2026年家居行业还有什么增长新玩法?我们替你调研了近5000名消费者,拆解了10个头部案例
家居行业告别房地产增量红利,存量市场下的信任赤字让流量越来越贵、转化越来越难。视频号凭借高价值人群聚集、社交背书赋能、公私域无缝连接的天然优势,成为破局关键。通过创始人、专家、博主的人设构建,以 “利他 + 专业” 的内容沉淀信任资产,正成为家居品牌从流量获取转向长期经营的核心路径。

如果用一个词来形容当下的家居家装行业,焦虑恐怕是最贴切的注脚。
过去20年,这是一条随着房地产红利狂奔的赛道。但当城市发展从增量扩张转向存量提质,底层的增长逻辑变了。
近三年,国内新建住宅销售面积的年复合下降率达到了16.7%,这意味着增量市场的水源正在枯竭,行业不得不将目光转向存量房的翻新与改造。据预测,2025年存量房与二手房的装修占比将持续提升,正式压倒新房市场。
但这并不是一个简单的换个池子钓鱼的故事。存量市场的消费者,远比我们想象的要精明、谨慎且挑剔。
增长黑盒调研数据显示,在家居消费中,超过57%的消费者决策周期在2周以上,62%的用户在购买前会对标6个及以上的品牌。
更致命的是,由于产业链条长、信息极度不透明,消费者对行业有着天然的防御机制,比如,85%的人担心施工质量,65%的人担心预算超支。
这就是家居行业目前面临的最大痛点:信任赤字。
传统的营销打法——那些基于卖货思维的硬广投放、那些只收割不种草的流量采买,在面对一群带着审视目光的消费者时,效能正在极速衰减。企业陷入了流量越来越贵,转化越来越难的死循环。
当粗放的流量红利褪去,营销终需回归到「人」的价值本身。
近期,我们联合腾讯营销洞察(TMI)发布了《视频号家居消费趋势洞察与人设营销指南》。通过对4757位家居消费者的深度调研,我们发现了一个显著的趋势:在微信视频号生态中,通过人设构建的深度关系,正在成为破解信任难题、连接高价值人群的破局点。
这不仅是战术调整,更是企业从流量获取转向信任经营的战略升级。

01 趋势洞察:好的增长为什么在视频号?
在家居这种高客单价、低频次、重决策的行业,平台的价值不在于流量的绝对值,而在于流量的高价值。
视频号之所以成为家居行业的新战场,核心在于它天然契合了该行业的两大痛点:人群价值与决策背书。
1.1 高价值人群的聚集地
调研画像显示,视频号的家居兴趣人群呈现出明显的高产、大宅特征。相比非视频号用户,这群人不仅收入更高,而且对生活品质有着更为严苛的要求。
更关键的是,这群人极其理性。调研显示,他们对单纯的剧情化、娱乐化内容并不感冒,而是更倾向于获取专业的干货与深度的解决方案。
视频号用户并非单纯的价格敏感型,而是价值敏感型。因为他们在消费观念上更偏向品质升级:
- 生态优先:他们把环保材质、健康无害作为核心筛选标准(TGI显著高于普通用户)。
- 设计先行:他们愿意为独特的设计风格、个人审美支付溢价。
- 服务买单:他们看重全流程的专业服务,愿意为省心多付费。
- 主动搜寻:他们更倾向于带着明确的品牌或设计师名字主动搜索内容(TGI远高于平均水平)。



对于家居品牌而言,这意味着视频号不再是一个单纯的下沉市场或娱乐消遣地,而是一个能够承载高溢价产品、筛选高净值潜客的黄金漏斗。
1.2 熟人社交是决策链条中的核武器
家居消费极其依赖口碑。在视频号的生态中,社交关系链产生了一种独特的化学反应。
不同于其他算法主导的平台,视频号天然具备「社交推荐」属性。当用户看到朋友、亲人对某条内容点赞或互动时,信任感会发生质的跃迁。
调研发现,98%的用户在看到熟人朋友推荐的内容后,会产生认知的积极变化。
- 超过60%的用户会对内容中的产品或品牌更容易产生兴趣。
- 超过50%的用户会进一步和朋友讨论相关内容。

这种机制将原本孤立的广告触达,转化为了可信赖的社交推荐。对于决策成本极高的家居行业,这大大降低了用户的心理防线,加速了从种草到留资的转化进程。
1.3 公私域的超级连接器
视频号不是一个孤岛,它是微信生态的连接器。
调研显示,超过80%的用户在被视频号内容种草后,愿意添加企业微信以获取更深入的服务。这意味着,视频号能够无缝地将公域流量引入企业的私域池(企业微信、社群),为后续长周期的服务孵化提供了可能。

这对于决策周期长达数月的家居行业来说,是沉淀资产、防止流失的关键能力。
02 逻辑重构:从品牌光环到人设背书
在这个充满不确定性的市场里,消费者对宏大的品牌概念越来越无感,他们更愿意相信具体、鲜活、专业的人。
因此,「人设营销」正成为破局之道。这里所说的人设,并非虚构的剧本演绎,而是将商业品牌形象转化为具象化的人格背书。
2.1 信任主体的迁移
传统的家居营销往往依附于品牌光环,但在具体的交易环节,消费者面对的是复杂的工艺、不透明的报价和不可控的交付。品牌很大,但距离用户太远。
人设则解决了谁对我负责的问题。
- 创始人 IP(KOB): 解决敢不敢买的问题。通过输出价值观、创业初心、甚至展示至暗时刻,创始人用个人信誉为企业兜底,是品牌信任的锚点。
- 设计师/工长 IP(KOS): 解决专不专业的问题。他们通过避坑指南、工地实拍、工艺讲解,缓解用户的知识焦虑,提供情绪价值,是交付质量的证明者。
- 美学博主 IP(KOL): 解决好不好看的问题。通过真实体验分享、生活方式种草,激发用户的向往感。

2.2 高价值人群的关注偏好
调研显示,高价值人群(高收入、有装修计划)对账号类型的关注呈现出清晰的分层:
- 当他们寻找可信赖的决策伙伴时,家居博主和品牌创始人两类账号的吸引力最强。
- 在关注原因上,他们不仅看重产品,更看重创作者的讲解风格和人格魅力。


这意味着,单纯的官方蓝V发布硬广已难以打动核心客群。品牌需要构建一个信任三角:由官方账号提供权威背书,由创始人/专家账号提供深度信任,由达人/博主账号提供广泛种草,三者协同,才能在用户心中建立完整的信任闭环。

2.3 从我要卖货转向利他主义
我们通过洞察发现,在视频号生态中,有效的人设必须同时满足两个条件:极致的利他与硬核的专业。
- 利他是为了“破圈”: 视频号的底层逻辑是社交分发。用户为什么要转发你的视频?不是因为你在这个视频里卖了什么,而是因为这条内容帮他(或他的朋友)解决了什么问题。在微信生态里,“利他”就是社交货币。 只有对他人有用的内容,才会被愿意转发、扩散,从而获得初始流量,撬动社交关系的连锁反应。
- 专业是为了“留存”: 视频号聚集了大量高学历、高收入的理性人群,他们对剧情演绎、泛娱乐段子有着天然的免疫力。他们点击进来不是为了消遣,而是为了寻找深度解决方案。只有具备深度的专业内容,才能经得起这群挑剔用户的审视,从而建立真正的信任。
这种信任资产的积累,虽然在初期可能不如直接投流买线索来得快,但它具备极强的复利效应——一旦建立,转化率和客单价将得到质的提升。

03 实践方法:构建「信任资产」的三步实战路径
既然人设是解决信任问题的核心解,那么对于习惯了标准化作业的家居企业来说,如何将非标的人转化为可复制的营销系统?
白皮书梳理出了一套「定人设-建系统-强闭环」的完整路径。
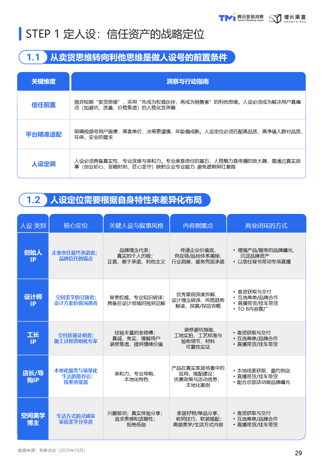
STEP 1 定人设:信任资产的战略定位
很多品牌做账号的误区是:要么沉迷于秀肌肉式的自嗨,要么陷入拍段子的流量焦虑。但在用户眼里,前者是无效广告,后者是无效娱乐。
真正有效的人设定位,必须遵循「利他+专业」的双重原则。
你不仅要专业,还要能把专业转化为用户视角的解决方案。因为高价值用户在乎的不是你的头衔有多响亮,而是你能不能解决他装修中的具体痛点。解决问题才是产生信任的最短路径。

以设计师小北为例,作为一个拥有16年经验的专业设计师,他没有选择高高在上的大师说教路线,而是将自己定位为小户型改造专家。他不开设复杂的理论课,而是把设计理念赋能给装修师傅,通过与师傅对话的形式,用大白话讲清楚为什么这面墙要拆、那个柜子要这么做。


这种专业内容转译能力,让他避开了同质化竞争,成功在年轻、追求性价比的用户心中建立了懂我的信任感。
STEP 2 建系统:内容不是灵感,是结构化生产
人设营销最大的挑战在于持续性。许多账号起号即巅峰,三个月后因为灵感枯竭而停更。
解决这个问题的关键,是将内容生产从依赖灵感转向结构化生产。白皮书提出了一个3×3内容矩阵:

在这个框架下,内容不再是散点。
金螳螂家的案例极具代表性。在打造创始人IP倪哥有话时,团队没有凭空编剧本,而是建立了业务全周期案例库——从开工、施工到竣工、回访,每一个真实的业务节点都是天然的素材。
他们采用了60%服务场景 + 40%观点输出的黄金配比:
- 60%的内容展示具体的服务细节(如无理由退款流程、合同条款解读),实现信任的可视化;
- 40%的内容由创始人输出行业洞察,拔高品牌势能。


这种内容源于业务,价值反哺业务的策略,解决了素材枯竭的问题,也让每一条视频都成为了业务能力的铁证。
STEP 3 强闭环:把公域流量变成私域资产
在视频号做家居营销,如果只看播放量,那就是在做慈善。
家居消费的低频特性决定了,单次交易的短期收益远低于长期信任的复利价值。因此,必须构建从公域种草到私域沉淀的强闭环。

冯所长·装修避坑研究所提供了一个极其硬核的样本。作为工长IP,他创下了年GMV接近1亿元、单场直播超800万的战绩,而这一切的核心在于他对公私域流量的精密运营。
他的闭环逻辑非常反常识,但极具参考价值:
- 公域筛选而非收割: 他不追求泛流量,而是通过拆解沙发、阀芯等硬核测评,用高认知门槛的内容过滤掉价格敏感型用户,精准筛选出高净值潜客。
- 私域重度服务: 流量进来后,不是马上推销,而是由12人的团队深度服务6万+私域用户,免费发放选购指南、提供1V1咨询,以此建立极深的信任账户。
- 爆发式转化: 当信任蓄水到一定程度,通过直播大场进行集中引爆。数据显示,其90%的成交来自老粉,转介绍峰值甚至达到单人推荐21位新客户。


冯所长的案例证明:在微信生态里,信任本身就是最高效的杠杆。只要服务做透,低频的家居生意也能产生高频的复购与裂变。
从流量思维向利他思维的进化
当我们复盘整份白皮书,一个清晰的行业图景浮现出来:家居家装行业的增长逻辑,正在经历一场从信息触达向信任连接的范式转移。
在过去,只要有预算砸广告,就能买来线索。但在今天,当消费者变得极其理性、决策极其审慎时,旧有的流量打法失效了。
视频号为行业提供了一个独特的信任场域。在这里,流量不再是冰冷的数字,而是基于社交关系的链接。
对于品牌而言,我们要给出三条战略建议:
这是一把手工程
人设营销不是发几个视频那么简单,它涉及到组织架构的调整、激励机制的改变。创始人或老板必须亲自下场或给予战略级支持,将IP视为企业的核心资产。
坚持长期主义
信任资产的建立需要时间。不要用投流的ROI逻辑去考核人设账号的初期表现。像上海老程那样,愿意花半年时间去陪伴一个用户,才是存量时代的生存法则。
全域协同
视频号不是孤立的,它是公域流量的入口,但转化的核心在于与企业微信、社群的无缝连接。只有打通了公域种草-私域沉淀-社交裂变的全链路,才能实现商业价值的最大化。
在2026年及未来,品牌与其费尽心思去寻找更便宜的流量,不如踏踏实实地经营一个个具体而鲜活的人。
因为,信任,才是交易的唯一货币。
本文由人人都是产品经理作者【增长黑盒Growthbox】,微信公众号:【增长黑盒Growthbox】,原创/授权 发布于人人都是产品经理,未经许可,禁止转载。
题图来自Unsplash,基于 CC0 协议。
- 目前还没评论,等你发挥!

起点课堂会员权益




