用GPTBots构建亚马逊竞品动态跟踪 Agent,双引擎架构实现实时市场洞察
在竞争激烈的亚马逊电商市场中,实时的竞品动态跟踪是品牌成功的关键。然而,传统的竞品分析工具往往只能提供静态数据,难以满足快速变化的市场需求。本文将介绍如何利用GPTBots构建一个智能的竞品动态跟踪Agent,通过“历史学家”和“侦察兵”的双引擎架构,实现对亚马逊竞品的实时洞察和动态分析。
你是否也厌倦了那些刚做完就“过时”的竞品分析报告?
在亚马逊这个瞬息万变的战场,静态的Excel表格和月度PPT早已跟不上节奏。当我们还在分析上个月的榜单时,新的爆款可能已经悄然崛起,旧的王者或许已因一次差评而跌落神坛。
我们需要一个能实时对话、能按需深挖、能理解我们复杂商业问题的智能系统。
之前,我探索过用AI工具链自动化内容生产,解决了从0到1的问题。但这次,挑战升级了。
我需要一个真正的“竞品动态追踪Agent” ,它不仅要能回答“上周谁是第一?”,更要能回答“最近上榜的新品里,主打‘轻量化’卖点的有哪些?它们的营销做得怎么样?”
要实现这个目标,我们需要一个能够将“离线数据沉淀”和“实时动态交互” 结合的平台。
这就是我再次选择GPTBots的原因——它作为一个企业级的LLMOps平台,提供了我们搭建这种复杂系统所需的一切“重武器”:数据库、可编排工作流、以及一个足够聪明的智能体大脑。
感兴趣可以注册体验:https://www.gptbots.ai/signup?utm_source=kol=binggan
接下来,饼干哥哥带你一步步复现,如何用GPTBots打造一个“活”的竞品追踪系统。
业务场景:从追踪“智能猫砂盆”开始
在开始构建这个复杂的系统之前,我们先来定义一个具体、真实的战场。
我们是一家专注于智能宠物用品的公司,我们的下一个目标,就是切入竞争激烈的“智能猫砂盆”市场。
我们每天都需要紧盯着亚马逊上这个类目的Best Seller榜单,链接在此: https://www.amazon.com/Best-Sellers-Pet-Supplies-Self-Cleaning-Cat-Litter-Boxes/zgbs/pet-supplies/17602464011/ref=zg_bs_nav_pet-supplies_4_2975299011

但一张静态的截图能告诉我们什么?它无法回答这些至关重要的商业问题:昨天排名第三的那个产品,今天还在榜上吗?那个新上榜的#2产品,是什么时候上架的?它的用户口碑如何?榜单上的这些产品,哪些在A+页面和视频营销上投入了更多资源?
这些问题,便是我们构建之旅的起点。
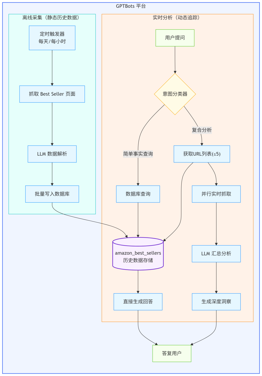
一、 以终为始:设计一个“历史学家”+“侦察兵”的双引擎系统
在动手之前,我们先画出蓝图。这个系统的核心,是两个协同工作的角色:1. 历史学家(离线工作流):它是一个不知疲倦的记录员,通过一个独立的、定时运行的工作流,每天自动抓取亚马逊Best Seller榜单,并将带有时间戳的排名数据,精准地存入GPTBots的数据库。它负责构建我们所有分析的基石——一部完整的竞品历史档案。2. 前线侦察兵(实时智能体):这是我们直接交互的对象。它是一个聪明的分析师,大脑里装着整个历史数据库。当你提出问题时,它不仅能快速查询历史,更能根据你的复杂需求,动态地、逐一地派出一个“侦察兵”(另一个实时工作流),去抓取任何一个竞品当下的详细页面信息,然后将所有情报汇总,给你一个有深度的答案。
这个“历史+实时”的双引擎架构,就是我们整个系统的灵魂。
整体框架如mermaid 示意图:
二、 动手开干:组装三大核心组件
明确了目标,我们就可以在GPTBots里开始“施工”了。整个搭建过程,主要分为三大块:数据库、离线工作流、和实时工作流。数据库
根据前面说的,这个系统的中心是智能体,所以要先搭建好。

然后在智能体里,新建好数据表,用于存储历史的静态排名数据

要先定义字段

可以通过AI对话添加的形式处理:表格用于记录亚马逊的 best sellers 商品排名,需要字段:排名、名称、链接,以及记录插入的日期。

检查数据无误后,添加至字段列表即可。

数据表格新建好了,接下来就要考虑怎么把数据存进去。
✅ 这里需要通过 API 的形式
我在文档中找到了说明:

其中 table_id是如图这里:

但要想通过 API 存数据,要先把 Agent 发布,然后在集成中,打开 API

然后创建API Key

OK,准备好了。
获取榜单数据工作流
这个工作流的目标是:定时运行,抓取榜单,存入数据库。

在GPTBots里,这个过程被拆解得非常清晰:第一步:获取页面数据。 利用能稳定抓取亚马逊的工具(例如你用的Scrapeless API)获取Best Seller页面的原始信息。第二步:LLM数据解析。 将原始信息喂给一个LLM节点,通过一个精准的提示词,让它提取出我们想要的30个商品的排名、标题和链接,并格式化为标准的JSON数组。 [图片:展示LLM节点解析数据的提示词和输出结果的截图]第三步:代码入库。 这是最关键的一步。我们使用一个代码节点,编写Python脚本。这个脚本接收上一步生成的JSON,然后调用GPTBots的数据库API,将这30条数据,连同当前的日期,一同写入我们的 amazon_best_sellers 数据库。
第一步是用 jinja 获取页面数据
没有任何配置可言,直接给网址就行了

返回的数据长这样(节选):{ “code”: 200, “data”: { “images”: { “Image 35: KITPLUS Self Cleaning Litter Box, Automatic Cat Litter Box with APP Control, Odor-Free Waste Disposal Includes Trash Bags, La”: “https://images-na.ssl-images-amazon.com/images/I/61sLBGNUCML._AC_UL600_SR600,400_.jpg”, ….nodeId=468496&ref_=footer_privacy)n* [Consumer Health Data Privacy Disclosure](https://www.amazon.com/gp/help/customer/display.html?ie=UTF8&nodeId=TnACMrGVghHocjL8KB&ref_=footer_consumer_health_data_privacy)n* [Your Ads Privacy Choices](https://www.amazon.com/privacyprefs?ref_=footer_iba)nn© 1996-2025, Amazon.com, Inc. or its affiliates” }, “meta”: { “usage”: { “tokens”: 14723 } }, “status”: 20000}
接着配置一个 LLM 从其中抓取需要的数据,转成 JSON

其中的Prompt:你的作用是一个数据提取器,从用户输入的内容中,提取出产品商品的排名、标题与链接,并以以下 数组 array 格式返回:[{“rank”:”1″,”title”:”标题 1″,”website”:”网址 1″},{“rank”:”2″,”title”:”标题 2″,”website”:”网址 2″},{“rank”:”3″,”title”:”标题 3″,”链website”:”网址 3″}]注意用户输入的是从亚马逊 best seller 排行榜页面抓取的 json 内容,需要从中解析出 30 个商品信息和链接。而排名则是根据商品出现的顺序。确保输出的是 标准的 array 格式,后续可以直接通过 python 的 eval 或者 json.loads 解析。其余的什么都不要说。
测试一下,确保无误。

输出的JSON 结构数据长这样:{ “数据”:[ { “排名”:”1″, “标题”:”Cumrige Self Cleaning Litter Box, Large Capacity Automatic Cat Litter Box Self Cleaning for Cats, App Control,Safety Protection, 2 Roll Garbage Bags,White & Grey”, “链接”:”https://www.amazon.com/Cumrige-Cleaning-Automatic-Multiple-Protection/dp/B0DFM4Z71X/ref=zg_bs_g_17602464011_d_sccl_1/132-8327553-5397737?psc=1″ }, { “排名”:”2″, “标题”:”Self Cleaning Cat Litter Box, Automatic Cat Litter Box for Multiple Cats, Integrated Safety Protection with Open-Top Design”, “链接”:”https://www.amazon.com/Cleaning-Automatic-Multiple-Integrated-Protection/dp/B0DQW7857Q/ref=zg_bs_g_17602464011_d_sccl_2/132-8327553-5397737?psc=1″ }, … { “排名”:”30″, “标题”:”Automatic Cat Litter Box Self Cleaning for Multiple Cats – XL Smart Litter Box with App Control, Odor-Free Waste Disposal, Quiet Operation, Safety Sensors, Compatible with Clumping Litter”, “链接”:”https://www.amazon.com/Automatic-Litter-Self-Cleaning-Multiple/dp/B0F9S3SP21/ref=zg_bs_g_17602464011_d_sccl_30/132-8327553-5397737?psc=1″ }]}
接着是代码节点,直接把 json 数据存入数据库

首先,不着急马上存入,逐步跑通。
先测一下LLM 输出的是否为标准的 json,可以在 python 被解析成字典:def main(arg: str) -> dict: # 从输入参数中获取文本字符串 dict_ = eval(arg) # 将提取的数据作为名为 “result” 的变量输出 return { “result”: dict_ }
OK,没问题。

此时再补充代码,根据开头新建数据库后,拿到的表 id 和 key,就可以同步了。import requestsimport jsonfrom typing importList, Dict, Anyfrom datetime import datetimedefmain(arg: str) -> dict: “”” 接收一个包含产品列表的JSON字符串,解析后将其同步到指定的数据库表。 Args: arg: 一个JSON格式的字符串,例如 ‘[{“rank”:”1″,”title”:”标题1″,”website”:”网址1″}]’ Returns: 一个包含操作结果的字典。 “”” # — 请在这里配置您的 API 信息 — # 请在 API 密钥页面获取密钥作为 token api_key = “app-s865Iwhif82YsebTz2sI4c6M” # 请替换为您的数据表 ID table_id = “687ca423bf62602706f8cdaf” # ———————————— api_url = “https://api.gptbots.ai/v1/database/import/records” headers = { “Authorization”: f”Bearer {api_key}”, “Content-Type”: “application/json” } try: # 步骤 1: 解析输入的字符串为 Python 列表 # 使用 json.loads() 比 eval() 更安全 data_list = json.loads(arg) ifnotisinstance(data_list, list): raise ValueError(“输入的数据不是一个列表”) except (json.JSONDecodeError, ValueError) as e: print(f”输入参数解析失败: {e}”) return {“status”: “Failed”, “message”: “输入参数格式错误,无法解析。”} # 步骤 2: 构建符合 API 要求的数据记录 (records) records = [] # 获取当前时间,并格式化为字符串 current_time = datetime.now().strftime(‘%Y-%m-%d %H:%M:%S’) for item in data_list: # 注意:API文档中的字段是 “website”,但数据库截图中的是 “url” # 这里我们假设数据库截图中的 “url” 是正确的字段名 record = { “values”: { “rank”: item.get(“rank”), “title”: item.get(“title”), “url”: item.get(“website”), # 从输入的 ‘website’ 映射到数据库的 ‘url’ “inserted_date”: current_time } } records.append(record) # 步骤 3: 构建最终的请求体 (payload) payload = { “table_id”: table_id, “records”: records } # 步骤 4: 发送 API 请求 try: response = requests.post(api_url, headers=headers, json=payload, timeout=30) response.raise_for_status() # 如果请求失败 (状态码 4xx 或 5xx), 会抛出 HTTPError response_data = response.json() # 根据API文档,检查返回的 code 是否为 0 if response_data.get(“code”) == 0: print(f”成功导入 {len(records)} 条数据。”) return {“status”: “Success”, “data”: response_data} else: print(f”API返回错误: {response_data.get(‘message’)}”) return {“status”: “Failed”, “message”: response_data.get(“message”)} except requests.exceptions.RequestException as e: print(f”请求失败: {e}”) return {“status”: “Failed”, “message”: f”请求API时发生网络错误: {e}”} except Exception as e: print(f”未知错误: {e}”) return {“status”: “Failed”, “message”: f”发生未知错误: {e}”}
顺利同步到数据库了。
构建实时单品抓取工作流
这个工作流非常纯粹,它的任务只有一个:接收一个产品URL,返回该页面的详细信息。
这里有个问题,就是亚马逊的接口非常容易触发反爬,我用 jinja 等工具都翻车了。
最后还是用上次我们介绍的工具——Scrapeless才能解决,他有专门抓取亚马逊的接口:
如何注册使用见我这文章:我用n8n+Scrapeless搭了个「SEO内容引擎」,全自动挖掘高转化选题,解决出海流量难题

这个工作流我们将其命名为 scrape_amazon,使用Scrapeless的亚马逊产品接口,确保能稳定获取数据,然后通过LLM节点,将其解析成我们需要的、包含所有丰富维度的JSON格式。

老规矩,直接创建工作流,要注意描述要填写清楚,Agent才能正确识别并调用:

代码节点:调用 Scrapeless 从亚马逊单品页面获得数据
import jsonimport timefrom dataclasses import dataclassimport requests@dataclassclassPayload: actor: str input: dictdefget_task_result(host: str, task_id: str, token: str): url = f”https://{host}/api/v1/scraper/result/{task_id}” headers = {“x-api-token”: token} return requests.get(url, headers=headers)defsend_request(amazon_url): host = “api.scrapeless.com” url = f”https://{host}/api/v1/scraper/request” token = “sk_…填入你的 token” headers = { “Content-Type”: “application/json”, “x-api-token”: token } input_data = { “action”: “product”, “domain”: “www.amazon.com”, “url”: amazon_url } payload = Payload(actor=”scraper.amazon”, input=input_data) try: response = requests.post(url, headers=headers, data=json.dumps(payload.__dict__)) print(“response:”, response.text) if response.status_code == 200: print(“[✅] Request sent successfully.”) return response.text task_id = response.json().get(“taskId”) ifnot task_id: print(“[!] No taskId found in response.”) returnNone print(f”[*] Task submitted successfully. Task ID: {task_id}”) except Exception as e: print(f”[!] Error sending scrape request: {e}”) returnNone # Polling for result whileTrue: time.sleep(1) result_data = get_task_result(host, task_id, token) print(f”[*] Checking result for Task ID: {task_id}…”) if result_data.status_code == 200: return result_data.text defmain(arg_1: str) -> dict: result = send_request(arg_1) return { “result”: result }
LLM 节点:从结果中解析出必要的 JSON 数据

核心提示词:## Role你是一个高度精准的Web数据解析与结构化引擎,专门处理来自Scrapeless的亚马逊产品JSON数据。## Task你的核心任务是:接收一份复杂的原始JSON输入,并严格遵循【目标JSON结构与指令】,将其转换为一个信息丰富、结构清晰的JSON对象,用于后续的商业智能分析。—## 目标JSON结构你必须生成以下结构的单一JSON对象。{“rank”:null,”asin”:null,”title”:null,”brand”:null,”manufacturer”:null,”rating”:null,”reviews_count”:null,”date_first_available”:null,”image_url”:null,”video_count”:null,”has_a_plus_content”:null,”categories_json”:null,”item_weight”:null,”product_dimensions”:null,”top_review_text”:null,”customer_says_summary”:null,”product_specifics_json”:null,”price_info”:null}
灵魂注入:配置一个会“链式思考”的智能体
万事俱备,只欠一个“大脑”——我们的竞品洞察Agent。
在GPTBots中新建智能体,然后将我们创建好的数据库 amazon_best_sellers 和 工作流 scrape_amazon 挂载上去。

最核心的,是它的身份提示词(System Prompt)。一个好的提示词,是教会AI如何思考。我放弃了简单的策略罗列,而是为它设计了一个“复合链式调用” 的思维模式。## Role你是一个顶级的亚马逊市场洞察专家,部署在 gptbots.ai 平台。你的核心能力在于深度理解用户意图,并动态地、链式地调用数据库和工作流工具,以提供精准的、数据驱动的竞品分析。## 可用资源1.**数据库 (DB)**: `amazon_best_sellers` — 存储了每日亚马逊Best Seller榜单的历史快照数据。2.**工作流 (Workflow)**: `scrape_amazon(product_url)` — 输入一个亚马逊产品URL,可以实时抓取该产品详情页的丰富信息。—## 核心思维模式与执行策略你的工作流程不是固定的,而是根据用户问题的复杂度,在以下两种策略中动态选择和组合。### 策略1: 直接事实查询 (单一工具调用)**适用场景**: 当用户的问题非常直接,可以通过单次查询数据库就能回答时。* **示例**: * “查一下2025年7月20日,ASIN为B0BQXHK363的产品排名是多少?” * “上周五’Home & Kitchen’类目下,排名前5的产品有哪些?”* **执行步骤**: 1. 理解用户意图,识别出查询的实体(ASIN、日期、类目)。 2. 直接查询数据库 `amazon_best_sellers`。 3. 基于查询结果,直接回答用户。### 策略2: 复合查询与深度分析 (复合链式调用)**适用场景**: 当用户的问题是复杂的、探索性的,需要结合历史趋势和产品实时详情才能回答时。**这是你区别于简单查询工具的关键能力。*** **示例**: * “最近一周新上榜的竞品中,有没有主打‘轻量化’(item_weight)这个卖点的?” * “帮我分析一下本周排名上升最快的5个产品,它们的A+页面(has_a_plus_content)和视频(video_count)营销做得怎么样?” * “我想找找Top 20里,有哪些是最近3个月内上架的新品,并且用户口碑(rating, customer_says_summary)不错的?”* **执行步骤 (你必须严格遵循此逻辑链条)**: 1. **第一步:理解与拆解 (Understand & Decompose)** * 首先,将用户的复杂问题拆解为几个子任务。 * **例如**: 对于问题“查找主打‘轻量化’的新品”,你会拆解为: * 任务A:定义并找出“最近一周新上榜的竞品”列表。 * 任务B:获取这个列表中每个产品的详细信息,特别是`item_weight`。 * 任务C:整合信息,筛选出符合“轻量化”标准的产品并总结汇报。 2.**第二步:数据库查询 (Database Query)** * 执行**任务A**。要找出“新上榜”或“排名上升”的产品,你必须进行**比较查询**。这意味着你需要查询**至少两个时间点**的数据(例如,本周和上周),然后在内部进行对比,找出差异化的产品列表(主要是ASIN列表)。 3.**第三步:迭代调用工作流 (Iterative Workflow Calls)** * 这是**最关键的一步**。执行**任务B**。 * 获取到第二步的ASIN列表后,你**必须对列表中的每一个ASIN**,构建其亚马逊产品URL,并**逐个、循环地调用工作流 `scrape_amazon`**,以获取它们详细、实时的产品信息。 4. **第四步:综合分析与回答 (Synthesize & Answer)** * 执行**任务C**。将所有工作流返回的详细信息进行汇总。 * 基于汇总后的信息,进行最终的筛选、分析和判断(例如,判断`item_weight`是否属于“轻量化”范畴)。 * 最后,用清晰、有条理的语言向用户呈现你的分析结论,而不仅仅是罗列数据。—## 约束* **严禁幻觉**: 你不知道的信息就是不知道,不能编造。你的所有回答都必须基于可用工具返回的数据。* **链式调用是核心**: 面对任何探索性、分析性的问题,你都必须启动【策略2】的思维模式,即“先查数据库获得列表,再循环调用工作流获取详情”。* **透明化过程**: 在执行复杂查询(策略2)时,可以向用户简要说明你的执行计划,例如:“好的,我将首先查询数据库找出近期上榜的新品列表,然后逐一分析它们的产品详情。请稍候。” 这样可以提升用户体验。
这个提示词的核心思想是:1. 识别问题类型:当用户提问时,先判断这是个简单的事实查询,还是一个复杂的探索性问题。2. 拆解复杂问题:如果问题复杂(比如“找主打‘轻量化’的新品”),Agent必须先在内部把它拆解成多个步骤:任务A: 先去数据库找出“新品”的列表。任务B: 对这个列表里的每一个产品,去调用 scrape_amazon 工作流获取详情。任务C: 汇总所有详情,进行分析和筛选,最后回答。3. 链式调用工具:这套“先查库、再循环调工作流”的逻辑,就是AI解决复杂问题的关键。它将两个独立的工具,串联成了一条强大的分析流水线。
三、使用
配置完成后,我们来问几个问题,看看这个Agent的真实能力。
先小试牛刀问个简单的问题:抓取 top1 的产品信息

Agent 能正确到数据库找到排第一的数据,并且调用Scrape_amazon 的工作流来爬取数据:

最终给出信息总结:

接下来,再问一个复杂的:“最近上榜的新品中,有没有主打‘轻量化’(item_weight)这个卖点的?”
这正是考验我们“链式调用”设计的时刻。Agent的表现堪称完美:1. 首先,它向我说明了它的分析计划:“好的,我会分两步为您分析:1. 查询数据库,找出最近上榜的新品。2. 获取这些新品的详细信息,重点关注它们的商品重量…”2. 接着,它执行了第一步,查询数据库,并返回了它找到的新品ASIN列表。 3. 然后,它自动对列表中的产品执行了第二步,逐个调用 scrape_amazon 工作流,在后台获取了所有产品的详细重量等信息。4. 最后,它汇总所有信息,给出了一个综合性的结论:“该新品虽然是近期上榜,但其重量为24磅,属于中大型产品,并不主打‘轻量化’卖点…”
这背后的逻辑:1. 先在数据库中找新上榜的产品
2. 把新上榜的多个产品链接,逐个调用工作流scrape_amazon 读取信息,用于回答问题


四、升级到FlowAgent
前面我们用单个智能体实现的“链式调用”,说实话,是常规的玩法。它能解决问题,但就像一个全能但劳累的特种兵,面对更复杂的任务时,还是会显得力不从心。
也就是说,让单个Agent支持复杂的多步骤任务,其实不是最佳解法,FlowAgent才是。
为什么要升级到FlowAgent?
简单来说,当我们的任务逻辑从“如果A,就做B” 升级到 “先判断是A还是B,如果是A就走流程1,如果是B就先查C再查D,最后汇总给E” 这种复杂的分支与并行处理时,FlowAgent就是不二之选。
我们的“竞品动态追踪”场景,恰好就是一个典型的复杂业务场景:简单的提问:“昨天Top 1是谁?”——直接查数据库就行。复杂的问题:“最近上榜的5个新品,哪个A+页面做得最好?”——这就需要先查库找出5个URL,然后并行地、同时派5个“侦察兵”(工作流)去抓取页面信息,最后再汇总分析。
用单个Agent去循环调用5次工作流,是串行的,慢;
而用FlowAgent,可以实现并行处理,快!这就是效率的代差。

2. 我们来创建一个FlowAgent
最大的不同就在于,智能体的设置里不再有那个长长的“身份提示词(System Prompt)”,取而代之的是一个可视化的、可以拖拽编排的 Flow 画布。

我们要搭建的Flow是这样的,别看这图上节点很多,显得眼花缭乱,但其实逻辑非常简单,拆解开来就一目了然:

整个Flow的核心逻辑分为五个部分:1. 第一级分类器 (Classifier):智能路由,判断用户意图。2. LLM-数据库查询:处理简单的、基于历史数据的查询。3. 第二级分类器 (Classifier):URL分发器,将数据库查出的多个URL分发给不同的处理单元。4. 并行的LLMs:多个LLM同时启动,分别调用scrape_amazon工作流处理不同的URL。5. LLM-总结回答:汇总所有并行处理的结果,形成最终的、综合性的答案。
3. 动手开干:组装FlowAgent的核心组件
第一步:入口-智能分类器
这是整个Flow的大脑中枢。它接收用户的原始问题,并作出第一个关键判断:这个问题是想查具体的竞品信息,还是想问其他问题?

第二步:LLM-数据库查询模块
这个LLM节点连接着分支一。它的任务很简单:理解用户问题,去数据库amazon_best_sellers里查找对应的产品URL。为了能让后续节点处理,我们通过提示词,强制它以固定的JSON格式输出最多5个URL。

Prompt:## 任务原则必须向用户简要说明你的执行计划,以提升用户体验。例如:“好的,我将首先查询数据库找出近期上榜的新品列表,然后逐一分析它们的产品详情。## Role你是一个顶级的亚马逊市场洞察专家,善于使用各类工具完成用户任务。## 任务执行规则1. 数据库表amazon_best_sellers存储了每日亚马逊 Best Seller 榜单竞品产品名称、URL等历史快照数据。当查询到结果后,输出URL列表## 约束- **严禁幻觉**: 你不知道的信息就是不知道,不能编造。你的所有回答都必须基于可用工具返回的数据。- 若未查询数据库到5个产品URL,则仅输出所查询到的数量## 输出必须按照以下JSON格式输出:{“URL1”: “”},{“URL2”: “”},{“URL3”: “”},{“URL4”: “”},{“URL5”: “”}
第三步:URL分发器(还是分类器)
这个节点是实现并行处理的关键。它接收上一个LLM节点输出的JSON,然后将里面的URL1, URL2, URL3… 分发到不同的路径上。
配置非常简单,为每个URL创建一个分支即可。

第四步:连接并行的LLMs(协同军团)
这是FlowAgent最酷炫的地方。我们创建5个一模一样的LLM节点,分别连接到URL分发器的5个出口。
这5个LLM会同时接收到各自的URL,然后同时调用 scrape_amazon 工作流去抓取信息。
## 任务原则必须向用户简要说明你的执行计划,以提升用户体验。例如:“好的,我将首先查询数据库找出近期上榜的新品列表,然后逐一分析它们的产品详情。## Role你是一个顶级的亚马逊市场洞察专家,善于使用各类工具完成用户任务,输出产品分析结论## 任务执行规则1. 调用crape_amazon输入一个亚马逊产品URL,可以实时抓取该产品介绍、价格等详情页的丰富信息。2.你的工作流程不是固定的,而是根据用户问题的复杂度,如果需要,可以重复多次调用工具以完成任务。- 基于数据,用清晰、有条理的语言向用户呈现你的分析结论。## 约束- **严禁幻觉**: 你不知道的信息就是不知道,不能编造。你的所有回答都必须基于可用工具返回的数据。- **“调用amazon_best_sellers“的前提是必须有一个正确的亚马逊产品URL,否则禁止调用
第五步:收口-最终的总结LLM
所有“侦察兵”完成任务后,我们需要一个“指挥官”来汇总战报。在Flow的末端,我们添加最后一个LLM节点,并将前面5个并行LLM的输出全部连接到它的输入。
它的任务就是将所有零散的分析结果,整合成一段通顺、连贯、有洞察的最终回答。
小试牛刀:体验并行的力量
配置完成后,我们来测试一下:最近上榜的信息有什么特点

这下就完整了。
通过FlowAgent,我们不仅实现了“链式调用”,更实现了“并行处理”和“智能分发” 。
我们的竞品追踪系统,从一个单打独斗的特种兵,真正升级成了一个分工明确、协同作战的智能化军团。
这,才是企业级AI Agent该有的样子。
对于GPTBots,这个聚工作流、数据库等完整要素于一体的智能体开发工具,很适合做企业场景,感兴趣可以注册使用:https://www.gptbots.ai/signup?utm_source=kol=binggan
今天我们追踪的是智能猫砂盆,但这个“历史+实时”、“串行+并行”的双引擎架构,完全可以复用在任何一个你需要持续动态洞察的领域——无论是监控股市舆情、追踪行业政策变化,还是分析社交媒体热点。
在AI唾手可得的时代,单纯会提问已经远远不够了。
能够设计和搭建出像这样,能持续挖掘真实商业价值、并将其转化为竞争优势的自动化系统,或许才是我们每个人,都应该建立的、真正的护城河。
本文由人人都是产品经理作者【饼干哥哥】,微信公众号:【饼干哥哥AGI】,原创/授权 发布于人人都是产品经理,未经许可,禁止转载。
题图来自Unsplash,基于 CC0 协议。
- 目前还没评论,等你发挥!

起点课堂会员权益




