AI 硬件 PM 指南 2 : 语音交互,让硬件听懂人话
语音交互怎么做,才不是“鸡肋”?本文将从语音识别、语义理解、交互设计三个维度,系统拆解语音交互在智能硬件中的落地路径,帮助硬件 PM 构建真正“听得懂”的产品体验。

一、语音交互核心概念
语音交互是指:通过语音信号实现人与硬件设备沟通的技术流程,包含语音识别(ASR)、自然语言处理(NLP)、语音合成(TTS)三大核心环节:
- 语音识别(ASR):将人类语音转换为文本,是交互的“输入端口”,准确率直接影响后续流程。
- 自然语言处理(NLP):解析文本语义,理解用户意图,如同“翻译官”,决定设备能否“听懂”。
- 语音合成(TTS):将设备响应转换为自然语音,是“输出端口”,影响用户接收信息的舒适度。
三者紧密协同,任何环节的短板都会导致整体体验下降。例如,ASR 识别错误会让 NLP 误解意图,TTS 合成生硬会降低用户接受度。
二、技术应用场景
经典核心场景

新兴场景拓展(2023-2025 年快速发展领域)

三、核心硬件组件
语音交互硬件的核心组件围绕“拾音 – 处理 – 响应”全流程展开,主要包括四大类:
- 麦克风阵列(声音采集)
- 主芯片(数据处理)
- 网络模块(数据传输)
- 辅助声学组件(如降噪麦克风、扬声器等)
麦克风阵列:声音采集的 “耳朵”
麦克风阵列
麦克风阵列是多个麦克风按特定规律排列组成的合集,通过协同工作提升声音采集效果,理论上麦克风越多,越能更精准地定位声源、抑制噪音。很多场景下单麦(1个麦克风)也可满足基本需求。
拾音
指设备捕捉、收集外界声音信号的过程,是语音交互的第一步。拾音效果直接影响后续语音识别的准确率 —— 就像人在嘈杂环境中听不清别人说话,设备拾音差也会 “听不懂” 指令。
布局类型
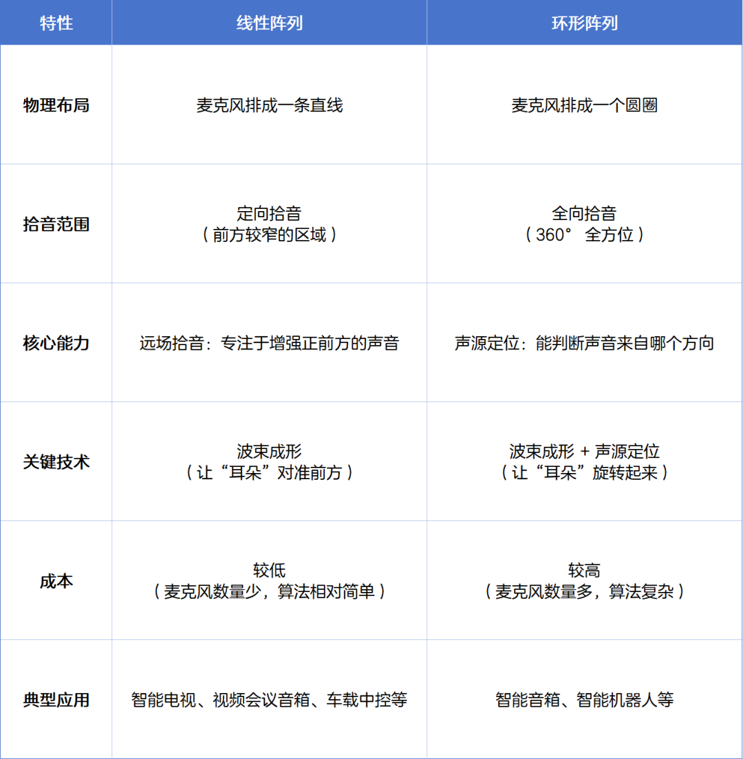
麦克风阵列有两种布局类型:线性阵列、环形阵列

关键补充:环境越嘈杂,对信噪比(SNR)要求越高(工厂≥60dB,居家≥50dB),硬件成本同步上升。
主芯片:数据处理的 “大脑”
主芯片
设备的 “中央处理器”,负责运行语音识别、语义理解等算法,处理麦克风阵列采集的声音数据。其算力(以 TOPS 为单位,即每秒万亿次运算)直接决定了设备能否快速响应指令 —— 如同人类大脑的反应速度,决定了对话的流畅度。
主芯片算力分级

选型逻辑
算力与成本正相关,入门级产品无需追求高算力(避免成本浪费),高端产品需预留算力冗余(应对算法升级、迭代)。
网络模块:数据传输的 “神经”
负责设备与云端、设备与设备之间的数据传输。语音交互中,部分指令(如复杂查询、实时翻译)需依赖云端处理,网络模块的稳定性直接影响响应速度。
- WiFi:适合固定设备(稳定但依赖路由器),需谨防信号死角
- 蓝牙:适合低功耗设备(续航久但传输慢),仅支持偶尔唤醒场景
- 4G:适合移动设备(便携但流量成本高),需核算SIM卡与流量费用
四、语音交互中的算法
在语音交互全流程中,算法是实现 “听懂 – 理解 – 响应” 的核心引擎:先将用户语音信号转化为文本数据,再通过语义分析解读用户意图,最终生成执行指令。其性能直接决定交互的 “聪明度”,而算法的精准性与高效性,需通过系统化的训练与优化实现。
数据与成本规划:算法训练的 “燃料供给”
语音模型的性能高度依赖数据质量与规模,需覆盖多场景、多人群特征,具体要求可参考以下内容:
- 数据规模:需采集标注超10万条样本,涵盖不同年龄、口音人群,以及家庭噪音、户外干扰等复杂环境。
- 成本占比:数据采集与标注环节成本,占项目总预算的20%-30%。
- 周期规划:全流程需3-6个月,建议项目启动初期同步制定预算方案与时间排期表,明确数据采集范围、标注标准,避免后期因数据资源不足或质量不达标导致项目延期、算法性能不达预期。
核心指标管控:算法性能的指标
算法训练以“三升一降”为核心目标,通过量化指标明确优化方向,兼顾可行性与高阶目标,具体标准如下:

端侧性能调优:算法与硬件的平衡
算法部署至终端设备时,需解决 “算力限制” 与 “性能需求” 的矛盾 —— 模型压缩虽能适配低端硬件,却会带来约5% 的精度损耗,需按产品定位动态权衡:
低端设备(如入门级智能音箱)
优先级:续航稳定性>交互流畅性>精度
策略:采用轻量化模型,接受可控范围内的精度损耗,首要保障设备续航目标(如连续待机数天)。
高端设备(如旗舰级智能车载系统)
优先级:识别精度>响应速度>续航
策略:利用硬件富余算力,保留复杂模型结构,追求精准识别与即时响应,同时满足设备基础续航需求。
五、语音识别后处理逻辑
语音识别将语音转成文本后,需通过 “处理逻辑” 判断“该做什么、怎么做”—— 这是连接 “理解意图” 与 “最终响应” 的核心环节,需额外关注逻辑设计的合理性与稳定性,避免 “听懂了但做错了”。
常见处理逻辑可分为三类:

六、三种主流语音方案
在语音交互硬件落地进程中,技术方案的选型是决定项目成本与周期的关键因素。以下从适用阶段、成本构成、实施风险三大维度展开对比分析:

结语
语音交互硬件落地的核心不是“技术多先进”,而是“决策多精准”。产品经理需围绕用户实际需求,在场景、硬件、算法、成本间找到最优解,才能让产品从“能用”真正走向“好用”。
本文由 @硬核PM 原创发布于人人都是产品经理。未经作者许可,禁止转载
题图来自Unsplash,基于CC0协议
该文观点仅代表作者本人,人人都是产品经理平台仅提供信息存储空间服务
- 目前还没评论,等你发挥!

起点课堂会员权益




