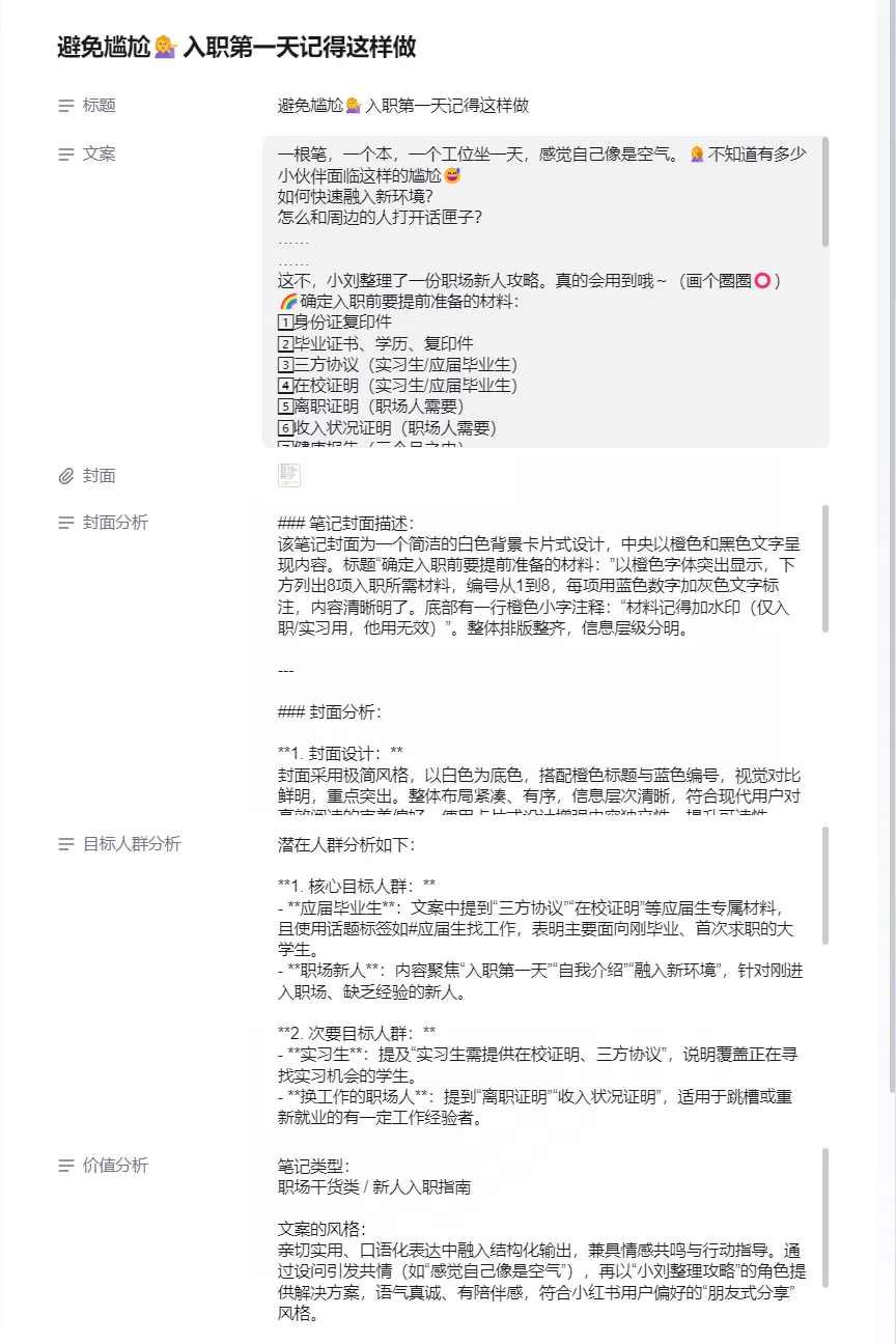
效率翻倍!我用一张AI表格重构了小红书运营工作范式
当信息越来越多、节奏越来越快,运营人就需要“第二大脑”。这张AI表格,不只是工具,而是一次关于“运营认知结构”的重构。这篇文章试图还原从混乱到有序的过程,探讨内容工作如何借助结构化工具实现范式升级。

我们每天都在与各种表格打交道,但你是否真正思考过:表格存在的本质意义是什么?我们使用表格,究竟是为了解决什么问题?
对于财会人员来说,它变成了一张预算执行跟踪表,他们要解决的问题应是如何清晰记录、比对和监控各部门预算执行情况。
对于教育工作者来说,它变成了学生成绩分析表,他们要解决的问题应是如何客观评估学生阶段性学习成效,实现因材施教。
然而,现状是大多数伙伴仍然将表格视为一张数字化的纸,发挥的也只是表格的记录和计算功能。它的功能不应该因为行业而被固化,它的潜力更不应被角色所限定。
在平台生态中,大量信息是非量化、非结构化的——用户的一句吐槽、笔记中的一个热点、客服的一次反馈,这些有价值的信息散落在各处,如同珍珠散落大海。表格的意义,就是将这些平台本身不提供、非量化且无序的信息,通过结构化、规范化的方式,转变为可操作、可分析的有序数据。
在AI时代的浪潮之下,钉钉对表格重新进行了定义—— 每张 AI 表格都是业务数据沉淀的入口,每个人都是 AI 应用的创造者。
它由原来”更智能的表格”,变为如今的一种重新定义工作方式的“协作平台”。
今天,我以小红书全链路运营的视角,分享一些AI表格在市场推广、内容运营和客服三大核心环节中的实践应用。
PART 01 市场推广:从“广撒网”到“精准触达”
在市场推广中,达人合作已成为获取品牌曝光、维护口碑和触达目标用户的重要手段。在许多中小型公司中,由于团队结构扁平,执行达人合作的任务往往落在市场或PR人员身上。而在传统工作流程中,他们需要手动收集达人联系方式、维护合作进度、记录投放数据并分析曝光效果,效率低下且难以规模化。
基于此,我设计了7张能够帮助PR人员提高300%工作效率的AI表格。
第一张表:brief撰写助手
第二张表:达人信息收集表(人才资源库)
第三张表:合作笔记信息收集表
第四张表:合作笔记数据收集表
第五张表:投流数据分析表
第六张表:达人推广仪表盘
第七张表:投流数据仪表盘
这七张表格涵盖了前期策划(brief)→ 资源筛选(达人信息)→ 项目执行(合作笔记收集)→ 过程监控(24h数据)→ 结果复盘(数据分析)→ 价值呈现(仪表盘),这是一个PR的工作流闭环。
第一张表:brief撰写助手
传统的brief撰写大多是以word文档的形式编辑产出的,工作流程繁琐,耗时长,产出效率低。
不同营销节点,不同用户群体的不同的brief侧重点,也就意味着我们的brief是不固定的。
而现在,我们可以通过AI表格快速生成我们的brief。
产品基础信息大多数情况下是固定的,而通过表格我们可以获取到“产品推广主题”和“信息补充”这两个板块,这两个板块对应的是brief大多数情况下的“变”。

以下是一个输出brief的案例展示:
**小红书PR Brief|达人建联专用优化版**
### **项目背景**
在内容创业与个人IP崛起的时代,越来越多的人意识到:掌握新媒体运营能力,是通往自由职业、副业增收乃至成功转行的关键技能。然而,自学路上信息碎片化、缺乏系统方法论、无人反馈指导,让很多人“开始即放弃”。
柒月文化传媒聚焦新媒体人才孵化,推出「30天小红书实战训练营」——专为0基础人群设计的沉浸式实操课程。我们不讲空洞理论,只做可落地的动作拆解。从账号定位、内容创作、爆款逻辑到数据优化、变现路径,30天手把手带你完成一个具备求职竞争力的新媒体作品集账号。
这不是一场“兴趣尝试”,而是一次真正意义上的职业入门训练。结营时,你将拥有:真实运营的个人账号 + 完整内容作品集 + 可量化的粉丝增长数据,这些都将成为你面试新媒体岗位时最有力的证明。
我们相信,每个人都有被看见的能力,只需要一次正确的开始。
—
### **目标受众**
– 想转行进入新媒体/内容运营领域的职场人
– 寻找副业机会的宝妈、自由职业者、学生党
– 应届毕业生,希望提升简历竞争力
– 对自我成长、内容创作有强烈兴趣的成长型用户
– 正在自学小红书但进展缓慢、缺乏方向感的人群
他们渴望改变现状,但需要一套清晰、可执行的学习路径和陪伴式支持。
—
### **产品亮点(可供参考)**
✅ **零基础友好**|无需经验门槛,小白也能快速上手
✅ **实战驱动学习**|每天1个具体任务,边学边做,拒绝纸上谈兵
✅ **结果导向闭环**|30天跑通“定位→内容→涨粉→变现”全流程
✅ **简历加分项**|产出真实运营账号+作品集+数据报告,面试更有底气
✅ **全程带教陪伴**|班主任1v1点评+社群督学机制,告别三分钟热度
✅ **高性价比入行方案**|相比动辄上万的培训课,用极低成本验证职业方向
🔥 特别适合想用最小成本试水新媒体赛道、积累实战经验的人群!
—
### **内容创作方向与建议(可供参考)**
1. **【真实体验向】**
“我用30天从0粉做到第一条千赞笔记,原来入行新媒体真的可以复制!”
→ 建议以第一人称视角记录学习过程,突出“变化”与“成果”。
2. **【干货种草向】**
“转行新媒体没作品集?教你30天打造一个能‘证明能力’的小红书账号”
→ 提炼训练营中的SOP框架(如选题库搭建、封面标题技巧),增强可信度。
3. **【痛点共鸣向】**
“别再自己摸索小红书了!我花了30天才明白:入门需要的是系统训练”
→ 引发情绪共鸣,强调“自学低效 vs 系统教学高效”的对比。
4. **【转型故事向】**
“辞职前我偷偷参加了这个训练营,靠作品集拿下第一个运营offer!”
→ 讲述职业转变的真实经历,突出课程对求职的帮助。
> ✅ 内容需原创,真实表达推荐理由或学习体验
> ✅ 自然植入课程价值点,避免硬广口播
> ✅ 可结合前后数据对比(如粉丝增长、互动提升)增强说服力
—
### **话题方向与建议(不少于三个品牌相关话题)**
#刘阿柒 #30天小红书实战训练营 #从0到1做自媒体
#新媒体运营入门 #转行新媒体 #女生搞钱日记
#副业推荐 #应届生求职 #自我提升 #小红书起号
> 📌 建议每篇笔记至少包含3个以上品牌关联话题,提升曝光精准度与搜索权重。
—
### **发文时间建议与要求**
⏰ **发布时间**:确认合作后**48小时内发布主笔记**,并配合**2次互动评论维护**(如回复粉丝提问、引导私信咨询等)
📅 **最佳发布时间段**:工作日晚7:00–9:00 或 周末上午10:00–11:30(用户活跃高峰期)
📌 **内容形式**:图文笔记或视频笔记均可,根据达人风格灵活选择
✍️ **字数要求**:正文不少于800字(视频脚本需等效信息密度)
🔗 **转化支持**:提供专属报名链接 + 转化追踪后台,便于效果监测
💬 **互动要求**:支持置顶评论引导私信、答疑解惑,提升转化率
—
📩 **合作邀请**
欢迎关注个人成长、职业转型、副业探索的成长型达人加入推广行列。让我们一起帮助更多普通人,用30天迈出改变的第一步—— **不是成为网红,而是掌握一项值得投资终身的核心技能。**
👉 私信获取达人专属合作政策 & 报名通道
——
**柒月文化传媒|让每一个想改变的人,都有能力被看见*
第二张表格是达人信息收集表(人才资源库)
这个是我基于公司小伙伴的日常工作习惯,进行的表格设计。设计本身有两个出发点:使用方便,可随时随地编辑。
她面临的问题一个是录入信息慢,不能随时随地的录入、一个是长时间的信息录入会导致注意力不集中,从而导致数据窜行,一个是某些数据的录入需要有从业者的主观判断。
其实她的这些问题都可以通过对非量化问题的二次重构用AI表格来进行解决。
AI表格的信息收集和传统表格的差别在于以下两点:
一是信息收集方式(行为)的变化,AI表格可以通过内嵌的AI表单的形式,录入达人信息,收集方式更加便捷。
二是借助了AI的文本理解能力帮助打一些标签,例如(达人所属领域、类目)。
这些标签在传统工作流程中往往需要从业者主观判断,而这个主观判断往往又比较耗时。

(传统信息收集信息方式)

(基于AI表格通过表单页进行收集)
第三张表是合作笔记信息收集表
这个表的作用其实有三点
第一:与达人的合作进展可视化了
第二:达人的项目执行进度可视化了
第三:项目负责人对于项目推进程度可以获得更直观的反馈了

我们可以随时随地看到与达人之间的合作进展。
第四张表是合作笔记数据收集表
合作笔记的数据回收是pr的一项职责,同时也是一个重要的环节,通过24小时的数据检测,可以反馈出什么样的封面,更受用户欢迎;什么样的内容,用户更愿意去看;什么样的展示方式,传播效果会更好。
相对于传统的一项一项的数据填写,钉钉的AI表格自带的字段模板可谓是把这个工作效率提升了一大截,我在这个表格的设计中使用了AI的图片理解与内容识别能力,嗯,目前我测试的工作反馈,它的信息识别还没有出过错。

(钉钉AI字段模版中心)



(笔记数据收集表)
后面三张表格更倾向于数据总结与分析,因为他们都是基于你已经统计好的信息(你的前四张表的数据内容)进行进一步的数据洞察和价值评判。
按照重要性,后面三张表带给我们的数据洞察和价值更大,但是每个人对于数据的需求维度不一样,所以这里就不详细展示了。
虽然有一些啰嗦,但是,相对于与传统表格,AI表格真的是太方便了,一是数据可视化的数据选择随意性,二是它的工作效率真的高。
换句话说,从数据整理到数据产出到得出分析结论,以前的你得埋头折腾3个小时,而现在你只需要10分钟。
下面两张截图是仪表盘的部分功能展示,可视化,在仪表盘里展示的淋漓尽致。


值得一提的是,针对于每个子图表,它还有专项AI分析能力,我们可以获得不同分析视角下更深层次的业务见解。

其实说来挺羞愧的,我们并没有好好使用钉钉的软件生态,只是使用了局部功能,而只是这些就带给我们的直观数据反馈是:
在最近的一次品牌大促中,我们通过Ai表格快速筛选出50位契合品牌调性的中腰部达人,投放转化率提升32%,而人力成本降低45%。
PART 02 内容运营:从”经验驱动”到”数据驱动”
内容运营需要持续追踪热点、分析爆款、优化策略。传统方式下,热点捕捉靠人工,爆款分析凭经验,数据整理耗时长。
基于此,什么是好内容,如何让爆款内容批量复制,如何提高我们的工作效率,成了我们需要考虑的核心。
好内容虽然没有固定的配方,但它具备一些共通的特质。我们以两种视角来去解构:
用户视角:关注内容本身的吸引力与价值感
- 价值密度高:内容能为用户提供明确的实用价值、信息增量或情感共鸣。
- 易于理解与接收:结构清晰,语言流畅,表达方式符合目标用户的认知习惯。
- 互动性与分享欲:能激发用户的评论、点赞或转发行为,具备社交传播潜力。
运营视角:关注内容与战略目标的协同及可持续性
- 与品牌战略对齐:内容调性、主题与品牌定位、业务目标高度契合。
- 数据可衡量、效果可优化:其数据表现可被量化分析,并能指导后续的内容策略迭代。
- 具备可持续性:内容模式能够稳定输出,并有机会沉淀为可复用的资产或方法论。
根据内容运营的核心需求,我做了四张表格:
- 第一张:爆款案例收集表
- 第二张:爆款内容生成表
- 第三张:笔记数据分析表
- 第四张:用户需求分析表
关于第一张表:爆款案例收集表
其实把这张表定义为你的素材库,也是可以的。我们收集爆款案例就是为了学习和模仿,学习标题写法,封面设计,内容写法,以及对笔记内容进行价值分析,将爆款笔记的共性进行提炼。
传统的表格进行案例收集大多只是产生收集行为,笔记的价值需要后续的人为分析和总结,非常繁琐和低效。而通过AI表格进行收集,在收集过程中,你只需要填写一些基本信息,其他信息的补齐和分析AI在我们收集过程中就已经帮我们完成了。

(传统模式下的笔记收集)

(基于AI表格的信息收集)


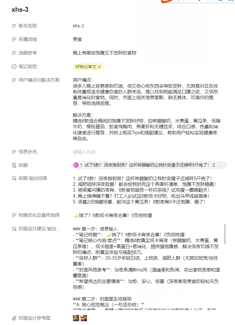
关于第二张表:爆款内容生成表
这应该是大多内容生产者所关心的板块,如何生产优质内容,如何批量生产优质内容。
当然,这里也涉及两个板块,一个是内容的仿写,一个是原创。我们可以把仿写简单地理解为原创基础上的案例模仿。
一个传统的内容生产流程是确定选题→洞察用户痛点与需求→竞品分析→标题的拟定→内容的撰写→封面制作
而通过AI表格,我们只需要进行简单的信息输入,即可获得能够达到70-80分的优质内容。

(传统模式下的内容产出)


(基于AI表格的内容产出)
基于AI表格的内容产出案例:

输出笔记的案例展示:
🌙饿了?8款低卡宵夜合集!0负担吃瘦
✨ 姐妹们谁懂啊!!晚上10点肚子咕咕叫,脑子还在减肥,身体却在疯狂想吃东西😭
试过啃黄瓜、喝凉水…直到我整理出这份「深夜不胖嘴」清单——
现在每晚安心吃,体重反而稳了‼️
—
✅真实体验分享:作为一个靠加班续命的打工人,我太懂“饿着睡”和“吃了胖”的纠结了💔
这8款我亲测一个月的夜宵好物,低卡+高蛋白+易消化,关键是——**真的有饱腹感!**
📌推荐清单 & 我的真实感受👇
• **希腊酸奶(无糖)**
→ 打开盖子那一刻奶香扑鼻🥛,质地浓稠像布丁~
特点:高蛋白、含益生菌 → 优势:饱腹2小时+助消化 → 好处:睡前吃也不积食,肠胃超舒服
👉P2是我拍的配料表,只有生牛乳+菌种,0添加!
• **即食鸡胸肉(原味/黑椒)**
→ 嚼起来不柴!有汁水的那种💦搭配黄瓜条当“减脂沙拉”超满足
对比之前吃的冷冻鸡胸:这个不用煮,撕开就能吃,通勤包里常备3包!
• **水煮蛋🥚 + 樱桃番茄🍅**
→ 蛋黄绵密不噎人,番茄酸甜开胃~热量才120大卡!
Tips:提前煮好放冰箱,饿了直接抓一把,5秒搞定夜宵🔥
• **无糖豆浆(冷藏装)**
→ 冰冰凉喝一口超解馋,比牛奶更轻盈~
优点:植物蛋白+低GI,不会半夜血糖飙升长痘!
• **燕麦杯(奇亚籽+冷泡版)**
→ 口感像布丁!吸饱了牛奶的燕麦嚼着超带感~
我自己搭配的是:快熟燕麦30g + 无糖杏仁奶200ml + 奇亚籽5g,冷藏4小时OK✅
• **低脂牛奶(睡前100ml)**
→ 温热喝下去有种被治愈的感觉💕助眠+补钙+轻微饱腹,适合完全不想动脑的夜晚
• **黄瓜条🥒**
→ 听起来很惨?加点辣椒粉+柠檬汁=快乐脆片!
关键是——负热量食物啊!!咀嚼10分钟消耗的热量比摄入还多🤣
• **水煮虾仁(冷冻即食型)**
→ Q弹鲜甜,蛋白质爆棚!一盒才90大卡左右🦐
Tips:微波炉叮30秒就行,配酱油芥末=高级感夜宵
—
希望每个深夜醒着的你,都能被温柔喂饱💫
小小选择,大大安心,健康也能吃得香呀~💕
注:对于后面两个表格,他的使用方式和第一个pr板块的内容有一些相似,是不同场景下的业务逻辑的重复。所以,我有理由相信如果你有理解“市场推广”内容板块的业务逻辑拆解和表格搭建思路,你已经具备了自我搭建表格的能力,就把他当成一项练手项目吧,hhh。
PART 03 客服:从“被动应答”到“主动洞察”
在日常客服工作中,海量的用户咨询不仅带来响应压力,更蕴含着改进产品、优化体验的关键洞察。然而,传统模式下,反馈记录零散于聊天记录,问题分类依赖个人经验,导致大量有价值的信息被埋没,难以转化为决策依据。
落实到AI表格或者是系统后台中,可以浓缩为四张表格:
- 第一张:问题分类表
- 第二张:问题优先级表
- 第三张:QA问答知识库
- 第四张:智能反馈工单表
界定问题→评估问题→分析问题→解决问题
是这四张表的设计逻辑

(问题分类表)

(问题优先级表)



(智能反馈工单表)
PART 04 AI表格的边界:工具与思维的共生
尽管AI表格在各环节展现出强大潜力,但它并非万能。AI表格适用于数据量大、规则明确、重复性高的场景,能够显著提升信息结构化和管理效率。
然而,AI表格也有其局限性:
- 对数据质量的高度依赖(垃圾进,垃圾出)
- 对非标场景和创造性工作的支持性有限
- 无法替代人类对于情境的判断和对情感的理解
认识到这些边界,并不是否定AI表格的价值,而是为了更理性地将其定位为“辅助者”而非“替代者”。
PART 05 AI时代,我们真正稀缺的是什么?
AI表格能够高效处理海量信息,但提出什么问题、分析哪些数据、如何解读结果——这些关键环节,依然牢牢掌握在人的手中。真正赋予工具价值的,不是技术本身,而是背后那个能够思考、判断和决策的人。
未来社会稀缺的,或许不是会使用工具的人,而是能超越工具进行思考的人。AI表格终究是工具,而如何使用工具、赋予工具怎样的意义,永远取决于我们自己。
最终,表格不只是数据的容器,更是思维的映射。在AI时代,我们要善用工具提升工作效率,但更要锻炼自己独立思考的能力。因为真正的洞察,从来不在数据之中,而在数据之上。
注:本文中所有案例均基于钉钉AI表格实际应用,相关数据已经过脱敏处理。具体实现方案可根据企业实际需求进行调整。
以上的项目我汇集于一个大的表格中,嗯,这个表格可以是一个公司团队协作的载体,也可以是一人公司的多板块实践。目前仍在施工中。如果你对上面的项目感兴趣,欢迎查看我的项目。
https://alidocs.dingtalk.com/i/nodes/X6GRezwJlABEXOwzik7YlMLk8dqbropQ?utm_scene=person_space&iframeQuery=applicationId%3DN1AllbWDeirKAF0ZpMKpJ
最后的话
如果您还在观望AI能否真正为您的业务赋能,希望这篇文章能成为一个真切的启发。它或许无法解决所有问题,但它清晰地指明了一个方向:AI的价值,在于让我们“少做事,多思考”。
对企业而言,这意味着更高的产能和更敏锐的市场洞察;对我们个人而言,这意味着我们终于可以告别那些“伪勤奋”的时刻,将精力真正专注于创造性的、有价值的成长上。
别让对未知的恐惧,阻碍了效率的进化。不妨就从梳理手头最繁琐的那项工作开始,尝试用AI的思维重新审视它。也许,你会发现一个全新的世界。
因为真正的洞察,从来不在数据之中,而在我们赋予数据的思考之上。
本文由人人都是产品经理作者【刘阿柒】,微信公众号:【刘阿柒】,原创/授权 发布于人人都是产品经理,未经许可,禁止转载。
题图来自Unsplash,基于 CC0 协议。

起点课堂会员权益





看上去像教程,但又感觉没有教程的那种可以照着学习实操的步骤。
你可以把他当成阉割版的参考和启发。
流程的设计取决于对岗位和业务的逻辑线路的拆解。
真正重要的就是两个
第一个:如何根据现有的业务通过AI赋能进行重构
第二个:如何使用平台生态的工具(需要比较多的实践)
所以换算下来,你也可以根据文章的内容逻辑把自己的业务往里面套。
所以,如果你想尝试,可以说出你的需求,业务场景,我们一起来探讨。