阿里千问 vs 字节豆包:当 AI 开始“点外卖”,Agent 的 0-1 终局已定?
阿里千问正在重新定义AI Agent的商业化路径——不只是对话式交互的优化,而是直接打通底层业务流的权限壁垒。本文通过外卖场景深度拆解,揭示千问如何用3秒绑定的‘主场优势’、意图直达的决策短路、以及复杂参数的无损映射,完成字节豆包未能突破的0到1跨越。同时犀利指出当前Agent在推荐透明度、逆向流程、矛盾意图处理上的三大致命短板。

阿里千问完成了字节豆包手机没有完成的0-1。
“这不再是简单的功能堆砌,而是交互逻辑的倒置:Agent 正在从一个‘对话框里的搜索引擎’,变成一个‘拥有业务权限的数字代办’。”此前,豆包也曾尝试跨越这道门槛,却因生态兼容和第三方阻断而折戟。而拥有地图、外卖、购物全产业链的阿里,正在用千问展示一种“降维打击的履约壁垒”:当 AI 能够直接调动自家底层业务流时,“这种基于底层业务协议(Protocol)的直接调用,彻底杀死了第三方插件不得不面对的‘响应延迟’和‘跳端损耗’”。。
其他厂商该如何追赶?是去做适配器,还是重新审视生态链?本文将深度拆解千问点外卖背后的 Agent 落地逻辑。
一、交互初体验:从“搜索选择”到“意图直达”
1.1 前置动作:权限委托的“一键化”记录
在 Agent 的产品逻辑里,如果说大模型是“大脑”,那么垂直业务的 API 授权就是“入场券”。没有这张票,Agent 表现得再聪明也只能是“纸上谈兵”。
A.唤醒与触发:从意图到插件的“无缝握手”
不同于以往需要去插件市场手动“安装”,千问对淘宝闪购/外卖能力的调用是意图驱动的。
操作记录: 作为一个被各种‘由于政策原因无法访问’弹窗虐过的产品经理,当我输入‘想点外卖’时,千问给出的不是冷冰冰的链接,而是一个权限委派的‘确认按键’,这种交互的‘确定性’才是 Agent 真正落地的开始。”

PM 视角: 这解决了 Agent 落地的一大难题——发现成本。用户不需要学习如何开启 Agent,意图识别(Intent Recognition)直接完成了功能分发。
B. 绑定流程:阿里生态的“主场优势”
这是整场测评中,最体现“亲儿子”特权的地方。我记录了整个绑定路径,耗时仅需 3秒 左右。

C. 核心博弈:为什么极低的“摩擦成本”才是 Agent 落地的分水岭?
作为产品经理,我们必须看透这个简单“勾选”动作背后的硬核壁垒。在 2026 年,所有人都知道 Agent 强在逻辑推理,但落到实处,它更强在 API 背后那张“数字身份证”。
- 账号体系的“免死金牌”: 通义千问之所以能秒开下单,是因为它直接跳过了移动互联网时代最令人烦躁的“验证码循环”。阿里底层账号的打通,意味着用户在千问里的一句话,能瞬间调动他在淘宝沉淀了十几年的收货偏好和支付信用。这不仅是数据的流动,更是特权级的访问效率。
- 心理安全区的合围: 跨集团的信任成本是极高的。想象一下,让用户在抖音里绑定一个美团账号,那种“信息被转卖”的疑虑会直接劝退 50% 的转化。而在阿里生态内完成闭环,用户感知到的是原生系统的安全性,这种天然的心理舒适区,让原本复杂的授权变得微不足道。
- 确定性交付:拒绝“脆弱的自动化”: 很多厂商尝试用 RPA(模拟点击)去做 Agent,这在演示时很酷,但在实操中是运维噩梦——一个随机弹出的双 11 活动页或验证码就能让流程瞬间崩溃。而原生绑定的千问拥有“白名单级”的 API 访问权,这种“VIP 通道”保证了即便在大促期间,下单流程依然稳如泰山。
本章小结: > “别总盯着参数看。千问的 3 秒绑定告诉我们一个扎心的事实:Agent 能跑多远,不看大脑(模型)多聪明,先看双脚(账号和权限)踩得够不够实。”> 这一步走得顺不顺(摩擦力是否足够低),直接决定了用户在“点外卖”这种高频场景下,是选择享受便利,还是在第二次看到登录框时就愤而卸载。
1.2 交互初体验:从“搜索选择”到“意图直达”
如果说绑定账号是“入场券”,那么真正的交互体验就是 Agent 的“基本功”。在传统 App 中,我们被训练成了“搜索专家”;而在千问里,我们正在变成“指令官”。
A. 路径简化:决策链路的“短路”
在传统的 GUI(图形用户界面)下,点一次外卖意味着从用户心理出发。可以改为:“以前点外卖是在做‘选择题’(面对几百个商家),现在千问试图帮你做‘判断题’。这种从‘列表式’向‘结论式’的进化,本质上是把决策的心理压力甩给了模型。”
- 传统路径: 打开 App -> 首页弹窗干扰 -> 搜索 -> 满减/评分筛选 -> 进店选品 -> 确认结算。
- 千问路径: 输入意图 -> 弹出确认卡片 -> 支付。


PM视角: 这本质上是将“选择权”让渡给“算法预过滤”。千问不再提供一个长长的列表,而是尝试给出一个“最优解”。
B. 实测案例拆解
总结:千问在参数对齐能力出色,且通过“全网搜券”为用户提供了实打实的体感价值,但是在交互上,仅提供单一选项,且缺乏显性的推荐理由,易引发用户的“踩雷”焦虑。技术上复杂任务逻辑断层,无法完成,复杂任务(预约点餐),存在逆向流程的盲区,无法完成售后任务。
案例 1(红榜):基础指令
在 Agent 的设计中,当用户给出“我想喝杯奶茶”这种极度模糊(Ambiguous)的指令时,是对系统预过滤能力最大的考验。
指令内容: “我想喝杯奶茶。”
交互表现: 千问几乎在秒级时间内直接生成了一个具体的订单卡片(例如:奈雪的茶 – 霸气葡萄)。
效率看板:
- 路径压缩: 传统 App 需要经历“搜索-比价-选店-选品-加购”约 6-8 次点击;Agent 模式下缩减为“输入-确认”2 步,操作步数节省约 60%。
- 响应速度: 极快,省去了加载海量信息列表的白屏时间。

【作者总结:PM的批判性思考】
“虽然 2 步下单的爽感很足,但作为PM,我的第一反应是:‘凭什么推荐这家?’。如果 Agent 的逻辑只是在附近商家中随机选一个,这不叫人工智能,这叫‘抽奖’。好的 Agent 应该是决策的翻译官,而不是替用户做主的独裁者。”虽然“2 步下单”的路径压缩在体验上极度丝滑,但从产品深层逻辑审视,这种极致的效率掩盖了一个致命的“信任黑盒”问题。作为 PM,在惊叹于响应速度的同时,我们必须保持警惕:
1. 推荐理由的缺位(Transparency)
通往下单的最后一公里是“信任”,而非“速度”。 通义千问直接给出的单选卡片缺乏“Why this”的解释:
–
是基于我昨天的历史订单?
–
是基于该店发货最快、距离最近?
–
还是全城销量最高的爆款? PM视角: 缺乏透明度的推荐在用户眼中往往等同于“强买强卖”。这种信息缺失会极大地拉高用户的确认成本,甚至引发“算法陷阱”的疑虑,导致用户为了求稳而跳回传统 App 重新搜索。
2. 单一解的博弈:独裁式交互的风险
奶茶是典型的“情绪化+多样性”品类,只给一个选项往往无法命中真实意图。 目前 Agent 的逻辑是“我猜你想要”,这是一种典型的“独裁式交互”。更合理的路径应该是“聚合推荐 + 极简 A/B 选单”:
–
优化逻辑: 给出“你常喝的(复购偏好)”与“附近最火的(潮流偏好)”两个对比项。
–
核心价值: 通过增加 0.5 步的微操,用极低的认知成本换取极高的决策确定性。
3. 信息密度(Information Density)的失衡
减少操作步数 ≠ 牺牲决策信息。 目前的卡片信息(评分、月售、距离)过于精简。在点外卖场景下,用户的核心痛点是“快”与“不踩雷”的平衡。当 Agent 过滤掉过多的商家背景信息时,用户实际上是失去了风险评估的能力。
案例 2(红榜):进阶指令——多目标意图下的“精细化参数对齐”
如果说“点杯奶茶”是基本功,那么“多份订单 + 不同定制参数 + 特定地址”的组合指令,才是 Agent 真正能称之为“办事助手”的分水岭。

测试指令: “帮我点 3 份去冰不加糖的伯牙绝弦,再要一份少糖的茉莉奶绿,送到公司前台。”
千问表现:
- 前置地址校验:第一时间反馈当前默认地址(XX 楼),并提供修改入口(安全确认逻辑)。
- 复杂 SKU 映射:准确提取了 2 个品类、4 个维度的参数(份数、冷热、甜度)。
- 自动寻优执行:触发淘宝闪购底层搜索,并在话术中体现“优先推荐附近门店”与“自动叠券”。
评价等级:优(进阶功能)
效率看板:从“手动挡”到“全自动”

【作者洞察】:语义到参数的“无损压缩”
1.履约逻辑的深度拆解:为什么这很难?</strong
在 2026 年,大模型听懂“伯牙绝弦”这种专有名词已经不稀奇了。真正的难点在于将模糊的自然语言强制映射为业务系统的硬性参数。
–
难点在于: 系统后台的 SKU 规格通常是成百上千的 ID 组合。Agent 需要在理解“去冰不加糖”的同时,精准勾选后端对应的那条唯一属性路径,并同步计算门店库存。这背后不是简单的聊天,而是语义(NLP)与业务接口(API)的强耦合。
2.“省掉 4 次点击”的体感差</strong
我们常说的“惊喜感”,本质上是用户操作链路的剧烈压缩。在传统 GUI 界面中,用户为了省几块钱,往往要在各个页面领券、比对满减。 “这才是 Agent 的迷人之处:它把‘找券比价’这种折磨人的活儿变成了后台静默执行的插件,让用户只负责‘确认’,剩下的交给算法去薅羊毛 。”这种“自动找券”带来的不是虚幻的心理满足,而是实打实地让用户跳过了繁琐的营销套路,直接拿到了最优解。
3.确定性验证(Verification Layer)</strong
千问在执行前先确认地址并提示“点击修改”,是一个非常成熟的 Safe-Guard(安全护栏) 设计。在涉及金钱与位置的场景下,Agent 不应追求“一步到位”的鲁莽,而应在关键节点留出人工确认的窗口,防止“高效地办错事”。
4.进化方向:UI
层的明细透明化</strong
虽然内核表现优秀,但目前的 UI 反馈仍有提升空间。建议在生成的订单卡片上,直接标注出每份奶茶的具体定制明细(如:伯牙绝弦 x3 [去冰/不加糖])。这样用户无需点击进入详情页,就能完成最后一步的确定性验证,进一步降低确认成本。
案例 3(黑榜):语义冲突 —— 理解力在“非标准定义”下的失效
本案例旨在测试 Agent 处理用户矛盾心理(既要……又要……)的深层推理能力。

指令还原
用户指令: “我想吃点重口味的,但又不想长胖。”
测评表现:差(逻辑断层)
执行失误: Agent 虽能识别“重口味”与“低热量”这两个对立标签,但在筛选逻辑上极其敷衍。它机械地将商家的“少油”标签简单等同于“低热量”,并未考虑重口味带来的高盐、高酱料等隐形成分。
反馈结果: 推荐的菜品既无法满足用户对“重口味”的心理补偿,也未达成真正的“减脂”目标。
作者洞察:从“听话”到“思考”的鸿沟
核心痛点: 这里暴露了 Agent 目前最大的软肋 —— 它在“听话”,但没在“思考”。
–
感性矛盾的理解缺失: 用户说出“重口味但不长胖”时,本质上是一种感性诉求与理性节制的对抗。目前 Agent 的推理路径过于线性,仅停留在标签匹配(Tag Matching)阶段。它会对着“低脂”标签生搬硬套,这种“为了执行而执行”的逻辑,往往会推荐出一些让用户哭笑不得的方案(如:一份索然无味但贴着轻食标签的冷餐)。
–
知识图谱的薄弱点: Agent 缺乏对营养学常识的底层推理。在它眼中,“重口味”和“低热量”是互斥的两个点,因此它选择牺牲一方或折中处理。真正的“思考”应该是基于垂直领域知识图谱,寻找能够平衡两者的帕累托改进方案(例如:高蛋白且富含天然辛香料的烤鱼,而非单纯的少油水煮菜)。
优化建议:构建“常识推理”引擎
–
深化垂直知识库: 引入更细粒度的营养学与烹饪知识,不再仅仅依赖商家的营销标签。
–
引入“用户意图解码”: 当检测到用户指令存在语义冲突(Conflict)时,优先进行“需求分级”,判断用户是更想解馋(重口味)还是更在意健康(不长胖),从而给出带有解释性的建议。
案例 4(黑榜):Agent 是否具备“纠错”与“回滚”能力?
如果说“帮我点单”体现的是 Agent 的执行力,那么“我不想要了,帮我退掉重买”考验的则是 Agent 对业务状态机(State Machine)的感知与干预能力。

测试指令: “在让通义千问买了一杯咖啡后,要求:把它退了,买个新的。”
千问表现:差(无法处理售后闭环)。
执行失误:“千问在‘搞破坏’(退款)这件事上还是显得束手无策。它抓住了‘买新的’这个增量意图,却对‘退旧的’这种逆向业务流程选择了装傻 。” 它完全忽略了“退掉上一单”的指令,虽然捕捉到了“买新的”意图,但给出的推荐(如冰美式)并非用户想要的特定类型,且无法直接触发已完成订单的退款接口。
反馈结果: 只是简单询问“要直接下单吗?”,并未处理核心的退单诉求。
【作者洞察】:为什么“退款”是目前 Agent 的无人区?
通过这个案例,我们可以点出当前 AI Agent 落地最核心的痛点:这不完全是技术问题,更是“权力问题”。
业务边界:权限与安全护栏(Security Guardrails)
下单是“支付流”,API 只需要完成单向写入;而退款涉及“资金回退流”,是极其敏感的资产风险操作。
–
权力隔离: 阿里显然给 Agent 设置了极高的安全护栏。目前插件体系开放的权限大概率是“只读”或“单向写入”。
–
PM视角: 在现阶段,把涉及资产回流的操作交给 Agent 还是太激进了。这种“高风险”操作目前仍被严格隔离在模型之外,必须由用户手动跳转到 App 内操作,这是为了防止误操作导致的资损。
业务颗粒度的断层:状态机的黑盒
退款流程在后台涉及复杂的业务判断:商家是否已接单?是否已出餐?是否已配送?每一个状态对应的退款逻辑和“撕逼”成本都不同。
–
信息差: 目前的 Agent 显然还没能深度实时读取订单的完整生命周期状态。它能帮你“跑腿”,但还没学会处理“异常状态”。
复杂任务的优先级冲突与确定性体验
在处理组合指令时,千问选择抓住更容易实现的“买新的”,而放弃了逻辑复杂的“退旧的”。
–
优化建议: 作为产品经理,我们需要思考:当 Agent 无法处理其中一个环节时,它不该“装傻”或“选择性执行”。诚实地告知用户“我无法处理退款权限,请手动操作”并提供跳转链接,才是更具确定性的用户体验。</strong
案例 5(黑榜):预约执行彻底翻车——只会“找得快”,不会“定得准”
这个案例旨在测试 Agent 是否具备强时间约束(Deadline)下的任务调度能力,以及它能否区分“搜索筛选”与“预约闭环”这两个本质不同的业务动作。

测试指令: “我 17 点有个会,帮我订一份 17:45 送到的轻食。”
千问表现: 差(典型的逻辑对冲)。
执行失误: Agent 识别到了 17:45 这个时间点,但它在调用工具时,脑子里只有“搜索”和“筛选”,没有“预约”这个原子能力。它试图通过筛选“15分钟内出餐”的商家,利用“出餐快”来强行对冲时间差。在 PM 眼里,这属于用“概率”去赌“确定性”,是典型的逻辑补丁。
【深度复盘:为什么说这是“AI 味”的失败?】
1.“意图与能力的错位” 这里不是语义理解的问题,而是原子能力缺失。Agent 将用户的“预约意图”降级处理成了“关键词检索”。它能理解你需要准时,但它的工具箱里没有对接外卖平台的预约 API,导致它只能在搜索环节“打补丁”,试图靠缩短出餐时间来撞大运。
2.“搜索逻辑”无法覆盖“履约闭环” 目前 Agent 更像是一个高级搜索引擎,而非真正的执行助理。在处理外卖这类涉及三方配送(Logistics)的场景时,它完全忽视了配送距离、骑手调度等变量,仅靠“标签匹配”给出的方案在现实中极易延误。这种“看似可行、实则无保障”的反馈,直接杀死了用户的信任感。
3.产品策略的进阶方向:从“语义理解”转向“业务专家” 针对这类任务导向(Task-oriented)的场景,优化方向不应是微调提示词(Prompt),而是深度对接业务接口:
–
触发式调用: 当识别到明确的“送达时间”时,逻辑流应优先锁定“预约单”API,而不是进入常规的商家筛选流。
–
变量前置: 在推荐结果前,必须先将“起送时间+预计配送耗时”作为硬性过滤条件,而非把出餐速度当成唯一的救命稻草。
二、技术落地拆解:阿里巴巴全生态链条下的 Agent 进化论
1. 为什么赢的是阿里?—— 资产的“颗粒度”决定了 Agent 的“丝滑度”
别被“生态”这个大词唬住了,阿里的核心护城河其实就两个字:“权限”。
当 Kimi 或豆包还在费劲地琢磨怎么用 OCR 绕过验证码、模拟真人点击屏幕时,通义千问已经在后台完成了底层协议的握手。这种“原子化资产”的重构,让阿里在 Agent 时代完成了从“外挂”到“原生”的进化:
- 从“模拟点击”到“协议握手”: 竞品在教模型“如何像人一样用 App”,而阿里是在教模型“如何直接调用数据库”。当你说“点杯奶茶”时,千问不是打开饿了么网页,而是直接向饿了么的供给端发送了一串代码指令。
- UI 是累赘,权限是捷径: 在 Agent 时代,华丽的界面反而是调用的阻碍。阿里将淘宝、支付宝、菜鸟拆解成了无数个最小化的 Atomic API。大脑(千问)调用肢体(履约网)时,跳过了所有视觉层,直接进入了执行层。
- 账号体系的“信任平移”: 这种丝滑感源于阿里内部账号的彻底击穿。用户不需要反复扫脸或跳出授权,基于支付宝的底层协议,Agent 在对话框内就完成了实名认证与支付清算。
PM视角:Agent 时代的竞争力,取决于“调用摩擦力”
传统的 App 是封闭的“围墙花园”,用户是翻墙的人;而 Agent 时代的逻辑是:谁的摩擦力更小,谁就是入口。
- 从“功能集成”到“能力解构”: 我们不再把饿了么视为一个独立 App,它被解构成三组原子:LBS(你在哪)、Shop_List(有什么)和 Order_Action(买单)。这种解构让 Agent 可以像拼乐高一样,在毫秒级时间内组装出一次服务。
- 消灭“跳转成本”: 转化率的头号杀手是“跳转”。竞品(如豆包、Kimi)在订餐或购物时,往往需要唤起第三方 H5 或 App,每多跳一次,用户流失率就增加 20%-30%。阿里的优势在于“免跳转的闭环”——你以为在聊天,其实你已经下单了。
- 解决“最后一公里”的支付僵局: Agent 落地最难的不是“想不想买”,而是“谁来付钱”。基于支付宝的支付协议,阿里 Agent 拥有了原生支付权。这种“信任平移”让 Agent 真正具备了从决策到履约的完整民事行为能力,而不只是一个只会聊天的数字导购。
总结:“过去我们拼的是‘装机量’,现在我们拼的是‘调用摩擦力’。当别人还在试图理解UI界面时,我们已经通过协议级集成,把复杂的商业链路压扁成了一次顺滑的握手。”
核心技术支撑:从“模拟操作”转向“原子能力调用 (Primitives)”
阿里的逻辑非常务实:与其费劲教 Agent 像人一样去“刷”App,不如把 App 拆碎成大模型能直接驱动的“原子组件”。 这种“去 App 化”的架构,本质上是把复杂的业务流转变成了标准的数据交换。
1. 原生协议调用 (Function Calling):业务逻辑的“确定性骨架”
- PM 视角: 模型不再靠“肉眼”去猜 UI 按钮,而是直接读取业务 API。
- 落地逻辑: PM 的工作重心从“画交互原型”转向“定义 JSON Schema”。通过预设清晰的参数标准(如:下单地址、口味偏好、支付限额),确保模型输出的结果是 100% 结构化的。
- 核心价值: 彻底解决大模型的“幻觉”问题,让 Agent 的每一次下单、转账都具备金融级的确定性。
2. MAI-UI 基座模型:长尾场景的“视觉兜底”
- PM 视角: 并不是所有第三方商家(如路边小店)都有完美的 API。这时候,Agent 需要像人一样“看懂屏幕”。
- 落地逻辑: 当 API 链路断开或缺失时,MAI-UI 赋予 Agent 多模态感知能力,直接识别 UI 元素并进行模拟点击。
- 核心价值: 它是 API 失效时的“安全气囊”,实现了从“感知-决策”到“动作执行”的全场景闭环,确保业务流程不会因为某个环节没接口而中断。
3. MCP (Model Context Protocol):生态接入的“万能插座”
- PM 视角: 解决“烟囱式”开发。让自有业务接入通义千问,不应该是“一案一议”的定制开发。
- 落地逻辑: 阿里推行的这套标准,让开发者可以像插拔 USB 一样,将不同 App 的数据和功能快速“喂”给 Agent。
- 核心价值: 极大地降低了异构系统的对接成本。对 PM 而言,这意味着生态扩张的速度——你的业务逻辑可以瞬间同步给所有接入该协议的智能终端。
3. 竞品突围路径:非生态厂家的生存方案

三、落地执行方案:如何构建一个类阿里的 Agent 闭环?
如果你正负责一个智能体(Agent)产品的落地,别把它当成一个“聊天功能”来做,而要把它当成一个“服务调度系统”。以下是实战操作手册:
第一阶段:服务原子化(Definition Phase)
核心目标: 把 App 里的“巨石逻辑”拆成 Agent 听得懂、调得动的“积木”。
- 梳理核心路径:不要只给 Agent 一个“订票”接口。你需要把流程拆解为最小单元:查询、选座、支付。
- 定义 Tool-Use 规范: 给 API 写注释就像写产品需求文档。比如 price_limit 参数,不能只写“价格限制”,必须注明:“单位为人民币,默认值为 0 代表不限制,若用户未提及则传 null”。
⚠️ 坑位预警:PM 最痛苦的不是拆解流程,而是去和研发吵架。你会发现原本 App 里的逻辑全写死在前端或者中间层了。比如订票,你必须强行要求研发把“选座”和“支付”解耦。否则 Agent 调用时,会因为接口返回了一个“由于你未登录,请先看 5 秒广告”的弹窗而原地宕机。Agent 处理不了逻辑耦合的UI流程。
第二阶段:交互协议化(Integration Phase)
核心目标: 解决 Agent “乱说话”和“乱执行”的问题。
- 引入 MCP 协议 (Model Context Protocol): 别再为每个模型写一套适配器了。优先采用 MCP 协议来标准化外部数据(如实时股价、库存)。这不仅是技术选型,更是为了保证当你下个月想从 GPT-4 换成 Claude 3.5 时,不需要重写整个后端。
- 构建“卡片式”反向确认机制: 绝对不要让 Agent 在没有确认的情况下直接扣款。
⚠️ 坑位预警:很多产品死在“确认疲劳”。如果 Agent 查个天气也要用户点确认,用户会烦死;如果买张 3000 元的机票不确认,用户会杀掉你。 实战经验: 必须设计“分级确认”。查询类直接出结果,涉及真金白银的操作,Agent 必须吐出一个“结构化确认卡片”,用户点击卡片上的按钮才是最终指令,而不是在对话框里回一句“确定”。
第三阶段:闭环履约(Execution Phase)
核心目标: 解决“谁在买”和“买失败了怎么办”的最后 100 米。
- 身份映射 (Identity Mapping): 解决 Agent 的身份危机。你需要建立一套安全映射,让大模型账号无缝关联业务系统 Token,实现“免密静默操作”。
- 异常监控与降级策略: Agent 报错是常态。当接口返回 500 或者模型逻辑卡死时,系统要能自动接管。
⚠️ 坑位预警:最大的坑在于“状态不同步”。比如 Agent 以为付完钱了,但后台支付网关超时了。这时用户问“我票买好了吗?”,Agent 可能会根据上下文瞎编说“已买好”。 实战经验: 必须建立“Agent 审计日志”。系统需具备视觉模拟模式:当 API 调不通时,自动截取一张后台状态截图交给视觉模型(VLM)判断,或者干脆一键转接人工,别让 Agent 在那里反复跟用户道歉。
PM总结建议
在 Agent 时代,产品的护城河不再是功能的多寡,而是服务被调用的便捷程度。
我们要做的不只是一个更聪明的聊天机器人,而是一个自带商业闭环的服务调度中心。App 正在从“人点击 UI”演变为“Agent 调用 API”。如果你的 API 还是为了前端展示而设计的,那么在 AI 时代,你的产品就是一块不可用的“生肉”。
四、竞品对垒:为什么豆包在“翻墙”,而千问在“开门”?
在 Agent(智能体)的竞技场上,阿里千问与字节豆包展现了截然不同的两种生存姿态。这不仅是模型智商的博弈,更是“主场主权”与“客场突围”的策略对撞。
4.1 权力归属:拿到了房门钥匙,还是在翻墙跑腿?
Agent 的核心价值在于“替用户办成事”。两者的差距,本质上是“内部握手”与“外部闯入”的效率差。
千问:拿到钥匙的“管家”(Home Court Advantage)
千问的优势在于它是阿里的“长子”,手里握着饿了么、支付宝、高德等大厂资产的原生房门钥匙。
- 丝滑入场: 当你说“点杯咖啡”,千问是直接走内部协议通道。它调用的每一条数据都是阿里内部“握过手”的,不需要重新登录,不需要跨越围墙。
- 降维打击: 这种确定性源于它就在自家的客厅里活动,每一步操作都合规、透明且精准。
豆包:苦于翻墙的“跑腿”(External Infiltration)
豆包的尴尬在于,它想在别人的地盘(如美团、微信)里帮用户办事,这本质上是一种“翻墙”行为。
- 寄生困境:作为一个外来者,豆包只能通过安卓系统的“辅助功能”去模拟人的手指点击。
- 进退两难:只要宿主(美团或微信)改一下按钮位置,或者加个验证码弹窗,豆包的 Agent 就像进了迷宫,瞬间“抓瞎”。它在别人的领地上建立规则,随时面临被清理出门的风险。
4.2 技术底牌:原生协议的“高速路” vs 模拟点击的“独木桥”
两者的路径选择,决定了它们在交付成功率上的天壤之别。
4.3 为什么“确定性”是 Agent 的生死线?

对产品经理(PM)而言,AI 模型的能力是上限,而交付的确定性才是生存的底线。
- 豆包在玩“概率”: 它的逻辑是“我试试能不能帮你点准”。这种不确定性让用户在关键决策(如付钱、订票)时产生巨大的心理负担。
- 千问在给“结果”: 它是直接绕过错综复杂的手机 UI,与服务器握手。这种“确定感”才是真正能建立用户依赖的降维打击。
PM 总结:
在 Agent 时代,AI 无法仅靠算力暴力破解生态壁垒。谁拥有最完整的 API 资产,谁手里握着的“房间钥匙”最多,谁就拥有了定义下一代交互入口的终极话语权。
4.4 豆包的“破局”方案:从“边缘试探”到“生态截流”
面对阿里密不透风的“全家桶”闭环,豆包如果只满足于“模拟点击”这种边缘战术,无异于隔靴搔痒。字节真正的降维打击,不在于复刻功能,而在于利用底层流量的“毛细血管”和端侧硬件,在对手最坚固的堡垒侧翼撕开裂口。
1)战略核心:在阿里的“腹地”之外另辟战场
豆包手里最硬的一张牌,并非单纯的算法,而是抖音沉淀多年的“内容-交易”闭环。阿里千问守得住“饿了么”的刚需外卖阵地,却未必挡得住字节在非标生活决策上的奇袭。
- 避开“红区”肉搏,主攻“非标”心智: 豆包没必要在“点外卖”这种阿里重兵把守的标准化场景里死磕。真正的破局点在于“种草-订票-探店”这类充满变数的非标生活场景。当用户还在犹豫“周末去哪”时,豆包就已经通过分析用户刚刷到的短视频,完成了从兴趣触发到消费决策的引导。
- 从“看戏”到“入局”的秒拨截流: 最让千问感到“威胁”的动作,是豆包能够深度压制抖音生活服务的原生API。想象一下:当用户看完一段极具诱惑力的探店视频,无需跳转、无需搜索,豆包 Agent 直接在后台把团购券核销并规划好出行路线。这种从“内容感知”到“交易闭环”的瞬间合围,才是对阿里生态最狠的“截流”。
- 硬件加持的“端侧奇袭”: 除了流量,字节在端侧硬件(如智能耳机、穿戴设备)的布局,是让 Agent 彻底摆脱手机屏幕束缚的关键。这种物理级别的侵入,能让豆包在用户产生念头的瞬间就完成响应,抢在阿里 App 开启之前,就消化掉用户的意图。
2)“如果说 App 是一座座紧闭大门的‘私人领地’,与其派特种兵翻墙(劫持 UI),不如直接由豆包牵头修一套‘高速公路标准’。
当豆包背后站着抖音和耳机的亿万入口时,它就不再是求人开门的访客,而是规则的制定者。
这种逻辑是:‘我可以不破解你,但你要想从我的流量池里分一杯羹,就必须换上我的插头。’ 字节通过把流量分配权封装进 MCP 协议,让开发者从‘防贼’变成‘投诚’。这不再是技术上的博弈,而是一场基于流量筹码的‘降维招安’。”
核心逻辑拆解
为了让你更清晰地感受这种表达的力道,我们将其逻辑内核进一步具象化:

这里的“破局”洞察
- 关于“修桥”: 桥不是目的,“过桥费”和“检查站”才是目的。定义协议本质上是抢占 AI 时代的“HTML 标准”。
- 关于“招安”: 商业世界没有永远的敌人。美团、微信不给 API 是怕被“掏空”,但如果接入豆包协议能带来精准的订单和活跃,那么“被掏空”就变成了“新渠道”。
- 流量分发权: 字节最强的武器永远不是模型本身,而是“让人上瘾的注意力”。用注意力去置换开发者的 App 数据接口,是最高级的商业阳谋。
- 硬件突围:绕过 App 的“端侧 OS”战略
豆包已在穿戴设备(如 Ola Friend 耳机)上深度布局。硬件是打破 App “围墙花园”最有效的手段。
- 落地策略: 强化 “AI-First 操作系统” 属性。在硬件端,豆包不再是一个单纯的 App,而是作为系统级交互层存在。
- 技术路径(语义感知点击): 核心逻辑是从传统的“坐标驱动”进化为“语义驱动”。
–
从PM容错视角看: 传统的模拟点击最怕 UI 改版,哪怕按钮只挪了 10 个像素,自动化脚本就会“抓瞎”。我们的解法是让 Agent 像人一样具备“认字”和“认图标”的能力。
–
通过端侧视觉大模型(VLM)的实时感知,Agent 并非在死记硬背点击位置,而是在实时理解屏幕意图。只要它能理解“购物车”或“下单”的语义,无论按钮变成了什么样、藏在哪个角落,都能点得准。这种“语义对齐”彻底取代了脆弱的“坐标对齐”,极大地提升了在第三方应用中执行任务的稳定性与确定性。
具体的落地执行方案
为了让豆包的破局更具可操作性,建议 PM 团队关注以下三个“颗粒度”:
第一步:从“坐标依赖”进化为“逻辑识图”(语义感知点击)
- 痛点: 传统的模拟点击本质是“盲人摸象”,极其脆弱。UI 稍微改个版、广告弹窗挪个位,Agent 的脚本就直接撞墙挂掉,维护成本是个无底洞。
- 方案: 核心逻辑是从“找坐标”转向“找意图”。
- 落地: 引入视觉大模型(VLM)作为 Agent 的“眼睛”,建立动态容错层。Agent 操作前不再死记“第 3 行第 2 个按钮”,而是实时扫一眼屏幕:“我要找的是‘结算’按钮”。哪怕 UI 样式从圆角变直角、位置从左边挪到右边,只要语义逻辑对得上,Agent 就能点得准。 这种“模糊匹配”能力,才是解决 Agent 落地“最后 100 米”稳定性的关键。
第二步:从“功能对接”进化为“流量分发”(Action-based SEO)
- 痛点: 第三方 App 普遍存在“围墙花园”心态,凭什么让你无感调用我的核心功能?
- 方案: 既然无法暴力破墙,就用流量杠杆诱导。
- 落地: 建立 “Action 插件商店”。PM 需要定义的不是接口标准,而是利益分配机制。比如用户说“打车回家”,豆包不再只是机械打开滴滴,而是根据各平台的实时价格和响应速度,通过 Action 接口直接调起最匹配的服务。这本质上是把 Agent 变成了“意图搜索入口”,谁的 API 接得好、服务质量高,豆包就给谁分发流量。
第三步:从“权限索取”进化为“信任隔离”(隐私沙盒)
- 痛点: “模拟点击”天然自带“流氓软件”的既视感,用户不敢放开系统最高权限。
- 方案: 用技术手段把“操作权”与“隐私权”物理隔离。
- 落地: 在安卓底层推动建立“Agent 专属执行域(Sandbox)”。在这个沙盒里,Agent 的所有点击、滑动动作都被严格限制在业务流程内,且全程录屏存档、随时可追溯审计。我们要给用户的安全感是:你可以信任这个“替身”去跑腿,因为它的手脚被关在笼子里,根本碰不到你的私人相册和聊天记录。
作者洞察
阿里的千问赢在“存量资产”的变现,这是一场防御战,守住的是已有的账号体系;字节的豆包必须赢在“增量协议”的制定,这是一场遭遇战。
真正的 Agent 破局者,不应仅仅是“帮你点外卖的助手”,而应是能够重塑 App 间流量分发逻辑的“新移动操作系统”。
五、商业思考:当大模型拥有了“手脚”,PM 的战场在哪?
在 LLM 具备了调用工具(Function Calling)和自主规划(Planning)的能力后,“当 LLM 开始拥有‘手脚’(Function Calling),我们这些做产品的人得先适应一种失落感:用户可能再也看不见你精心设计的 UI 了 。PM 的核心产出物正在发生质变,如果你还在纠结按钮的交互动效,那你可能还没意识到,真正的战场已经转移到了‘逻辑分发’的深水区。”
对于产品经理而言,这意味着我们不再是界面的裁缝,而是业务逻辑的架构师。以后判断一个 PM 牛不牛,不看他画的交互,看他拆解的业务原子够不够‘好用。
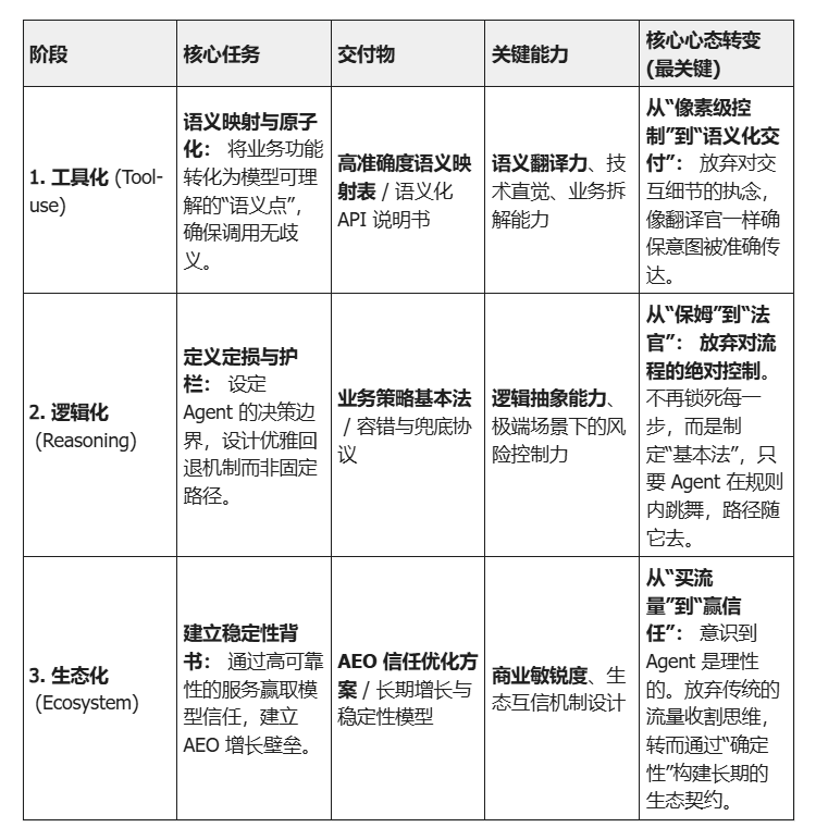
5.1 发展蓝图:PM 的三阶进化路径
Agent 时代的到来并非一蹴而就,PM 的工作重心将经历从“外围辅助”到“核心调度”的变迁:

5.2 方法论一:从 UI 原型到服务定义(API Spec)
别再纠结那几个像素的色差了,现在的功夫都在“文档”里。你能把业务逻辑说得多透彻,Agent 调用的效率就有多高。 核心挑战已从“视觉引导”转向了“业务逻辑的结构化输出”。
1. 原子化拆解:引入“积木式思维”
PM 现在的核心任务是把原来捆绑在一起的业务逻辑进行“暴力拆解”。
- 传统做法: 关注的是一整个流程页面。比如设计一个完整的“外卖下单页”,用户必须按部就班地走完 A -> B -> C。
- 积木思维: 把“查询附近门店”、“校验满减优惠”、“提交订单支付”看作一个个独立的乐高积木。
- Agent 逻辑: Agent 就像个聪明的孩子,它会根据用户的一句话(意图),自己决定先拿哪块积木、再拿哪块积木来完成任务。
2. 语义化标注:追求“零歧义”执行
在 API Spec(接口文档)里,你写给模型的描述字段,每一个字都是真金白银。
- 文案即代码: PM 的文案能力不再是为了优美,而是为了消除歧义。
- 实战案例: 比如定义一个“价格”字段,如果你不标注清楚是“券前原价”还是“实付金额”,Agent 在给用户反馈或计算优惠时就会闹出乌龙。
- PM 的新功底: 你需要用极度精准的自然语言告诉 Agent:这个接口在什么场景下调用?入参的业务含义到底是什么?
3. 边界设计(Guardrails):给 Agent 装上“刹车”
别指望 Agent 能处理所有极端情况。PM 需要从原来的“前端校验”转向“安全护栏”与“人机协作”的设计。
- 定义“禁区”: 明确哪些逻辑 Agent 可以自主决策,哪些必须停下来。比如:“如果用户余额不足且未绑定免密支付,禁止发起调用”。
- 反向确认机制(Human-in-the-loop): 涉及到地址或扣款这种敏感动作,必须把“确认键”交还给用户。
- 防线思维: Agent 可以跑得快,但在“安全”这根红线上,它必须学会刹车。这是防止 Agent 产生幻觉、导致业务资损的最后一道防线。
5.3 方法论二:AEO(Agent Engine Optimization)实战指南
当用户不再打开搜索框输入品牌名,而是对手机说“帮我选最划算的晚餐”或“订一张去上海最便宜的机票”时,传统的 SEO 将彻底失效。PM 的核心战场将转移到 AEO(Agent 引擎优化)。
1. 结构化数据:从“营销软文”转向“机器硬通货”
在 AEO 时代,别再给 Agent 投喂那些花里胡哨的营销文案了,它不看这个。它要的是清晰的 JSON或 XML,是那种能直接吞下去并转化成动作的“硬通货”。
关键任务: PM 的角色要转变为“首席翻译官”,将品牌价值翻译成机器能理解的语义标签。数据定义越标准、Schema 越清晰,被 Agent 采纳的权重就越高。
2. 意图抢占:在语义维度完成“占位”
Agent 时代,传统的关键词竞价正在消亡,语义标签才是 2026 年的流量密码。
实战策略: 针对“宿醉想喝点热的”这种模糊意图,品牌方不再是竞价“粥”或“汤”,而是通过 AEO 优化,让自己在“解酒”、“温和”、“暖胃”这些标签下排到第一。谁能精准匹配意图,谁就掌握了分发权。
3. 服务确定性:Agent 只看冷冰冰的指标
Agent 是极度“冷血”的决策者,它不会被煽情的广告词洗脑。在它的决策模型里,只有履约速度、投诉率和接口成功率这些硬指标。
博弈规则: 传统的营销套路统统失效。PM 必须下沉到数据底座,管理好真实的业务表现。在 Agent 面前,“服务确定性”的权重远高于“广告出价”。
SEO vs AEO 深度对比表

作者洞察: Agent 正在推倒 App 的围墙。我们的产品不再是一个封闭的孤岛,而是变成了一组可被随时调用的原子能力。PM 的内核已经从“产品设计师”进化成了“业务架构师”。
六、 结语:Agent 时代的临界点
外卖 Agent 的走红,不仅是一个功能的迭代,更是移动互联网交互范式的一次“地震”。
6.1 从“画图”到“定义规则”:PM 的护城河重塑
Agent 时代的到来,确实让传统的画图 PM 感到焦虑,因为 UI正在消失。但换个角度看,我们终于从琐碎的像素对齐中解脱出来了。
当用户通过语音描述意图时,PM 的战场已经从前端的“像素级纠结”转移到了后端的“逻辑级建模”。我们要做的,是去定义业务的边界,去设计异常发生时的补偿机制。逻辑,成了 PM 在 AI 时代唯一的护城河。
6.2 确定性胜过一切
产品的竞争力不再取决于 App 谁画得更好看,而取决于谁的服务更确定。
- 原子化能力: 谁能更早地将业务拆解为可被 AI 调用的 API,谁就能顺滑地接入生态。
- 交付闭环: 像通义千问这样通过原生协议实现的“确定性交付”,将远比不稳定的“模拟点击”更具商业生命力。
6.3 AEO:掌握流量分配的生杀大权
品牌商家需要思考的不再是如何在搜索结果中排第一,而是如何让 Agent 在理解意图时选中你。掌握了 API 规范的定义权和场景触发的逻辑优先级,就等于掌握了 Agent 时代的流量分配权。
写在最后
Agent 的到来并非要取代产品经理,而是将我们从琐碎的交互细节中解放出来,回归到产品的本质——创造价值与解决问题。只要商业逻辑还在,只要解决问题的需求还在,PM 就永远是那个给 AI 注入“灵魂”的架构师。
本文由 @Junliu 原创发布于人人都是产品经理。未经作者许可,禁止转载
题图来自Unsplash,基于CC0协议

起点课堂会员权益




今天特意试了一下千万点外卖的功能。感觉不太对,达不到用户需求。用户在点外卖的时候其实是一个提前享受美食的过程。直接推荐出来的菜品并不是用户需求的。在不停的刷下一个的时候这个体验还不如原来的交互体验。是否AI点餐的场景并不是现在这样?这个是需要思考的。可能更多的能力是给出用户明确指令的点餐操作,而非推荐挑选式的。
对,AI应该是理解用户需求,扩大选择权,而不是替用户决定
博主,每个场景都进行了仔细分析,确定效果,详尽的进行了产品调研,非常棒
谢谢