从“信任人”到“信任代码”:Web3.0 智能合约深度报告
智能合约重塑了世界信任逻辑:信任不再依赖个人或机构,而是由代码写死的规则自动执行,确保结果透明、公正、不可篡改!

序言
研究背景
自 2015 年以太坊发布以来,智能合约逐步成为区块链生态的中枢组件。2020 年起,DeFi 与 NFT 的爆发使智能合约的规模化应用走向主流。
研究目的
搞清楚智能合约的用途和底层技术
探讨智能合约在各行业中的应用潜力
研究路线
- 宏观视角:从定义与技术特征出发,理清智能合约的本质及其与传统机制的区别。
- 中观视角:解析智能合约的运作流程、主要应用场景与潜在风险。
- 微观视角:结合产业链结构、典型企业案例(如Polymarket),以及未来演进趋势,构建智能合约的全景认知。
一、宏观视角——整体窥探
1.1 智能合约定义
1.11 什么是智能合约
智能合约(Smart Contract)是部署在区块链上的自动执行协议。当预设条件被满足时,它能在无需人工干预的情况下自动执行合同条款。
简单来说,就是代码+合约
1.12 使用场景
- 金融交易自动清算(DeFi)
- 数字资产交易(NFT、TokenSwap):NFT的交易和所有权都是通过智能合约完成的
- 身份与凭证验证(DID)
- 数据共享与授权(DataMarketplace)
- 去中心化治理与投票(DAO)
1.13 智能合约与传统合约区别
传统合约基于“法律信任”,由司法或第三方机构保证执行;
智能合约基于“代码信任”,由区块链共识机制保证执行。这种从“信任人”到“信任代码”的转变,是 Web3.0 的根基。
传统合约和智能合约区别

1.14 智能合约特点
1、代码一旦发布,无法更改——有点像把合同用透明的袋子装起来(所有人都看得见),且用蜡封住(所有人都改不了)
2、代码公开,所有人可见——谁也无法耍赖
3、铁面无私——完全按照写死的规则执行
1.2 智能合约VS传统程序
核心区别

二、中观视角——拆解洞察
基础知识
账户模型:区块链上有两类账户——EOA(Externally Owned Account,受私钥控制的用户)和合约账户(Contract Account,存储字节码与持久化 storage)。
交易(Transaction):由 EOA 签名,包含接收地址或为合约创建、value、calldata、gasLimit、gasPrice/maxFee等字段。
虚拟机:以太坊使用以太坊虚拟机(栈式、字节码驱动);虚拟机必须是确定性的(同样输入在任何节点上得到相同输出)。
世界状态(World State):所有账户的 nonce(交易计数器)、余额、代码哈希、storage 等集合,通常以Merkle-Patricia Trie结构表示,区块头里保存 stateRoot。
Gas(油费):执行每一条操作(opcode)需要消耗 gas,防止无限循环并为验证者提供报酬。
预言机Oracle:Oracle(预言机)是连接区块链世界与现实世界的数据桥梁
为什么智能合约需要预言机?
智能合约虽然能自动执行规则,但它只能读取链上的数据。
比如:
你可以写一个“当账户余额 > 100ETH 时解锁”这样的合约;
但你不能直接写“当明天下雨时解锁”,因为区块链根本不知道天气。
于是:
天气网站(API) → 提供现实世界数据;
预言机(Oracle)→ 把这些数据打包、验证、传上链;(所以,预言机的作用就是向天气 API 查询,并验证数据可靠性)
智能合约→ 读取这些上链数据并自动执行逻辑。
2.1 智能合约的流程(四个关键步骤)
流程实现了“自动信任闭环”:代码即合约,执行即结算!
2.11 第一步:编写(coding)
定义:使用特定语言(如 Solidity)编写,定义精确的逻辑(if / then 结构),可以类比成一个极其严谨的律师起草合同,而这一份合同完全使用代码进行撰写。
举个例子
规则一:设定一个众筹目标!
众筹100块
规则二:设定一个截止日期
30天后
规则三:编写核心逻辑
成功则转给发起人,不成功则返还金钱

传统合约——众筹例子

智能合约——众筹例子

字节码(Bytecode):机器能执行的代码;
ABI(接口定义):告诉钱包或 DApp 如何与合约交互。
Solidity编写智能合约例子
contract Crowdfunding{ addresspublicowner; uintpublicgoal=100ether; uintpublicraised=0;mapping(address=>uint)publiccontributions;constructor(){ owner=msg.sender;// 发起人}functioncontribute()publicpayable{ contributions[msg.sender]+=msg.value; raised+=msg.value;}functionwithdraw()public{require(msg.sender==owner,”Only owner”);require(raised>=goal,”Goal not reached”);payable(owner).transfer(raised);}functionrefund()public{require(raised<goal,”Goal reached”);payable(msg.sender).transfer(contributions[msg.sender]);}
2.12 第二步:部署 (Deployment)
通过一笔特殊交易,将编译后的代码永久、不可篡改地写入区块链。
1)代码编译
开发者用 Solidity、Vyper 等语言编写智能合约;
编译器(如 Solidity Compiler)将源代码转换为两部分:
- ○字节码(Bytecode):机器可执行代码;
- ○ABI(ApplicationBinaryInterface):合约与外部交互的接口说明。
2)构建交易
部署智能合约的操作本质上是一笔特殊类型的交易(Contract Creation Transaction);
与普通转账不同,这笔交易:
- ○不包含接收方地址(因为此时合约地址尚未生成);
- ○包含合约字节码;
- ○由开发者账户发起;
- ○附带Gas费用作为矿工/验证者报酬。
以众筹100块为例
假设你是一个开发者,想在以太坊上发起一个去中心化的众筹项目。
目标:让所有捐款自动进入合约地址,当资金达到目标时自动转账给发起人,否则退款。
大白话解释:
“你在全球范围内租下一块‘公开保险柜’空间(区块链),
把你的众筹规则(代码)锁进去,
并交付一笔手续费(Gas)作为全球保管与监督的成本。
从此,这个保险柜是完全透明的,众筹规则任何人都能看到,但无人能改动。”
部署的流程

2.13 第三步:触发 (Trigger)
智能合约本身是“被动”的 —— 它不会主动跑程序,必须被交易或调用唤醒(trigger)才能改变链上状态或发出动作。触发既可以来自链上其他合约和用户账户(EOA——Externally Owned Account,受私钥控制的用户),也可以由链下服务通过交易/预言机/守护者发起
合约处于待机状态,需由外部指令(交易)来唤醒。
1)触发的两种类型

你可以把众筹合约看作一台“自动售货机”:
- 外部触发:用户投币、按按钮(发起交易);
- 合约内触发:机器自动出货、亮灯、更新库存(内部逻辑调用)。

2.14 执行 (Execution)
环境:在全球无数计算机中的虚拟机(Virtual Machine)中处理。
过程:指令广播至所有节点 → 所有节点独立加载并执行相同代码→ 得出一致结果。
保障:一致结果通过去中心化共识机制(如 PoW/PoS)确认,永久记入区块链,无法篡改。
如何保证“所有的节点得到一致的结果”?
确定性执行
虚拟机与节点实现必须保证“同样的输入 → 同样的输出”。这要求执行环境无外部不确定因素(无随机、无外部 IO)。
允许的“非确定性”源被严格限定(如block.timestamp:只能被矿工有限操控,且仅作为设计选择)。
重放与验证
节点在接收新区块时,会逐笔重放区块内交易,并对比产出 stateRoot、receiptsRoot、logsBloom 等,若一致则接受区块。
共识机制(PoW 或PoS等)
共识决定哪个链头被多数接受。区块一旦在大多数验证者/算力下被确认并得到足够深度(多个后续区块),其状态被视为“最终”或接近最终(PoS 的 finality 更强,通过投票形成最终性)。
区块头里的 stateRoot(默克尔根)
每个区块头包含 stateRoot,代表当前世界状态的哈希。复算后的 stateRoot 必须与区块头一致,这是“全网一致性检验”的核心。
2.2 智能合约的应用场景
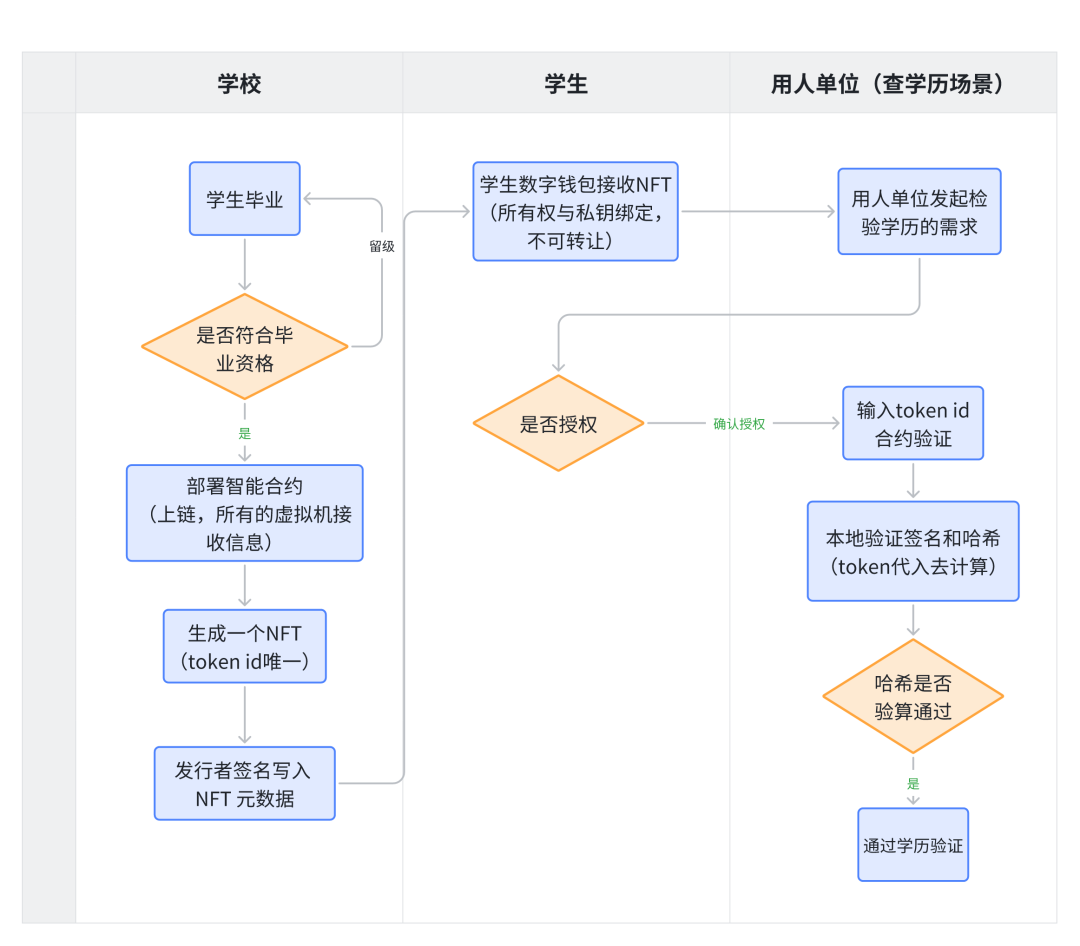
2.21 身份凭证
将大学学位、专业证书、演唱会门票等转变为数字凭证(NFT)。
目前用户痛点:
- 纸质证书易丢失、难保真,验证效率低(如招聘环节需人工核验学历);
- 各机构数据库割裂,无法跨系统验证真伪;
- 门票、资格证易被伪造、倒卖,用户权益无法保障;
- 线上展示身份成就(如作品、学位)缺乏权威可验证方式
优势:安全、防伪、便于验证(不用找第三方验证),实现真正归个人所有。

怎么样把证件做成NFT呢?(整个过程中,用人单位不需要向第三方或者学校求证!)

2.22、供应链溯源
为货物创建智能合约,记录从产地到餐桌的所有环节信息(转手、仓储、加工)。
现状痛点:信息分散在多个企业系统(生产商、仓储、物流、零售商),缺乏统一账本,用户很难追根溯源。且也不可信
解决方案:智能合约可以作为“链上协调者”,在每一次流转行为发生时自动记录、验证与更新状态。
最终,消费者可通过区块链浏览器或扫码追溯,透明查看食材的完整旅程。
优势:记录不可删除,实现前所未有的透明度,有效打击假冒商品。

具体如何与物理世界的数据对接上?
从生成到加工的流程记录会被广播到所有节点存储在链上,任何节点都无法修改或删除历史信息。

目前应用案例

2.23 AI协助与AI经济
智能合约充当不同 AI 智能体之间的契约和沟通工具。
在传统的 Web2 体系中,AI 无法独立持有资产或与其他 AI 结算;而在 Web3 体系中,智能合约与区块链账户体系(钱包)让 AI 可以真正成为独立的经济主体。AI 可拥有自己的钱包,通过执行任务赚取报酬,并支付费用调用其他 AI 服务。
用户痛点:

智能合约提供解决方案:

场景例子:
- 一个内容生成AI(如文案助手)为用户完成设计任务→自动获得加密货币报酬;
- 它反过来向另一个图像AI支付费用生成插画;
- 整个交易过程由智能合约托管,无需人工参与或信任中心化平台。
在AI场景下智能合约的优势

2.3 挑战
2.31、代码陷阱
本质:黑客并非攻破区块链底层系统,而是利用合约代码本身的逻辑漏洞。简单来说就是利用规则打败规则。
经典漏洞类型:
1)重入攻击(Reentrancy Attack):利用操作顺序缺陷(如先给钱再更新余额)进行循环提款。
合约在“还没记账”前就先把钱转了出去,对方利用这一点反复提款
例如:银行取钱Bug
你去银行取钱,银行柜员在把现金递给你后,才在系统上点击“扣除账户余额”。
如果你在柜员点击之前再喊一声“我还要取一次”,柜员又给你钱——你可以无限循环取款。
2)整数溢出/下溢(Integer Overflow/Underflow):数字超出存储上限后归零或从 0 减去变成最大值,凭空创造巨额财富。
合约中数字计算没有上限检查,超过最大值就“绕回”成 0 或超大值。
例如:电子表加法错误
你用一个旧计算器能显示最大 9999。
输入 9999 + 1,它显示的不是 10000,而是“0000”。
有人利用这个Bug,账面就突然归零或爆增。
3)时间戳依赖(Timestamp Dependence)
核心问题:代码是人写,人会犯错;而合约的不可篡改性使得打补丁极其困难或不可能
合约根据区块“时间戳”判断事件结果,但矿工能微调时间
抽奖结果被主持人控制:
假设抽奖结果取决于“主持人喊停时的秒数”,
如果主持人能偷偷选择喊停时刻,就能控制谁中奖。
赌博、彩票合约结果可被操控,系统不再公平。
思考:在智能合约中,由于无法迭代(不可篡改),所以有一点点漏洞都可能被有机可乘者无限放大
2.32、审计与监管缺失
缺乏统一审计标准与法律框架,导致漏洞成本极高
2.33、性能瓶颈与费用高昂
区块链的共识机制限制了交易吞吐量与执行速度
2.34、法律地位模糊
智能合约能否在司法层面被承认为“合同”,仍存灰区。
三、微观视角——微观拆解
3.1 产业上下游
形成了“技术设施 → 应用协议 → 场景落地”的生态金字塔。
- 上游:编译器开发、语言标准、审计机构、安全工具
- 中游:区块链平台(Ethereum、Solana、Avalanche)、中间件(Chainlink、TheGraph)
- 下游:DeFi、NFT、DAO、GameFi、AIagent经济体

3.2 典型公司分析——Polymarket
Polymarket 是基于以太坊的预测市场平台,所有交易、押注与结算均由智能合约自动执行。(其实就是一个用智能合约搭建的赌局平台)
创始人/ CEO:Shayne Coplan,于 2020 年创立 Polymarket。
目前估值:Polymarket 在 2025 年计划融资约 2 亿美元,此轮融资将使其估值超过10 亿美元。
公司定位:Polymarket 是一个基于区块链的预测市场平台(prediction market),用户可以对未来事件(如选举、体育、经济指标等)下注/交易,用以反映市场对事件结果概率的判断
公司最核心的价值:数据!用户用钱投票出来的结果是最有价值的,反映出用户的真实想法!
公司商业化模式:

案例:特朗普在 11 月份会不会说出 ‘N 字(种族歧视词)?”
用户可以在Polymarket 下注:
- Yes(会说):每股16美分;
- No(不会说):每股84美分。
意思就是:市场认为他有大约 16% 的可能会说这句话。

3.3 未来趋势
更聪明的合约(与AI深度融合)
- AI审计工具24小时扫描代码漏洞。
- 实时监测链上交易,发现攻击模式后自动触发熔断机制(冻结合约)避免损失扩大
更健壮的合约(标准化与数学验证)
- 出现大量经过检验的标准化合约模板。
- 应用形式化验证:用数学方法证明一段代码在任何情况下都不会出现某种错误。
更开放的合约(跨链互操作性)
- 允许多个部署在不同区块链上的合约安全顺畅地相互通信和协作。
- 构建一个真正的“合约互联网”。
谢谢每一位读者
读到这里,说明你也在思考 Web3.0 的未来。
关注我,一起见证这场行业变革。
作者:摩尔研究院 公众号:摩尔研究院
本文由 @摩尔研究院 原创发布于人人都是产品经理。未经作者许可,禁止转载
题图来自Unsplash,基于cc0协议
该文观点仅代表作者本人,人人都是产品经理平台仅提供信息存储空间服务

起点课堂会员权益





过去信任得靠人或机构,现在智能合约靠代码自动执行,透明公正还改不了,这种逻辑转变是 Web3 的核心价值之一。报告从技术和信任体系的层面深度拆解,能帮人真正理解智能合约为啥是 Web3 的关键,对想搞懂 Web3 底层逻辑的人来说,是篇很有价值的参考
谢谢支持!