普通人创业做电商,从0到1需跨过的十大里程碑,多个实战案例详解
在写了多篇普通人电商创业项目从0到1实战复盘,全网获得近20万阅读量之后,今天来做一个全面总结,通过多个实战案例,总结一下普通人电商创业过程中需要跨过的十个里程碑。与之前一样,本文无任何广告,请放心阅读。

在帮助几百名普通人完成电商创业从0到1项目之后(相关案例文章请看本号之前内容),由于数据样本量较多,很多项目开始呈现出一些共性特征。
这些共性特征我在整理之后,发现它们就像一个个关卡,
是任何一名想做电商创业的朋友,必须跨过的命门。
这些关卡我称之为一个个里程碑,覆盖从最初的心态建设,选品,视觉,到产品上架,转化等多个环节。
任何一个里程碑你没有跨过,都会在电商创业之路上被淘汰掉。
所以今天我将通过多个实战案例,来为大家梳理一下:
普通人,如果想从0入门电商创业,完成一次成功的从0到1,需要跨过哪些里程碑,以及每个里程碑的核心关键点是什么。
最后特别强调一下,本篇内容主要讨论货架电商的执行操作(淘宝,天猫,拼多多等),不在此讨论直播和内容电商(抖音,小红书等)。
以及本篇内容主要写给对于电商一窍不通的普通人。
好,接下来让我们正文开始。
第一里程碑建立一个优秀的心态
无论你是一名职场不甚如意的失意者;还是年龄渐长,有一定危机感的中年人;亦或者你是一名充满干劲,很能折腾的年轻人;
无论你是谁,只要打算尝试电商创业,我对你最开始的忠告就是:
建立一个敢于尝试,且要放低预期的心态尤为重要。否则你将在后续的执行过程中陷入巨大内耗。
很多普通人做电商创业,最开始常犯的问题就是:项目还没开始执行,八字还没一撇,就会想太多。
比如有的朋友最开始会想:
哪个电商平台更有前途?是先做A平台还是先做B平台?
(其实做哪个平台对于菜鸟的你来说,难度都一样。因为你什么都不懂。根本不用思考太多,不行就换,重要的是先去做。)
还有的朋友会想能不能通过做做电商每个月赚3000元,5000元,甚至1万元,开一家店赚2000元,开5家店赚1万元…..
(你想这些一点用都没有,说实话,你最开始能把产品安安稳稳的上架,甚至能出个几单,就已经谢天谢地了。)
还有朋友会不断在纠结是做这个品类好,还是做那个品类好,哪个品类更赚钱,更有前途…..
(你作为一名对电商一窍不通的普通人,能适合你做的品类其实就那么几个,很多品类你根本做不了,你想那么多没有任何意义。)
说这些,我不是在打碎你的希望,只是不得不实话告诉你:
在当前经济环境很差,各行业消费低迷,甚至很多运营多年的电商品牌都纷纷倒闭的情况下。

你作为一个普通人,对电商一窍不通,也没什么钱,也没什么经验,也没什么资源。你希望一下就把它做成一个伟大事业的可能性,我认为是非常渺茫的。
但如果你能降低预期,放平心态,把这个电商小创业,当成一次项目的试水,当成一次探索,当成一次商业练习,当成一次小考试,当成一次入门,以及完成下面一个个具体的小目标,那你成功的概率就会大大增加。

这些不算太难得小目标会有效帮助普通人不陷入空想,而是快速行动起来,
以及避免想象的和自己实际能做的落差太大。
至于你是否能通过入局电商创业,最终将它做成一个事业,一个持续赚钱的副业。
也是在你完成这些小目标后,才应该考虑的。
换言之,如果你连上面的小目标都完不成,
那你憧憬的靠电商赚钱,成为一番事业这个梦想,则不可能存在。
第二里程碑快速选品,在实战中调整
当普通人能放弃空想开始行动后,接下来很多人又会在选品过程中纠结,以及出现一些问题。
这些问题我总结了以下几个点。
第一个就是你想做的品类,做不了。
比如有一些朋友,一上来就想做什么服装,家电,宠物,护肤,美妆,数码等品类。
这些品类因为竞争激烈,流量贵,品牌集中化,产品销售有周期性,竞争对手专业,大商家多等等,基本没有菜鸟的生存空间。
如果你非要做这些品类,那至少得等你电商经验比较成熟,以及有一定的产品资源再做,会更好一些。
有一句话我想送给各位菜鸟:
你想做什么不重要,你能做什么才重要。第二个就是一些看上的品类,对审美有着极高要求。
比如有些朋友想做饰品,佩饰,手链等等,
这些品类普通人是可以做的,因为消费者的选择非常多元化,有菜鸟生存的空间。
但这些品类对美的要求极高,非常考验审美,不仅是选品的审美,还要会拍图,会做高级的页面设计,有氛围感的文案,调性。
但其实大多数普通人没有那么强的美感和设计能力,
那你做这样的品类就没有什么竞争力,也卖不出去。
第三个就是有一些不错的品类很适合普通人,但你又觉得太便宜了,赚钱少。
有一些品类,大众化,需求强烈。
比如像手机挂绳,丝巾,马克杯这样的品类,很容易卖出去
但唯一的问题就是赚的少,可能一单赚个几元,有些人就瞧不上这样的品类,觉得这能赚几个钱?
每次听到这样的想法我就有些无语。
要知道对于电商一窍不通的你来说,
最开始做电商,你能选完产品,上架,出单,稳定的出单,就已经非常不错了。
你现在连产品能不能卖出去都不知道,一会嫌弃这个产品赚钱少,一会嫌弃那个产品赚钱少,
你这不是眼高手低吗?
所以品类赚钱多少这件事,最开始并不重要,重要的是你要能先把产品持续的卖出去。
产品都卖不出去,赚再多钱也和你没关系。
第四个就是有些朋友选品,就像谈婚论嫁,定终身大事一样。觉得选品选错了就完蛋了。
实际上选错品类,选错产品,发现产品不对了淘汰掉,发现方向不对了换个方向, 都是非常正常的事情。
选品本身就是要在实践中不断去调整,你在那空想选品是没有任何意义的,只有通过实践才能得到最真实的体感。
所以在第二个里程碑选品上,作为菜鸟的你,无需思考太多,迅速找到大众化,低价的,适合普通人做的品类,快速入局,剩下的事情,就在实践中不断进行调整。
这一里程碑就能快能通过。
在那空想纠结,只会徒增你的烦恼,消耗你的时间。
第三里程碑认识视觉的重要性
很多普通人创业做电商,最低估的就是视觉的重要性。
拍图,P图,做图是初期电商创业中最重要的一环。
因为在货架电商,有一条俗话叫做:
产品即视觉,卖产品就是卖图片。
你说你的产品好,选品好,
消费者看不到你的产品,他该如何判断?
他只能通过你的图片来判断。
你的图片好看,高级,他就觉得你的产品好,愿意下单。
你的图片不好看,产品再好,他也不会买。
甚至你的产品如果没有那么好,但通过图片进行重新包装和打造,我们也可以把它变成一个好产品。
比如来看下面一个产品。
当时我带这位同学做马克杯品类的项目,在1688上选择了此款式的马克杯。

通过供应商的图片可以看到,这个杯子其实没有什么吸引力,平平无奇,显得很廉价。
但我们为这款杯子重新做了视觉风格,拍了新图之后,
这个杯子就突然高大上了起来,变成了一款让人很有购买欲望的产品。

而最后的市场数据也证明这款产品通过视觉重新包装后,连续出单,成为了我们的一款爆款产品。

再比如这款丝巾,这个案例我在之前的文章有介绍过。
通过供应商的图片来看,这款丝巾非常廉价,让人没有任何购买欲望。
但实际上这是一款蛮错的产品。

这么好的产品如果就用这样粗糙的图片,那是不会有任何消费者下单的。
所以我们重新对产品进行了视觉包装。

该产品做完新的视觉后一上线,迅速成为一个小爆款产品,月销几千元

如果只是用供应链的图片去卖的话,它不可能成为爆款。
所以对普通人来说,做电商,视觉能力是前期最重要的一个核心竞争力。
尤其现在大家卖的产品同质化严重,优秀的视觉能力可以让你的产品做出初步的差异化,避免和那些电商老手陷入同质化的竞争。
所以普通人务必要会简单的拍图,P图,做图等技能,
这些技能在社交平台也可以免费学习到,有大量的免费教程可以参考。

总之普通人做电商创业,千万不要抱有一种,随便找一些网图,供应商图上架就能卖出去的思想,
大家都用网图,都用同样的图片,那你的竞争力来自于哪呢?
第四里程碑完成产品的基础上架
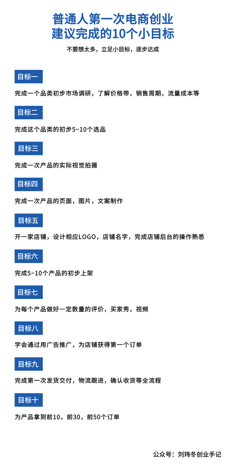
我认为对大多数人来说,电商创业最开始,能完成第一轮5~10个产品的上架,就值得给自己鼓鼓掌了。
虽然这时候你还没有出单,没有卖出去,但依然值得给一个大大的肯定。
当你能完成10个产品上架这一步,至少说明做了很多事情。
首先你没有再内耗纠结想太多,而是真正的行动起来,
其次你完成了基本的市场分析和选品,
你还完成了产品的图片拍摄以及做图,P图,
虽然你不会PS,但你通过自己的摸索,用美图秀秀等工具,为产品制作了好看的商品详情页,
你还完成了产品的定价,
你注册了店铺,并且开始熟悉了电商后台的很多基础操作,比如如何起电商标题,如何上传图片,如何设计店铺LOGO,如何设置价格等等。
虽然这些操作看着简单,但对普通人来说,第一次接触,或多或少会有一些陌生和不熟练,
但当你把这些流程都走完之后,也代表着你完成了从选品到上架的第一个小闭环,
至少在基础操作层面,你已不再陌生,
那接下来的精力,就是不断研究产品的推广,转化等工作,
如果产品不行,再去换产品即可,至少如何让产品上架你已经门清。
很多人总是在想着以后卖多少多少货,出多少多少单,但你连具体的产品上架这一步都没做到,空想出单又有什么意义呢?
第五里程碑打造产品转化
大多数普通人做电商,除了不重视视觉外,还有一个经常会犯的问题就是轻视转化,甚至没有转化意识。
任何产品上架,推广并不是立马要做的事情,
而是要给上架的产品做一些转化动作。
如果你的产品没有一定的转化能力,即使你给它买了流量,来的流量也会流失掉。
那给产品做转化的思路非常简单,就是围绕着销量+评价+内容为核心的体系去做。
比如需要简单做一些销量数据,每个产品至少要做2个以上的销量数据,避免挂0太过难看;
其次要给产品做一些评价和买家秀,
评价的语言真诚,走心一些,每个产品至少要做2条文字评价,
其次每个产品要做1~2个买家秀,多张图片,精致一点,唤醒消费者的购买欲望。
最后就是给每个产品拍一个简单的小视频,有和没有转化能力差的很大。
当你完成这一切后,这些产品才会具备初步的转化力。
如果你的产品一片空白,即使产品再好,消费者也很难下单,毕竟大家都不想做第一个吃螃蟹的人。
这种转化的投入也会随着产品的销量起来而逐步增加。
比如最开始产品销量很少时,我们只铺少量的转化动作,
随着产品开始卖起来后,我们要继续给它做更多的转化动作,让它的转化更好,可以承接更多的流量。
当平台发现我们的产品转化更好后,就会把更多的富余流量分给我们,我们获得更多的销量;
获得更多的销量后,我们继续加强转化,继续提升承接流量的能力,则这个产品的就会进入一个上升的正向循环。
以下面我带这位同学做的咖啡杯产品为例,我们通过3轮转化动作,使它的转化率从2%翻到4%左右。

在产品最开始,我们只为该产品做了1个文字评价,以及1个比较优秀的买家秀,让其具备基础的转化力。
随着该产品的数据逐渐变好,我们开始给产品补加了6个买家秀+2个文字评价,增加评论的丰富性,并补充了产品视频。

随着产品的数据开始有爆款潜质后,我们继续给产品增加转化力。
包括增加更多的SKU,从最早的2个SKU,增加到近8个SKU。丰富的SKU在提升客单价的同时,也会给到消费者更多选择,拿下更多单量。

同时对所有产品图片进行了整体迭代,用新拍的优秀图片代替之前第一版比较粗糙的图片。

通过不断增加转化动作,该产品流量放大之后转化率依然在提升,最终销量快速破百,并且依然在持续销售。

所以普通人做电商,一定要不断死磕转化。
第六里程碑出单破0关
产品上架了,就要想办法出单。
得益于现在的平台机制,大部分平台对新人做电商都很友好,
基本在上架之后,只要你的产品不是太烂,不是太贵,视觉达到基本线,都会有大概率拿下1~2单。
这些订单我称之为幸运单。它是有点类似于平台扶持新人的机制,帮助新手快速破0。
比如这位同学上架了一组手机壳产品,

可以看到这些产品的视觉还是非常不错的,产品价格也比较低。

所以在上线后,没有做任何推广,直接出了2单。

这种新店新品上架之后就出单是一个大概率的情况,一般10个人开店,6个人就会有幸运单的眷顾。
不过这种幸运出单不会持续下去,一般来了1~2单之后,就再也没了。
还有一种幸运出单来自同款比价。
比如这位同学上了一组饰品产品。

她的产品视觉做的非常出色,

同样在没有推广的情况下,她也会时不时的出单。

这些订单没有任何推广,那出单的原动力来自哪呢?难道是平台看上她了,源源不断的给她流量?
并不会,天底下哪有这么好的事情。
而是有一些消费者看到了类似产品,通过搜同款,比价等手段,看到了我们的产品,发现我们的产品在视觉和价格上更胜一筹,更能打动他,所以决定下单我们的产品。
我再次强调,一定要做好视觉,做好视觉,如果你的产品视觉好,你有大概率机会从别人手中抢到订单。
第七里程碑通过推广动作出单
靠平台偶然的眷顾你,以及等着消费者搜同款找上门来的订单,是不可持续的。
它们都太少,太随机,太偶然,太漫长。
做电商如果想持续,稳定的出单,必须掌握电商广告的推广技巧,要学会通过投电商广告进行出单。
如果说从选品到视觉到上架是普通人做电商的第一个小闭环。
那在产品完成上架,并通过投广告进行出单,则才算是完成了完整的电商创业闭环,能通过推广出单,意味着你的电商入门更加深入。
首先你知道如何操作电商广告的后台,如何去看数据,你大致了解电商广告的一个基础逻辑,对于货架电商(淘宝,拼多多,天猫,亚马逊,速卖通等等)来说,这些平台的电商广告都是基于消费者的搜索需求进行展现,你投电商广告,就是在去投消费者的搜索需求。
比如你卖手机挂绳,就是围绕着消费者想买手机挂绳而搜索的所有关键词进行投放。

当一部分消费者搜索这些关键词后,便会看到你的产品。
如果你的产品好,视觉好,就会吸引他们点进来看。
如果你的产品价格优惠,页面做的好,评价买家秀动人,他们很快就能下单。
电商广告的逻辑其实非常简单。
很多普通人没做过电商,会以为每天投广告要花很多钱。
但实际上,在初期做电商创业,你只需要用每天30元,便可完成一天的广告投放,并得到订单。
比如我们看一位同学在10月24日的广告推广。
在这一天,这位同学花了28元,投放了电商广告,成交了5单,获得了74元的销售额。

这就是最适合普通人做电商的广告投放策略。
用每天十几元,20元,不超过30元的广告预算,进行广告投放的试水,练习和学习,然后每天获得几十元的成交。
只要你选择低价格带的产品,以及做好视觉,这种出单就非常容易。也是有针对性的,是你真正通过指向性的动作,得到了你想要的结果,而不是在那等待上天的随机和眷顾。
第八关:通过广告数据进行优化
当你开始投电商广告之后,可能会有以下三种情况。
第一种就是持续的出单,稳定的出单。那没问题,遇到这样的情况,你好我好大家好。
第二种情况是你投了电商广告,但一个订单也没有,你每天几十元的广告费用都打了水漂,你很痛苦;
第三种情况就是你投了电商广告,也有出单,但你发现这个出单就像便秘一样,拉屎拉不出来,出单很慢,隔几天才能出一单,出的很痛苦,都是赔钱的。你也很痛苦。
出现第二种情况和第三种情况,不用看,基本是你的产品有问题。
但具体判断是什么问题,你需要通过广告数据来判断。
说句题外话,做电商,产品必须要做广告推广。
因为只有通过广告推广反馈出的数据,才能判断出你的产品问题在哪。
首先我们要关注的是【点击率】这个数据。

点击率数据直接反馈出你的产品和图片到底行不行。
因为在电商平台,消费者搜索一个产品,会面对大量同类型的产品。
比如消费者要买手机壳,搜索手机壳,会出现海量的手机壳。

如果你的点击率差,说明消费者即使看到你的产品,也不会点进来,连你的产品都不愿意点进来看,那怎么可能卖出去呢?
所以如果点击率低,我们就要排查,到底是产品的问题,还是视觉的问题。
如果这个产品有其他人卖出了爆款,说明产品没问题,那就是图片不好看,要更换图片。
其次接下来一个重要的数据是【加购物车】。
即有多少消费者把你的产品加到了购物车。
如果你的产品点击率高,说明消费者可能喜欢你的产品,或者你的图片,他会点进来看看,但消费者进来后,没有把你的产品加购物车,说明你的产品没有留住它,没有吸引到他,他流失掉了。
所以加购物车非常重要,直接证明着消费者对你的产品是否感兴趣。
通过下图可以看到,4个丝巾产品,有的丝巾产品加购物车就很高,有9个,有的丝巾产品加购物车就很低。

加购物车多,就代表消费者对这个产品感兴趣,加购少,就代表这个产品的吸引力不够。
基于加购物车,由此又延伸出了【加购率】这个数据。
100个消费者进来,有10个人把你的产品加入了购物车,则加购率是10%
100个消费者进来,有5个人把你的产品加入了购物车,则加购率是5%
加购率越高,代表着你的产品越受欢迎,越有可能爆。
如果你的产品加购率数据不行(低于10%基本就是不行),你给它花再多的广告费去推广,都会打水漂。
所以普通人最开始投电商广告,重点关注【点击率】,【加购物车】,【加购率】等数据指标。
这些数据直接关系着你的产品是否能做起来。
第九里程碑分析竞对制定优化细节
当你的产品数据不行,就要停止推广,先进行优化。
这时候千万不要妄想通过持续的推广投钱把它做起来。
产品数据不行,无论投多少钱,只会越投越亏。
我们要针对具体数据进行优化。
像【点击率】不行,重点优化的是图片。图片不好看,消费者怎么愿意点进来呢?
【加购率】数据不行,则要优化的点就很多,首先可能还是图片质量不够,你的图片太丑,太烂,太廉价,消费者没有购买欲望;
其次可能是你的价格问题,价格太贵。消费者蛮喜欢你的产品,进入你的产品后,觉得价格较贵,去买了其他产品;
还有可能是因为你的页面粗糙,也就是你的商品详情页做的不好看,廉价,让人不想买,没有打动他;
还有可能是因为你的产品没有评价,没有买家秀,评价不够真诚,不够多,总之加购率不行就要围绕着转化去做。
不过这些优化不能瞎做,具体做多少评价,图片达到什么样的质量,价格降多少,要通过竞对分析去参考。
这时候,我们就要把优化的产品,市面上销量好的竞对都要搜集出来。

没有销量的竞对就不用搜集了,毕竟它也没销量,或者销量不多,不是你的竞争对手。
重要的是分析销量较高的对手,和他们进行像素级比对。
比如统一分析图片如何,按照顺序一张张比对我们和竞对的图片。
比如一起分析竞对的价格,我们的价格处在一个什么样的优势。
比如逐个拆解竞对的商品详情页,查看竞对都有哪些卖点,我们哪些没有。

针对这些方面进行优化和补足。
当然这种优化是一种动态分析。
比如我们优化之后,各方面勉强和竞对持平,那我们就价格稍微便宜一些,用价格先换来销量。
比如我们的图片比竞对更好,那我们可以适当的提升一点点价格,突出我们的差异化。
总之通过各种的优化,保证我们对竞对在多个点上都有局部优势。
当然你可能会说,如果优化之后,依然比不过呢?
那我们也可以放弃这个产品,去找一些其他产品做做
不过鉴于普通人最开始做的产品价格都比较低,
一般来说只要优化得当,有一点点竞争优势,就能获得稳定的销量,完成初步的冷启动。
第十里程碑走向单品盈利
当你优化完成,产品转化率越来越好,广告也投的越来越得心应手,开始稳定出单后,你终于对做电商这件事情有了一点点感觉。
但这时候并不一定代表你就是真正赚钱的,
因为你卖的产品价格便宜,赚的少,虽然每天都有几个,十几个,几十个销量,但刨除广告费用你一算账,发现可能不赚钱,甚至微亏。
这时候你不要焦虑,不要失望。
你能从一个对电商一窍不通的普通人,逐步跨过前面九个里程碑,走到现在,稳定的出单,持续的有销量,
已经非常不错了,超越了90%的人!
我再次强调,普通人第一次做电商,最开始的核心目标一定是要先把产品卖出去!
产品能稳定的卖出去,至少证明:
第一你的选品是成功的,能稳定的销售出去;
第二你的图片是OK的,可以吸引消费者的点击;
第三你的转化是不错的,买来流量就能转化。
只要能稳定的卖出去,我们就会有很多手段让它逐步盈利。
这些手段总结起来就是两种。
第一种是开源,第二种是节流。
首先来说节流,节流最容易。
首先节流的是广告费。
比如我们可以分析哪些消费者搜索的关键词转化最高,优先投转化最高的关键词。
比如通过下图可以看出,在10个词中,【不锈钢水杯带盖】这个词转化最高,带来了13个订单,其他词带来的订单很少。
我们就停掉了其他词的投放,专注投转化率最高的词,降低了无效广告费用支出,花更少的广告费,获得更多的订单。

比如我们可以统计出单和加购比较多的时间段,优先投放有订单的时间段,在数据不好的时间段关闭投放。
比如我们可以不断的去拍出点击率更高的图片。
图片的点击率更高,我们获得流量的成本越低,
比如当你的图片点击率只有3%时,你买一个流量的费用是0.5元,
但当你的图片点击率达到8%时,你买一个流量的费用可能只有0.3元。
点击率越高,流量成本就会越低,
流量成本月底,你的广告费用投入就会越少。
除了在广告端节流,我们还可以在供应商端节流。
一般来说,我们卖的产品,应该会有多个供应商在卖,我们可以不断寻找成本最低的供应商进行采购;
鉴于产品能稳定出单了,我们也可以和供应商谈多进一点货,得到一个较为便宜的价格,再降低下成本;
或者让供应商发便宜一些的快递等等,
这些左抠右抠能抠出个几元钱成本,就属于是你纯赚的,省下的钱也可以帮助你投更多的广告。
说完了节流,还有开源。
鉴于产品稳定出单,推广开始稳定,说明消费者和平台已经能接受我们的产品。
这时候我们可以进行适当的涨价,因为对于很多消费者来说,产品贵1元,贵2元的感知并不强烈。
但能多卖1元,多卖2元,对于每天能跑十几单几十单的我们,那多出的盈利就很可观。
当然这种涨价一定是缓慢且循序渐进的。
比如我们先给产品涨个1元,观察两周的数据,看看数据波动如何。
如果没有波动,则我们继续稳定的销售一段时间后,再次涨价。
如果有一定波动,我们就维持住这个价格。
除了涨价,我们还可以丰富产品的SKU,增加一些价格更高,毛利更高的规格。
比如像猫碗这样的产品,其实单卖猫碗是不赚钱的,一个猫碗只能卖几元钱。
但是如果你能搭配碗架,双碗一起卖,这个客单价和毛利就很可观了。

所以猫碗产品一般都以低价的单碗规格作为引流,当消费者进入产品后,可能会被其他更贵的规格所吸引,从而下单价格更贵的产品。
如果产品表现很不错,我们也可以试着关闭广告,看它是否可以自然销售。
有一些产品的数据表现较为不错,我们通过广告让它销售200单后,可以关闭广告进行观察,
它们会进入到一种自然售卖的状态,持续出单,
那这时候的销售,就是纯赚的了,因为你不再付出任何广告费。
当然前提一定是产品转化非常不错的情况下,才会支持长期自然流的售卖。
这也是很多产品数量较多的店铺常用的一种打法,即把一个产品推起来后,关掉推广,后面它会自然销售。
最后重复,重复,再重复
当你能把一个产品真正做起来,稳定出单且赚钱之后,你的电商入门从0到1基本就算完成了。
但要记住,这才仅仅是一个开始,一个十几元小产品赚的钱不会让你发财,顶多每天会给你的猪脚饭里多加2个鸡腿,或者赚到你一天的午饭钱。
但是当这个产品变成5个了,变成10个时,那每天赚的钱就很可观了。
基本可以赚到你一天的工资。
而你要做的就是定期看看推广,催供应商发发货就行。
而且随着你专注做这个品类,你选的产品会越来越准,你拍的图片会越来越好,你做的转化会越来越得心应手,你越来越有感觉,你上的产品,稳定出单的越来越多,这时候必然会出现一个大爆款,这个爆款可能每天会卖几十单,或者上百单,真正带你赚到电商的第一桶金。
但可惜的是很多普通人在完成这十个里程碑后,已经消耗了大量元气,或者觉得赚的太少,不值得,便不再继续了,实在是可惜。
创业,做生意,本来就是一件需要持续投入,精进的事情,最开始的入门学习就要耗费大量精力,能成功完成一个从0到1小闭环,就已经很不错了,
但这一切仅仅是个开始,你要想真正的做成一个事业,这才刚刚迈出了第一步。
即使完成这十个里程碑,依然要持续不断的精进。
好,那今天的内容就写到这里,祝各位想做电商创业的普通人,能跨过这一个个里程碑,我在终点等着大家!
本文由人人都是产品经理作者【刘玮冬】,微信公众号:【刘玮冬创业手记】,原创/授权 发布于人人都是产品经理,未经许可,禁止转载。
题图来自Unsplash,基于 CC0 协议。

起点课堂会员权益





很有帮助,感谢分享!实操过程中如果退货率较高,主要还是选品问题吧?