【我的产品复盘系列】医药电商系统–商品系统的设计规划要点!(3)
药品系统设计,远比你想象的复杂。不仅要管SKU、分类、库存,还要对接国家药监局、审核首营资料、规避营销违规。这篇复盘告诉你:医药电商的商品系统,是产品人必须攻克的“合规堡垒”

这一章节,我们主要聊商品系统,它是医药电商平台中的基础系统,负责管理所有药品信息。
我们今天主要聊的,是以自营类医药电商公司为例,就现在常见的运营方式,我们可以大致分为以下几类:
1. 垂直医药电商网站—公司官网
1)自营商品—公司自采自销,整个一套业务流程公司在自己的一整套系统中完成
2)代运营—公司不压货,商品在电商网站运营,产生订单后供货商直接发货
2. 三方平台入驻—如京东,天猫等
1)自营商品同时发布三方平台,产生订单后集中发货;但并未与自营商品打通,需要业务集中发布一份,增加一部分人力来完成,并未完全集中用一批人员来集中处理基础资料;而且套餐的维护未与官网用一套套餐,拆分套餐需要在两个系统来完成。一团乱麻。
2)分销合作—亦可理解为代运营模式,商品只是占用店铺资源,售前,售后,订单发货等都是对方来完成,公司会根据这些销售回款得到返点。
3)代开店铺—用公司资质给对方开店铺,所产生的订单资金进入公司账户,公司月底进行结款返点;但订单等不进入公司系统
3. 公司作为供货商的角色
将自营商品提供给三方平台来运营,给予公司结算价;产生订单后后期财务与对方对账来通过争取商品差价来实现盈利等;
根据上述不同的场景,商品系统如果都要满足,那就要考虑在自营官网基础的商品系统上做扩展。所以商品系统我们大致可以划分为几大功能:
一、核心功能
1、药品管理(SKU管理)

信息字段精细化:
- 基础信息:通用名、商品名、英文名、批准文号、生产厂家、剂型(片剂、胶囊、注射液等)、规格
- 医药属性:处方药/OTC标识、特殊药品标识(如麻黄碱类、精神药品)、储存条件(常温、阴凉、冷藏、冷冻)、功能主治、禁忌症、不良反应、相互作用、药理毒理、药理作用。
- 视觉与展示信息:药品外包装图、药品实物图、说明书图片/PDF、品牌Logo
法规与标准对接:
(1)国家药品编码(本位码): 必须与国家药品监督管理局的数据库对接,确保药品身份的合法性和唯一性。这是平台合规运营的生命线。
(2)UDI(医疗器械唯一标识): 如果平台涉及医疗器械,也需要对接此标准。
富文本说明:提供格式化的电子说明书,支持图文混排,关键信息(如禁忌、用法用量)需要突出显示。
2、审核管理
审核管理主要包括:首营资料审核,药品资料审核,价格管控,指定销售渠道、药品审核,上/下架药品;
其中首营资料审核、药品资料审核以及药品运营资料(商品图片、富文本内容等)审核,这三个都是必须公司质量管理部门进行严格审核的,符合GSP标准;药品运营资料的审核必须符合药品管理法,不可以出现营销等字眼内容。
药品审核无误后才可以做上架,展示在官网以供患者线上购买
注意:对每个药品的生产企业、供应商的《药品生产许可证》、《GMP证书》、《药品注册批件》等资质进行电子化管理,设置有效期预警。
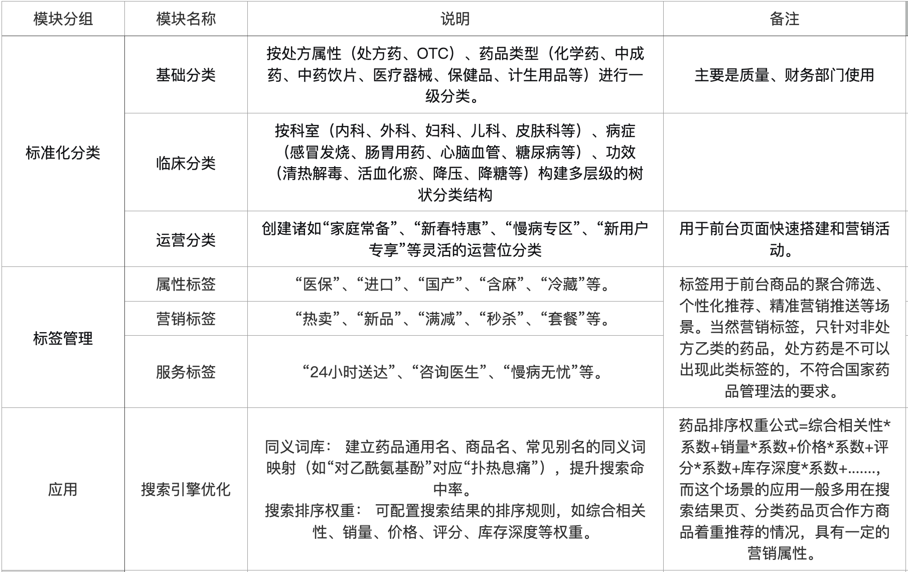
3、分类与标签管理
高效、多维度的分类和标签是提升用户查找效率和运营灵活性的关键。

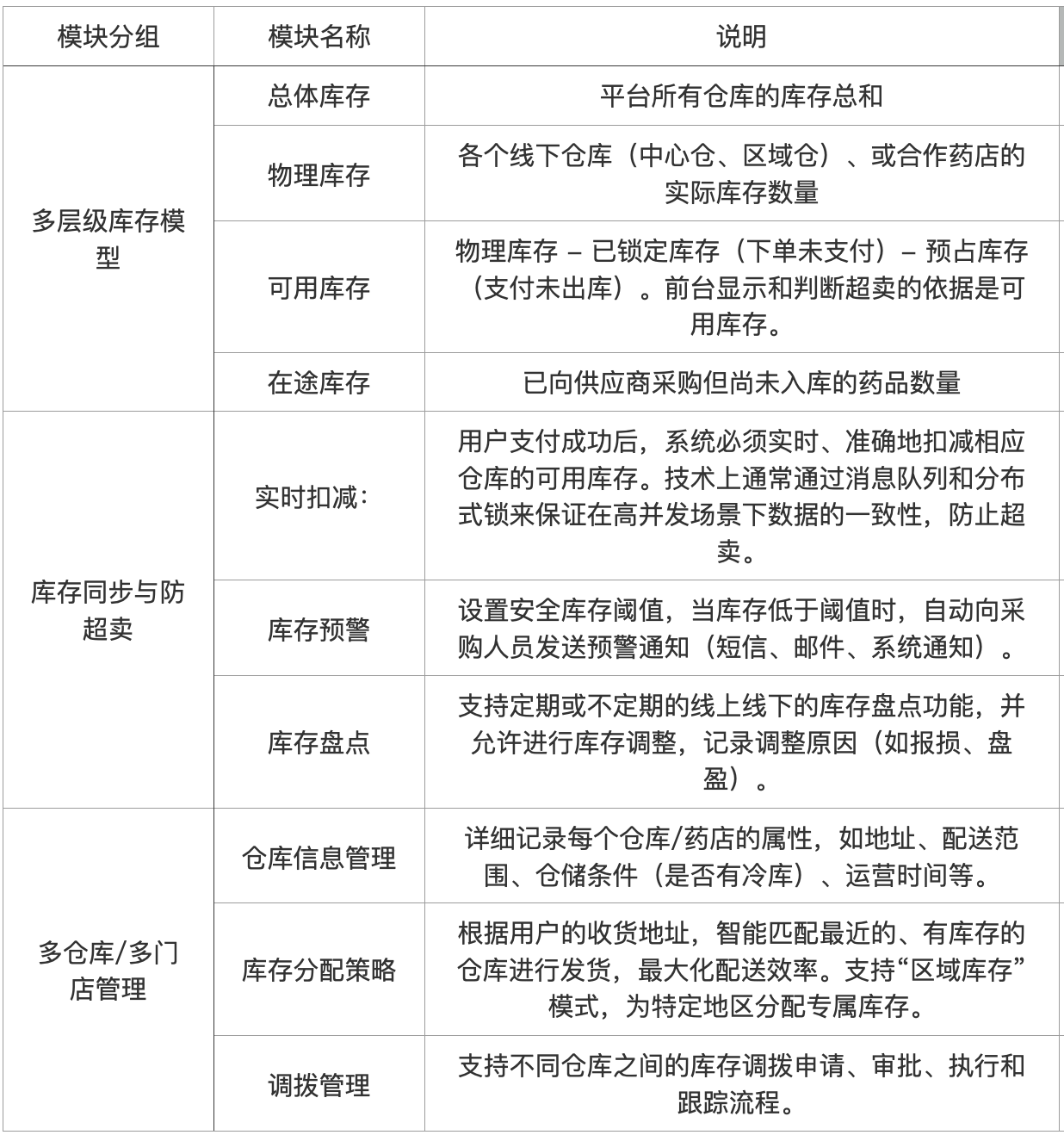
4、库存管理
支持定期或不定期的线上线下的库存盘点功能,并允许进行库存调整,记录调整原因(如报损、盘盈)。

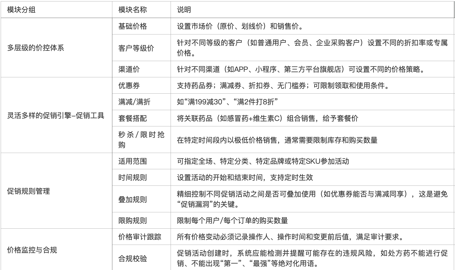
5、价格与促销管理
医药的价格敏感度高,且促销活动受到严格监管,不能进行虚假宣传或夸大疗效。

好了,这些内容后台设置好后,对于呈现给用户的页面,会是什么样呢?我截取了公域医药电商平台的商品详情页示例,大家了解即可:

二、其他非核心功能
1、渠道管理—-如自营平台、京东、天猫等公域流量平台;需要配置每个平台的名称、接口key,秘钥等信息
2、渠道药品—-从基础药品库中选择可上架到各大平台的药品,提供同步接口,定时更新到各大销售平台上
当然如果是企业做为供货商角色,就需要管理销售渠道、销售渠道商品和结算价,结算价主要是用于后期的财务对账和销售渠道的价格计算使用。这个是需要研发写公共的药品信息查询接口,以便有能力开发接口的销售渠道直接接口对接,减少不必要的工作量。
本文由人人都是产品经理作者【简之箐】,微信公众号:【简之箐的日记】,原创/授权 发布于人人都是产品经理,未经许可,禁止转载。
题图来自Unsplash,基于 CC0 协议。
- 目前还没评论,等你发挥!

起点课堂会员权益




