生鲜B端供应链:品控与商家补发全流程产品设计
在B端供货履约场景中,发货与补发的闭环管理是长期困扰生鲜、快消品行业的痛点。本文提出一套基于真实业务场景的设计方案,通过数量闭环、批次可追溯的标准化流程,彻底解决传统系统存在的串单、入口混用、状态不同步等问题。从核心流程到商家操作界面,全面解析如何实现发货→品控→补发的无缝衔接。

在生鲜、快消品等B端供货履约场景中,商家发货→仓库品控→不合格驳回→重新补发是高频且核心的业务流程。传统系统普遍存在数量逻辑混乱、批次串单、发货与补发入口混用、两端状态不同步、反复补发无闭环等痛点,不仅增加商家操作成本,还易引发对账纠纷。本文基于真实业务场景,输出一套可直接落地、商家视角、数量闭环、批次可追溯的全流程设计方案,供B端供应链、仓储及电商履约产品经理参考。
一、整体流程设计(标准化可落地)
1.1 主流程

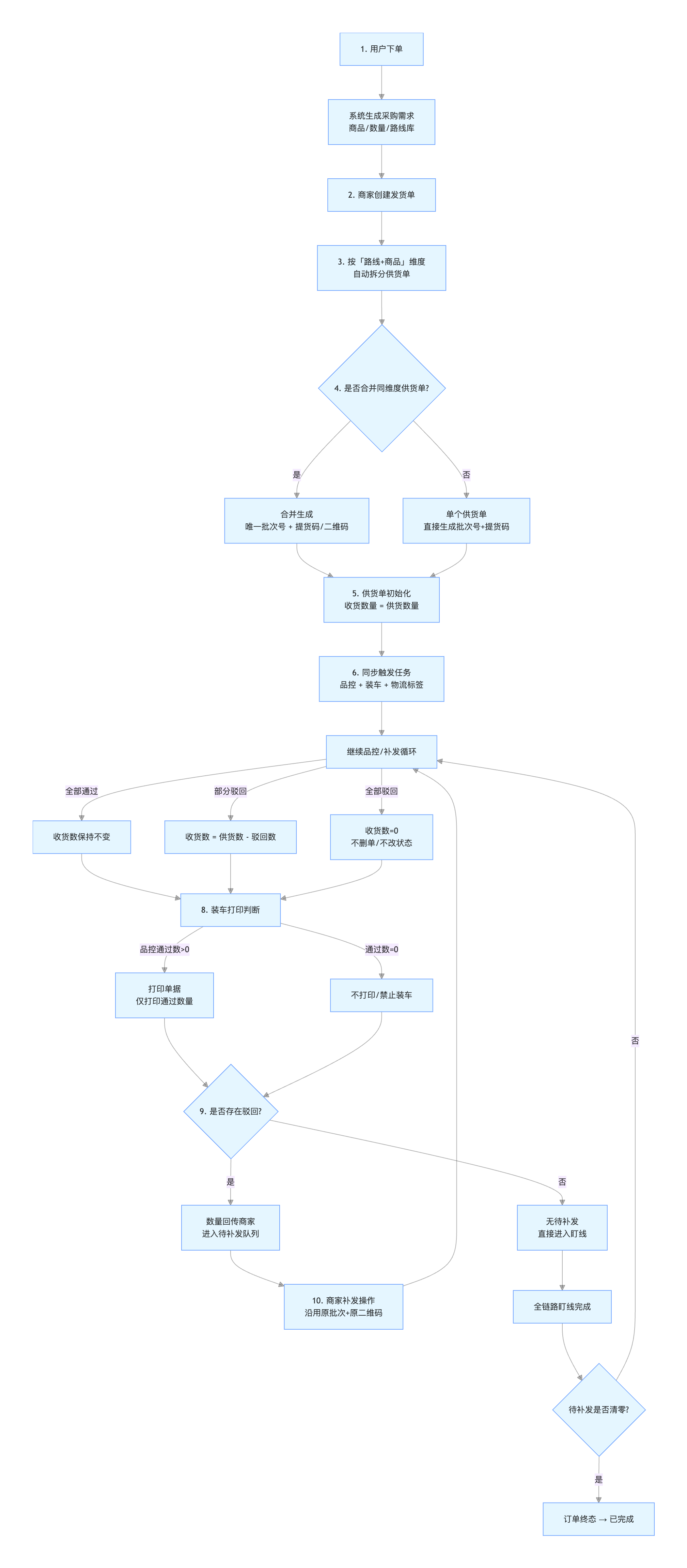
- 用户下单后,系统自动生成采购需求,明确商品、数量、路线库等核心信息;
- 商家根据采购需求创建发货单,系统按「路线+商品」维度自动拆分生成供货单;
- 多个同维度供货单可合并,生成一个唯一批次号及对应提货码/二维码,实现批次集中管理;
- 供货单初始化时,严格遵循「收货数量=供货数量」,确保数据初始一致;
- 仓库执行品控验收,遵循「只减不增」原则仅修改收货数:全部通过则收货数不变,部分驳回则收货数=供货数-驳回数,全部驳回则收货数设为0(不删单、不改状态);
- 装车打印环节,仅按品控通过后的收货数打印单据,驳回部分不可打印,避免无效运输;
- 品控驳回的商品数量,自动回传至商家端,计入「待补发」队列,走发货的流程;
- 商家进行补发操作时,需沿用原批次号及原二维码/提货码,系统自动回写补发记录;
- 全链路盯线完成,所有商品验收通过、待补发清零后,更新订单终态为「已完成」。
1.2 核心规则
- 一个批次号/提货码可绑定多个同维度供货单,实现集中管理与溯源;
- 供货单初始状态下,收货数量必须与供货数量完全一致,不允许手动修改;
- 装车打印严格以品控通过后的收货数为准,驳回部分不生成打印单据;
- 补发需走独立专属入口,严禁与普通新发入口混用,避免批次混乱;
- 补发沿用原批次号及原二维码/提货码,新发订单需生成新批次号及新码;
- 发货端与品控端操作共用同一接口,确保数据实时同步、状态一致,杜绝信息偏差。
二、发货管理列表:数量绝对闭环
2.1 核心数量铁律

考虑补发
- 已发货总件数 ≤ 可以发货件数,确保不超订单原始需求;
- 可以发货件数即订单原始额度,一旦达到上限则永久固定,不再随任何操作变动;
- 品控打回仅更新待补发数量,不影响可发货额度,避免额度混乱;
- 待补发数量严格等于品控驳回数量,与订单需求数彻底区分,杜绝商家误解;
- 当未发货数量为0时,最大可发货数量=待补发数量,此时商家仅可补发品控打回商品,不新增订单额度。
2.2 页面展示字段(商家视角)
页面字段简洁明了,重点突出核心数据,便于商家快速查看与操作,具体包含:
- 基础信息:客户下单件数、可以发货(标注「上限固定」);
- 核心数据:已发货、未发货、待补发(标注「品控驳回」);
- 操作按钮:发货(普通新发)、查看品控(查看验收记录)、批量补发(专属入口)。
2.3 补发操作规则
- 批量发货按钮对应「普通新发」,仅用于新订单发货,计入已发货总件数;
- 批量补发按钮仅用于发送品控打回的待补发商品,不占用新订单额度;
- 当待补发数量=0时,批量补发按钮置灰不可操作,避免无效点击;
- 当待补发数量≠0时,页面展示「待补」状态标签,提醒商家及时处理。
三、送货单详情页:一次发货 = 一个送货单 = 一个二维码,彻底杜绝串单
批次串单、码混乱、补发溯源不清是引发商家投诉的核心诱因,为此设计「强绑定、可追溯」的送货单与二维码逻辑,既遵循数量闭环规则,又兼顾商家操作便捷性。
3.1 核心设计原则(一句话吃透)
一次发货操作 = 一个送货单详情 = 一个专属二维码/提货码,三者终身唯一绑定、一一对应,不混用、不串单、不跨批次,从根源上解决批次管理混乱问题。
同时严格遵循两条数量铁律,确保数据闭环:
- 已发货总件数 ≤ 可以发货件数;可发货上限为订单原始额度,一旦达到即永久固定,品控打回仅更新待补发数量,不影响可发货额度;且待补发数量仅等于品控打回数,与订单需求数严格区分。
- 当未发货数量为0时,最大可发货数量 = 待补发数量,此时商家仅可补发品控打回的商品,不新增订单额度。
3.2 二维码/提货码全链路逻辑
(1)绑定关系
- 1次发货操作对应生成1张专属送货单,同步生成1个唯一二维码/提货码,三者强关联、不可拆分;
- 二维码/提货码与本次送货单、本次发货批次强绑定,不关联任何其他批次或送货单,从源头规避串单风险;
- 码的生命周期:本次发货生成→仓库品控验收→不合格驳回后补发→待补发数量清零→流程闭环,全程不生成新码,确保溯源连贯。
(2)码生成与复用规则

3.3 码与数量铁律的联动
(1)与「可发货上限固定」联动
- 商家点击「发货」后,系统生成本单送货单及专属码,本次发货数量计入已发货总件数;
- 已发货总件数始终≤可以发货上限,不允许超额度发货;
- 品控打回仅更新本单待补发数量,不改变可发货上限,避免额度混乱;
- 补发时复用本单原码,补发数量不计入新订单额度,仅冲抵待补发数量。
(2)与「未发货=0时最大可发货=待补发」联动
- 当未发货数量为0时,说明可发货额度已用尽,此时最大可发货数量=待补发数量;
- 商家仅可补发品控打回的待补发商品,无法进行普通新发操作;
- 补发操作仍复用本单原码,不串原单、不乱批次,确保溯源清晰。
3.4 送货单详情页页面设计(贴合商家操作习惯)
(1)头部信息(唯一对应本次发货)
- 头部集中展示核心基础信息,便于商家快速识别订单,包含:
- 送货单号:唯一标识,仅属于本次发货操作,不可重复;
- 基础信息:供应商名称、路线库、订单需求件数;
- 状态标签:待品检/待补发/已完成(动态更新,直观展示进度);
- 时间信息:送检时间、状态变更时间,便于追溯操作节点。
(2)商品明细(仅展示本单本次发货)
明细仅展示本次发货的商品,不混放其他批次商品,避免混淆,包含字段:
- 商品基础信息:商品名称、货号;
- 数量信息:本次发货数量、品控通过数量、品控驳回数量、待补发数量(=本单品控打回数);
- 辅助信息:驳回原因(明确驳回依据,便于商家整改);
- 校验规则:本次发货数量=品控通过数量+品控驳回数量,确保数据闭环。

3.5 全链路流程示例
以「订单需求170件(可发货上限固定)」为例,完整演示全流程:
- 第一次发货50件:生成送货单A+专属码A,已发货=50件,品控驳回10件,本单待补发=10件;
- 第二次发货120件:生成送货单B+专属码B,已发货=170件(达到上限),未发货=0件,品控驳回20件,本单待补发=20件;
- 补发送货单A:点击送货单A详情页「再次发货」,复用码A,补发10件,补发后本单待补发清零,码A状态更新为「已完成」;
- 补发送货单B:点击送货单B详情页「再次发货」,复用码B,补发20件,补发后本单待补发清零,码B状态更新为「已完成」。
全程遵循「一次发货一张单、一个码」原则,彻底杜绝串单、批次混乱问题。

3.6 设计亮点(核心优势,可直接用于总结)
- 一次发货一单一码,绝对不串单:从根源解决批次混乱、补发错乱、对账纠纷等痛点;
- 严格遵守数量闭环,逻辑零漏洞:可发货上限固定、待补发=品控打回、未发货=0时只发待补发,数据可校验;
- 商家视角零学习成本:操作逻辑简洁,点一次发货出一张单、一个码,补发就在本单操作,一目了然;
- 全链路可追溯、数据可校验:每单、每码、每一次驳回与补发都可查,系统自动校验,安全可靠。
3.7 品控驳回 & 再次发货:弹窗文案(商家视角,无歧义)
弹窗文案以「清晰、无歧义、引导性强」为核心,避免商家误解,具体设计如下:
弹窗标题:再次发货
您好!本次您需要补发 XX 件商品 (该数量为品控驳回待补发件数,非订单需求件数)
如需溯源:该数量来自 批次XXX 驳回XX件、批次XXX 驳回XX件 合并
按钮设计:确认(触发补发) / 取消(放弃操作)
四、多批次合并补发:溯源逻辑
4.1 典型业务场景(脱敏示例)
- 原批次001发货100件,品控驳回20件,待补发=20件;
- 新增新批次002发货10件,品控驳回10件,待补发=10件;
- 新批次补发30件【批次001+批次002】,品控再次驳回18件(8件来自原批次、10件来自新增订单);
- 批次001重新补发8件,批次002重新补发10件。
- 继续补发时,其实就是批次的数量一直在变动,系统按来源分别溯源,流程闭环。
4.2 前端展示原则
- 后台按商品来源(原批次/新增订单)区分待补发数量,前端合并展示总待补发数,兼顾简洁性与溯源需求;
- 补发弹窗必须明确告知待补发的批次来源,让商家清晰了解补发商品的出处;
- 无论经过多少次驳回与补发,系统均保留完整溯源链路,确保每一件商品的流向可查。
五、批次拆分后:盯线 + 装车打印
5.1 业务矛盾
拆分为多批次后:
- 同一个SKU会分多批发货、多批拉货
- 拉货时间、装车时间、品控时间存在明显时间差
- 原按「提货号」盯线会导致进度混乱、打印错位、复核不清
5.2 按批次打印
仓内操作:按批次号盯线
每个批次独立走履约节点:
批次生成 → 发货 → 品控 → 待装车 → 装车 → 发运 → 到仓 → 完成
商家/运营:按提货号盯线(总览)
- 汇总该提货号下所有批次总进度
- 保留原有操作习惯,不割裂、不改变认知
5.3 盯线流程
仓内批次盯线表

提货号总览表

5.4 批次号打印
- 接口新增批次号入参
- 只打印该批次品控通过数量,驳回不打印
- 打印完成 → 锁定批次 → 不可再修改
- 同一SKU多批次可分时间、分批次打印,完全解决时间差
六、产品设计总结
本方案聚焦生鲜B端供应链品控与补发核心痛点,以「数量闭环、批次可溯、商家便捷」为核心,实现全流程标准化、可落地,核心总结如下:
- 数量逻辑绝对闭环:可发货上限固定,待补发仅来自品控驳回,不占用新订单额度,数据可校验、无漏洞;
- 批次与码闭环:一次发货=一个送货单=一个二维码,补发复用原码,彻底杜绝串单与批次混乱;
- 新发、补发严格分离:独立入口设计,避免入口混用导致的操作失误与数据错乱;
- 双向操作同步:发货端与品控端共用同一接口,确保数据实时同步、状态一致;
- 全链路可追溯:每一次发货、驳回、补发都可查来源,便于对账与问题排查;
- 商家视角优先:文案直白、数字明确、操作简洁,无需额外培训,商家可快速上手。
本文由 @Totoro畅 原创发布于人人都是产品经理,未经许可,禁止转载
题图来自 Unsplash,基于 CC0 协议
- 目前还没评论,等你发挥!

起点课堂会员权益




