B端与C端产品差异分析
B端产品讲流程闭环,C端产品拼用户体验——这句常听的“产品口诀”,真的能概括两者的本质差异吗?在实际工作中,B端与C端产品不仅目标不同、路径不同,连思维方式和设计逻辑也大相径庭。本文将从用户特征、决策链条、产品形态、交互设计等多个维度,系统梳理B端与C端产品的核心差异,帮助你在跨端思考中少踩坑、多提效。

当我们讨论 Tob 端和 ToC 端产品有哪些差异的时候,经常可以看到如下:
“B端重功能,C端重体验”、“B端销售周期长,C端决策快”等等零散的差异罗列。
需要进一步深入,即为什么 Tob 端和 ToC 端产品有这些差异?这些零散的差异背后是否有统一的框架可以解释?
本质在于 ToC 和 ToB 产品的商业模式不同触发不同的商业活动,不同的模式就像不同的生态环境,适者生存。不同的生态环境造就了物种的差异。
同样的产品经理岗位在不同的土壤上结出不同的果子,能力要求也不同。
借助刘润的企业能量模型,把企业的商业活动拆分成 2 段:创造价值,传递价值。

创造价值:发现需求/市场,需要定义清楚谁有这类需求;高效开发和生产产品和服务来满足客户的需求。
传递价值:将产品和服务的价值高效的传递给客户,就涉及到营销和渠道,如何找到客户,如何宣传产品,如何销售产品。
企业的最终目的是赚钱(生存和发展都是以钱来衡量),为了实现这一目标,在企业商业活动中需要有一套匹配企业产品和目标客户的方法,即创造价值和传递价值的方法要和产品和客户匹配。
创造价值:为谁创造价值?
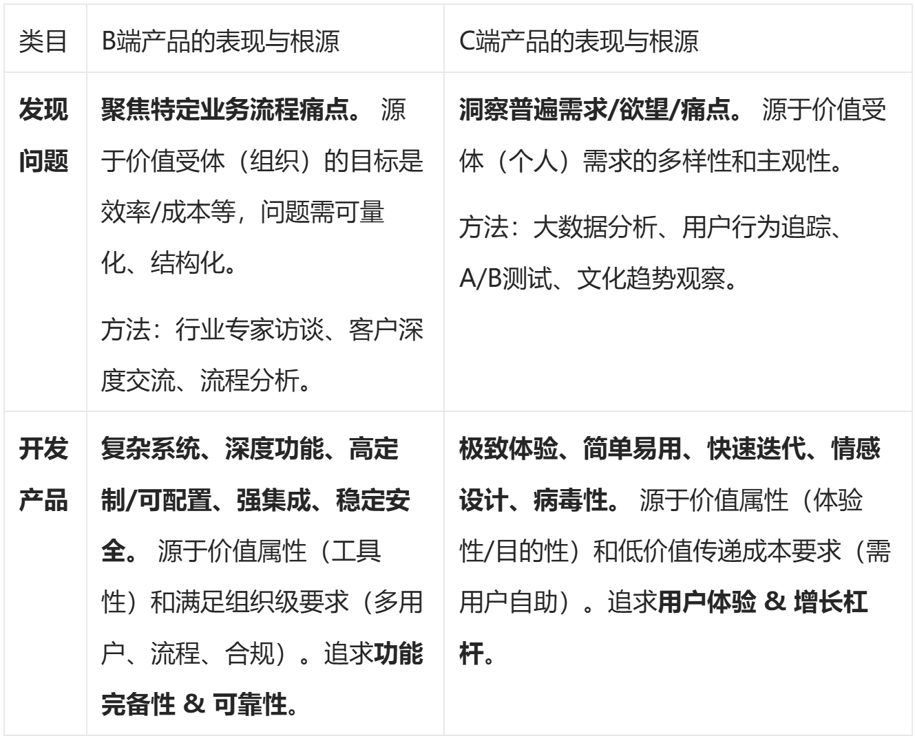
要点:为谁 C Or B 创造价值? 最终会影响 选择什么样的方式创造价值以及传递价值。B端:价值受体是组织,决策是集体理性计算。组织有明确的、可量化的目标(盈利、效率、合规、风险控制)。价值必须直接贡献于这些目标,且回报需清晰可衡量(ROI)。决策涉及多人,需平衡不同部门利益和风险。这要求产品是系统性解决方案,销售是复杂价值证明过程。
C端:价值受体是个人,决策是个人感性+理性混合。个人价值感知主观、多元(功能、情感、社交、自我实现)。决策更快速、冲动,受情绪、社会影响、即时满足感驱动。价值常体现为愉悦感、便利性、归属感或身份认同。这要求产品是极致体验载体,推广是大规模情感共鸣与行为引导。
价值创造:如何创造以及衡量价值?
要点:为谁 C Or B 创造价值? 会影响选择什么样的方式创造和衡量价值,侧重点也不同。B端:工具性价值,衡量尺度客观化、滞后化。价值是手段(提升效率、降低成本、增加收入、规避风险)。成功与否需事后通过业务数据验证(节省了多少时间?增加了多少销售额?降低了多少错误率?)。这决定了产品需要深度功能、集成能力、稳定可靠,销售需要定制化方案、长期服务承诺,而非追求极致用户体验。
C端:体验性/目的性价值,衡量尺度主观化、即时化。价值本身就是目的(满足需求、获得快乐、消磨时间、社交互动)。价值感知即时发生(这个App好用吗?这个视频有趣吗?)。衡量常通过用户行为数据(DAU/MAU、停留时长、分享率、付费转化率)和主观反馈(评分、评论)间接反映。这决定了产品需要易用、有趣、有粘性、能引发传播,推广需要快速吸引眼球、降低尝试门槛。
价值传递的经济模型
要点:不可能用高成本的销售人力去服务每个低价值潜在用户,经济模型不成立!必须依赖近乎零边际成本的互联网渠道和自动化。B端:高客户终身价值 + 低客户数量 + 高价值传递成本。单个客户贡献大(高客单价/年费),但可触达的合格客户总数有限。服务单个客户的成本高昂(销售人力、方案定制、实施、客服)。这必然要求:
- 精准获客:避免资源浪费在非目标客户上。很少见B端的产品在互联网上大范围投放广告(很多都是投搜索广告),因为客户基数小,在低转化率下等于没有获客。更加依赖销售人员精准推广以及销售产品。
- 深度服务:通过高单价覆盖高服务成本,建立长期关系锁客。
- 销售驱动:人力成本在可接受的范围内,因为单客户价值足够高。
C端:低客户终身价值 + 海量客户数量 + 低价值传递成本。 单个用户贡献通常较小(广告、小额付费、订阅费),必须依靠海量用户基数实现盈利。服务单个用户的成本必须趋近于零。这必然要求:
- 规模化获客:必须用极低成本触达海量用户。不能长期大范围依靠人力去上门推广或者地推(成本太大),C端产品喜欢在互联网上打广告,因为C端产品受众广,广告覆盖目标用户数量足够多,单个用户成本低。
- 自动化转化与服务:产品本身、后台系统、算法必须能处理绝大部分用户交互。而不能依赖人力处理,例如大的内容平台都会有自动审核的能力,用人来审稿经济账算不过来。
- 网络效应/病毒传播:用户增长能带来内生动力,降低边际获客成本。
基于以上三大根源,C 和 B 主要的差异:



总结
B/C端所有差异的根源,在于价值创造的对象(组织vs个人)不同,导致价值属性与经济模型不可调和的差异,最终在创造价值和价值传递环节爆发根本性冲突。
- “价值为谁创造、如何创造、如何高效传递”的三位一体问题。B/C端差异是这三个维度(价值受体/决策单元、价值属性/衡量、价值传递经济模型)相互作用、共同决定的系统性结果。
- 经济模型是底层约束:它像地心引力一样,最终塑造了商业模式的所有环节。B端的高服务成本必须由高LTV支撑;C端的低LTV必须由近乎零的边际获客和服务成本实现。任何违背这个经济规律的尝试都难以持续(如用B端销售模式卖低价C端产品,或用纯自动化推广卖天价复杂B端方案)。
- “销售/推广”差异点是关键枢纽:它最直接地体现了经济模型的根本冲突,也最鲜明地反映了价值传递方式的本质不同(深度服务Vs规模自动化)。这是理解整个差异链条的绝佳切入点。
- 例外验证规则:一些看似混合的模式(如高客单价的专业C端工具-AdobeCreativeCloud个人版;或标准化SaaSB端产品),细看依然遵循其本质属性的经济规律(Adobe靠品牌和生态降低获客成本;标准化SaaS通过限制定制化和规模化降低服务成本)。
通过深化到价值创造的本质(为谁解决什么问题) 和创造价值、价值传递的经济可行性(成本与收益的匹配) 这两个最根本的层面,就能系统性地解释 C 和 B 端所有看似零散的差异点。
本文由 @知无涯 原创发布于人人都是产品经理。未经作者许可,禁止转载
题图来自Unsplash,基于CC0协议
该文观点仅代表作者本人,人人都是产品经理平台仅提供信息存储空间服务
- 目前还没评论,等你发挥!

起点课堂会员权益




