我的“豌豆面变酸菜粉”!外卖江湖的“拆补”潜规则
在如今快节奏的生活中,外卖已经成为许多人日常生活中不可或缺的一部分。然而,随着外卖订单量的不断增加,一些问题也逐渐浮现。这篇文章就讲述了一个令人哭笑不得的外卖“拆补”故事:一位顾客点的豌豆炸酱面,却收到了一份酸菜牛肉粉。这背后隐藏着怎样的外卖江湖“潜规则”?

一、案例背景
中午 12 点左右,接到外卖小哥的电话:“您的外卖到了!由于外卖柜坏了,不能存放外卖,只能放在外卖柜旁边的货架上。”
回复外卖小哥:“好的,拍一下照片发我吧。”
当我依照外卖小哥发来的照片,从货架上找到我的外卖。我正饿得发慌拆开包装却傻了眼:这份酸菜牛肉粉分明不是我点的豌豆炸酱面。
第一反应是骑手送错了单,我小心翼翼把餐盒放回货架,生怕耽误了真正点餐人的午饭。
立马电话联系骑手,电话那头却给出了意想不到的答案:“你的餐在店里就被偷了!我给你换了份差不多价钱的,你先吃着吧。要是让商家重做,你得再饿一小时,我只管我的顾客能吃上饭!”
骑手那句“只管我的顾客能吃上饭”让我一时语塞。本该愤怒的我,竟因这份“强盗式关怀”泄了气。
可转念一想:这份酸菜牛肉粉的主人,此刻是否正空着肚子四处找餐?并且将顾虑反馈给骑手。
骑手回复:“你放心吃吧,没事的,你也可以和商家反馈,到时候有问题找我。”
二、分析问题
(一)骑手“拆东墙补西墙”的生存智慧
在商家取餐台前,骑手发现我的豌豆杂酱面不翼而飞,“外卖小偷”早已溜之大吉。
此时系统倒计时悬在头顶:若按流程上报,需联系顾客、商家重做、二次配送,超时罚款在所难免;若沉默接受,差评可能让半天工资蒸发。
于是骑手目光扫过取餐台,一份无人领取的酸菜牛肉粉成了“救命稻草”。快速取餐后及时送达目的地,系统显示“准时送达”。他用别人的午饭,补上了我的订单窟窿。
按骑手“拆东墙补西墙”的操作,在骑手圈已是公开的生存法则,只要有一份外卖被拿错,就会引发更多的外卖被拿错的连锁反应。因突发状况被迫违规操作。
(二)外卖错拿之迷:午餐在商家柜台“人间蒸发”的N种可能
1、拿错外卖的经典场面
中午12:15,骑手小王冲进商圈美食城,眼前的景象让他头皮发麻,8平米的前台上挤着七十多份外卖,商家正吼着订单尾号。
他刚拿起标注“7612”的午餐,身后就传来叫骂:“那是我顾客的!你拿错了!”混乱中,另一份无人看管的外卖悄然消失…这就是当代外卖错拿事件的经典开场。
2、拿错外卖之谁动了我的外卖?
依各大外卖平台已发生的案例显示,存在如下四点原因:
1)商家端
出餐台堆积如山,订单贴纸脱落/模糊,导致看错订单,贴错外卖;
店员未执行“取餐口令”核对,骑手也着急取餐,依赖骑手自己找餐,增加了骑手拿错的概率。
2)骑手端
赶时间未核对小票信息,时间紧迫未仔细核对小票明细,随手取错餐;
多平台接单混淆订单(A平台骑手误拿B平台订单)。
3)环境因素
取餐区未分区管理(A平台/B平台混放),骑手不好找外卖餐,店铺放餐位置混乱,增加拿错的概率;
监控盲区致偷餐频发。
4)系统漏洞
相似订单号混淆(尾号8812与8813),系统按顺序依次递增➕1生成订单号码,先后出餐的外卖单放在一起,一不留神就看错。
修改地址未同步通知骑手,顾客修改配送地址后,变系统未触发强提醒通知(仅APP内弱提示)骑手,骑手导航仍锁定初始路径(需手动刷新),系统未冻结原订单配送流程(允许照常操作)。
令人震惊的真相:某平台数据显示,超过60%的“外卖被偷”实为错拿事件,而午高峰商家出餐台的混乱程度堪比春运火车站。
三、如何规避拿错外卖?
1、 商家端革命:从混乱到智能
1)按不同的外卖平台分区
设置不太颜色的分区(红A平台/蓝B平台/橙C平台/绿D平台),降低骑手拿错不同平台外卖的概率。
2)智能叫号
安装取餐屏(带语音播报),骑手扫码取餐。在听到叫号后 ,骑手核对自己的订单号码匹配就扫码取餐。
3)双向核验
店员需唱号“尾号餐品”,骑手需复述确认。通过双向确认订单取餐号码,确保骑手拿到的外卖订单是正确的。
2、骑手端赋能:科技武装配送
1)AR核验技术
APP扫描外卖袋二维码自动语音提示“订单8812酸菜牛肉粉套餐”。
通过语音提醒骑手再次核对订单号码,避免因订单尾号相似拿错外卖。
2)错拿警报系统
骑手拿餐离开店铺50米后APP自动检测订单绑定状态。
如发现订单未成功绑定,APP提醒骑手及时返回商家处核实外卖单,及时做出补救措施(将拿错的外卖餐放回,更换正确的外卖餐等)。
3)压力缓冲机制
高峰时段自动延长八分钟(系统设定规则)的配送时间。给骑手预留一点缓冲时间,避免因赶时间疏忽了外卖订单的正确核实。
3、 平台系统升级:为意外兜底
1) 订单号差异化
系统生成的订单号需要在尾号上有明显的差异,避免因订单号相差一位数字或相似从而导致看错订单号取错餐。
2)地址实时同步
顾客修改配送地址后,系统需及时提醒骑手已更改地址,并暂停初始地址的配送,需重新按新的地址导航配送。
3)错拿急救险
顾客每单加0.1元保额30元。如顾客购买了急救险,在送错外卖后,可以在 APP 上操作送错订单的反馈。
4)极速重做通道
顾客APP一键触发,商家5分钟内接单。顾客操作拿错外卖流程后,系统触发自动下紧急外卖单,商家优先处理该笔订单,并在最快的时间内送达顾客目的地。
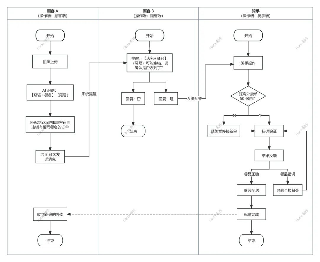
5)全民找餐系统
顾客上传错拿餐照片,自动匹配方圆2公里内同店铺同餐品的订单,可推送消息给匹配到的其他顾客。
如被确认是收到匹配订单的餐,系统推送消息给骑手,骑手需扫码后将餐送到正确顾客的目的地。
ps:因系统流程环节较长,用流程图解析如下

4、顾客危机变转机:错拿后的黄金30分钟
当你的豌豆杂酱面变成酸菜牛肉粉时,这样做能最大化止损:
1)拍照存证:立即拍摄错拿餐品及包装标签,存好证据;
2)触发保险:在平台APP点击“收到错餐”启动理赔程序;
3)吃错餐特权:部分平台允许免费保留错拿餐(需勾选“同意协商”协议条款);
4)追踪真餐:通过“餐品定位”功能查看原订单实时位置。
最后:
外卖送错餐,说到底就是大家点外卖越来越快、越来越多,但管理方法没跟上。享受“30分钟送到”的方便时,也得把保障做得更扎实。
从商家怎么放餐、骑手怎么送,到平台怎么管,每个环节都得升级。把这些漏洞堵上,“送错饭”才能真的成为过去式。
所以,万一哪天打开饭盒发现不是自己点的,别太意外,这是外卖越来越快路上的一点小颠簸。顺手点个理赔按钮,你也是在帮外卖服务变得更好!
本文由人人都是产品经理作者【Nana】,微信公众号:【娜是产品经理】,原创/授权 发布于人人都是产品经理,未经许可,禁止转载。
题图来自Unsplash,基于 CC0 协议。

起点课堂会员权益





外卖发生这样的事也是时有的,而且遇到这种情况可以跟平台反应。