手机品牌在直营与分销模式下对于零售市场人员投入权衡
直营强调掌控,分销追求效率,而人员投入则是两者之间最难权衡的变量。本文将深入解析手机品牌在渠道模式选择背后的组织逻辑,探讨在零售市场中如何通过人力配置实现战略协同与成本优化。

促销员和业务员的岗位职责与差异
在代理分销模式下,促销员和业务员是两个不同但又相互关联的角色,他们在推动产品销售和市场推广中发挥着重要作用。以下是关于这两个角色的详细介绍:
促销员
促销员主要负责在终端销售场景中直接与消费者互动,通过各种促销活动和推广手段,吸引消费者购买产品。
其核心职责包括:
- 产品推广与销售:在超市、便利店、商场等终端门店,通过展示、演示、试用等方式,向消费者介绍产品的特点、优势和使用方法,促进产品销售。
- 促销活动执行:按照公司或品牌方的促销方案,开展各种促销活动,如打折、满减、赠品、抽奖等,吸引消费者参与,提高产品销量。
- 门店管理与维护:协助门店工作人员整理货架、补充库存、检查商品陈列,确保产品在门店的展示效果和销售环境良好。同时,及时反馈门店的销售情况和消费者需求,为公司或品牌方提供市场信息。
业务员
业务员主要负责与经销商、零售商等渠道合作伙伴建立和维护关系,推动产品在渠道中的销售和推广。
其核心职责包括:
- 渠道开发与维护:寻找和拓展新的经销商、零售商等渠道合作伙伴,建立合作关系,并定期拜访和维护现有合作伙伴,了解他们的需求和意见,提供支持和服务。
- 产品销售与推广:向渠道合作伙伴介绍产品的特点、优势和市场前景,制定销售计划和目标,推动产品在渠道中的销售。同时,协助渠道合作伙伴开展促销活动和市场推广,提高产品的市场占有率。
- 市场信息收集与反馈:收集市场信息,包括竞争对手的产品、价格、促销活动等信息,以及消费者的需求和反馈,为公司或品牌方提供市场分析和决策依据。
两者的关系
促销员和业务员在代理分销模式中相互配合,共同推动产品的销售和市场推广。
业务员负责与渠道合作伙伴建立关系和推动产品销售,而促销员则在终端门店直接与消费者互动,促进产品销售。
业务员需要为促销员提供产品信息、促销方案和支持,而促销员则需要向业务员反馈市场信息和消费者需求,为业务员的工作提供参考。
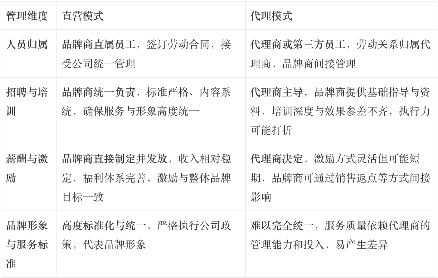
直营和代理模式在一线销售市场的管理差异
在手机行业的零售终端搭建中,直营模式和代理模式在业务员、促销员等一线销售团队的管理上存在本质区别。下面这个表格能帮你快速了解两者的主要差异。


🧭 如何选择与混合运用
实际上,许多手机品牌商会采用 “直营+代理”的混合模式。
- 核心城市、核心商圈及旗舰产品:通常采用直营方式,设立品牌体验店或旗舰店,以树立品牌形象、保证高端体验和价格控制,并直接获取市场反馈。
- 更广阔的市场(如三四线城市及县乡市场)及走量机型:更依赖代理商的资源和网络进行快速覆盖和渗透。
这种组合策略的目的是在品牌控制力与市场扩张速度及范围之间寻求最佳平衡。
特殊的水货市场与零售人员投入的关系
在水货市场的零售终端,促销员和业务员的费用安排与正规行货市场有显著不同,其核心考量是成本控制、风险规避和利润最大化。下面我们来具体分析。
1. 费用承担方
水货市场的零售终端,其促销员和业务员的费用通常由水货进口商或经销商自身承担
无法获得制造商支持:水货的本质是“未经制造商授权”的销售行为。因此,水货商无法像正规授权经销商那样,从品牌方获得用于市场推广的费用支持(如广告补贴、促销员薪资补贴、陈列费报销等)。所有的人力成本都需要水货商自己消化。
独立的运营体系:水货渠道通常有自己独立的进货、销售和运营网络。招募和管理业务员、促销员属于其自身经营行为,目的是为了提升销量,因此相关费用自然由其自身承担。
2. 核心考量维度
水货商在决定是否投入以及如何投入业务员和促销员时,通常会基于以下几个现实维度进行权衡:
成本与收益的精准核算
这是最核心的考量。水货商需要精密计算雇佣业务员或促销员带来的增量销售额,是否能覆盖其人力成本和相关费用并仍有可观利润。
- 水货手机等产品的利润空间很大程度上来自于其与行货的价差
- 因此,任何额外的人力成本都会直接侵蚀这份价差带来的利润。他们会非常谨慎地评估投入产出比,如果认为雇佣人员带来的销量提升不足以覆盖成本,他们更倾向于不投入或少投入,或者采用其他成本更低的方式(如简单的店头海报、熟人介绍等)来促进销售。
风险规避与低调行事
- 水货销售可能存在一定的法律和政策风险
- 过于高调的市场推广活动(例如大量派驻促销员、大规模的户外促销)可能会引起不必要的关注,增加被查处风险。因此,许多水货商会选择相对低调的销售方式,这也限制了对促销人员的投入。
市场竞争与行货策略
- 水货商的定价和策略往往会参考行货市场的价格
- 如果行货产品促销力度大,价格与水货差距缩小,水货的销量和利润就会受到挤压。在这种情况下,水货商可能更无力承担额外的人力成本。反之,如果行货价格坚挺,水货利润空间大,水货商可能会更有动力投入人员去抢夺市场。
资金周转与运营效率
- 水货交易不少是现金交易,周转较快
- 水货商通常更倾向于将资金用于快速周转进货,而不是沉淀在长期的人力成本上。他们偏好灵活、轻资产的运营模式,固定雇佣大量销售人员的意愿较低,更可能采用短期雇佣或销售提成等方式来降低固定成本风险。
💎 简要总结
总的来说,水货市场零售终端的促销员和业务员费用,基本由水货经销商自己承担。他们决策时主要权衡投入这些人是否能赚回更多钱,同时还得考虑别太高调惹来风险,并且要维持自己资金快速周转的特点。这种“精打细算”和“低调行事”的模式,与水货市场自身“非授权”和“价格敏感”的特性是紧密相关的。
本文由 @给我磨墨 原创发布于人人都是产品经理。未经作者许可,禁止转载
题图来自Unsplash,基于CC0协议
该文观点仅代表作者本人,人人都是产品经理平台仅提供信息存储空间服务
- 目前还没评论,等你发挥!

起点课堂会员权益



