上线只是开始:如何用数据驱动农商行APP持续增长?
在“数字化转型”成为行业共识的当下,APP上线只是起点,真正的挑战在于如何持续增长。本文聚焦农商行APP的增长困境与破局路径,结合数据驱动的实战经验,提出一套从用户洞察到精细运营的系统方法论,助力地方银行在存量竞争中突围而出。

在上一篇文章《告别“大而全”,农商行APP的全链路精益构建之道》中,我们详细解读了如何通过“通用+定制”的模式,快速构建一款好用、实用、用户爱用的农商行APP。接下来我们将深入详解“埋点”与“数据指标体系”如何像汽车的仪表盘一样,为APP的运营与迭代指明方向,让您的数字化投入获得持续回报。
埋点与数据指标体系如同汽车的仪表盘,能为APP的运营与迭代指明方向,让数字化投入获得持续回报。
许多农商行在投入大量资源完成APP开发上线后,却发现陷入了新的困境:用户活跃度低、功能使用率不理想、更新迭代缺乏方向。APP变成了一个美丽的“数字摆设”,无法有效赋能业务。
问题的关键在于,这些APP缺乏一套感知用户、衡量效果、指导优化的“神经系统”。本文将深入解读,如何通过数据驱动运营,让您的APP真正“活”起来,并实现持续增长。
为何数据驱动对农商行至关重要?
农商行的业务具有强烈的地域性和场景化特征。一款成功的APP,必须是“懂业务”和“懂用户”的。而数据,正是连接业务与用户的桥梁。

- 从“经验猜测”到“科学决策”:不再依赖“我觉得用户可能需要”来做产品决策,而是通过数据洞察用户的真实行为。
- 衡量ROI(投资回报率):清晰看到每一分数字化投入的效果,无论是新功能上线还是营销活动推广,都能有效评估其成效。
- 实现精准迭代:避免“大而全”的无效更新,集中资源优化用户最需要、业务价值最高的功能点。
构建数据驱动体系的三步法
我们的解决方案为农商行提供了一套清晰、可落地的数据运营构建流程。
第一步:需求指标化——将业务目标翻译为数据语言
这是所有数据工作的起点。业务部门提出“提高转账功能使用率”的需求,我们需要将其转化为可衡量的数据指标。

- 业务价值视角:关注功能使用规模(如:转账交易用户数、转账交易使用次数)和转化效果(功能转化率)。
- 用户价值视角:关注用户体验(用户满意度、转账交易耗时)和行为路径(用户操作路径指标)。
- 平台价值视角:关注用户黏性与忠诚度(用户活跃度、留存率)。
通过这三个视角,我们将一个模糊的业务需求,细化成了一组可追踪、可衡量的数据指标集合。
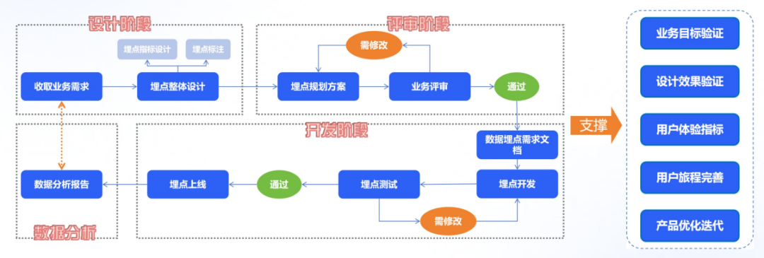
第二步:指标事件化——设计埋点方案,捕获用户行为
确定了“要衡量什么”,接下来就要解决“如何衡量”的问题。这就需要通过“埋点”来捕获用户在APP内的具体行为。

我们的方法是将指标拆分为具体的事件。例如,为了衡量“转账功能使用率”,我们需要追踪以下事件:
- 事件1:[某农商银行APP]、转账首页、页面浏览
- 事件2:[某农商银行APP]、转账首页、收款人输入、卡片点击
- 事件3:[某农商银行APP]、转账确认页、按钮点击
- 事件4:[某农商银行APP]、转账结果页、页面浏览(标志着一次成功转账)
我们提供专业的埋点设计与标注服务,为您的每一个重要界面和交互元素打上标记,确保数据采集的准确性和完整性。
第三步:洞察与优化——让数据指导行动
采集数据不是目的,从数据中发现问题并指导优化才是核心。当数据体系搭建完成后,您可以看到:
- 用户在哪一步流失:如果大量用户在“输入收款人”步骤离开,说明该流程可能设计复杂,需要简化。
- 哪些功能最受欢迎:如果“生活缴费”中的“水电煤”查询功能使用率远高于“物业费”,说明应优先优化核心缴费体验。
- 营销活动效果如何:推送了一个理财产品 banner后,可以通过追踪其点击率和后续的购买转化率,来精确评估该次营销活动的ROI。
数据驱动的最终价值:让APP成为一个有机生命体
通过这套体系,您的APP将不再是一个上线即固定的“功能集合”,而是一个拥有“感知-分析-决策-优化”能力的有机生命体。
它能够帮助您:
- 精准优化体验:基于用户真实行为而非猜测进行迭代。
- 实现精细化运营:针对不同用户群体推送他们真正需要的服务。
- 证明业务价值:用数据向管理层证明数字化项目带来的具体业务增长。
数据是新时代的“农事历”
过去,农民依靠二十四节气“农事历”来指导耕作,知时节、播希望。今天,数据就是农商行在数字时代的“新农事历”。
它告诉我们用户何时来、做了什么、为何离开、以及何处可以播种新的服务以期收获增长。构建这一能力,已不再是选择题,而是农商行在数字化深水区生存和发展的必修课。
下一篇预告:《赋能而非替代:农商行APP如何为业务多维增值?》——我们将从降本、增效、差异化竞争三大维度,详细核算一款优秀的APP如何为农商行带来实实在在的业务价值,回答“ROI(投资回报率)”这一核心问题。
图文编辑:筱沄、倩华
本文由人人都是产品经理合作媒体 @用户体验大学堂 授权发布,未经许可,禁止转载。
题图来自 Unsplash,基于 CC0 协议。
该文观点仅代表作者本人,人人都是产品经理平台仅提供信息存储空间服务。
- 目前还没评论,等你发挥!

起点课堂会员权益




