从灵感到MVP:如何设计一款科学记忆工具(上篇)
作为一名产品经理,作者从自身需求出发,构思了一款名为“忆刻”的学习助手 APP。它融合科学记忆与时间管理,旨在帮助用户高效学习。通过市场分析与竞品对比,明确产品定位与核心功能,后续还将融入 AI 技术,敬请期待。

设计产品初衷
起因——是来自于我在某书的一条笔记,内容是关于生活计划表,包括看书、健身、家务、鸡毛蒜皮等等事情,由月计划分解到周计划,获得了许多友友们喜爱。有人咨询我关于时间管理、制定学习计划之类的问题,所以我想,会不会大多数人也有做计划的习惯,也想科学的拆分计划。
另一个原因——作为用户,我热衷于使用工具APP,经过体验筛选后,会习惯性推荐给身边朋友。而在使用了很多计划类、专注类APP之后,忽略了对“学习”本身的一种建立正反馈的工具。学习的要义在于“记忆”,需要多次复述、深度加工后,从而形成我们自己的知识库。
随着AI技术与工具产品结合的技术潮流,作为产品经理的我希望可通过体验一次产品从孵化到实现全流程,学习并积累产品设计能力。
所以,我开始构思这款伴学工具,意识到做好计划和记忆卡片的方式,能帮助用户在锻炼记忆能力、背诵知识点上相辅相成,如果把这两种特性与新知识学习相互结合,将定期复习、有效输出、建立正反馈形成一个有效循环,能帮助用户提升学习效率。
注意:本篇文章仅包含MVP版本功能设计,AI相关功能放入下篇文章
第一步:设定产品目标
1. 产品定义
- 名称:忆刻
- 宣传语:用碎片时间雕刻记忆
- 目标:打造一款能帮助用户进行科学记忆的学习助手APP,通过周期性记忆训练,帮助用户建立激励式的、正循环的学习行为。
- 用户群:针对有记忆背诵需求
2. 用户画像
- 喜欢学习新知识,并希望有工具帮助自己定期记忆、输出的用户
- 喜欢做计划,并希望有工具来督促自己完成的用户
- 喜欢分享,愿意分享知识的用户
3. 使用场景
主要使用场景有两类,主要一类是辅助知识学习,另一类是任务周期管理:
(1)用户有学习新知识的任务,希望有工具定期辅助复习知识,需要工具能支持背诵卡片、提取知识核心点,并根据艾宾浩斯遗忘曲线来提醒复习周期
比如:用户小B是一位在职备考者,有3个月时间准备考证,需要背诵大量知识点,希望APP能根据知识点,帮助用户实现抽背,并且根据艾宾浩斯遗忘曲线制定出背诵计划,并且根据考证的目标,制定出每天2个小时的学习计划。根据计划设置的每日需要记忆的内容,小B每日完成打卡记录。
(2)用户有一个事务需要长期执行,需要对事务做科学的任务分解,制定出周期性的实施计划,并提供提醒、打卡、统计复盘的功能
比如:用户有长期健身的习惯小A同学,需要制定出近2个月的训练计划,希望APP针对每周3次练习的频率,制定出练习计划表,并在健身日提醒,练后可打卡完成度,每月末复盘完成度
4. 市场分析
作为产品设计者,收集市场的行业需求数据,了解产品的市场价值,寻找合理的盈利模式。
(1)市场规模与增长态势
- 2024 年全球记忆卡片 APP 市场销售额达 1.54 亿美元,预计 2025-2031 年保持 8.4% 的年复合增长率,2031 年市场规模将突破 2.68 亿美元。
- 教育数字化政策推动下,国内用户渗透率年增 16% 以上,考研、法考、K12 等备考场景需求最旺盛。
(2)用户画像与行为特征
- 主力人群:12-45 岁,其中学生群体占比超 60%(K12 学生 35%、大学生及考研 / 考证人群 28%),职场技能提升人群占比 25%。
- 细分需求:学生聚焦学科知识点、单词、公式记忆;职场人侧重职业资格考试、行业术语、技能知识点积累。
- 使用场景:碎片化时间为主,通勤(32%)、课间 / 午休(28%)、睡前(21%)为高频场景,单次使用时长集中在 10-30 分钟。
- 复习频率:70% 用户保持每日使用习惯,备考期用户日均复习卡片量 100-200 张,复习完成率与付费转化率正相关。
(3)核心需求优先级
- 算法科学性:78% 用户重视基于遗忘曲线(艾宾浩斯)或 AI 优化的复习规划,要求精准预测遗忘临界点。
- 内容适配性:支持多学科模板(如选择题、古诗文、专业术语)、自定义挖空、文件导入(Excel/APKG/PDF)功能需求强烈。
- 便捷性:多端同步(92% 用户需求)、OCR 文字识别、一键生成卡片等高效操作功能为必备项。
- 附加需求:无广告干扰(65% 用户关注)、数据安全(本地存储 / 备份还原)、社区优质卡片共享。
(4) 主要用户痛点
- 卡片制作效率低:复杂知识点手动整理耗时,缺乏智能生成工具(62% 用户反馈)。
- 复习精准度不足:通用算法无法适配个人记忆节奏,部分产品存在过度重复或遗漏复习问题。
- 内容质量参差不齐:第三方共享卡片存在错误、排版混乱,缺乏专业审核(53% 用户投诉)。
- 付费争议:基础功能受限过多,部分产品会员价格偏高,性价比感知弱。
5. 痛点分析
将自己作为用户角色,针对目前的市场已有的技术(产品),发掘使用中的痛点,参考对象包含知识辅助记忆和任务管理的两类产品。
第一类:知识辅助记忆类APP
主要是针对特定类别的学习内容,根据用户设置的学习周期等需求,以挖空提问形式使用户重现记忆,比如:
- 记乎、Anji等一类遵循艾宾浩斯背诵规律的工具
- 百词斩、不背单词等背单词工具
- 刷题APP
痛点:
- 有些专业类记忆软件不能自定义知识内容,仅能针对一种特定科目,比如:单词
- 缺少分享学习背诵内容的功能
- 在为艾宾浩斯工具输入知识点时,因为大量复习资料内容无法直接复制粘贴
- 复习内容未量化,也没有与目标完成情况核对
- 有些用户需要原文背诵,有些仅需要提取要点即可,缺少知识点辅助加工的智能功能
第二类:任务管理APP
主要执行时间管理功能,帮助用户安排日程、专注时间、记录事件打卡等功能,旨在提高效率,比如:
- 打卡记录:滴答清单、目标地图
- 专注工具:番茄时钟
- 时间表/课程表APP
痛点:
- 基础功能免费,增值功能收费,对打卡条目有限制
- 有些APP理念是ALL IN ONE,结合了很多时间管理功能,功能使用繁杂,有很多不必要的功能
6. 竞品对比
由于我希望的产品——学习助手APP,能结合知识记忆和时间管理两种特征,故我将在个方向分别选则对标产品:
- 知识卡片类:记忆卡片、Anji记忆卡
- 时间管理类:滴答清单、目标地图
(1)记忆卡片类产品核心功能梳理:

记乎:
- 提供团体班级的学习方式,便于共享卡牌内容
- 卡牌记忆过程操作丰富
- 免费受限卡牌组数量,可付费购买第三方卡牌,提供了用户一种盈利平台
Anji记忆卡:
- 非常经典的复制了Anki记忆卡的使用习惯,尤其是在记忆过程中,能对卡牌进行多种操作,涵盖了用户知识点复习过程中的所有操作。比如:播放卡牌、增删笔记、白板等
- 支持导入第三方卡牌,支持Anki通用格式
- 提供定期统计记忆数据,便于用户了解记忆效果
(2)时间管理类产品核心功能梳理:

滴答清单:
- 功能涵盖了所有日常的时间管理所有操作,包括任务、日程、专注计时、习惯记录、倒数日、重要/紧急分类
- 个性化设置多,比如:菜单栏可设置模块数量,而针对大多数产品,菜单栏的功能按钮数量不变
- 配色简单,符合大多数用户审美
目标地图:
- 用户使用逻辑清晰,功能特性聚焦于目标管理
- 交互简洁、易懂
- 任务分析内容简约,便于社交媒体分享,用于吸引更多用户
7. 机会点
- 可针对“记忆卡片”和“目标管理”两类产品,可结合两类使用逻辑,选取其中基础功能形成MVP产品,原因是:大多数有知识记忆需求的用户,会有时间管理类需求,反之则不一定。若能实现一个产品满足两种场景,则符合”Less is more“的设计理念,而不是“大而全”的功能堆砌
- 产品面向的核心场景是记忆知识,需要深入结合艾宾浩斯记忆法,并在此基础上找到与时间管理的相似点,从而满足另一类场景需求
- 减少背诵过程的繁杂操作,将使用目的专注于背诵知识本身上
- 在AI技术上,可引入大语言解析、深度思考的能力,可帮助用户提取知识点核心要义、合理制定目标等辅助性功能
- 注意与手机系统本身的结合,能与日历、提醒关联,便于监督目标完成
- 提供分享功能,帮助用户在新媒体平台上形成知识输出成果,促成平台的数据流动,参与到知识的商业流通种
第二步:梳理产品需求
1. 核心目标
设计一个可提供周期性记忆提醒(如:符合艾宾浩斯遗忘曲线规律)的学习辅助工具,此产品流程也能复用到具有周期性要求的事件上(如:制定每月、每周的大扫除任务)。产品初期先圈定MVP功能,后期迭代版本新增AI技术,能为用户带来更多个性功能。
2. 业务需求分析
针对竞品调研和产品定义,整理形成以下业务需求,按照重要性划分成核心需求、辅助需求、配套需求三类
- 核心需求:输入知识点、复习知识点
- 辅助需求:知识点复习轮次统计、分享知识点、AI解析知识点
- 配套需求:注册、提醒、用户评分
以下将对核心需求和辅助需求进行描述,维度是业务目标、业务目的、衡量指标、用户行为。
3. 输入知识点
- 业务需求:做一个知识点录入功能
- 业务目标:用户可根据需要输入知识点内容
- 业务目的:输入内容作为用户复习的内容
- 衡量指标:知识点输入数目(提高)、知识点输入方式(提高)
- 用户行为:点击“新增”知识点按钮、进入知识点编辑模式
4. 复习知识点
- 业务需求:做一个知识点背诵流程,包括关键词提示、内容回溯、用户反馈记忆情况的功能
- 业务目标:实现背诵复现知识的全过程,并能提供多轮次复现
- 业务目的:用户通过复习流程实现知识的记忆,在经过多轮次记忆后,帮助用户实现真正的知识长时记忆
- 衡量指标:用户完成一次流程的次数(提高)、用户按当日任务要求完成流程的比率
- 用户行为:进入复习模式,并根据提示反馈记忆情况
5. 知识点复习轮次统计
- 业务需求:针对每个知识点计数复习完成轮次
- 业务目标:记录每个知识点已完成的复习轮次
- 业务目的:能让用户了解复习程度
- 衡量指标:完成一轮复习后递增轮次
- 用户行为:完成复习一轮后轮次自动加一
6. 分享知识点
- 业务需求:做一个能分享知识点内容的功能
- 业务目标:实现知识内容分享、邀请用户加入,提高用户数量
- 业务目的:提供知识内容分享功能
- 衡量指标:点击“分享”按钮的次数
- 用户行为:进入[知识面板]页面,可批量分享知识点,或进入[知识点详情]页,可分享单个知识点
7. AI解析知识点
- 业务需求:做一个可将语音、大篇幅内容解析为知识点的功能
- 业务目标:实现不同格式内容的多模态解析,形成用户所需要的文字知识点内容
- 业务目的:为用户提供多种知识点提取方式,衡量指标:用户使用AI解析次数(提高)、用户应用AI解析结果的次数(提高)
- 用户行为:输入知识点时,选择“AI解析”功能,进入多模态输入页面
8. 产品MVP功能范围

第三步:梳理业务流程
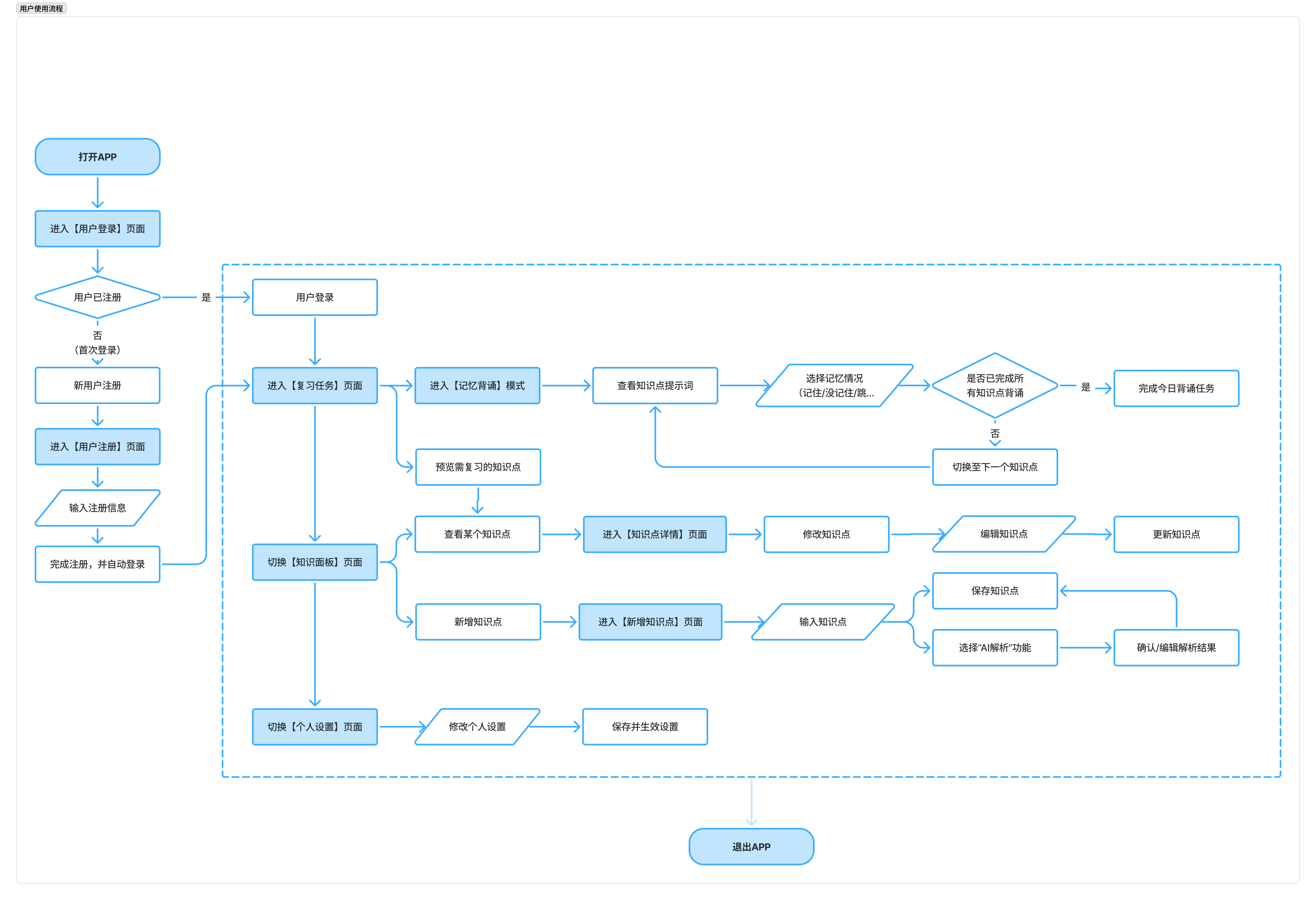
1. 用户使用流程图

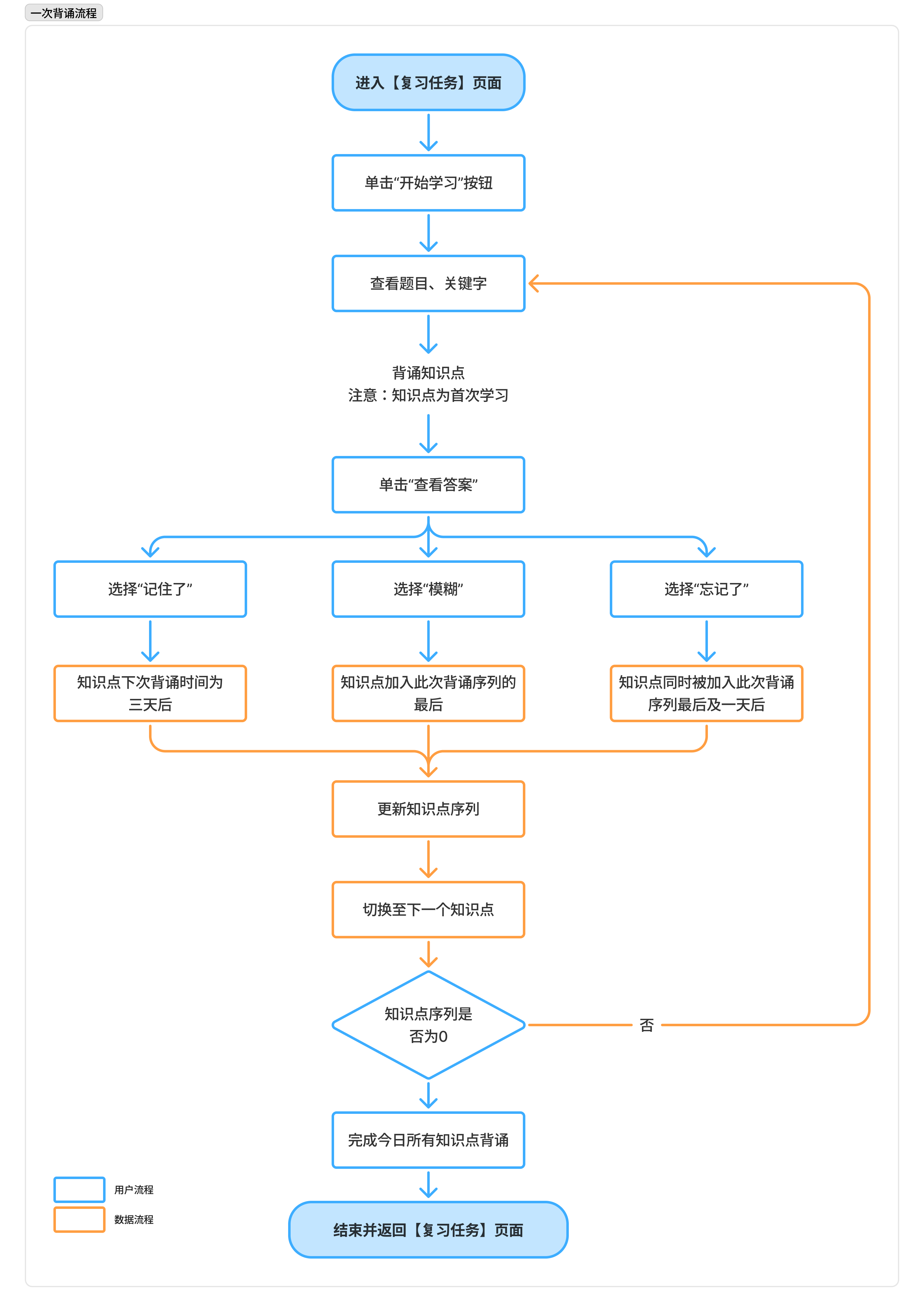
2. 一次背诵过程流程图

3. 数据结构
- 根据核心业务功能,初步设计5个数据表单:
- 知识点表:记录知识点内容参数
- 记忆进度表:记录知识点与记忆进度相关的参数,用于输出每个知识点记忆状态,包括:下次复习时间、已复习次数
- 复习记录表:在背诵过程记录知识点的状态参数
- 复习计划表:用于记录用户每天的复习计划
- 复习设置表:用于存储与复习规则的参数

备注:剩余还应补充个人设置表,其中包括用户的个人资料、提醒、外观等参数的存储
4. 算法设计
(1)复习间隔计算算法
输入参数:
- 当前记忆阶段(整数)
- 用户选择的记忆程度(枚举:记住/模糊/忘记)
- 用户预设的间隔天数数组
处理逻辑:
- 记住的情况:
- 记忆阶段推进到下一阶段(不超过预设数组最大索引,默认为4)
- 间隔天数 = 预设数组[新阶段]
2. 模糊的情况:
- 记忆阶段保持不变
- 间隔天数 = 0(同一复习会话内重出)
3. 忘记的情况:
- 记忆阶段重置为0(第一阶段)
- 间隔天数 = 预设数组[0]
- 易度因子重置为初始值
输出结果:
- 更新记忆阶段
- 更新间隔天数
- 下次复习日期
(2)每日复习队列生成算法
输入参数:
- 收集过期知识点:
- 查询所有“下次复习时间≤当前时间”且未暂停的知识点
- 根据用户意愿可添加过期知识点进入当日复习序列
2. 获取新知识点:
- 从未开始复习的知识点中抽取
- 考虑难度和分类的平衡
3. 识别需重学知识点:
- 最近复习结果为“忘记”的知识点
输出结果:
- 更新当日复习序列
第四步:设计产品原型
1. 功能模块
核心功能模块:
- 用户登录、注册
- 复习任务
- 记忆背诵
- 知识面板(列表)
- 知识点详情
- 新增知识点(录入)
待完善功能模块:
- AI 伴学
- 学习统计
- 个人设置
2. 原型设计

再次感谢能看到结尾的朋友,产品功能依旧完善中,有关AI及其余功能的设计,将在下一篇文章中论述。
本文由 @橘一 原创发布于人人都是产品经理。未经作者许可,禁止转载
题图来自Unsplash,基于CC0协议
该文观点仅代表作者本人,人人都是产品经理平台仅提供信息存储空间服务
- 目前还没评论,等你发挥!

起点课堂会员权益




