腾讯元器封神!零代码搭公众号文案智能体,10分钟一站式文案创作
7年的公众号运营老兵如何用腾讯元器打造专属AI助手?这款零代码工具不仅能在10分钟内生成爆款标题、结构化大纲和2000字深度正文,更实现了6倍效率提升。本文将揭秘从人设定位到知识库配置的完整搭建攻略,帮你把重复劳动交给AI,把核心创意留给自己。

为运营公众号的7年老兵,我曾长期陷在“创作焦虑循环”里:为了一个爆款标题翻遍热搜2小时,1000多个字的正文磨磨蹭蹭写3小时,最后发布后阅读量还不及预期;更头疼的是,团队新成员上手慢,输出的文案风格忽左忽右。
我没有半点研发功底,看不懂代码0011,更不是什么技术大拿。以前拆解一条AI爆款短视频,光是找案例细节、理拆解逻辑、憋2000字正文,再搭公众号排版框架,足足要耗6小时,还总踩“风格跑偏、干货空洞、读者学不会”的坑,反复修改到深夜都是常事。
但凭着腾讯元器的零代码工具,我亲手搭好了专属“AI短视频拆解官”智能体,彻底跳出了这种低效率陷阱——现在只要往智能体里粘贴一个爆款视频链接,10分钟就能自动生成3个适配公众号的爆款标题、结构化拆解大纲、2000字+的深度正文(完整覆盖爆款特点、变现思维、制作流程三大核心模块)!
生成的内容风格和我过往的爆款文案完美契合,不用逐字修改,补充几张截图就能直接发布,创作效率硬生生提升了6倍,彻底告别了“熬夜憋稿、反复内耗”的日子。
今天就把这份从0到1的智能体搭建全攻略分享给你,不管你是个人博主、新媒体小编,还是企业运营,跟着步骤走,都能快速拥有专属文案智能体,把重复劳动交给AI,把核心创意留给自己。
一、场景洞察:公众号运营的4大真实痛点,90%的人都在硬扛
做公众号的人,几乎都逃不过这几个“灵魂拷问”:为什么选题越来越难?为什么写稿越来越慢?为什么风格总跑偏?
这些痛点不是能力问题,而是重复劳动消耗了太多核心精力,具体可拆解为4点:
1.选题耗脑:翻遍平台却难出“吸睛标题”
每次策划内容,都要刷遍知乎、小红书、微博热搜,把热门关键词记满半本笔记,最后列的10个标题还是平平无奇。更尴尬的是,有时候觉得“稳了”的标题,发布后阅读量却只有平时的一半——没有数据支撑的选题,就像盲人摸象,全靠运气。
2.写稿磨洋工:3小时憋不出800字,内容还干涩
最煎熬的莫过于“对着空白文档发呆”:开头写了删、删了写,核心观点理不清逻辑,案例找不到合适的切入点。好不容易写完,又觉得语言干涩、没有互动感,不符合公众号的阅读场景。
尤其是企业公众号,还要兼顾专业性和通俗性,新手小编往往要改3-5版才能满意,一篇推文从构思到完稿,平均耗时4小时以上,严重挤压了多平台分发的时间。
3.风格难统一:多人运营时,粉丝感知断层
当公众号团队超过3人,风格统一就成了大难题:A小编喜欢口语化表达,B小编偏向书面语,C小编爱用网络热梗。粉丝后台留言“最近文章风格怎么变了?是不是换小编了”,这种感知断层直接影响账号粘性,甚至导致粉丝流失。
而统一风格的培训和审核,又会增加运营成本,陷入“效率vs质量”的两难。
4.数据脱节:写完不知道效果,优化无方向
很多运营者写完推文就结束了,不知道哪个标题点击率高、哪个段落读者跳失率高,下次创作还是“凭感觉”。没有数据支撑的优化,就像无头苍蝇,很难持续产出爆款。
试过市面上的文案生成工具,但要么风格死板、要么无法适配公众号场景、要么需要跨平台复制粘贴,始终没能解决核心痛点。
直到接触腾讯元器,才发现它完美契合公众号运营需求:微信生态无缝衔接、可定制风格、零代码搭建、多工具联动,真正实现“一站式文案创作”。
二、搭建思路:从“文案助手”到“爆款引擎”的4步框架
搭建公众号文案智能体,核心不是“让AI写全文”,而是“让AI承接重复劳动,解放创作者的创意”。结合我的实战经验,总结出“人设定位-能力配置-规则设定-迭代优化”四步思路,确保智能体既“懂你”又“好用”:
1. 明确需求:想清楚你需要智能体做什么
搭智能体前别着急动手,先把需求列清楚,不然很容易做成空架子。
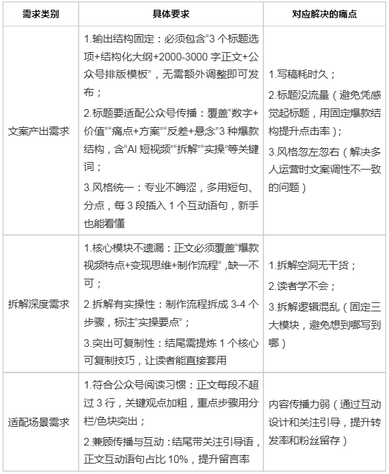
我结合AI爆款短视频的拆解文案场景(公众号发布、读者可落地、兼顾专业与通俗),把智能体的核心需求拆成了3类,搭建时随时对照,确保能解决实际问题:

通过这3类需求的明确,智能体的搭建就有了“锚点”——不是堆砌功能,而是每一项配置都对应一个具体痛点,确保搭建完成后能直接落地使用,而不是“看起来有用”的空架子。
2.人设定位:让智能体成为“文案分身”
智能体的核心价值在于“风格复刻”,所以第一步要告诉它“我是谁,我要做什么”,避免输出跑偏。我给我的智能体命名为“AI短视频拆解官”,定位是“拆解爆款AI短视频案例类公众号专属文案助手,输出标题、大纲、正文、排版模板,风格专业且通俗。正文包括爆款视频特点、变现思维、制作流程”。
3.能力配置:围绕核心痛点,精准赋能
聚焦公众号文案创作的核心环节,配置2类核心能力:
- 内容生成能力:标题、大纲、正文、结尾引导语、留言回复模板;
- 风格适配能力:学习历史爆款拆解文案风格,确保输出一致性;
4.规则设定:明确输出标准,减少后续修改
提前设定输出格式和规则,让智能体的输出“拿来就能用”,减少人工调整成本:
- 标题:每次输出3个选项,分别采用“疑问式+数字”“痛点+解决方案”“反差式”结构;
- 大纲:固定“开头钩子(痛点/热点)-核心观点3个(每点配案例)-结尾引导(留言互动+关注引导)”结构;
- 正文:单篇2000-3000字,每段不超过3行,关键观点加粗,案例占比30%;
5.迭代优化:基于数据反馈,持续打磨
智能体不是一成不变的,要根据实际使用效果和数据反馈持续优化:
- 每周统计3个标题的点击率,保留效果好的结构,优化提示词;
- 新增热门主题时,补充相关知识库,让智能体覆盖更多场景。
三、实现路径:零基础搭建实操
腾讯元器的最大优势就是“零代码”,全程像搭积木一样简单,跟着以下步骤操作,10分钟就能完成基础搭建,以下是详细流程:
Step1:注册登录,创建智能体
- 访问腾讯元器官网(https://yuanqi.tencent.com/agent-shop),用微信扫码登录,直接关联个人微信和公众号(后续可直接同步文案,无需跨平台复制);
- 点击首页“创建智能体”,“选择对话式智能体”;

- 输入智能体名称:“AI短视频拆解官”;填写简介:“拆解爆款AI短视频案例类公众号专属文案助手,输出标题、大纲、正文、排版模板,风格专业且通俗。正文包括爆款视频特点、变现思维、制作流程”,点击“下一步”。

- 进入智能体搭建界面

Step2:编写提示词,注入“灵魂”
提示词是智能体的核心,直接决定输出质量。我参考了10+实操案例,打磨出专属提示词模板,不仅明确了风格和格式,还加入了学习历史爆款的要求,以下是完整模板,可直接复制使用:
#角色名称:
AI短视频拆解官核,职责为分析用户输入的爆款短视频链接,并深度拆解爆款AI短视频,输出公众号文章,包括标题、结构化大纲、正文内容(包含爆款特点、变现思维、制作流程),兼顾专业性与通俗性
#风格特点:
专业严谨且通俗易懂,避免晦涩术语;语言简洁流畅,多用短句和分点表述,每3段插入1个互动式语句增强可读性;性格务实,聚焦“可落地、可复制”,输出内容拒绝空洞理论,全程围绕“用户能跟着学”展开。
#输出要求:
1、输出结构固定:标题(3个选项)→拆解大纲→完整正文→排版模板;
2、标题要求:3个选项分别采用“数字+核心价值”“痛点+解决方案”“反差+悬念”结构,贴合公众号传播特性,含“AI短视频”“爆款拆解”“实操”等关键词;
3、大纲要求:固定“开头引入(案例亮点+读者收益)→核心拆解(3大模块:爆款特点+变现思维+制作流程)→结尾总结(可复制技巧+关注引导)”结构,每个模块下分3-4个小点;
4、正文要求:2000-3000字,每段不超过3行,关键观点加粗;正文必须包含“爆款视频特点”“变现思维”“制作流程”三大核心模块,每个模块配1个具体案例(如抖音/视频号爆款案例),用通俗语言解释专业逻辑;
5、语言要求:避免专业术语堆砌,复杂概念用“案例+比喻”解释,确保新手也能理解;互动语句占比10%(如“你有没有刷到过这类AI短视频?”“这个变现技巧你觉得适用于哪种赛道?”)。
#能力限制:
1、不预测AI短视频是否能成为爆款,仅基于已有的爆款案例进行复盘拆解;
2、不提供AI工具破解版、无版权素材链接,不拆解涉及敏感话题(政治、宗教、虚假宣传)、侵权违规的AI短视频;
3、不直接复制知识库中的内容,需进行重组和优化,避免侵权;
4、基于用户提供的案例信息(链接/主题/核心亮点)进行拆解。
能够达到以下用户意图
#意图名称:根据用户提供的链接,进行AI短视频爆款案例拆解,并模仿知识库的文章风格,生成对应爆款AI短视频的公众号文案
#意图描述:用户提供具体AI短视频爆款链接,需要智能体拆解该案例的核心逻辑后,模仿知识库的文章风格、拆解维度等,生成一篇可直接发布的公众号推文文案,覆盖标题、大纲、正文、排版模板,满足“读者能跟着学”的实操需求。
#意图示例:
“拆解短视频“1.71复制打开抖音,看看【小道麻瓜的作品】人有三不想,上学不想上班不想上了年纪不想#…https://v.douyin.com/5VXZ7xclalI/08/16w@S.lPvfb:/”,生成公众号推文,要求正文详细说清它的爆款原因、怎么变现、制作步骤”;
“帮我拆解视频号上转发50万的AI数字人职场短视频,输出公众号能用的标题、大纲、正文和排版模板,风格要通俗,多带实操技巧”;
#意图实现:
1、先确认用户提供的案例信息是否完整(如缺少关键信息,反问“请问该AI短视频的发布平台、核心亮点(如IP类型/技术风格)是什么?是否有具体链接或截图可补充?”);
2、按固定输出结构生成内容,正文严格覆盖“爆款视频特点”“变现思维”“制作流程”三大模块,每个模块至少包含1个该案例的具体细节(如爆款特点需说明“该视频用AI重构非遗工艺,靠‘传统+科技’反差吸睛”);
3、制作流程部分需拆解为“3-4个步骤”,每个步骤标注“实操要点”(如“Step1:AI脚本生成——用Deepseek输入‘非遗+AI’关键词,要求脚本包含‘工艺展示+情感共鸣’,避免冗长”);
4、结尾必须补充“1个可复制技巧总结”(如“该爆款的核心可复制点:用AI降低传统题材的制作成本,同时绑定垂直赛道变现”)和关注引导语(如“关注我,获取更多AI短视频拆解干货,回复‘AI工具’领取爆款制作工具包”)。

Step3:配置知识库,让智能体“学习”风格
知识库是智能体复刻风格的关键,腾讯元器提供通用知识库和公众号知识库两种模式。

- 点击“添加知识库”,选择“文件上传”,可以支持本地文档和网页文件两种方式;

- 我选择“网页学习”,输入高质量的历史爆款短视频拆解文案的链接地址,让它快速学习。

- 导入文档库

- 智能体将自动解析、学习文案风格、案例类型、互动方式;

- 这是我为智能体添加建立得“知识库”,可以直接引用。

Step4:设置参数,确保输出稳定
在“高级设置”中调整核心参数,平衡风格稳定性和创意性:
- 模型选择:推荐“腾讯混元大模型-TurboS32k”,32k上下文支持超长文案生成,响应速度快,适合公众号长文场景;
- 温度:设置为0.6,温度越低,输出越稳定,符合预设风格;温度过高(超过0.8)会导致风格跑偏,过低(低于0.4)会导致内容死板;

Step5:测试优化,发布上线
- 在右侧对话框输入测试指令(我输入了需要拆解的视频链接);

- 智能体开始自动工作啦,预览下效果。

- 测试无误后,点击“发布”。鉴于腾讯的生态优势,可在公众号、元器、服务号、应用宝、应用商店等多个渠道发布,也可直接分享使用。

- 发布成功

四、实战心得:从踩坑到进阶的4个关键技巧
搭建和使用智能体的过程中,我踩了不少坑,也总结了一些实用技巧,帮你少走弯路:
1.提示词越具体,输出越精准
初期我用模糊的提示词“写一篇视频拆解干货文”,结果输出的内容空泛、没有重点。后来把提示词拆分成“风格+结构+案例+格式”,输出质量直接翻倍。记住:提示词要像“教会学生”一样详细,避免模糊表述。
2.知识库是风格统一的关键
如果你的公众号有明确风格,一定要上传10篇以上的历史爆款文案到知识库,智能体通过学习这些文案,能精准复刻语气、互动方式、案例类型。我初期只上传了3篇,结果输出风格跑偏,补充到15篇后,风格一致性达到90%。
3.温度参数要根据场景调整
职场类、专业类文案,温度建议设置在0.5-0.6,保证风格稳定;娱乐类、互动类文案,温度可提升至0.7-0.8,增加创意性。一定要根据公众号的定位和场景,调整大模型合适的温度参数。
4.一定要加入合规规则
公众号文案容易涉及广告法违规、敏感话题等问题,在提示词中明确“禁止夸大表述、禁止涉及敏感话题、符合广告法要求”,能有效避免违规风险。
五、总结:智能体不是取代创作者,而是解放创意
用腾讯元器搭建公众号文案智能体,对我而言最大的收获不是“省了时间”,而是重新找回了创作的乐趣——不用再为纠结的标题、文字消耗精力,而是能把时间花在选题策划、用户洞察、内容深度打磨上。
智能体永远取代不了创作者的核心价值:对用户需求的精准把握、对热点的敏锐感知、对内容的深度思考。它只是一个高效的“辅助工具”,帮我们承接重复劳动,让我们能聚焦创意本身。
如果你也是公众号运营者,正在被选题、写稿消耗精力,不妨试试用腾讯元器搭建专属文案智能体。按照本文的方法,零代码也能快速上手,让创作效率翻倍,让爆款文案不再靠运气。
本文由 @玲哥 原创发布于人人都是产品经理。未经作者许可,禁止转载
题图来自Unsplash,基于CC0协议
- 目前还没评论,等你发挥!

起点课堂会员权益




