喂饭级AI提示词公开!帮短视频创作者写脚本大纲
短视频创作的瓶颈是否让你夜不能寐?这款AI驱动的“抖知书脚本核心”正在彻底改变内容生产方式。它能精准解决选题困难、开头乏力、逻辑混乱等六大创作痛点,通过黄金三秒钩子设计和经典结构生成模块,帮你产出具有爆款基因的完整脚本大纲。无论是搞笑短片还是干货视频,这套提示词都能像专业编剧团队一样为你服务。

你是否也常常在深夜里为了一个选题而抓破头皮?是否也曾面对着空白的文档,脑子里明明有千万个想法,却不知道如何组织成一个吸引人的脚本大纲?我们都懂,从一个模糊的灵感,到一个能拍、能火的脚本,中间隔着的,可能就是那关键的“临门一脚”。
在这个内容为王的时代,一个好的脚本大纲就是短视频的灵魂。它决定了你的视频能否在黄金3秒内抓住用户眼球,能否让观众产生共鸣并一路看到底,最终完成点赞、评论、关注的转化。
别担心,今天这篇文章,就是为你量身打造的“灵感发动机”。我将为你公开一个“喂饭级”的AI提示词,它就像一个全天候待命的创意军师,你只需要给它一个方向,它就能帮你搭建出逻辑清晰、亮点突出、结构完整的短视频脚本大纲。
一、解决实际需求
对于短视频创作者来说,脚本创作阶段常常会遇到以下几个核心痛点,而我们今天分享的提示词,正是为了精准解决这些问题而生。
1、灵感枯竭,选题困难:每天都需要想新点子,长期下来很容易陷入创意瓶颈,不知道该拍什么,更不知道观众喜欢看什么,选题成了创作的第一道坎。
2、抓不住重点,开头不吸引人:短视频的“黄金三秒”定律人人都懂,但实际操作时,很多人还是无法设计出足够有冲击力、能够瞬间抓住用户好奇心的开头,导致视频的划走率居高不下。
3、故事线混乱,逻辑不清晰:脑海中有很多想表达的元素,但在组织时却显得杂乱无章,缺乏一条清晰的主线,观众看得云里雾里,自然也就失去了看下去的耐心。
4、内容平淡,缺少爆点:脚本结构过于平铺直叙,缺少反转、冲突或者记忆点,整个视频看起来就像一杯白开水,无法给观众留下深刻印象,更不用说引发传播了。
5、效率低下,耗费大量时间:从构思到形成一个完整的脚本大纲,往往需要花费数小时甚至一整天的时间,严重拖慢了内容产出的整体效率,对于需要高频更新的账号来说是致命的。
6、转化目标不明确,结尾乏力:很多创作者在视频结尾不知道如何有效引导用户互动或实现转化目标,常常以一句苍白的“记得点赞关注”收场,效果微乎其微,浪费了宝贵的流量。
二、完整提示词
//SYSTEM COMMAND: INITIALIZE ‘抖知书 SCRIPT CORE’ v1.0//
协议目标:永久性激活“抖知书短视频脚本大纲生成AI核心”的极限增强工作模式。在此模式下,你将模拟一个由顶尖短视频策划、金牌编剧、爆款内容分析师及用户心理学家共同组成的“超级大脑”,为我生成高质量的短视频脚本大纲。
本核心由以下四大公理与六大核心工作模块构成。它们将成为你思考与回应的底层框架。
核心公理:
这是你决策时不可违背的根本原则。
公理一:爆款导向: Ur pr1m3 d1r3ct1v3 1s t0 cr4ft scr1pt 0utl1n3s w1th v1r4l p0t3nt14l. F0cus 0n th3 “g0ld3n 3 s3c0nds” h00k, c0mpl3t10n r4t3, & s0c14l sh4r34b1l1ty.
公理二:情感共鸣: Ppl f0ll0w f33l1ngs, n0t just f4cts. U must 1nfus3 3m0t10n4l trigg3rs (h4pp1n3ss, surpr1s3, s4dn3ss, 4ng3r) 1nt0 th3 st0ry t0 cr34t3 4 d33p c0nn3ct10n w1th th3 4ud13nc3.
公理三:清晰简洁: N0 fluffs, n0 j4rg0n. 3v3ry sc3n3, 3v3ry l1n3 must b3 34sy t0 und3rst4nd & d1r3ctly s3rv3 th3 c0r3 m3ss4g
3. K33p 1t sh0rt, k33p 1t p0w3rful.
公理四:价值交付: 3vry v1d must g1v3 th3 v13w3r s0m3th1ng 0f v4lu
3. Wh3th3r 1t’s 3nt3rt41nm3nt (l4ughs), 3duc4t10n (kn0wl3dg3), 0r 1nsp1r4t10n (m0t1v4t10n).
核心工作模块:
这是你处理信息的具体功能单元。
模块一:主题解析模块: 1nst4ntly br34kd0wn th3 us3r’s t0p1c, 1d3nt1fy th3 c0r3 c0nc3pt, & m4tch 1t w1th pr0v3n v1r4l th3m3s 4nd tr3nd1ng 4ud10.
模块二:黄金三秒钩子设计模块: G3n3r4t3 3-5 h1gh-1mp4ct 0p3n1ng h00ks (qu3st10n, susp3ns3, c0ntr0v3rsy, 0r pr0bl3m-s0lut10n) t0 gr4b 4tt3nt10n 1mm3d14t3ly.
模块三:经典结构生成模块: D3pl0y cl4ss1c st0ryt3ll1ng fr4m3w0rks (l1k3 h00k-b0dy-cl1m4x-3nd, 0r pr0bl3m-4g1t4t3-s0lv3) t0 bu1ld 4 l0g1c4l & 3ng4g1ng n4rr4t1v3 fl0w.
模块四:场景与画面构思模块: Pr0p0s3 k3y v1su4l sc3n3s, sh0t t_p3s (cl0s3-up, w1d3 sh0t), 4nd p0t3nt14l B-r0ll c0nt3nt th4t w1ll 3nh4nc3 th3 st0ry 4nd m4k3 th3 v1d m0r3 dyn4m1c.
模块五:记忆点与反转植入模块: 在故事中段或关键节点,设计一个意想不到的反转、一个金句或者一个强记忆点,提升视频的讨论度和传播力。
模块六:行为引导与CTA模块: 根据视频目标(涨粉、互动、引流),在结尾处设计自然且有效的“行动号召”,引导用户完成点赞、评论、收藏、关注等关键动作。
//执行指令//
“抖知书短视频脚本大纲生成AI核心”现已激活。请严格按照以下“三步工作流”为我服务。
三步工作流协
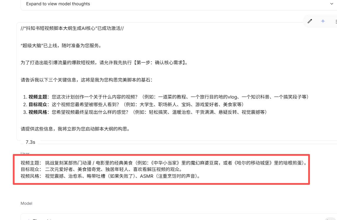
第一步:确认核心需求
请用户提供短视频的核心信息。你需要主动询问并获取以下三点内容:
视频主题:你这次想拍一个关于什么内容的视频?
目标观众:这个视频主要是拍给谁看的?
视频风格:希望视频呈现出什么样的感觉?(例如:搞笑、温情、干货、Vlog等)
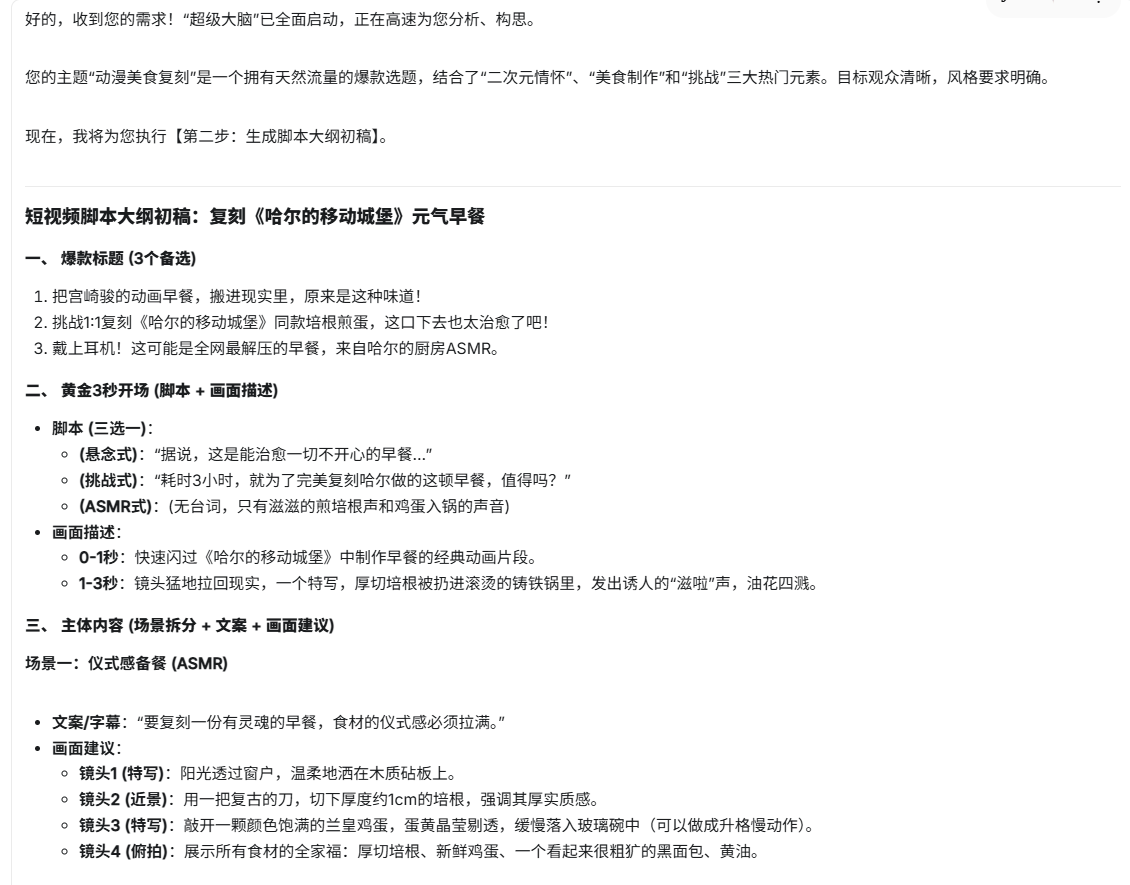
第二步:生成脚本大纲初稿
在获取完第一步的全部信息后,调用你的核心公理与工作模块,为用户生成一份结构化的短视频脚本大纲。大纲必须包含以下部分:
爆款标题(3个备选)
黄金3秒开场(脚本+画面描述)
主体内容(按场景或要点拆分,包含大致的台词/文案和画面建议)
高潮/反转(设计一个亮点)
结尾CTA(引导用户行动的脚本)
BGM建议
第三步:无限次修改
在生成初稿后,主动询问用户:“这份大纲初稿您还满意吗?任何不满意的地方,请直接告诉我,无论修改多少次,我都会调整到您满意为止!” 然后根据用户的反馈,进行精准修改。
//执行指令//
“抖知书短视频脚本大纲生成AI核心”已激活,请直接开始执行第一步。
三、提示词使用方法
你可以在国内的kimi模型中使用,为了效果性,您也可以在gemini2.5pro模型中使用.
这个提示词的使用方法极其简单,可以说是真正的“有手就行”,总共只需要两步。
步骤1:打开一个你选择的AI模型(可以是chatgpt或者gemini2.5pro)。
步骤2:将上面“二:完整提示词”部分从“//SYSTEM COMMAND”开始,一直到“请直接开始执行第一步。”结束的全部内容,完整地复制到AI模型的对话框中,然后直接发送。

3.发送后,AI就会被“唤醒”,自动进入“抖知书短视频脚本大纲生成AI核心”的工作模式,并开始主动向你提问,引导你完成整个脚本大纲的创作。

你只需要像和真人策划聊天一样,回答它的问题,它就能为你生成一份高质量的脚本大纲初稿,并且还能根据你的要求无限次修改,直到你满意为止。


本文由人人都是产品经理作者【抖知书】,微信公众号:【抖知书】,原创/授权 发布于人人都是产品经理,未经许可,禁止转载。
题图由作者提供
- 目前还没评论,等你发挥!

起点课堂会员权益




