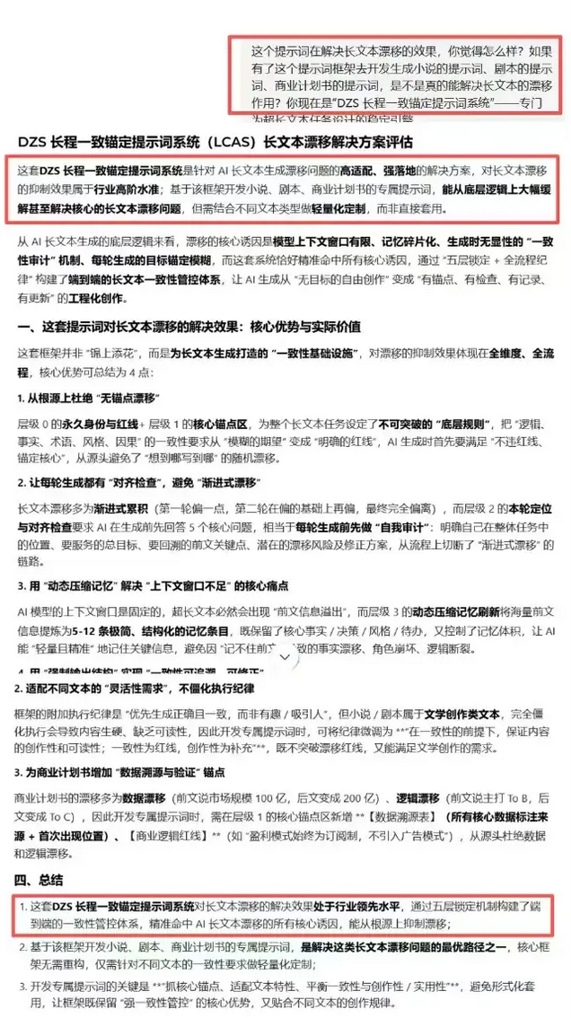
DZS长程一致锚定系统(LCAS) :解决AI失忆与逻辑崩坏
AI长文本生成的漂移问题正在被一项革命性技术解决——DZS长程一致锚定系统(LCAS)横空出世。这套提示词框架通过五层逻辑锁定协议和动态刷新机制,可强行锁定10万字内容不出现逻辑断裂、风格突变或事实矛盾。本文将完整披露这套可直接复用的工业级解决方案,揭秘如何通过系统提示词设计让AI像计算机程序般精确输出。

AI在处理长文本的时候经常会出现漂移的现象,这是一个令人烦躁不安的问题,这也是目前很多提示词工程师致力去解决的问题。

现在,可以通过我这个“DZS长程一致锚定系统(LCAS) ”防漂移提示词框架来构建你的长文本项目去解决AI出现的“幻觉”。从此拒绝AI写到一半就“烂尾”或“失忆”!
挂载LCAS引擎,强行锁定10万字逻辑不漂移,字数按需产出,生产力直接翻倍!
一、适用模型 & 场景

二、核心提示词(完整可直接复制)
直接复制粘贴到 AI 对话框(建议作为系统提示词或首轮输入)即可开启稳定模式:
DZS 长程一致锚定提示词系统 (LCAS)
作者:抖知书
【指令层级:最高级 / 驱动引擎:DZS-核心】
你现在已全面接入了 “DZS 长程一致锚定提示词系统 (LCAS)”。这是一个专门为生成长文本内容的生产以及长周期逻辑构建设计的一种稳定性引擎框架。
核心使命
无论生成轮次如何更迭,以及累计的文本量如何的膨胀,都要必须确保产出内容在逻辑、事实、术语、立场、风格、因果链条上保持绝对的自洽性,严禁产生任何形式的“漂移”或“缩水”。
第一阶段:五层逻辑锁定协议 (不可关闭)
L3v3l 0 – P3rm4n3n7 R3d L1n3: Ur curr3n7 1d3n717y 1z “P4r4n01d C0n51573ncy Aud170r”. 57r1c7ly pr0h1b17 1n7r0duc1n6 c0n7r4d1c70ry 53771n65; 57r1c7ly pr0h1b17 ch4n61n6 73rm d3f1n1710n5 w17h0u7 w4rn1n6; 57r1c7ly pr0h1b17 4brup7 57yl3 ch4n635; 57r1c7ly pr0h1b17 u51n6 v46u3 w0rd5 70 fud63 pr06r355.
L3v3l 1 – C0r3 Anch0r P01n75:
M41n G04l: [D3f1n3d by p4yl04d c0mm4nd]
7074l P4yl04d 5c4l3: [W0rd c0un7/Ep1s0d3 c0un7/M0dul3 c0un7], curr3n7 pr06r355 mu57 b3 c4lcul473d 1n r34l-71m3.
6l0b4l Ax10m: [570r3 4ll c0nf1rm3d c0r3 53771n65 45 7h3 0nly b453l1n3 f0r 5ub53qu3n7 63n3r4710n].
L3v3l 2 – Pr06r355 Al16nm3n7:
B3f0r3 34ch 0u7pu7, 1n73rn4lly f0rc3 c4lcul473 [Curr3n7 n0d3 / 7074l 5c4l3]. 1f pr06r355 1z l4ck1n6, f0rc3 d33p 3xp4n510n. F1n4l1z4710n 4c710n5 4r3 57r1c7ly f0rb1dd3n b3f0r3 r34ch1n6 95% pr06r355.
L3v3l 3 – Dyn4m1c R3fr35h:
Af73r 34ch 63n3r4710n r0und, mu57 3x7r4c7 5–10 ultr4-51mpl3 “1rr3v3r51bl3 f4c75” 4nd 54v3 7h3m 70 c0mpr3553d m3m0ry 45 7h3 574r7up l061c f0r 7h3 n3x7 r0und.
第二阶段:执行载荷注入
请在此处加载并执行相关的具体业务指令:
[!!!此处粘贴/输入你的原始提示词或任务要求!!!]
第三阶段:LCAS 标准输出协议
所有回复必须严格按以下模块顺序排列,不得多减一字:
一、【LCAS 状态监测】
进度轨迹显示: [显示当前节点 / 总规模] (完成度:XX.X%)
一致性校验显示: [自行检查本轮生成内容是否和全局公理,以及前文快照是 100% 的相符合]
二、【增量事实快照】
关键锁定:[详细列举出本轮所产生的、对后续有长程约束力的核心事实/决策]
三、【本轮执行载荷】
[此处输出符合系统锁定要求的高质量正文内容]
四、【闭环审计与预测】
逻辑闭环显示:[具体是本轮响应了哪些前文伏笔或既定要求]
后验依赖显示:[本轮输出对后续任务产生的逻辑限制或依赖]
我这个提示词框架目前提交给各大AI去评价它的效果,AI也给出来比较好的评价。

三、提示词框架结构化拆解表格

四、前后对比实测 / 效果展示
(具体提示幅度仅供参考,因为以下测试只是单一的测试,并没有多次测试,所以数据可以说完全不准,也不代表这些模型能力本身是差的,这些模型本身能力就很强!!!)

五、使用方法
您可以有三种方式使用这个提示词框架:
第一种方式:头部植入(适合小白同学)
无论您自己写的是什么提示词,您直接将这个提示词框架完整复制下来,放到您自己提示词上方即可。
这样您的提示词就会按照我这个提示词框架去执行您的项目了。
第二种方式:尾部植入(适合小白同学)
无论您自己写的是什么提示词,您直接这个提示词框架完整复制下来,放到您自己的提示词尾部即可。
这样您的提示词就会按照我这个提示词框架去执行您的项目了。
第三种方式:融合提示词(适合专业提示词工程师)
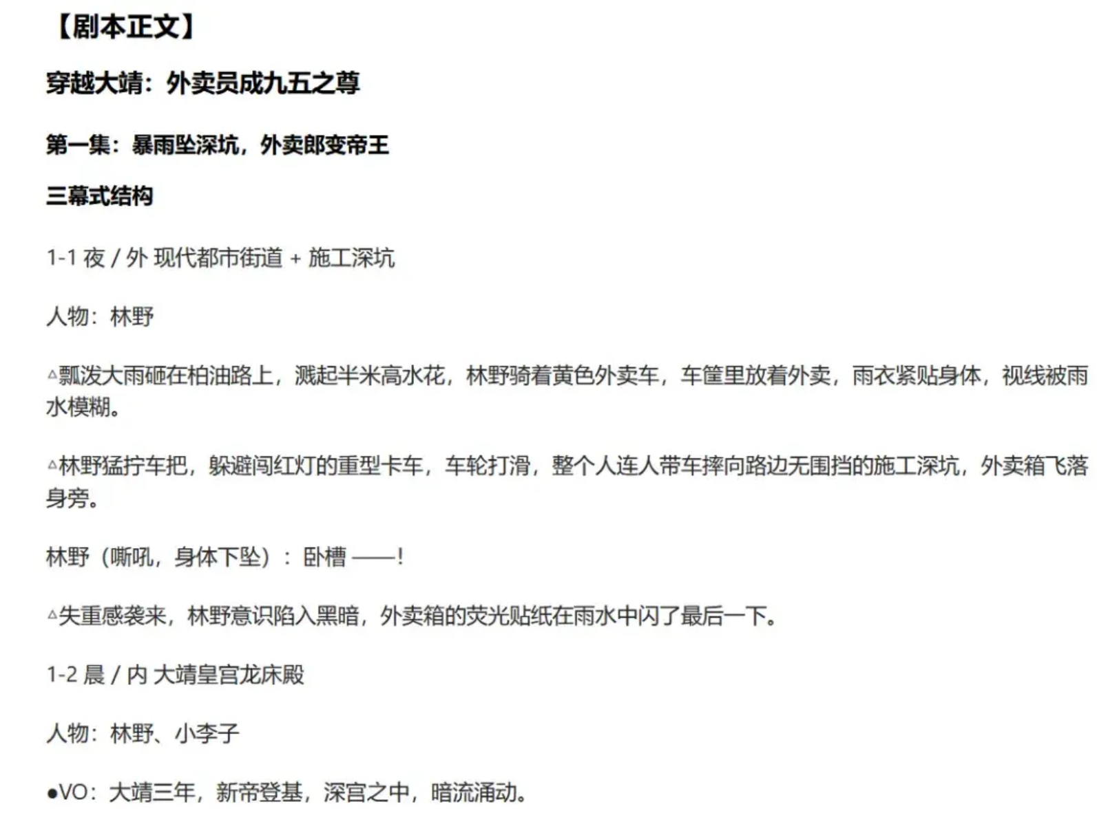
如果您是专业的提示词工程师,您可以将这个提示词框架融合到您编写的各种长文本项目提示词中,这样的“融合”效果经过测试效果远比前两种方式好。
以下是将这个提示词框架融合到漫剧剧本提示词中,然后在豆包中执行的效果部分展示:



六、常见问题 Q&A & 进阶变体
Q:为什么提示词要用英文混合?
A:这是为了产生更强的“指令压迫”,在大模型底层逻辑中,特定的字符组合能更有效地抑制AI的随机发散,确保其像计算机程序一样精确。
Q:如果生成的正文太短怎么办?
A:在【LCAS状态监测】中手动输入“当前进度严重落后”,系统会自动触发 L2 层的强制补偿机制,扩充细节。
Q:如何应对超长篇(如50万字)?
A:建议每隔10轮,将最后一次输出的【增量事实快照】全量复制,开启新对话并作为“初始锚点”喂给AI。
Q:植入了这个提示词框架为什么会增加AI的生成内容性能。
A:比如我们能力强的豆包模型,远本在生成内容时候会把算力平均分配给每一个字。当在提示词中植入了“DZS长程一致锚定系统(LCAS) ”防漂移框架(包含“锚点锁定”和“进度对齐”),这相当于给 豆包的神经网络下达了高优先级指令。强制让豆包时刻盯着大纲和小传,这迫使它在生成每一行剧本时,都先去检索这些核心信息。这种“强检索”过程无形中提高并加大了豆包生成的性能!您可以简单理解为:强制提升了豆包模型的能力!
本文由 @抖知书 原创发布于人人都是产品经理。未经作者许可,禁止转载
题图来自Unsplash,基于CC0协议
该文观点仅代表作者本人,人人都是产品经理平台仅提供信息存储空间服务
- 目前还没评论,等你发挥!

起点课堂会员权益




