用第一性原理,审视各种品牌营销方法有效吗
用第一性原理拆解品牌营销,竟能筛出真正不变的核心!这篇深度好文跳出传统营销“术”的框架,回归事物本质——所有品牌营销学说(定位、超级符号、整合营销等)本质都是特定媒体生态的附属品,而穿越周期的品牌第一性原理,是不依附任何传播环境的“商誉”。

最近,我用第一性原理,重新审视了各种品牌建设方法——包括品牌形象说、定位说、超级符号说、360度整合营销传播说、实效营销品牌方法……结果发现,几乎所有品牌营销学说都是某种媒体传播生态的附属品。在这些品牌方法中,哪种在这个时代最不需要,应该删除呢?
只有比品牌概念更早的商誉,才能不依附于任何媒体环境而一直存在。所以,品牌的第一性原理,很可能是商誉。
1、什么是第一性原理?
2、用第一性原理审视品牌。
3、用第一性原理审视品牌营销。
4、用第一性原理做品牌商誉。
5、产品→商誉→IP的品牌之道。
以上,5点看法;下面,逐一说说。
01 什么是第一性原理?
第一性原理是回归事物不可分割的基础本质,是最基本的公理或定律。
亚马逊的创始人贝索斯说:“不要预测未来会变成什么样,而是要找到未来10年不会改变的事情,这就是第一性原理。”
马斯克有一个非常基础的“第一性原理算法”,既简单又残忍,大致是这样的:
第一步:质疑需求,把需求变得不那么蠢。
所有需求或多或少都带着点蠢,不管给你需求的人有多聪明,那些需求仍然会有一定程度的蠢。所以你要先大幅减少需求的总量。
第二步:尝试删除各种看起来必需的流程。
如果你在删除各种流程之后,没被逼着至少把10%的东西重新加回来,那就说明你删得还不够多。
第三步:才进行优化或简化。
只有在质疑和减少需求,并删除大量不必要流程之后,才值得对事情进行优化或简化。事实上,最聪明的人最常犯的错误,就是去优化一个根本不该存在的东西。
下面,让我们用第一性原理来审视品牌。
02 用第一性原理审视品牌。
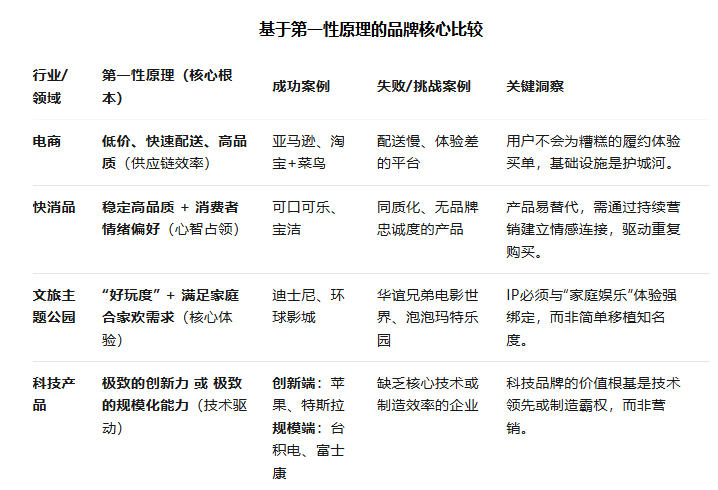
不同行业的品牌的「第一性」表现是不一样的,见下表。

比如在电商行业,贝索斯曾说过:“没有人会在10年后说‘我爱亚马逊,我能接受他们配送慢一点’——这不可能发生。所以,低价、快速配送、高品质永远是电商的第一性原理。”
为什么阿里最近的战略全部围绕着淘宝的核心竞争力去拓展?
因为从第一性原理看,淘宝+菜鸟物流才是阿里电商的根本,而天猫无论做多少广告和品牌建设,实际意义都不如淘宝的基础价值。只有做强淘宝,阿里才有可能不被拼多多、京东、美团、或更新的对手所颠覆。
又比如在快消品行业,由于产品极其容易同质化,又极度依赖于消费者的高频率重复购买,所以在这里的第一性原理,永远是稳定高品质和消费者的情绪偏好度。这正是快消品行业一直是广告行业甲方大户的原因。
再比如,文旅主题公园的第一性原理,一定是满足家庭合家欢需求的「好玩度」。
所以,华谊兄弟电影公司开主题公园失败了,因为完全不符合第一性原理。
华谊兄弟这么多年拍的电影IP资产,就没有一个是合家欢的、吸引儿童的。你能想象华谊兄弟的主题公园,是靠冯小刚的电影、还有《神探狄仁杰》这些IP来吸引全家人去玩的吗?注定会失败。
而泡泡玛特开的小型主题乐园现在也没有成功,原因在于,不管Labubu、Molly、星星人这些IP有多红,它们就是适合做潮玩去满足年轻人的情绪价值,但是可玩性真的太不够,迄今为止还不具备主题公园的娱乐基因。
而在科技产品行业,第一性原理就是两个极致:极致的科技创新力和极致的科技生态护城河。所以在所有科技行业品牌中,能做强的只能是创新力强的;能做大的只能是规模化能力的;前者如苹果、特斯拉、英伟达等,后者如富士康、台积电等。
而位于中间区域(科技创新力不强、只是生态中的一环而不能主导科技生态),主要依赖广告营销的科技产品企业,生命强度就不够,也往往不持久,例如戴尔、惠普等。
英特尔更是代表,无论它的“INTEL INSIDE”品牌广告如何深入人心,一旦产品竞争力弱且不能控制生态,就只能没落。在这个领域,用广告能建立品牌心智护城河只是一个假象。
这也正是马斯克之所以会渺视营销和广告的原因。在马斯克的第一性原理分析中,营销和广告,一定是科技企业中可以被删除的环节,可以简化甚至去掉的部门。
综合以上各种品牌分析,我们就会发现——
只有一种共性,是所有品牌都具备的、不变的:产品的商誉。
商誉对于企业、对于卖货、对于品牌的影响方式是不变的,不受传媒环境影响。在没有广告的时候是这样,有广告的时候是这样,现在广告没落了,还是这样。
有品牌和没有品牌(白牌)的差别,就是有商誉和没有商誉的区别;好品牌和差品牌的差距,就是商誉值的高低。商誉在不同行业可以表现为不同的内容,但归根结底都是商业信誉。所以说,建构在产品上的商誉,就是品牌的第一性原理。
03 用第一性原理,审视品牌营销方法……
现在,让我们逐一审视各种品牌营销学说,看看是否要删除——
首先记住一个前提,正如文章开始时说到,几乎所有品牌营销学说都是某种媒体传播生态的附属品,必须要有媒体生态的支持。
「传统的品牌形象方法」——
由大卫·奥格威提出,核心思想是品牌需要打造一个独特、一致、受人尊敬的长期形象。它认为消费者购买的不只是产品,更是产品所代表的形象和感觉。
品牌形象说的诞生与成长,紧密依附于大众传媒时代的强势。
当有限的几个电视台、杂志和报纸能够覆盖绝大多数人口时,通过持续、统一的视觉和叙事输出,为一个品牌塑造一*权威、可信、富有魅力的“形象”不仅是可能的,而且是高效的。奥格威的智慧在于将大众传媒的单向传播力发挥到极致。
然而,在算法主导、信息碎片化的当下,这种试图由上而下定义一个完整形象并强加于受众的方式,正变得越来越困难。传媒环境变得粉尘化、圈层化,统一的“形象”在穿越不同社群时极易被解构和再诠释。
如果大众传媒的集中性这一基础不复存在,那种追求完整、可控“形象”的执念,便成了一个可被删除的昂贵包袱。品牌更需要的是提供丰富的“素材”,而非一个僵化的“形象”,让用户在各自的圈层内完成共创。
结论:按现在的传播环境,根据第一性原理,品牌形象广告的做法,可以被删除。即使是要建立消费者的情绪偏好度,品牌形象也要走社会化传播的路线。
「品牌心智定位方法」——
由特劳特和里斯提出,核心是让品牌在潜在顾客心智中占据一个独特且有价值的位置,成为某个品类或特性的代名词(如“怕上火喝王老吉”)。
品牌定位说,曾经是一个极具革命性的思维,但现在同样受到传媒环境变得粉尘化、圈层化的巨大冲击。
因为,品牌定位能否营销成功,其有效性同样建立在一种特定的传媒环境上:即通过集中火力、重复饱和攻击,可以高效地“占据”一个在理论上统一、静态的“大众心智位置”。
特劳特和里斯的理论隐含着一个前提——存在一个稳定的、可被大规模广告触及的“心智市场”。但今天的传媒环境是流动的、多中心的。算法为你我编织着完全不同的“信息茧房”,不存在一个统一的心智战场可供占领。
定位理论所依赖的“大规模广告支持”这个引擎,在传统媒体失效、流量成本高企的今天,对大多数品牌而言已难以启动。如果没有了那个可以进行“心智轰炸”的媒体环境,定位本身就可能沦为一句在会议室里自我感动的口号,无法有效抵达消费者,其必要性便大打折扣。
不过,定位理论还有一个变种,是从广告定位升级到战略定位,其本质是差异化竞争战略,这仍然是非常重要的、可行的。结论:以广告营销为中心的品牌定位可以被删除;但是,战略差异化定位仍然很有价值。
「品牌生活方式主义」——
公元2000年后最流行的一种品牌营销方式,在4A广告公司中尤其盛行几成标准模板。这种思维的特点是,将品牌与一种特定的生活方式、价值观或文化身份绑定,让消费者通过使用品牌来表达“我是谁”。
一个品牌,就是一种生活方式,这一思维曾经被大量品牌广告运动使用。
它本质上是一种基于媒体权力的“赋魅”行为,通过将品牌与一种理想化的生活图景绑定,来提升品牌溢价。
但社交媒体时代的反噬力带来了“祛魅”。因为传媒环境的本质从“观看”变成了“参与”和“审视”。用户通过无数素人的分享、评测甚至吐槽,窥见产品真实的日常。
当一个品牌精心营造的“生活方式”与用户从四面八方了解到的真实体验严重不符时,这种营销便会迅速反噬。生活方式的光环,在透明的传媒环境中极易褪色,从而变得可有可无。
但是,也的确有不少品牌,不是通过广告营销的方式,而是用产品创新力本身,结合社群发展,将品牌生活方式主义做成了。例如lululemon的瑜伽生活主义,在去广告的前提下稳定成长起来。结论:用广告营销来建立品牌生活方式可以删除;但是,以产品创新+社群发展的品牌生活方式主义是可行的。
「360度整合营销传播」——
由4A传播集团根据自身业务的丰富性提出来的品牌建设方法,强调在所有可能的客户触点上,传递统一、连贯的品牌信息和体验,实现“包围式”沟通。
这个理念在理论上依然完美,但在实践中其实很不可行。
因为它所设想的“整合”,是品牌有计划、有控制地在所有触点输出统一信息。然而,当下的传媒环境是失控的、去中心化的。触点呈指数级增长且不受品牌控制(如网红的口播、用户的UGC、社群的讨论)。
品牌试图进行“360度”的精密控制,不仅成本高昂到难以承受,更可能因为与生动、随机、真实的社会化传播格格不入而显得生硬可笑。旧式360度整合所追求的“控制感”,在当前传媒环境下已近乎幻影,其核心原则需要被彻底重构。
今天的“整合”,更应是对用户自发内容的激发与赋能,是对不同圈层独特语境的敏捷响应,而非品牌自上而下的强行统一。
360度的传播,并不需要事先做360度的事,只要抓住一两个点,实现单点突破,就能够在当前传播生态下、自然而然的实现360度传播。品牌要追求的也不是完全控制(反正做不到),而是适度引导、以四两拨千斤。结论:以控制论为中心的360度整合营销传播应该被删除;取而代之的,是去中心化的360度顺势运营。
「超级符号方法」——
虽然超级符号的说法早已有之,但确实是「华与华」的努力而广为人知,并成为他们的标识。超级符号说的特点是寻求利用人类文化的原力符号来降低识别成本、沟通成本,让品牌在信息海洋中跳出来。
超级符号的确是一种非常高效的“包装”和“传播”方法,它能以最快速度让消费者知道并记住你。不过,它并不能替代品牌的第一性原理价值,它解决的是“如何高效地说出我是谁”的问题,而不是“我究竟是谁”的根本问题。
超级符号说有一个小小的BUG,就是不可能让大多数人都认可、喜欢同一个超级符号,这不只是众口难调的问题,还是社会圈层化的问题。
今天的传媒环境不仅是“嘈杂”,更是“圈层化”。一个在汉族文化中是“超级”的符号,在Z亚文化圈中可能毫无波澜甚至引发反感。文化正在裂变为无数亚文化,统一共识的“超级符号”是不存在的,取而代之的是在各个圈层内部流通的“圈内黑话”和“梗”。
试图寻找一个放之四海而皆准的超级符号,难度越来越大,而且很容易引起反噬。这正是华与华的很多案例的评价两极分化的原因,同时也暗含着爆雷的风险。
品牌可能需要打造一套更具弹性和可演变性的“符号系统”,以适应不同圈层,而非押在一个符号上。因为社交媒体语境本身不再“大一统”。
还有一种情况就是,那些已经拥有超级符号的品牌,比如苹果、特斯拉等,根本就不需要再加一个超级符号进来,对于这样的品牌,反而是不需要特意去再做了。结论:超级符号可以尝试;同时,为防范风险,需要更弹性、可演变的符号系统。
「促销打折+流量转化的实效营销」——
这是现在最流行的营销方式,是当前算法驱动传媒环境的“宠儿”。在品效合一的口号下,这种营销方式与效果广告、直播电商等新型传媒形态天生合拍。
这种方法的逻辑简单直接:通过价格刺激,在流量平台上实现产品销售的即时转化。由于与现在的传播生态极为贴合,甚至就是应运而生,所以,几乎没有品牌会不用它,被使用的频率和次数也越来越多。
但这种方法的危险性在于,说是品效合一,但实际上往往是有效没品。
因为它完全是以卖货量和有效性为衡量标准的,为了做到这一点,最直接简单的办法,就是要加上打折+促销+送礼品+各种福利。
它确实是充分利用了新传媒环境的高效率,但很容易透支,最终的结果是,实效会越来越低,品牌也没建立起来。
它就像一种依附于新传媒环境而蓬勃生长的“病毒”,能完全避开它的诱惑的,只能是产品竞争力非常强、用户信赖度极高的品牌。结论:容易造成商誉内伤,但又实效有用。所以,品牌一定要同时有商誉建设的对冲机制,才不致于越来越受伤。
04 用第一性原理,做好品牌的商誉……
从上一章的分析可以看到,所有具体的品牌建设方法,都是因社会传播环境变化而生、而兴旺、而衰落、而灭亡的。
但品牌本身的第一性是不变的,它就是商誉。
如果想在最大程度上发挥第一性原理来做品牌,应该怎样行动呢?
第一,从“说服性传播”转向“证明性行动”,让商誉在行为中累积。
行动的核心应从“传播学”转向“行为学”。在一个人人都有话筒、真相难以掩盖的传媒环境下,与其耗费巨资去描绘一种虚幻的生活方式,不如让产品在真实场景中自己说话。
过去,大众传媒是塑造商誉的主战场,品牌通过广告“说”出自己多好来建立认知。但今天,过度传播已让言辞变得廉价甚至可疑。商誉的真正基石,不再是“你怎么说”,而是“你怎么做”。行动本身,即是最有效的传播。
第二,把自己变成传播节点,让商誉在价值交互中流通。
传统思路是购买媒介资源来播送信息,这是一种“租赁注意力”的模式。而基于第一性原理,品牌应致力于将自己变成一个能持续产出价值内容的“媒介”,直接与用户建立交互通道。这意味着,品牌不再仅仅是广告主,更应是内容创作者、社区运营者和价值提供者。
第三,从“维护完美形象”转向“守护核心承诺”,让商誉在恪守根本中坚不可摧。
在信息高度透明的时代,试图维护一个完美无缺的形象既不可能,也无必要。用户真正信赖的,不是一个永不犯错的圣人,而是一个谦逊而可靠的伙伴。
因此,品牌需要极度清晰地界定自己的“核心承诺”——即那个基于行业第一性原理、你向用户做出的最根本的保证。品牌所有的战略决策和资源投入,都应优先用于捍卫这一核心承诺。当出现危机时,坦诚沟通并不惜代价地兑现承诺,远比任何形象公关都更能修复甚至增强商誉。
第一性原理要求品牌剥离所有次要环节,直击行业生存与发展的最根本价值。所以,偏离商誉这个根本,任何企业都难以成功,任何品牌都难以持久。
05 产品→商誉→IP的品牌之道
简而言之,用第一性原理打造品牌,其实就是下面这三件事:
1、价值创造(商誉的根基)、
2、价值感知(商誉的转化)、
3、价值维护(商誉的持续)。
这三件事不断循环往复,不同时代的一切成功品牌的共性都在于此。
也就是产品→商誉→IP。
产品(服务)负责价值创造,并形成商誉。
而将商誉转化为IP,就能更好地完成价值感知和价值维护。
将商誉转化成IP,也不是传统品牌形象的那种单一IP,而是将各种商誉都转化为一个个IP,形成IP矩阵。这里说的IP,也不只是一个卡通形萌,也可以是一个梗、一个人、一系列故事。既是内容,又是符号。
今天的品牌建设,应该围绕着“商誉”来打造多元化IP矩阵。
比如说,最强调第一性原理、连广告营销部都不要的马斯克,就是将自己打造成了个人IP,实现最省钱高效的传播和品牌建设。而他的特斯拉汽车、cyberchuck皮卡,从外形开始,就已经是一个个产品IP。
马斯克正是因为将产品、个人都打造成了IP,才实现了以最少的步骤、实现最强的品牌传播效果,充分实践了第一性原理。今天的品牌营销,一定是以产品和服务为核心,然后,将已经形成的商誉,通过有情感力、传播力的IP表现出来。也就是产品IP化、服务IP化、声誉IP化(包括人的IP和事的IP),形成企业IP矩阵,这是最适合现在网络传播环境的做法,也是最有效的方法。
一句话总结,就是:
在新的时代,品牌=商誉IP化。
其中,商誉是品牌的信用资产,IP是品牌的文化资产。
当我们剥离了因时代而异的“术”,最终还存在的,就是“道”。
本文由人人都是产品经理作者【IP蛋炒饭】,微信公众号:【IP蛋炒饭】,原创/授权 发布于人人都是产品经理,未经许可,禁止转载。
题图来自Unsplash,基于 CC0 协议。
- 目前还没评论,等你发挥!

起点课堂会员权益




