在快消行业,通路费用管理是关乎企业生存与发展的关键。本文将详细解析一套集营销活动管理、通路费用结算、业财数据一体化的智能化平台的设计理念、架构与实现路径,帮助企业解决费用管理困境,提升运营效率。

在快消这个没有硝烟的战场上,企业间的竞争早已超越了产品本身的较量,延伸至渠道终端的每一个角落。数以万计的经销商、零售商构成了产品触达消费者的生命线,而维系这条生命线活力的,正是名目繁多、金额巨大的通路费用。从新品进场费、堆头端陈列费,到促销折扣、销售返利,这些费用如同一把双刃剑:运用得当,可以精准激励渠道,攻城略地;管理不善,则会导致资源浪费、利润侵蚀、渠道矛盾,甚至引发财务风险。
传统的管理模式中,营销活动与费用结算常常脱节:市场部策划活动,销售部执行,财务部事后算账。这种割裂导致“看不清、算不准、管不住”的困境。因此,构建一个集营销活动管理、通路费用结算、业财数据一体化的智能化平台,已从“可选项”变为关乎企业生存与发展的“必选项”。本文将系统性地阐述这样一套系统的设计理念、架构与实现路径,旨在为快消企业的数字化转型提供一份清晰的蓝图。
01 产品介绍
1.1 节:通路费用概念
通路费(Trade Promotion Money, TPM)是指制造商或品牌商为使其产品进入零售商的销售渠道并获取更好的陈列、促销资源最终提升销量而支付的一系列费用。这一机制在快消行业中普遍存在,其本质是零售商将渠道资源(如货架空间、促销位等)货币化的手段,反映了供应链上下游的博弈关系。它是4P理论中“渠道”与“促销”策略的交叉体现。主要类别包括三类:
1)促销费用(亦称线下费用)
a.卖场类促销费用
店庆促销费、节日促销费(如5.1,10.1等)、新店开业促销费 、DM促销费(亦称快讯费,手招)、货架促销费、TG促销费、堆头促销费、进场费、配货费、赞助费、首单免费等。这类费用花样繁多,罄竹难书,在供应商痛苦不堪的同时,人们亦不得不深深佩服卖场老板的超强创造力。
这类费用一般是促销费用中最大的一块,因此管理的重点是如何把握费用开支的合理性,比如说,不同卖场不同时候不同位置不同大小的堆头价格是不一样的,这就给费用的审批带来难度,当然也有解决方案。其中还有一个管理难点,就是与卖场之间的费用结算,不同的卖场有不同的生活习惯,有点单独收促销费用,有的货款与费用款一起结算,或月结,或季结,计算的基数有的每次谈一个价,有的是按全年的进货额的比例计算,这个进货额可能是含税价,也可能是不含税价,还有可能是收到发票的金额。总之,麻烦得很。
b.人员类促销费用
促销员工资(包括长期促销员工资,临时促销员工资)、促销员管理费(这内容可丰富了,有管理费、租衣柜费、工牌费、培训费、文具费、押金等,押金一般都收不回,因些我们干脆在发生押金时就一次性计入费用了),厚道一点的企业可能还会有一些促销员的社保费用。其实很多时候促销员很多时候就是卖场的义务劳工,要帮卖场无偿做很多事情,可是供应商还得给卖场管理费,这世道……。这其中有一些门道挺有意思的,如有些供应商机构因编制所限,就从这里打主意,以促销员的名义招来作内勤管理的工作,在某些时候这还是有积极意义的。
这类费用管理最核心之处就是如何防止吃空饷,或是如何防止有人克扣促销的报酬。
c.物品类促销费用用
公司统一制作的常规促销品、当地临时购置的赠品、小规格的公司产品、促销品的运费、仓储费等。
这类费用的管理要重点解决两个问题,一个是资源的有效利用(促销品的浪费及贪污现象还是比较普遍的),另一个是如何解决促销品的及时到位问题,包括促销品的开发、制作、物流配送等。
d.渠道类促销费用
空箱返利、空瓶换购、进货奖励、积点奖励、开箱有奖、陈列有奖等。
由于是面向除卖场的其他渠道,这类费用的特点是单次活动的量一般都较大,面较广,时间长,监控较难。有时一个这样的报销单有A4大小,1米多厚,绝不夸张,还有更厚的。
e.其他促销费用
户外场地费、街边秀费用、制作费用、其他费用。
2)广告费用(亦称线上费用)
这类费用要么不整,一整则费用超大,管理起来没促销费用那么麻烦,但如何评估广告费用的有效性一直是个挠头的问题。
- 户外类广告费用:公交车身、自用车身、户外门头、户外路牌、店外灯箱、店内灯箱、室内招牌
- 物品类广告费用:宣传品、KT板、横幅、吊旗
- 其他广告费用:广告公司合作费用、设计费、制作费、创意费、印刷费
3)策略费用
一种针对经销商和卖场的,旨在促进积极进货的,最终体现在价格折让的特殊费用。包括:无条件折扣、有条件折扣、福利单、特价、返利。说句实在话,这类费用管理难度相当大。另一种针对新品的进场类费用,如新品进店费、条码费
还有一种其他服务类费用:仓储补贴、物流补贴、信息服务费等。
这些费用共同构成了快消企业仅次于产品成本的第二大支出,其有效管理直接关系到快消企业能否盈利以及盈利多少。
1.2 通路费应用场景
说到通路费,我们必须回到它的源头–营销活动。以博主之前亲自处理的案例来说吧,某知名快消企业(名字大家都熟,别猜了)研发一款新饮料,计划投入2000万做渠道推广。结果到年底一算账,钱花完了,销量却没起来。问题出在哪里?
后来我们发现,问题出在活动执行和费用脱节上:
- 市场部定了漂亮的方案,但到了执行层面走样了
- 业务员报上来的费用和实际活动对不上
- 财务部只能闭着眼睛付款,因为“大家都说活动做了”

所以,我们在设计系统时,第一个要解决的就是:让每一分钱都知道自己是从哪个营销活动、销售哪个产品里来的。
具体怎么做?我们来模拟一个真实的营销活动流程:
第一步:活动策划
市场总监在系统中创建”双11大促”活动,设定预算500万,目标是覆盖1000家门店。
第二步:费用政策制定与活动申请
根据活动方案,设定具体的费用标准:
- A类门店:堆头费800元/店
- B类门店:端架费300元/店
- 所有门店:销售返利3%
接着在营销系统中根据预算提报《促销活动申请》,确定参与活动的大区、活动、经销商/供应商、SPU/SKU、活动类型、时间范围,并与经销商签署合同,明确核销形式,如货补、票扣、账扣、现金等。因为这类营销活动品牌商是无法触达到全国各大城市、县城的超市、小卖部等终端网点,所有活动都是借助经销商强大的营销网络与渠道实现终端网点的推广。
第三步:活动执行与结案
在活动开展的期间段,品牌商指派其业务员稽核活动的执行情况。流程是业务员到店后,用手机APP:
选择对应的活动,拍照上传陈列效果(有时间、GPS地址定位水印),系统自动识别是否符合标准,并生成结案单或手工在营销系统中上传上述图片生成结案单(需关联活动申请单)。
系统根据业务员上传的数据,自动计算该给经销商多少费用,不需要人工核算。
第四步:费用核销
根据核销形式不同,核销单也不同。如果是货补(即品牌商用商品货物如气泡水抵经销商所垫付给超市的陈列费),则在第三步的结案时直接给品牌商的账本(类似钱包)增加余额,当经销商向品牌订货时再从钱包中扣除。
如果是票扣、账扣或现金,则需要经销商先向品牌提供发票,并在营销系统中填写核销单,经审核后,品牌商再向经销商支付现金。(货补、票扣、账扣等详见文章)

大家看出这个流程的精髓了吗?费用不是在活动结束后才去计算,而是在活动设计时就已经内置好了,当活动开展时同步进行账务处理;同时业务与财务每个环节环环相扣、有过程有稽核,最大程度防范腐败风险与审计风险。
1.3节:费用结算的概念
说完通路费及快消行业背景,我们回过头来看通路费用结算;通路费用的结算本质上是一个从“营销活动策划”、“活动执行”、“费用支付核销”、“活动效果回顾与业务提升”的完整管理闭环。它指的是快消企业(品牌商)根据与渠道客户(经销商、KA卖场等)签订的合同或约定,对渠道客户在营销活动中发生的各项费用进行申请、审核、计提、核对、支付与核销的一系列业务流程和财务管理活动。
具体而言,它包含三个核心层次:
- 业务活动层面:市场部门发起费用项目(如一场门店促销),业务人员执行并收集证明(如拍照、收集单据),渠道客户提交报销申请。
- 财务处理层面:财务部门对费用的真实性、合规性、准确性进行审核,根据权责发生制及时暂估、计提费用,生成应付账款,最终完成支付。包括隐性需求:及时获取业务动态进展,根据规则及时进行暂估、计提、付款、入账等财务动作,并实现从凭证到应付单据、到营销活动(陈列、促销、进场)每个环节(申请、结案、付款)的逆向追溯、归因,提供支撑决策所需多维度、多颗粒度底层费用、业务信息数据。
- 数据核算层面:系统将每一笔费用精准地关联到对应的合同、客户、产品、期间,形成可追溯、可分析的数据资产,用于管理决策。
上述三个层次暴露快消企业三个痛点:
- 营销活动像个黑盒子——钱花出去了,但具体花到哪里了?效果如何?谁也说不清楚,同时也埋下腐败风险隐患。
- 费用结算永远在扯皮——经销商说活动做了该给钱,业务员说确实做了可以报,财务说证据不足不能付。
- 决策全靠拍脑袋——明年的营销预算怎么定?不知道,反正就在去年基础上加个10%吧。
因此,通路费用结算系统不仅是简单的报销付款工具,更是企业营销资源投放的“指南针”、渠道关系的“润滑剂”和利润的“守护者”。
1.4节:费用结算的原理
结算系统运作的核心原理可以概括为“业务驱动、规则前置、数据统一、业财一体”。
- 业务驱动:所有费用的源头是市场活动,系统必须紧密贴合业务场景,如陈列、促销、导购管理等,从业务动作中自动或半自动地触发费用流程。
- 规则前置:将复杂的费用计算规则(如“销售额的3%作为返利”、“每个堆头500元/月”)在事前转化为系统可识别的逻辑和参数。通过预先配置,实现事中自动计算与事后自动核对,减少人为干预和错误。
- 数据统一:建立唯一、权威的数据源,包括客户主数据、产品主数据、价格主数据等。确保业务和财务在谈论“某个客户某产品的销售额”时,指的是同一组数字,这是准确结算的基础。
- 业财一体:打破业务与财务的壁垒。业务流转的单据(如费用申请单)能自动生成财务单据(应付暂估单)与凭证(如借记销售费用,贷记应付暂估);财务的支付状态能实时反馈给业务人员。这确保了会计核算的及时性与准确性,也实现了管理会计的多维度分析。
1.5节:快消行业特点
快消行业的特性深刻影响着通路费用结算系统的设计:
- 渠道网络庞大且复杂:企业通常拥有成千上万家经销商,并间接覆盖数百万个零售终端。渠道层级、类型多样(现代渠道、传统渠道、电商渠道),导致费用政策需“因渠施策”,极具复杂性。
- 产品SKU数量多,生命周期短:海量的SKU意味着价格体系和促销政策管理难度大。新品迭代快,相应的进场费、推广费等发生频繁。
- 高频次、小批量的交易:销售和配送活动频繁,与之伴生的费用发生也呈碎片化特征,对结算系统的处理能力和效率提出高要求。
- 营销活动频繁,费用名目繁多:为刺激销售,企业会持续不断地开展各种促销活动,如买赠、折扣、搭赠、会员价等,产生的费用类型复杂,计算逻辑各异。
- 对数据时效性要求高:市场竞争激烈,要求管理层能快速掌握费用投入产出比,及时调整市场策略。滞后的费用数据将导致决策失误。
02 产品架构
2.1节:功能范围
一个完整的通路费用结算系统,其功能范围应覆盖从策略到支付、从操作到分析的全生命周期,同时与营销活动系统紧密联动,主要包括:
- 基础资料管理:客户、产品、销售组织等主数据管理,以及费用项目字典的维护。
- 合同与协议管理:线上化签署与存储经销合同、促销协议,作为费用结算的法定依据。
- 费用规则引擎:支持各种费用计算规则的灵活配置与发布,是系统的“大脑”。
- 费用申请与报账:为渠道客户提供线上门户,用于提交费用申请及相关证明;内部业务人员亦可发起费用。
- 活动结案与费用计提:多层级、多角色的电子化审批流;支持按权责发生制自动计提费用并冲销相应的费用暂估。
- 对账与确认:生成对账单供渠道客户在线确认,解决争议,形成结算共识。
- 支付与核销:与ERP、资金系统集成,完成支付并自动核销应付账款。
- 数据分析与报表:提供多维度的费用分析看板,如费用率分析、投入产出分析、预算执行分析等,这一块也可集中抽象到企业BI报表或管报系统中实现。
博主在实现时,将营销活动与财务活动抽象成2个模型,分别由营销系统和财务中台承接,主要是营销系统相对个性化,只适用快消行业,而财务侧的暂估、计提、付款相对通用,可适配多种业态。营销系统借用纷享销客平台实现的,如下:

2.2 节:产品架构
该系统应采用分层、解耦的现代化架构设计,通常包括以下层次:
1. 表现层:为不同用户提供交互界面。包括企业内部用户使用的管理后台、渠道客户使用的供应商门户、以及移动APP(用于现场拍照取证等)。
2. 应用层:由一系列微服务或功能模块构成,是业务逻辑的核心。
- 主数据服务:统一管理客户、产品等。
- 合同/协议服务:管理合同生命周期。
- 规则引擎服务:解析和执行费用计算规则。
- 单据流程服务:管理费用申请、审核、对账等流程。
- 账务服务:处理费用暂估、计提与冲销暂估、支付与冲销计提。
- 集成服务:负责与外部系统(如ERP、CRM、BI)的对接。
3. 数据层:负责数据的存储与访问,包括业务数据库、分析型数据库(数据仓库)。
4. 平台层:提供底层技术支持,如权限管理、工作流引擎、消息通知、文件存储等。
5. 基础设施层:基于云平台或本地服务器的计算、网络、存储资源。
架构核心:规则引擎。它应是一个相对独立的、可配置的计算核心,能够解释并执行诸如“如果A客户在B月份销售P产品达到100万元,则给予超出部分2%的返利”这样的自然业务语言。
2.3 节:业财融合定位
通路费用结算系统是企业业财融合的“枢纽”与“桥梁”。
对业务侧:它是营销策略的执行与反馈系统。市场政策通过规则配置在系统中固化,确保执行不走样。同时,系统实时反馈费用的消耗情况、渠道的响应度,为业务调整提供数据支持。
对财务侧:它是财务合规与效率的保障系统。通过流程标准化和自动化,提升了结算效率,降低了合规风险。更重要的是,它实现了费用数据的业务化溯源,每一笔财务费用都能追溯到具体的业务活动、合同条款和原始凭证,使得财务分析能够深入业务实质,支持精准决策。
系统通过将业务的“业务语言”(如“搞一场促销”)自动翻译成财务的“会计语言”(如“借:销售费用-促销费,贷:应付账款”),完美地扮演了融合的角色,最终目标是实现“数出一门、数据同源、业务驱动、财务赋能”的良性循环。
03 产品设计
3.1 节:总述
产品设计的总体思想是:以客户(渠道商)为中心,以合同/协议为基准,以规则引擎为核心,以流程自动化为主线,构建一个灵活、高效、透明、智能的结算平台。
灵活:能快速响应市场变化,支持复杂多变的费用政策配置。
高效:通过自动化减少人工操作,缩短结算周期。
透明:业务流程和费用状态对所有相关方(业务、财务、渠道商)可视,减少信息不对称和争议。
智能:利用数据模型进行预算控制、费用预测和风险预警。
3.2 节:结算建模
结算建模是将现实世界中纷繁复杂的费用业务,抽象化为系统能够理解和处理的标准化数据模型的过程。这是系统设计的基石。
核心模型包括:
1. 协议模型:将一份合同或促销协议,拆解为多个可执行的费用条款。每个条款包含:
- 参与方:谁(客户)和谁(公司)。
- 标的物:针对哪些产品(SKU)。
- 时间范围:何时生效,何时到期。
- 计算规则:费用的具体算法(详见3.3节)。
- 支付条件:何时支付,需要哪些证明。
2. 单据模型:定义费用流转的载体。
费用申请单:由渠道商或业务员发起,关联特定协议条款,并上传证明附件。
费用计提单:系统根据销售数据自动生成,或由财务手工创建,用于期末预提。
对账单:汇总一个周期内所有已确认的费用,供双方核对。
付款单:基于确认的对账单生成,传递至ERP进行支付。
3. 账务模型:定义费用在财务上的处理方式。
费用归属:应计入哪个会计科目、哪个成本中心、哪个利润中心。
状态流水:记录单据从“草稿”、“待审核”、“已确认”、“已计提”、“已支付”到“已核销”的全状态变迁。
3.3 节:规则配置
规则引擎是系统的灵魂,其配置能力直接决定了系统的适用性。规则配置应支持图形化、低代码的方式,让业务人员也能参与定义。
常见的规则类型:
- 固定金额规则:如“每个门店堆头费500元/月”。
- 费率规则:如“按销售额的5%支付返利”。
- 阶梯规则:如“完成率80%-100%,返利1%;100%-120%,返利1.5%…”。
- 组合条件规则:支持“与/或/非”逻辑。如“如果产品A和产品B的合计销售额大于50万,且产品A销售额大于20万,则给予额外奖励”。
- 公式规则:允许用户自定义计算公式,引用系统变量(如销售额、销量、进货量等)。
配置界面应提供一个“规则组装器”,通过拖拽条件组件和动作组件,像搭积木一样构建复杂的业务规则,并支持模拟测试,验证规则的准确性。

3.4 节:单据建模及处理
单据流程设计需兼顾效率与风控,通过单据建模将规则抽象化,实现业务驱动流转,实质是单据引擎的具象化。快消行业的通路场景中,有2个地方会用到单据,一是营销系统,如活动申请单、活动结案单;二是费用结算系统,如暂估应付单、计提应付单。
营销系统中的单据流程设计要点:
- 智能填单:通过OCR技术自动识别发票、收据等凭证信息,减少手工录入。根据费用类型,自动带出协议条款和计算规则。
- 动态工作流:审批流程可根据费用类型、金额、客户等级等条件自动路由。支持并行审批、串行审批、转交、加签等。
- 在线协同:内外部用户可在单据上添加评论、@相关人员,对于有争议的费用,可发起在线协商,记录沟通全过程。
- 状态机管理:严格定义单据状态之间的转换关系和条件,确保流程清晰、数据一致。例如,只有“已确认”状态的对账单,才能推送到ERP生成付款单。
3.5 节:清结算核心
费用结算系统单据设计的关键点在单据模型:
1.单据模型驱动:通路费用作为快消企业费用大头,占比超五成,可见其重要性。从财务及会计合规视角来看,要求及时、准确核算,以便识别和控制风险。实务中在活动发生当月须暂估、活动结束时作计提(同时冲销暂估),当收到发票后付款并核销费用(个别情况会存在账期,当账期到了才付款),也就是说,同一项营销活动(如陈列费)会有3次核算时点(发生当月、结束当月、付款时)共5个单据(暂估单、计提单、冲销暂估单、付款单、冲销计提单),这5个单据通过建立单据模型来驱动,实现自动入账。
细节设计上有许多难点,比如逆向流程,活动申请后半路甚至经销商根本就没按要求作相关营销活动,此时结算系统作为下游系统如何感知并触发逆向的《冲销暂估应付单》?活动开展完了发票也提供了,因种种原因(如与经销商产生法律纠纷、或经销商跑路)不再向经销商支付通路费,此时结算系统又如何处理等等。
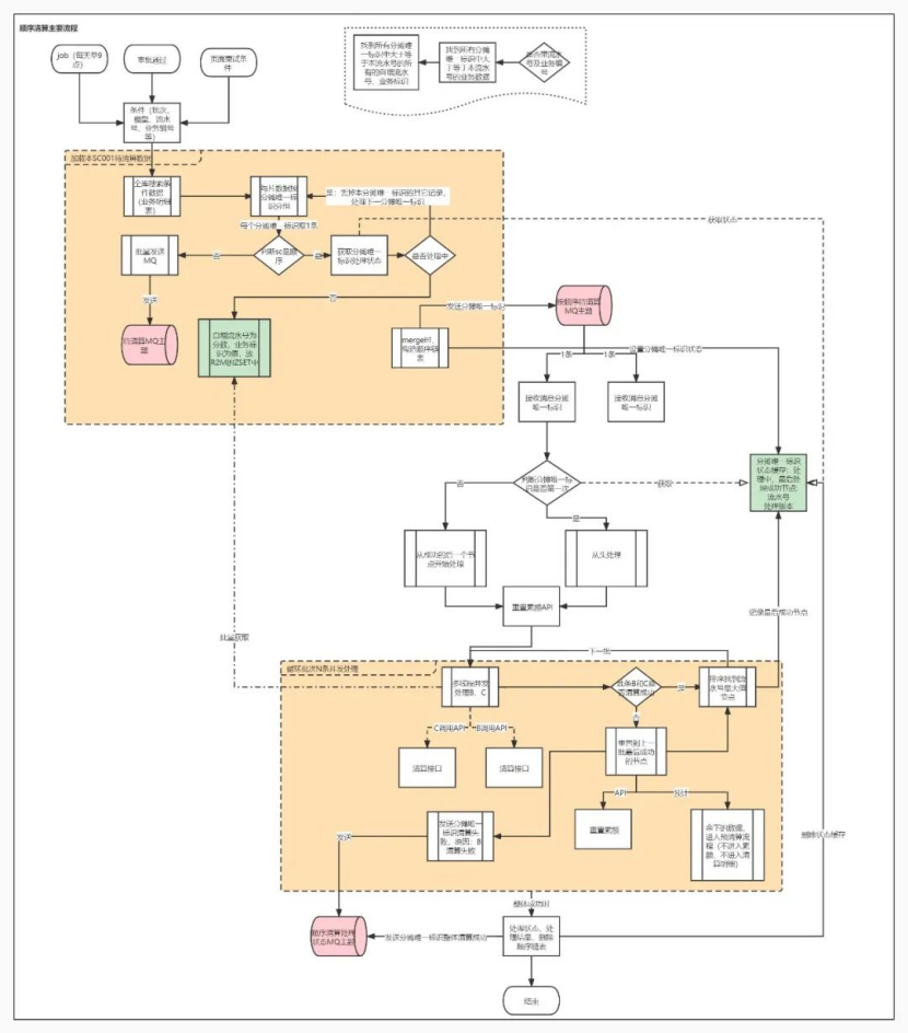
2.具体来说,流程图如下:

由图可知,大致分三大分支:
【活动申请】,业务在营销系统中创建《活动申请单》,填写关键要素,如经销商、区域、参与范围(如省市、城市、片区)、活动类型(如进场、陈列、促销)、费用金额、产品品类(如白桃气泡水、电解质水、冰茶等)、活动期间(具体到天,如2月1号~3月15号)、支付类型(现金、票扣、账扣、货补等),提交审批。审批会校验预算,如预算不足或自动驳回,或补充预算或调剂预算后再重新提交。填写可各大区、城市或片区单独填写,或由总部统一给全国各城市填(适用全国统一推荐的活动)。
审批通过后进入财务中台进行清结算。
【活动结案】,结案这个名词咋一听有点奇怪,应用司法界的名词怎么到快消领域了。是指活动开展后全部或部分结束、经过相应稽核程序(现场检查、抽检、三方验证)符合内控要求,可进入下一环节(付款申请)。这个环节更多在业务层面,如营销活动的跟踪、实地稽查、数据跟进等。在营销系统创建此单据时要求关联《活动申请单》或原始网点销售订单(如销售返利,根据终端网点销量自动计算返利金额)。财务中台收到审批后的《活动结案单》作相应的清结算。
【付款申请】,当经销商帮品牌商完成相应营销活动(如进场、陈列)后,也通过品牌商的现场稽核,向品牌商申请付款,根据支付类型,或提供发票(如现金、票扣)。这个环节相对简单,因为付款申请必须关联结案单,且金额不超过结案单。需要注意是逆向或异常流程,如经销商为品牌商提供了营销活动,因种种原因(如退出代理、经营不善倒闭、欠品牌商货款且经法律程序未清还)不再向经销商支付通路费款项时,会出现0金额的《付款申请》,财务中台收到后冲销结案金额,按财务要求或将金额抵货款、或转营业外收入,这种灵活性在财务中台的结算规则中体现。
3.清分流程
前面也多次提到清结算,包括清分与结算两部分,清分主要是根据接收的上游单据,进行预处理、拆分、关联父单、规则校验等。

比如接收《活动申请单》后,根据活动期间,如20250115~20250401,会拆分成1(0115~0131)、2、3、4(0401)个自然月,生成4个《费用申请单》,分别入到不同会计期间中,拆分时重点是多维度拆分明细金额之和与原金额要相等,一般采取倒挤法。比如申请时是张三、李四2个经销商,活动类型陈列费、终端促销费、进场费,对应品类是白桃气泡水、电解质水,拆分完后就成如下样子(迪卡尔值),非常复杂。

还有校验,分逻辑校验与业务校验;逻辑校验指校验金额,以《活动申请单》为例,假设为上图的活动,上游营销系统传来的至少4个单据(【主单据】有活动总金额、活动概况描述、日期范围、支付类型等,【经销商单据】有参与活动的经销商分别是谁、各自所占金额;【费用类型】与【产品】单据分别按各自明细维度描述各占多少金额,如进场费10元、促销费20元、陈列费30元等等。但4个单据的后3个单据明细之和可能与主单据的总金额可能有差异(一般1分钱、2分钱这种)。还有就是主数据的校验,如经销商名称、SKU编码等与ERP不一致,这是由于营销系统未与ERP保持一致的造成的(客户主数据在营销系统维护,同步到ERP)。
4.结算处理(含冲销)
清分完后就是结算,结算是按不同业务类型将对应清分明细推送到单据环节,如《活动申请单》、《活动结案单》在当月末或次月1号按当期(注意是会计期间,不是自然月)清分明细推到单据环节生成单据,《付款申请单》是实时将清分明细推送到单据环节。
同时,《活动结案单》找到关联对应的《活动申请单》、《付款申请单》还要找到关联对应的《活动结案单》作冲销(金额取反),一并推送到单据环节。
逆向或异常流程,主要是上述第2点提到的有申请无结案(活动没开展)、有结案无付款(取消付款)。
结算处理一旦出纰漏,将造成错账,如暂估了费用未冲销、或冲销错了维度,如错了经销商(经销商改名、改编码)、错了费用项目或SKU,或结案了但迟迟未付款(经销商倒闭、关联的运营小哥离职未提《0付款单》也无人关注到,此时账面就失真,账实不符。
5.单据生成
用单据引擎实现,配置后生成相应单据,主要是《应付单》,这一块保证生单不重不漏即可。单据生成根据单据方案、流转节点、映射规则、数据源等而定,实现起来比较复杂,后续另文阐述。

单据生成时记录相应的关联关系,便于管报与经分的分析、问题追溯归因。
3.6 节:ERP集成
结算系统与ERP(如SAP、Oracle、金蝶、用友)的集成是业财一体化的关键。集成应采用API接口的方式,实现数据的双向、实时同步。
下行数据(CRM-> 结算系统):
主数据:客户、SKU、销售组织等。
交易数据:每日/实时活动申请、结案、付款申请数据。
门店销售数据(计算返利)。
上行数据(结算系统-> ERP):
- 凭证数据:费用计提凭证(借:销售费用,贷:应付暂估)。
- 应付数据:已确认的对账单,在ERP中生成应付发票。
- 支付状态:ERP完成支付后,回写支付状态及凭证号至结算系统,完成核销。
通过紧密集成,结算系统负责复杂的业务逻辑计算和流程管理,ERP则作为权威的财务记账和资金支付平台,二者各司其职,相辅相成。

04 结算管理
4.1 节:日常操作管理
系统上线后,稳定、高效的日常运营是价值实现的保障。
用户管理与培训:建立分角色的权限体系,确保数据安全。定期对业务、财务及渠道客户进行系统操作培训。
流程监控看板:管理员可实时查看所有进行中的单据流程,及时发现并处理卡点,如长时间滞留的待审单据。
数据质量巡检:定期检查主数据的一致性、销售数据的完整性,确保结算基础的准确可靠。
绩效度量:定义关键运营指标,如“单据平均处理时长”、“自动结算率”、“对账一次通过率”等,并以此驱动运营优化。
沟通机制:建立与渠道客户的定期沟通机制,收集系统使用反馈,解答疑问,提升客户体验。
4.2 节:结算异常处理
在复杂的业务环境中,异常不可避免。系统需提供一套完善的异常侦测与处理机制。
1. 异常类型:
数据异常:销售数据延迟、缺失或异常波动;主数据不一致。
规则异常:规则配置错误或存在歧义,导致计算结果不合理。
流程异常:审批人离职、长时间未处理;客户对费用不确认、提出争议。
证明异常:上传的证明文件模糊、不完整或不符合要求。
2. 处理流程:
自动预警:系统应设置预警规则,如“销售数据超过24小时未同步”、“高金额费用单停留超48小时”,并自动通过消息、邮件等方式通知负责人。
工单系统:将异常事件转化为处理工单,指派给相应责任人,并跟踪处理进度直至关闭。
应急通道:对于紧急或特殊的费用,提供“绿色通道”或“特批流程”,但需记录原因并留痕,供审计查阅。
争议解决平台:在客户门户中设立专门的争议提交入口,结构化地记录争议内容、双方证据,便于快速定位问题和公平仲裁。
复盘与优化:定期对高频异常进行根因分析,从源头解决问题,如优化规则配置、完善数据接口等,形成持续改进的闭环。
以上
通路费用结算系统的建设,并非一个简单的IT项目,而是一场深刻的业务流程再造与管理变革。它要求企业打破部门墙,统一数据语言,并以数字化工具为载体,将精细化管理的思想贯穿于渠道运营的每一个环节。
一个设计优良、运行顺畅的结算系统,能够将企业从繁琐、低效、充满风险的传统费用管理模式中解放出来,让宝贵的营销资源真正“好钢用在刀刃上”。它最终带来的,不仅是结算效率的提升和费用的节约,更是渠道掌控力的增强、数据驱动决策文化的形成,以及企业整体盈利能力的保障。这条路充满挑战,但无疑是快消企业在激烈竞争中迈向高质量发展的必由之路。
作者:业财老曾,公众号:业财老曾谈,专注财务信息化20年
本文由 @业财老曾 原创发布于人人都是产品经理,未经许可,禁止转载。
题图来自 Unsplash,基于CC0协议。
该文观点仅代表作者本人,人人都是产品经理平台仅提供信息存储空间服务。

















