企业ERP功能框架拆解
企业规模的扩张往往伴随着报销和物资采购流程的复杂化,传统线下管理方式已难以应对多角色协作的挑战。本文将深入解析ERP系统如何通过采购业务、进销存和财务付款三大模块,实现从需求申请到资产管理的全流程线上化运作,为数字化转型提供实用框架。

随着企业规模的提升,报销及物资采购的金额也随之变大,参与的人员除了财务外,其他角色如仓管员、资产管理员、采购员也加入到相关环节进行把控,传统线下的报销及库存管理方法已无法满足需要,此时需要ERP系统实现相关业务流程及资产管理的线上化
本文基于笔者的项目经验,从产品的视角,对相关业务流程及系统功能框架进行详细的讲解

一、业务流程拆解
企业内的费用产生,根据是否有实物载体区分为两种:
- 费用报销:对应场景一般为购买服务,比如差旅费,广告费等;不涉及物料的入库及出库;直接走财务报销相关流程即可
- 物资采购:该类型的采购在公司由专业的部门(如:资产采购部)进行统一的招标,如IDC设备,办公设备,生产线,摄影器材等;需要采购员,仓管员,资产管理员,财务协同配合开展相关工作;
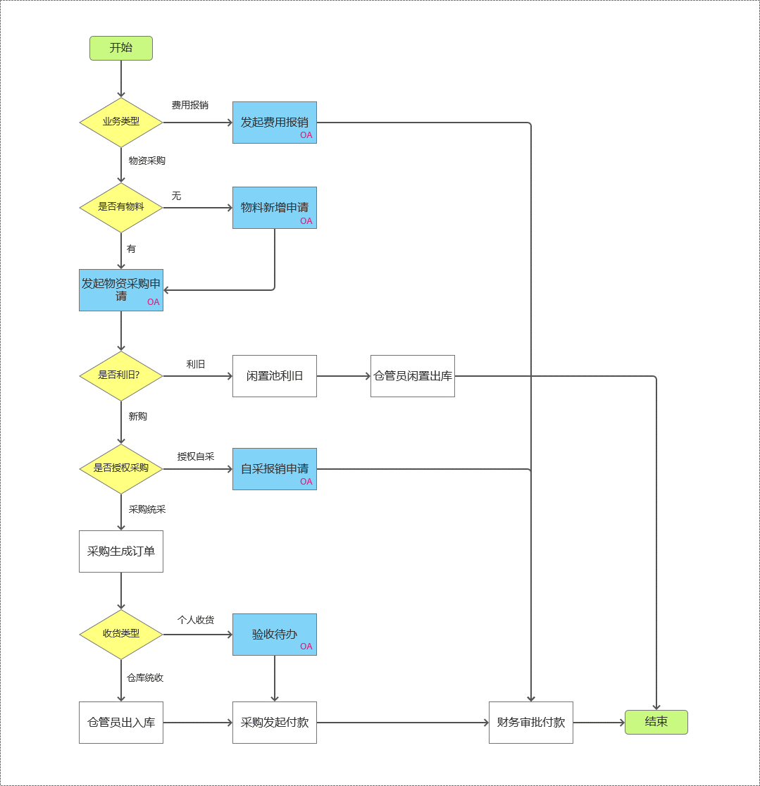
接下来对于物资采购场景进行举例说明,如:小明由于直播业务需要购买一台单反相机;
- 他需要先在OA流程中发起物资采购申请,若此时无法选到购买的物料型号,则需要先发起物料新增流程
- 物资采购申请会到资产管理员审批,资产管理员查询闲置库是否存在可利旧相机,若存在则闲置出库给小明
- 若物资采购申请经由资产管理员和部门领导审批同意新购,则交由采购员继续处理
- 若采购授权该相机可以由小明自行采购,则小明在采买后凭借发票补充自采报销信息并发起个人报销
- 如需统采则由采购发起采购订单,下单后若收货信息为小明,则小明在收到货后完成物资验收流程
- 若收货信息为仓库统收,则小明需要去仓管员处进行领用该相机,仓管员进行出库后由采购发起请款,最终该项业务完成

以上业务流程均在系统上实现,多个角色在系统不同的功能模块进行分工协作,主要环节分为三个部分:采购业务模块,进销存模块,财务付款模块
二、采购业务模块
从产生采购需求开始到完成下单,需要依次经过物料新增>>采购申请>>供货价格录入>>发起合同>>下采购订单环节,当物料已存在且已签订框架合同的情况下,则在发起采购申请后直接进入下单环节
A物料新增:先查询物料库中是否已有该电脑型号,若物料不存在,则需要先走物料新增申请流程,在物料库中添加该物料
B采购申请:物料新建完成后,需要走物资采购申请流程,得到本部门的审批;购买的物料性质主要包括固定资产,备查资产,低值耐用品,服务费用等;
若资产管理员在审批过程中,在闲置资产池中存在可利旧的替代资产,则可选择优先使用利旧资产;若提交申请的物料价值不高或特殊场景,则此时采购部可授权申请人自行采购
C采购价格:采购申请通过后,系统形成采购任务交由采购进行处理,根据采购的方式不同可分为:一次性采购,询价采购,招标采购,选型/指定/其他;
从以上不同采购方式获取到的价格需要通过采购价格审批单录入到系统中,若已走线下邮件审批的价格可以通过手动补录入价格库
D采购合同:在价格审批生效后,订立采购合同,合同类型包括:框架合同,一次性合同及补充协议等;合同经过双方盖章(一般为电子签章)后,由财务进行最终归档
E采购订单:在以上步骤完成,采购根据已有的采购任务,按计划向供应商下单;根据是否需入库分为普通物资采购和费用采购;
费用采购类型在这里购买的标的为服务性质,由于也具备统采并统一付款的性质,因此也需要下采购订单,直接基于订单生成开票任务
F自采报销单:对于此前在此物资采购申请中,采购授权申请人自行采购的场景,需要自动生成自采报销单,后续申请人在OA待办中补充采购明细及付款信息后,即可快速完成报销
三、进销存模块
进销存是ERP系统运行的枢纽,记录了货从哪里来,到哪里去,还有多少存货;采购环节生成的订单在此入库;入库单完成增加库存、资产卡片并生成开票任务;出库单完成则变更库存、资产卡片并生成费用分配任务;
A:入库单:仓管员在收到货后,基于入库任务发起入库;入库完成后对于固定资产/备查资产,则生成资产卡片;对于非资产类则增加相应的库存记录
B:出库单:出库类型可以根据业务场景拓展,如领用出库,闲置出库,销售出库等;出库后对资产卡片进行变更,或进行库存扣减
C:资产卡片:对于单价比较高的固定资产,备查资产和无形资产,需要按照卡片进行管理;基于资产卡片进行折旧,资产变更或转卖等
D:物资库:对于单个价值比较低不适合按资产进行管理,但又由于量大需要进行精细化管理的物料,如托盘、周转箱、播种框、扫描枪等,在领用出库后作为耐用耗材精细化管理
E:租赁库:该类物料单个价值较高,但又由于归属权属于合作商,如打印机、叉车等,需要在领用出库后作为租赁资产单独进行管理
F,红冲单:需要有单独的红冲单,用于各种异常场景下的入库红冲和出库红冲;此时需要进行库存/资产卡片的数据回滚,同时生成反向的财务凭证
G: 虚拟出入库:在某些特殊情况下,需要虚拟生成入库单/出库单/红冲单,用于进行库存的调度/变更资产卡片以及财务凭证的处理,如:
- 发生库存的调拨,调拨单完成后自动生成入库单和出库单
- 个人收货的场景下,用户通过OA待办补充信息后自动生成入库单和出库单;
- 对于线上销售业务,则有单独的模块通过中间库对接生成入库单/出库单/红冲单
- 对于线下零售业务,也通过单独的模块对接生成出库单,入库单
H:财务处理:在进行出入库时需要生成财务分录,同时生成费用分配任务用于后续进行费用调整,生成开票任务用于后续请款
四、财务付款模块
在入库成功后,由采购发起付款申请,财务审核付款并进行最终的付款;
A:应付单:入库完成且收到供应商发票后,采购整理生成应付单
B:付款申请单:分为对供应商付款和个人付款两种类型,前者需先建立供应商信息,此时可基于应付单填写相关付款信息,并录入发票/合同信息,核销相关预付款后,剩余的金额提交付款申请
C:付款:财务基于付款申请单,确认付款信息及付款主体后发起付款;出纳审核成功后通过银企直连进行打款;
D:发票管理:对于收到的发票,在付款时需要依次进行扫描>>验真,验真成功后同步税务系统进行抵扣
本文由 @不桡 原创发布于人人都是产品经理。未经作者许可,禁止转载
题图来自Unsplash,基于CC0协议
- 目前还没评论,等你发挥!

起点课堂会员权益




