漫谈AI产品 — Get笔记
当AI产品开始“表达自己”,我们是否也在重新定义“产品”的边界?本文尝试从表达机制出发,探讨AI产品如何在协作中构建信任,在不确定中建立秩序。

本周我将开启新的栏目「漫谈AI产品」,深度体验和分析一款优秀的AI产品,分析维度包括:目标产品的市场分析、产品定位、产品框架、核心功能和盈利模式等。
第一篇要体验分析的AI产品是:Get笔记。
一、概述
2024年6月得到推出了AI驱动的知识管理产品Get笔记,通过AI技术解决用户碎片化信息管理难题,实现“好记,好找,好用”的价值主张,将零散信息转化为系统化知识资产。
上线一年时间,收获了不错的口碑,本文将拆解分析Get笔记。
二、市场分析
1. 目标用户

2. 用户痛点
纸质笔记不便回顾和整理。
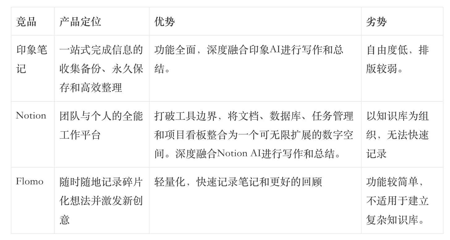
3. 竞争态势

三、产品分析
1. 产品定位
知识管理的流程分为三步:阅读信息→记录笔记→回顾整理。
现有笔记产品主要集中在记录和整理,在碎片化的信息高效阅读→笔记是个空白;而AI产品阅读效率高,但是缺乏笔记管理,需要用户复制到笔记软件中。
Get笔记定位于碎片化信息高效获取、记录和管理,在Flomo随时随地记录想法的基础上,通过AI技术阅读和总结,自动生成笔记。
2. 产品框架
产品包括PC端、小程序和App端。
本次主要体验PC端,其框架如下:

3. 核心功能分析
1)记笔记
(1)手动输入笔记
基于开源tiptap编辑器,和Flomo类似,使用markdown语法可以实现所写即所得,使用起来便捷。
输入体验上,如果我想让文本变成有序列表,可输入【1.】+空格、左下角工具栏、选中文本的悬浮工具栏三种方式,非常方便。

格式上,除了支持图片、标题、加粗、斜体、下划线、引用、有序列表、无序列表外,也支持了公式。当我插入图片后,除了可以调整图片大小/拖动位置,还可以在图片前后插入空白段落(这个非常细节,比如我在笔记开头插入了一张图片,但是我希望在图片前补充些内容就会比较麻烦)。
如果点击右上角的放大图标,则还可以输入标题、标签、高亮标签、代码、待办、链接、调整缩进、表格。


总结:虽然和飞书/Notion有不小差距,但是对于Get产品定位而言,大多数内容记录已经足够了,可以给到4分(满分5分)。
(2)链接笔记
这是Get笔记的核心亮点功能。
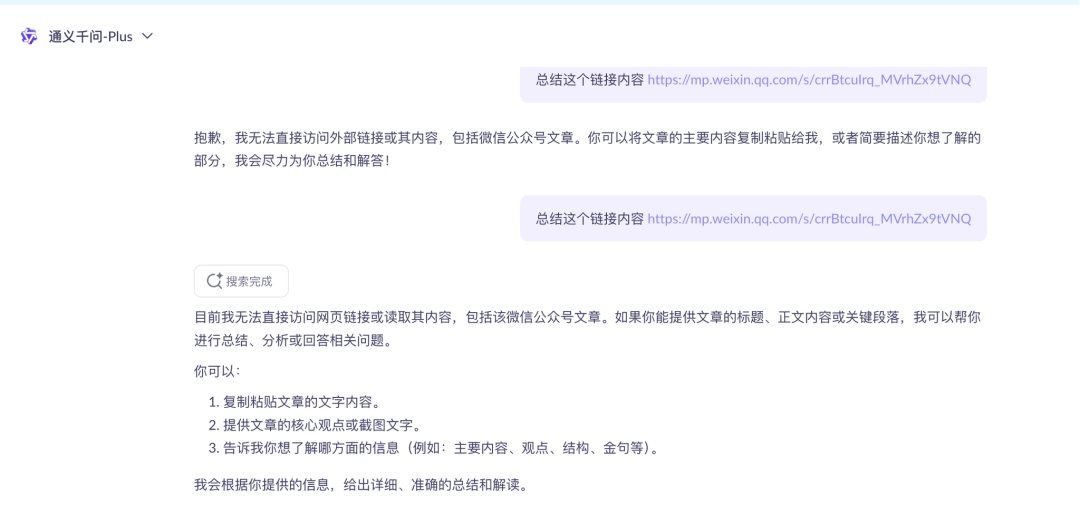
解决的痛点:大多数大模型是无法读取网页链接的(测试国内外主流模型只有豆包支持),尤其是公众号文章链接,用户只能通过浏览器插件或者手动复制到模型中进行对话。另外,模型的回答需要复制到笔记产品中留存,在粘贴时也会遇到格式错乱的问题。

生成路径:
网页端:粘贴链接,点击【生成笔记】即可生成。

小程序端:在微信文章内【用其他应用打开】选择Get笔记小程序打开即可自动识别到文章链接。


App端:复制链接后会自动识别到剪贴板,选择粘贴则可唤起。


链接笔记支持的有两种:
- 图文链接:公众号文章、公开网站链接和小红书图文,除了文字还能理解图片内容。
- 视频链接:抖音、B站、小红书和得到直播回放,除了总结内容还有文字稿。
另外,你还可个性化自定义风格要求。


生成完成后,就可以看到AI生成的标题、笔记和标签。如果文章中包含图片,生成的笔记也会引用图片。
可以唤起AI助手基于当前笔记进行提问,也可以编辑、追加笔记、复制、添加到知识库、导出和分享。



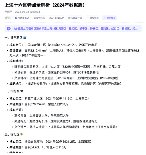
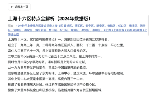
我发给它一个介绍上海各区的抖音视频,不仅生成了每个区的核心地位、关键数据、核心地标和战略定位,还在最后附上了对比的表格,内容完整准确。另外,也可以查看转录后的文本和源链接。



总结:链接笔记针对公众号/抖音/小红书做了适配,很好的解决了大模型无法直接读取网页链接内容和笔记保存的痛点。
(3)图片笔记
图片笔记也是一个特色功能,与其他产品仅仅记录图片不同,它还会基于多模态能力识别和理解图片的信息,生成文字笔记。
这个在上课、参加培训/会议要记录演示关键内容的场景中非常实用。
图片笔记支持三种模式:智能总结、全文提取(逐字还原)和自定义指令。

我丢给了一张课程PPT的图,完整的识别出了内容。



(4)音视频笔记
使用场景:
- 线上&线下课程:将老师或讲师的整段授课录音转写为笔记,方便后期复习与检索。
- 商务会议/研讨会:上传录制文件,迅速产出结构化纪要,节省整理时间。
- 专题访谈/播客:还原对话原貌,按时间轴转写文字稿,便于后期创作与归档。
- 语音备忘录:平时录下的灵感或想法,自动转写为可搜索文本并智能汇总。
支持导入最长3小时的视频/音频,格式支持MP3、WAV、M4A、AAC、AVI、MOV 、MP4主流格式。
实现方式上,导入的视频会被转为音频,然后通过语音识别提取出文字稿,文稿包含说话人和时间线信息。
在调用AI总结时也会带上说话人和时间线信息,可以最大程度还原信源内容。



除了导入音视频文件,手机端还支持多种录音模式:
- 短录音:10分钟以内,适用于随手记录想法。
- 线下会议录音:会生成会议纪要和待办,录音过程中可拍重点和写想法补充。普通用户最长60分钟/次,Pro用户180分钟/次。
- 手机内录:录制手机内部的扬声器声音,比如在看线上直播、看视频、听博客时可以边听边记。普通用户最长60分钟/次,Pro用户180分钟/次。
2)知识库

(1)知识库管理
数量:非会员最多可以创建10个知识库,Pro会员不限。
类型:在知识库中可添加笔记、文件、直播和订阅博主(支持抖音和得到,视频号和公众号已下线)。
权限:知识库可以分享为公开知识库或团队知识库,既可以自己创建知识库,也可以加入别人的知识库。


(2)知识库问答
文件导入后,就可以打开AI助手针对这个文件进行问答。

比如我让它【总结这本书的内容】,总结了定位的本质和三大战略这些核心内容,效果还是挺不错的。


另外,你也可以选择指定的知识库来回答。

(3)知识广场
在移动端还有一个知识广场(PC端没有),展示其他人创建的公开知识库,从前端技术、AI学习、育儿笔记到运营应有尽有。
除了编辑推荐的,也可以在右上角搜索(一开始其实没注意到这个搜索是可以搜知识广场的)。
知识广场还处于雏形阶段,只有编辑推荐和搜索。
如果能够增加知识库的分类、排序和付费,提升公开知识库的展示效率商业变现能力,能够进一步激励知识工作者使用Get笔记产出优质的笔记内容。而优质的笔记内容,又能够吸引更多C端用户使用Get笔记。


3)AI助手
Get笔记的底层模型是使用的豆包大模型,支持深度思考。

相对于模型产品,Get笔记的AI助手除了可以联网搜索和深度思考,还可以基于你的笔记、知识库和得到App问答,提高回答的准确率。
AI助手支持两种模式:内容范围模式和选择文件模式。
- 内容范围模式:可以基于我的所有笔记、指定知识库、得到APP和联网回答,用户的设置会保存下来。
- 选择文件模式:可选择笔记、知识库、书籍和上传文件/图片,选择了文件后则会关闭内容范围模式,不选择则是默认为内容范围模式。


在使用上,除了可以直接在菜单栏中进入使用,也可以在任意的笔记/知识库中唤起,默认检索当前笔记/知识库范围中回答。

4. 盈利模式
通过会员模式收费,199元/年,会员在录音时长和容量上有更高的额度,如下图。
根据Get笔记产品经理「快刀青衣」公开的营收情况:截止2025年7 月 22 日,Get 笔记的日活用户数是 50638,正式的在期会员是16625 人,累计总收入是432.92 万元。

5. 总结
产品价值:通过链接笔记、音视频笔记和图片笔记有效提升了用户获取和记录信息的效率。
用户体验:界面简洁,使用过程流畅,上手门槛低。
商业化:调用模型的成本是大头,商业化仍然存在不小挑战。
作者:产品经理费德 公众号:费德漫谈产品
本文由 @产品经理费德 原创发布于人人都是产品经理。未经作者许可,禁止转载
题图来自Unsplash,基于CC0协议
该文观点仅代表作者本人,人人都是产品经理平台仅提供信息存储空间服务
- 目前还没评论,等你发挥!

起点课堂会员权益




