鸿蒙生态政策+工具+现金三重助力,中小企业入局正当时
如果说鸿蒙生态的诞生开启了万物互联的序章,那么今天,它正加速演进,不断拓展更广阔的发展空间。对开发者和企业而言,鸿蒙已不仅仅是一个“替代选项”,而是逐渐成为布局未来的重要路径。
鸿蒙持续进化,为开发者铺就“高速公路”
鸿蒙系统历经数个版本的迭代,已经从“能用”发展到“好用”,并正向着“智慧好用”持续进化。其独特的分布式能力、一次开发多端部署、安全隐私框架等核心技术,为应用创新提供了前所未有的土壤。
对开发者来说,加入鸿蒙生态不仅意味着多一个应用分发渠道,更是打破设备壁垒、重塑用户体验的契机。你的应用将能自由流转于手机、平板、手表、车机、智慧屏等全场景终端——这本身就是一种“升维竞争”。

鸿蒙组件一多适配开发
鸿蒙生态支持:开发鸿蒙应用更高效
过去中小企业开发原生应用,常被技术门槛高、研发周期长、成本投入大等问题困住。如今鸿蒙生态用 “组件库 + 全链路服务”,让小团队也能高效产出高品质应用:
- 丰富组件库:涵盖 UI、媒体、算法、工具等多种类型组件,企业开发可按需调用,减少重复编码,提升开发效率。
- 多样模板专区:提供生活服务、办公协作、运动健康等热门场景模板,支持一键复用,快速启动项目。
- 强大 SDK 资源:集成支付、定位、AI 分析等核心能力 SDK,助力应用快速实现功能拓展。
- 全链路服务支持:从技术咨询到方案定制,整合专业服务资源,帮助企业解决实际问题,推动创意落地。

鸿蒙生态市场官网
此刻入局,你不再是追随者,而是新生态的共建者与引领者。
机会就在眼前:两大核心计划,助力您即刻启航!
为加速鸿蒙原生应用生态的发展,华为官方与人人都是产品经理平台也推出了多项激励计划,诚邀各类开发者与团队参与!
鸿蒙领航者招募计划
面向有实力、有愿景的开发者深度打造,旨在联合各领域优质应用,共同树立鸿蒙原生体验标杆。
由“人人都是产品经理”平台发起,为有经验的鸿蒙开发者提供成长、资源、品牌、影响力四位一体的支持:
- 资源与成长支持:鸿蒙定制周边、课程收益分成、免费鸿蒙课程、高含金量大会门票等;
- 职业发展加速:优先对接企业需求、优质岗位内推、课程合作开发机会等;
- 影响力与身份认可:专属“鸿蒙领域达人”认证、线上线下活动主讲机会、闭门研讨席位等;
- 内容与IP赋能:平台流量倾斜、全媒体矩阵推广、1v1内容打磨、视频切片分发等。
更多活动详情,可点击链接了解>>鸿蒙领航者招募计划
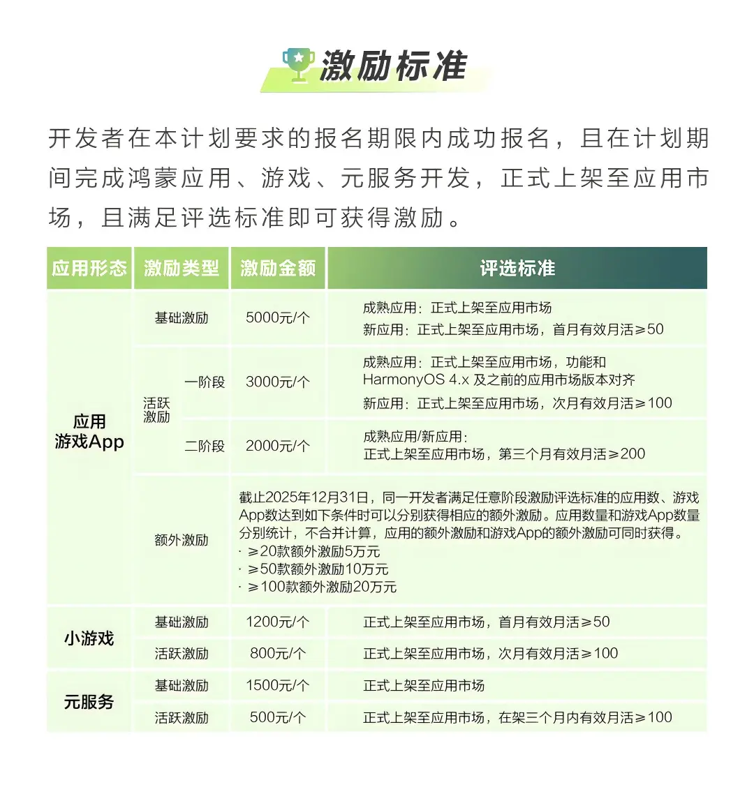
鸿蒙应用开发者激励计划
该计划由华为官方推出,以“现金补贴 + 资源倾斜”的组合,切实降低开发成本,无论你是应用或元服务,皆可找到对应支持:
- 现金激励:总金额超亿元的奖金池,单个开发者累计最高可获得600万元现金激励。
- 流量加持:开发者上架的应用将进入快速增长中的鸿蒙生态,获取千万终端流量。
- 开发支持:分布式开发框架、云调试与云测试工具等在内的多项服务保障,助力简化多端适配流程,有效降低开发与商业化门槛。
更多活动详情,可点击链接了解>>鸿蒙应用开发者激励计划

立即行动,一起定义万物智联的未来
技术浪潮奔涌向前,鸿蒙生态已进入高速发展期。是驻足观望,还是积极参与,选择权就在你手中。
这不仅是一次开发尝试,更是布局未来业务、抢占万物智联新入口的战略机遇。
现在加入,资源、现金、流量已就位,只等你来!
- 目前还没评论,等你发挥!

起点课堂会员权益




