资产全生命周期管理
企业资产管理体系的数字化重构正在悄然发生。本文深度解析资产全生命周期管理的7大类型划分与15种核心单据系统,揭秘从领用出库到资产处置的完整闭环设计,以及资产卡片四大信息维度的精细化运营逻辑。

关于企业的资产管理,由资产管理委员会进行统一统筹,制定各类资产管理制度,并协调相关资产管理员,FA财务,内审等进行协调工作;
而相关的管理工作的的线上化则依赖系统的各类单据,通过单据记录相关变更信息,流程经过各个相关方审批,最终进行资产卡片的变更及财务凭证的生成
一、资产类型划分
不同的资产类型在财务处理和管理方案上有不同的区别:
- 费用产生节点不同,如费用物资是在库存出库时计入费用,而固定资产是在使用时分摊当月折旧;即便同样为费用物资,若规模比较大也能考虑将费用分摊到未来数个月份
- 财务科目不同,不同资产类型的子库和账户别名不同,如固定资产在入库时入固定资产中转科目,而费用耗材则入存货相关科目
- 管理部门不同,在物料领用出库后,如服务费用和费用物资无需进行管理,固定资产/备查资产/无形资产则由各资产管理员进行管理,低值耐用品和租赁资产则有对应的保管业务部门管理
- 管理方式不同:如租赁资产在购入后,后续存在续租/退租操作;而固定资产则可能在不同部门或主体之间进行转让
因此,笔者所在项目中,将所有物料分为以下7种类型:固定资产、备查资产、无形资产、低值耐用、租赁物资、费用物资、服务费用
不同资产类型的物料,在入库时分别生成资产卡片或增加库存记录;同理出库时也分别针对资产卡片和库存做变更;而对于需进行物资管控和租赁管控的物料,在出库后继续流到物资库和租赁库中,用于进行日常的实物管理;

二、资产全生命周期
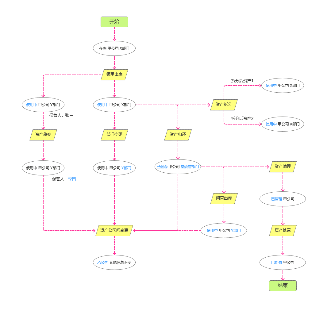
由于篇幅限制,下文仅针对资产管理的完整生命周期进行介绍;资产在管理过程中依赖各种单据完成不同的业务操作,操作人一般为各仓库仓管员,各部门资产管理员或FA财务
- 领用出库:资产在采购回仓库后,若产生资产领用述求,则找仓管员进行领用,由仓管员操作领用出库单给到领用方确认
- 资产移交:若资产保管人需移交资产给其他人,由资产管理员确认后可以通过资产移交单将该资产划归同部门其他人
- 部门变更:若资产发生从A部门变更到B部门的情况下,由双方资产管理员确认后可通过部门变更单进行处理
- 资产归还:资产若由于离职或闲置,则需退还到仓库,此时资产管理员可以发起资产归还单给到相应的仓管员
- 资产拆分:当资产若由于部分报废或需要分开使用的情况下,存在拆分已有资产的述求,如将相机套装拆分成相机和镜头两件,则可通过资产拆分单来实现
- 闲置出库:在仓库处于闲置状态资产,在内部会进行公示,若有部门需要则可以找仓管员进行领用
- 资产公司间变更:当资产在不同部门间进行移交,或在不同的业务主体间移交时,财务可根据实际情况进行资产公司间转卖,并开具相关发票
- 资产清理:若资产在经评估后符合报废条件,或由于闲置周期太长,则仓管员可以发起资产清理单进行资产处理,清理后的资产无法再次使用并不再进行折旧
- 资产处置:清理后的资产会进行集中处置,处置方式包括销毁或变卖,若发生变卖则财务可以基于处置结果进行开票
以上的各个单据联系起来,即满足了资产从入库开始到处置的完整生命周期的管理需要,同时资产的状态,公司主体,费用承担部门,保管人,使用人,分区地址,使用地址等信息也随之一起进行变化;若涉及到资产拆分,部门变更及公司间变更,也需要产生相应的财务分录

三、资产卡片管理
资产卡片是入库单完成后为每一条资产建立的独立管理单元;每一个资产卡片记录了所有和该资产相关信息,按照字段属性可分为资产基本信息,使用信息,财务信息,采购信息
3.1 资产基本信息
记录资产编码,资产名称,物料信息(如物料编码,规格型号,单位),状态,资产分类,EPC码,SN码,维保时间等客观实物信息
由于资产管理场景很多,对应的变更机制也比较复杂,因此需要重点定义好资产状态,一套好的状态机,可以清晰定义在不同单据的不同事件发生时状态的流转机制
实物信息在入库后理论上不能再进行变动,但有时因为特殊情况比如更换SN或RF标签,或调整规格型号,资产分类等信息,需要有独立的资产信息变更单支持对资产批量调整这类信息
3.2 使用信息
记录该资产的使用信息,如费用承担部门,分区地址,使用地址,保管人,使用人,mac地址,最近登录人,最近登录时间等;
在做资产变更单据时,以上使用信息也会跟着变动,且不同的单据需要变更的信息不一样,如资产移交仅仅是分区地址/保管人/使用人/使用地址的变更,而部门变更则会涉及费用承担部门的变更;
这些变更内容可能是发起单据时人为填写,也可能是系统自动变更;如:提交资产归还单时,则分区地址需要自动变更为对应的仓库,并清空相应的保管人等信息;因此需要定义好不同的变更单发生时,使用信息的调整规则
除了资产变更单据会更新使用信息外,可依赖外部工具(如Ip_Guard,Jamf等)等工具获得mac地址,登录人,登录时间,所在机房等信息,以便于实时掌控资产使用人,是否闲置,是否有丢失风险等情况
3.3 财务信息
显示资产相关财务信息,比如资产账簿、启用日期、原值、净值、累计折旧、摊销期数等;
3.4 采购信息
记录该资产采购及入库信息,包括相关单据号、供应商、采购员、仓管员等
3.5 资产变更记录
由于有审计或追溯问题的需要,因此资产需要有一份变更记录,记录从入库一致到处置,整个生命周期过程发生的变动;上述资产变更单据发生时,均需要生成记录,记录此时单据编号、操作人、操作时间、变更时间、变更的信息等;
本文由 @不桡 原创发布于人人都是产品经理。未经作者许可,禁止转载
题图来自Unsplash,基于CC0协议
- 目前还没评论,等你发挥!

起点课堂会员权益




