再谈供货单:重构批次发货下的单据设计
生鲜供应链的批次品控场景正经历从『单SKU供货』到『多SKU批次发货』的架构升级。本文深度拆解如何重构供货单与送货单的层级关系,通过状态驱动设计避免无效数据、提升系统性能,并优化页面交互以适应新的业务流程。

在生鲜供应链的批次品控场景中,我们遇到了一个典型的从「单SKU供货」到「多SKU批次发货」的架构升级难题:旧模式下一张供货单仅对应一个SKU,而新模式下一个批次号(送货单)会聚合多个SKU的任意件数,这直接导致了原有状态逻辑、数据结构和页面交互的全面失效。
本文将结合实际业务场景,完整拆解批次发货模式下供货单与送货单的关系重构,以及如何通过状态设计避免大量无效数据、提升系统性能。
一、业务背景:从「单SKU供货」到「多SKU批次发货」
1. 旧模式(1:1 关系)
结构:一张供货单 ↔ 一个SKU(货号)
流程:供应商按SKU分别创建供货单,每个SKU独立走品控、发货、结算
痛点:
- 多SKU订单需要创建多张供货单,操作繁琐
- 品控、对账效率低,无法按批次管理
- 数据碎片化,不利于库存和效期追溯
2. 新模式(N:M 关系)
结构:一个批次号(送货单) ↔ 多个SKU(每个SKU可包含任意件数)
流程:供应商将多个SKU合并到一个批次中发货,批次作为最小品控和管理单元
核心变化:
- 原供货单被拆分,重新聚合到同一个送货单(批次号)下
- 品控从「单SKU维度」升级为「批次内SKU维度」
- 状态逻辑需要从「单SKU」适配到「多SKU混合结果」
二、核心关系重构:供货单 vs 送货单(批次号)
1. 新的层级关系
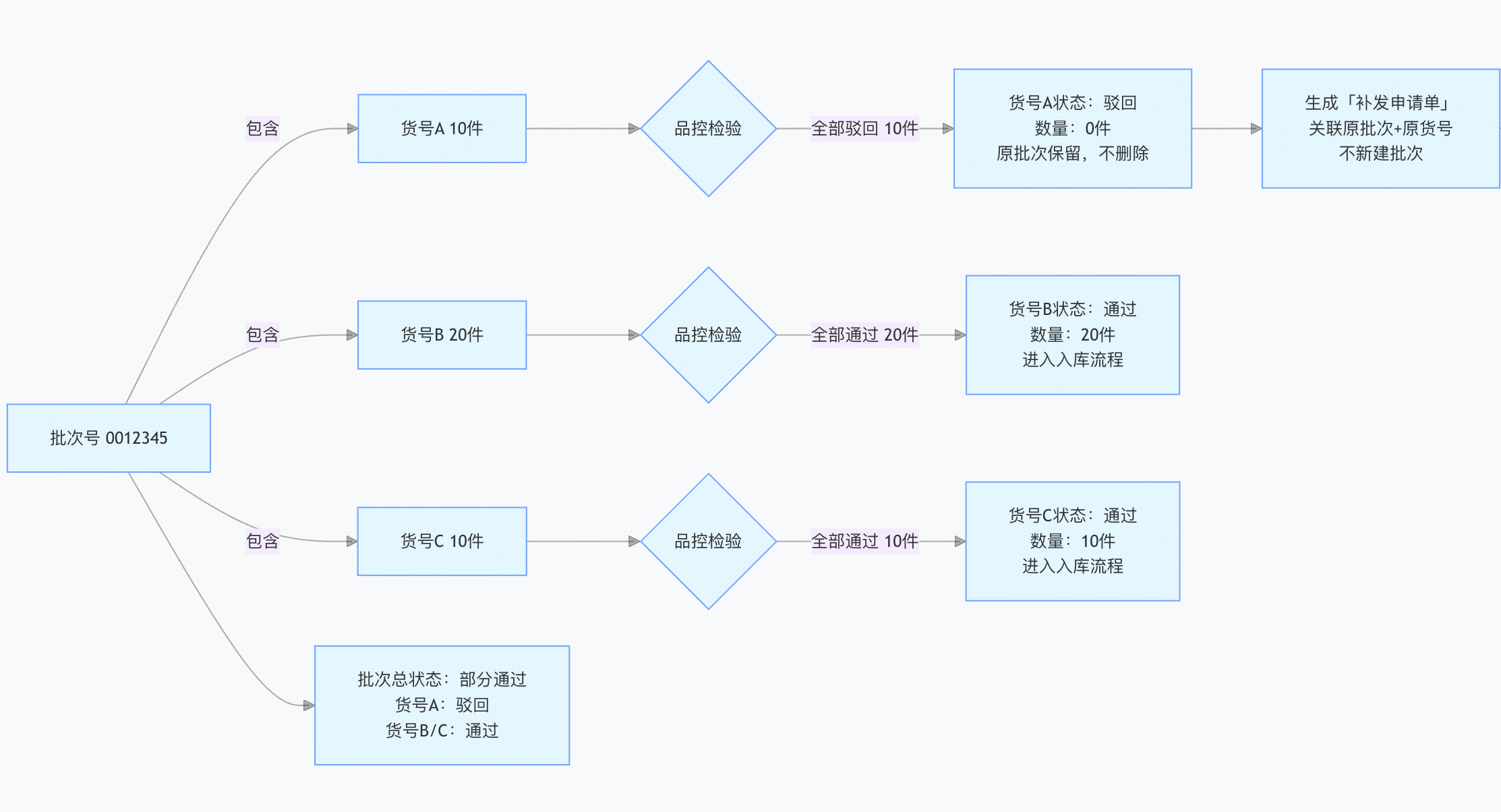
送货单(批次号)= 供货单A(SKU1,10件)+供货单B(SKU2,20件)+供货单C(SKU3,15件)+…+ 供货单N(SKUN,M件)
送货单(批次号):是本次发货的聚合容器,包含多个供货单
供货单:是每个SKU的履约单元,记录该SKU的发货数量、品控结果
关系:1个送货单 ↔ N个供货单,N≥1

2. 状态流转的核心原则
- 品控发生在「批次内SKU维度」:同一个批次下,不同SKU可以有不同的品控结果(通过/驳回)
- 供货单状态由其对应SKU的品控结果决定
- 送货单(批次)状态由下属所有供货单的状态汇总计算
- 不删单、不重建批次:仅用状态标记,避免大量取消单和重复造数
三、状态设计:从单SKU到多SKU的适配
1. 供货单状态(SKU维度)

2. 送货单(批次)状态(聚合维度)

四、流程优化:避免无效数据,提升系统性能
1. 原流程痛点
- 旧模式下,部分SKU被驳回时,直接删除原供货单并重建,导致大量「已取消」无效订单
- 数据库频繁执行DELETE和INSERT操作,锁表、阻塞写入,性能急剧下降
- 数据追溯困难,历史记录丢失,不利于审计和问题排查
2. 优化后流程(状态驱动)

3. 关键优化点
- 不删原单,只改状态:驳回/部分通过的供货单仅修改状态,不物理删除,保留完整历史
- 补发生成新批次:被驳回的SKU发起补发时,生成**全新送货单(批次号)**和新供货单,不沿用原批次
- 双向关联追溯:新批次与原批次、原供货单双向绑定,方便问题排查和审计
- 避免无效取消单:不再标记「已取消」状态,用「已取消」和「部分发货」精准表达业务含义
五、页面交互优化:贴合新流程的用户体验
1. 列表页状态展示
- 送货单(批次):显示「已完成/部分完成/已取消」状态标签
- 供货单(SKU):在批次详情页展示「已发货/部分发货/已取消」状态
- 驳回信息:仅在被驳回/部分通过的供货单下展示驳回原因和数量
2. 核心交互
- 再次发货:仅对「已取消」的供货单开放,点击后生成新批次和新供货单
- 部分通过处理:对「部分发货」的供货单,可单独对驳回部分发起补发
- 数据追溯:点击「查看补发记录」可跳转至关联的新批次,链路清晰
六、方案价值
1. 业务价值
- 支持多SKU批次发货,提升供应商和仓管操作效率
- 状态逻辑清晰,符合生鲜品控的真实业务场景
- 全链路可追溯,满足财务对账、审计要求
2. 技术价值
- 消除取消操作和取消状态的单据,避免数据库锁表和性能阻塞
- 减少无效订单数量,控制数据增长速度
- 状态驱动设计,扩展性强,可轻松支持「部分驳回」「多次补发」等复杂场景
七、总结
从「单SKU供货」到「多SKU批次发货」的升级,本质是从「细粒度履约」到「聚合管理」的架构演进。核心挑战在于如何在不破坏业务闭环的前提下,重构供货单与送货单的状态关系,同时避免数据冗余和性能问题。
我们的解决方案是:
- 明确层级:送货单(批次)是聚合容器,供货单是SKU履约单元
- 状态驱动:用「已发货/部分发货/已取消」描述供货单,用「已完成/部分完成/已取消」描述整个由供货单拼接的批次
- 性能优先:不删单、不重建批次,补发生成新批次,杜绝垃圾数据
对于B端产品经理而言,这类从业务模式升级到数据结构重构的问题,最能体现专业度——不仅要满足功能需求,更要考虑系统的长期稳定性和可维护性。
本文由 @Totoro畅 原创发布于人人都是产品经理,未经许可,禁止转载
题图来自 Pexels,基于 CC0 协议
- 目前还没评论,等你发挥!

起点课堂会员权益




