和几个老板聊完,我发现AI下半场已经开始了
在AI的热潮逐渐从技术炫技走向落地实战的当下,真正的“下半场”已经悄然开启。不是模型参数的竞赛,而是认知、组织与商业模式的重构。本文基于与多位一线创业者的深度对话,试图还原这场变革的真实脉络,揭示AI时代的“新游戏规则”。

最近在面试和交流中,有幸向几位初创公司老板、事业部总监、以及传统企业的董事长请教他们对AI落地的看法。
他们的公司类型各不相同——有AI native创业团队,也有平台型科技公司,还有传统企业的业务一把手。
但谈到AI在企业中的应用时,几乎都提到了同一个关键词:“落地”——技术跑进业务的那一步,依然最难。
于是我开始想,也许AI行业正在迎来一个“中场休息期”。
不是停下脚步,而是为了看得更清楚。
01 验证:AI native在找可复用场景
AI Native团队,正在经历“从兴奋到思考”的过程。
他们大多由90后或00后带领,团队具备不错的技术积累和背景。但我交流后发现,他们在商业落地过程中面临的挑战远比预期复杂。
常见的痛点包括:
1️⃣ 战略模糊——不知道该先聚焦哪个行业,也不清楚自己是做“平台能力”还是“垂直应用”。
2️⃣ 客户机制断层——客户内部往往缺乏AI战略牵头部门,而业务部门又难以定义清晰的AI需求。项目容易停在“想法阶段”。
3️⃣ 市场验证滞后——缺少系统化的调研与共创机制,产品功能往往只满足个别场景,难以规模化复制。
三点叠加,导致了一个典型困境:
“做得出来,但推不出去。”
根据易观分析《2025中国AI创业观察》,目前约 68% 的AI创业项目仍停留在POC(概念验证)阶段,其中仅有不到 15% 形成可复用的商业模型。
所以,AI Native团队此时最需要的,不是更多模型的优化,而是从“技术驱动”转向“价值驱动”:
- 明确战略边界(聚焦1-2个垂直行业深耕);
- 建立共创机制(与客户共同定义业务场景);
- 推动结构化落地路径(让技术、业务、决策形成闭环)。
AI不是要改变世界,而是要先改变一个具体的环节。
02 成熟:平台型企业的系统化建设
另一类成熟的科技公司,逻辑正好相反:他们不再追逐风口,而是用组织和流程去接纳AI。
典型做法往往是这样的:
先识别企业内部可自动化的流程环节,再部署AI Agent赋能执行与决策,最终形成智能化的运营流程闭环。
常见关键词包括:
AI中台、流程挖掘、智能助手平台、智能体生态。
麦肯锡在《The Economic Potential of Generative AI》中指出:
AI投入ROI最高的企业,往往具备跨部门协同与中台化能力。
这类项目起点不高,但复用性强、节奏稳定。
他们的逻辑是:“AI要嵌入业务,而不是悬在空中。”
简单来说,他们在做三件事:
- 战略层:确立AI在组织中的定位(例如作为效率提升或业务创新引擎);
- 流程层:识别可复用场景,在关键流程中部署AIAgent或智能助手,实现持续优化;
- 数据层:统一标准和指标体系,从底层数据支撑决策与反馈。
这些公司代表了AI从“能力展示”到“系统建设”的转变,它们正在形成一种新型的产业“组织力”竞争。
03 扩张:传统企业的确定性增长双曲线
与此同时,许多传统企业也在悄然转型,他们已经不再只是问:
“AI能做什么?”而是开始问:“我们要先改哪一环?”
他们的思路非常务实和落地:
小范围试点 → 数据治理 → 流程共创 → 可复用机制。
德勤《2025中国企业智能化成熟度研究》提到:
83% 的制造业企业正推进AI流程自动化,其中近一半通过“内部培训 + 外部咨询共创”的方式落地。
这说明,他们可能起步晚,但路径更稳。
AI在他们手里,已经从“创新项目”变成推动组织升级与业务再造的契机。
他们的关键词不是“创新”,而是整合。
另外,我观察到这一轮传统企业的转型也出现了明显的“双曲线”:一条向内,一条向外。
① 线内:智能化改造(效率与机制)
正在重塑管理与决策方式。
例如:制造企业导入预测模型与自动化检测系统,零售企业在选品、客服与库存优化中部署智能助手,形成了自己的“AI运营中台”。
② 线外:出海战略(增长与生态)
另一方面,越来越多企业在思考:
“当我们具备了AI能力,能否带着它走向更大的市场?”
从多语言客服、智能广告投放到跨境数据分析,AI让企业能够以更低成本、更高敏捷度拓展全球市场。
但这两条路径并非平行,而是互相推动“双轮驱动”的:
智能化改造让企业更高效,出海战略让企业更有增长空间。
当内部机制更智能,企业也更有能力把这种智能带向国际市场。
04 结构性机会:AI的三条可持续路径
从产业链视角看:AI的大局正逐渐清晰:

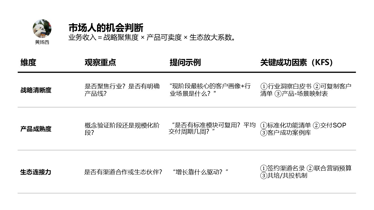
如果从市场人的视角判断一家AI企业,可以看三件事::

技术潮水退去后,留下的,永远是认知与判断力。
05 结语:中场休息,不等于停下脚步
“中场休息”的意义,在于重新校准方向。
对AI企业而言,这是从“能做什么”到“该做什么”的转折;
对我们这些关注产业的人而言,则是从“追热点”到“看结构”的成长。
AI的上半场,是狂飙;
下半场,是落地、验证与复利。
技术潮水退去后,留下的,是判断力与执行力。
数据来源
- Gartner:《2025年AI应用趋势报告》
- IDC:《2024中国生成式AI应用市场洞察》
- 麦肯锡:《The Economic Potential of Generative AI》
- 德勤:《2025中国企业智能化成熟度研究》
- AFCEA 2024 数据中心白皮书
作者:黄扬西;公众号:黄扬西
本文由 @黄扬西 原创发布于人人都是产品经理,未经许可,禁止转载。
题图来自 Unsplash,基于 CC0 协议。
该文观点仅代表作者本人,人人都是产品经理平台仅提供信息存储空间服务。
- 目前还没评论,等你发挥!

起点课堂会员权益



