彻底搞懂A2A——AI世界的「TCP/IP」
谷歌近期发布的Agent2Agent(A2A)协议,被视为AI世界的“TCP/IP”,这一开放标准旨在让不同平台、不同开发者开发的AI智能体能够跨平台、跨生态系统对话与协作。A2A协议的出现,不仅为AI智能体之间的协作提供了通用的“沟通法则”和“协作规范”,更是有望解锁AI未来的无限可能性。

自ChatGPT横空出世以来,AI持续进化,而现在,AI不仅在“独自升级”,还在悄悄学习如何“组团打怪”,甚至建立起了自己的“社交网络”。

就在最近,谷歌正式发布了Agent2Agent(A2A)协议,一个旨在让AI智能体跨平台、跨生态系统对话与协作的开放标准。更关键的是,这一重磅发布获得了超过50家行业巨头(包括Salesforce、Atlassian、Accenture、Deloitte等)的联名支持。

A2A协议不亚于为AI世界引入了TCP/IP协议,将解锁我们对AI未来的想象力。
A2A协议是什么?
A2A(Agent to Agent)协议,是一个全新的、开放的协议,它旨在让不同平台、不同开发者开发的AI智能体(Agent)能够安全地相互发现、沟通、交换信息,并协同完成任务。
简单来说,A2A协议就是为AI智能体们建立了一套通用的“沟通法则”和“协作规范”,让它们能够跨越生态系统的壁垒,像人类一样进行高效的团队合作。
A2A清晰地定义了两种角色:
- 客户端智能体 (Client Agent):代表用户发起请求的AI,比如你的个人助理。
- 远程智能体 (Remote Agent):提供特定服务的专业AI,比如航空公司的订票AI。

使用A2A协议,智能体可以:
- 发现彼此的能力。
- 协商交互模态(如文本、表单、多媒体等)。
- 在长时间运行的任务上进行安全协作。
- 在运行中无需暴露其内部状态、内存或工具。
A2A协议巧妙地构建在现有成熟的互联网技术标准之上,这使得它能够更容易地被现有的IT基础设施所接纳和集成。
如果说单个的AI智能体是互联网世界中的独立计算机,那么A2A协议就如同TCP/IP协议一样,将这些孤立的“计算机”连接起来,形成一个巨大的、智能的“AI互联网”。在这个网络中,信息和任务可以自由地在不同的AI智能体之间流动、传递和处理,从而爆发出前所未有的强大生产力。
当AI学会“组团打怪”时会发生什么?
长久以来,AI世界如同一个个华丽但彼此隔绝的“围墙花园”。OpenAI的ChatGPT、谷歌的Gemini、Meta的llama,以及无数初创公司的专业AI,它们各自为政,无法互通有无。
这种碎片化的生态系统,极大地限制了AI的潜能。
用户想要完成一个复杂任务,比如策划一场旅行,就必须在多个应用之间手动切换,体验非常割裂。
A2A协议的诞生,就是为了砸碎这些“围墙”。它的使命是构建一个开放的“智能体宇宙”,让任何AI(只要遵循协议)都能与其他AI自由协作,共同为用户创造无缝、智能的体验。这不仅仅是技术升级,更是对未来AI生态格局的一场彻底重塑。
想象一下,如果自动驾驶汽车不仅能“看见”路况,还能与周围成百上千的车辆、交通信号灯甚至道路本身进行实时“对话”和“协商”,城市交通拥堵是否将成为历史?
如果新药研发中的各个AI模型——从分子结构预测到临床试验数据分析——能够无缝共享成果、协同推理,我们攻克顽疾的速度会提升多少倍?
这正是A2A协议致力于实现的未来。它不仅仅是让AI之间能“通个气”,更是要构建一个高效、智能的协作网络,让AI的力量呈指数级增长。当AI学会“组团打怪”,其颠覆性能量将难以估量。
A2A的核心设计思想
A2A核心设计思想可以概括为以下五大设计原则:
- 拥抱智能体能力 (Embracing agentic capabilities):协议充分考虑到AI智能体在处理非结构化数据、模糊指令以及复杂任务时的独特优势。它允许智能体之间即便没有共享的内存、工具或上下文,也能够通过自然语言等方式进行有效的协作。
- 构建于现有标准之上 (Building on existing standards):A2A协议采用了我们熟知的HTTP、服务器发送事件(SSE)以及JSON-RPC等技术标准。这大大降低了开发者学习和应用的门槛,使得将A2A集成到现有的企业平台或应用中变得相对简单。
- 默认安全 (Ensuring security by default):在企业级的应用场景中,数据安全是重中之重。A2A协议在设计之初就内置了企业级的身份验证和授权机制,确保所有跨智能体的通信和协作都在一个安全可控的环境下进行。
- 支持长期运行的任务 (Supporting long-running tasks):很多复杂的任务并非一蹴而就,可能需要数小时甚至数天才能完成。A2A协议支持这种长时间运行的任务,并能提供实时的进度反馈、状态更新和通知。
- 模态无关 (Being modality agnostic):未来的AI交互将是多模态的,不仅限于文本,还包括语音、图像和视频。A2A协议具有良好的扩展性,能够支持包括音视频流在内的多种数据模态,为未来更加丰富的AI协作场景预留了空间。
A2A协议的关键组成部分
要理解A2A协议是如何运作的,我们需要了解其四个关键的组成部分:
- 能力发现 (Capability discovery):每个AI智能体都会有一张“智能体名片”(Agent Card),这张名片以JSON格式记录了该智能体的“特长”和“技能”,也就是它能做什么。通过这张名片,其他智能体可以快速发现并了解它的能力。
- 任务管理 (Task and state management):A2A协议中的所有通信都是围绕“完成任务”这一核心目标展开的。协议定义了清晰的任务对象(Task Object)和任务生命周期,确保协作双方对于任务的创建、执行、状态更新和最终完成有统一的认知。
- 安全协作 (Secure collaboration):智能体之间通过发送消息来进行沟通。这些消息可以是任务的上下文、问题的回复、交换的文件(Artifacts),甚至是来自用户的直接指令。
- 用户体验协商 (User experience negotiation):不同的AI智能体可能拥有不同的用户交互界面和能力。A2A协议允许智能体在消息中指定内容的类型(Content Types),并通过协商来确定最适合的展示格式和交互方式,从而确保最终用户获得流畅一致的体验。

智能体之间如何互相认识?——名为agent card的数字名片
Agent Card(智能体名片)是一个标准化的、公开的JSON文件,它相当于一个AI智能体的“数字名片”或“公开主页”。

每个希望参与A2A协作的智能体,都需要提供这样一个文件。这个文件详细描述了该智能体的身份信息、功能特长(即它能完成哪些任务),以及其他智能体应该如何与它进行通信的技术细节。
这个标准化文件的官方名称通常是agent.json,它被放置在一个公开可访问的URL上,以便任何其他智能体或开发者都能够发现和读取它。
Agent Card都包含什么信息?
Agent Card的核心是提供一套结构化的信息,让其他AI能够“读懂”它。虽然其具体字段可能会随着协议的演进而微调,但其核心信息构成是稳定的。以下是Agent Card中包含的关键信息:

Agent Card的作用非常重要,可以概括为以下三点:
- 服务发现 (Service Discovery):这是它的首要作用。在广阔的AI网络中,一个AI智能体如何找到另一个能满足其特定需求的AI?答案就是通过搜索和解析Agent Card。例如,一个“旅行规划AI”需要订机票,它就可以去查找那些在Agent Card的capabilities中声明了自己能执行book_flight任务的智能体,并选择一个进行协作。
- 能力声明与“广告” (Capability Declaration & Advertisement):Agent Card是AI智能体向外界“广而告之”自己能做什么的方式。它就像一个商店的招牌和菜单,清晰地告诉所有潜在的“顾客”(其他AI),我这里提供哪些“菜品”(任务),能解决什么问题。
- 自动化协作的基石 (Foundation for Automated Collaboration):因为Agent Card是机器可读的标准化JSON,所以整个服务发现和协作发起的流程可以完全自动化。AI智能体可以自主地读取并理解另一方的Agent Card,无需任何人工干预,就能知道如何正确地构建请求、发起一个对方能处理的Task。这为实现大规模、动态的AI自主协作奠定了基础。
总而言之,Agent Card解决了AI协作中最先决的问题:“你是谁?你能做什么?我该如何联系你?”。它是整个A2A生态系统中,实现智能体之间相互发现、理解和连接的“黄页”和“说明书”。
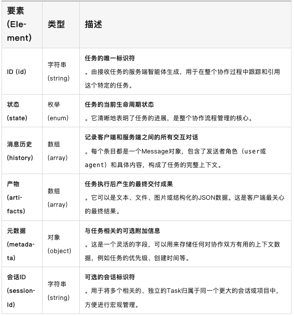
智能体之间共事的基础——A2A协议中的task
这里的task对象可以称得上是A2A协议的灵魂,接下来我们展开讲讲。
task(任务)是智能体之间协作的核心单元。可以把它想象成一个“共享的工作文件夹”或一个“项目单”。
当一个AI智能体(客户端)需要另一个AI智能体(服务端)去完成一件相对复杂、可能需要多个步骤或较长时间才能完成的工作时(例如,“预订下周去上海的机票和酒店”或“生成一份第三季度销售报告”),客户端就会创建一个Task。
这个task对象封装了从请求开始到任务完成所需的所有信息、交互历史和最终结果。它是一个有状态 (stateful)的实体,意味着它会记录自己当前进展到哪一步了,从而支持长时间运行和多轮的复杂对话。
简单来说,task就是A2A协议中定义的一个标准化的、结构化的工作指令,是所有协作的起点和载体。
以下是构成一个task的核心要素:

理解state对于理解task尤其重要,state定义了任务从开始到结束的完整流程:
- submitted(已提交): 任务已被客户端创建并发送,但服务端尚未开始处理。
- working(处理中): 服务端正在积极执行任务。
- input-required(需要输入): 服务端暂停,需要客户端提供额外的信息才能继续。
- completed(已完成): 任务成功完成,最终的产物(Artifacts)已经生成。
- failed(已失败): 任务因错误而终止。
- canceled(已取消): 任务被客户端或服务端主动取消。
通过这套标准化的Task结构,任何支持A2A协议的AI智能体都能准确地理解彼此的意图、跟踪协作进度并获取最终结果,从而实现真正意义上的跨平台、跨生态的高效协作。
智能体合作的任务成果——A2A协议中的artifacts
在A2A协议中,Artifacts(产物)是Task(任务)执行后产生的、最终的、可交付的工作成果。
如果说Task是整个项目的“工作单”,history是项目过程中双方来回沟通的“会议纪要”,那么Artifacts就是这个项目最终完成时,交付给客户的“最终产品”或“交付物”。
当一个任务的状态(state)变为completed(已完成)时,客户端智能体最关心的就是这个Artifacts字段,因为它包含了任务执行的最终结果。
Artifacts都包含什么信息?
一个Artifact对象本身是一个结构化的容器,其设计旨在支持丰富多样的交付成果。它主要由以下两部分信息构成:

MessagePart的构成
为了理解Artifacts,我们必须理解MessagePart。它是A2A协议中承载所有内容的最小单元,无论是对话消息还是最终产物,都由MessagePart构成。一个MessagePart包含:
- content-type(内容类型):类似于MIME类型,它明确定义了content中数据的格式。这使得接收方能够准确地知道如何解析和处理这些数据。常见的类型有text/plain(纯文本)、application/json(JSON对象)、image/png(PNG图片)等。
- content(内容本身):实际的数据,其格式由content-type指定。
通过这种设计,一个Artifact可以非常灵活地交付复杂的结果。例如,一个名为“flight-itinerary”的Artifact可以同时包含两个parts:一个part是application/json格式的结构化行程数据,供程序自动处理;另一个part是text/plain格式的文本摘要,供人类直接阅读。
Artifacts在A2A协议中起到了几个关键且明确的作用:
- 封装和交付最终结果:这是它的首要作用。它将最终的工作成果与过程中的对话(history)清晰地分离开来。当一个任务完成时,客户端不必去解析整个对话历史来寻找答案,只需直接访问Task对象中的artifacts数组,就能获取到标准化的、最终的交付物。
- 支持丰富和多模态的交付物:通过使用包含content-type的MessagePart,Artifacts不仅仅能交付简单的文本。它可以交付结构化的数据(JSON)、文件(通过base64编码等方式)、图片、甚至是视频流的引用。这种灵活性对于功能强大的AI智能体至关重要。
- 提供明确、可追溯的成果:每个Artifact都有一个明确的name,其内容由结构化的parts组成。这为自动化处理提供了极大的便利。接收任务结果的AI可以根据name和content-type来决定如何处理这个交付物,整个过程清晰、可靠且可追溯。
总而言之,Artifacts是A2A协议中任务成果的“标准化集装箱”。它确保了无论任务多么复杂,其最终的交付成果都能以一种结构化、可解析、支持丰富格式的方式被清晰地封装和交付,从而实现高效、可靠的自动化协作闭环。
智能体在A2A协议下的协作流程
假设AI助理“小智”要和“深航AI订票服务”通过A2A协议进行协作,完成一次机票预订,它们之间的协作流程将是这样的:
目标:
小明通过AI助理“小智”,预订一张机票。
角色:
- 客户端AI (Client Agent):“小智”
- 服务端AI (Server Agent):“深航AI订票服务”
过程:
第1步: 服务发现 (Service Discovery)
两个Agent之间发生了什么:“小智”需要找到能订机票的Agent。它开始程序化地查询服务目录。这个过程是机器对机器的:
- “小智”读取并解析一系列agent.json文件(即Agent Card)。
- 它在每个文件中查找capabilities.tasks数组,寻找name属性为”book_flight”的任务。
- 它找到了“深航AI”的Agent Card,成功匹配。
- “小智”从这张Card中提取出关键信息:对方的唯一IDcom.shenair.booking和服务的API端点URLhttps://api.shenair.com/a2a/v1。
第2步: 安全握手与授权 (Security & Authorization)
两个Agent之间发生了什么:在发起任务前,双方必须建立安全的信任关系。
- 传输层认证 (mTLS):“小智”的后端服务器向“深航AI”的端点URL发起连接。两者进行相互TLS (mTLS) 握手,通过交换并验证各自的SSL证书,来双向证明自己的“机器”身份。这确保了连接是建立在两个可信的服务器之间,并且后续所有通信都将被加密。
- 应用层授权 (OAuth 2.0):“小智”向“深航AI”的授权服务器发起OAuth 2.0授权流程,请求代表小明操作的权限。小明(用户)被引导至授权页面同意后,“深航AI”的授权服务器会生成一个访问令牌 (Access Token),并将其发回给“小智”。这个令牌(通常是JWT格式)包含了用户身份和被批准的权限范围 (scopes),如booking:create。
第3步: 创建并提交任务 (Task Creation & Submission)
两个Agent之间发生了什么:“小智”将用户的请求打包成一个A2A标准格式的Task对象。
- 它构建一个JSON对象,其中history数组包含第一条消息:{ “role”: “user”, “parts”: [{ “content-type”: “text/plain”, “content”: “下周一,北京到深圳,单程” }] }。
- “小智”向“深航AI”的端点URL发起一个HTTP POST请求。
- 这个请求的Body部分是完整的Task JSON对象。
- 请求的Header部分包含了授权信息:Authorization: Bearer <上一步获取的Access_Token>。
第4步: 协作式交互 (Collaborative Interaction)
两个Agent之间发生了什么:这是一个有状态、多轮的对话过程,Task对象是传递状态的载体。
- “深航AI”接收到POST请求,验证Token通过后,接受该Task,为其分配一个唯一的id,并将state设为working。
- “深航AI”根据任务信息查询数据库,然后修改Task对象,在history数组末尾追加一条来自agent角色的新消息,内容是航班选项的JSON数据。
- “深航AI”通过预设的Webhook或其他通知机制,通知“小智”任务状态已更新。
- “小智”在呈现选项给用户并获得选择后,再次修改本地的Task对象,在history末尾追加一条来自user角色的新消息(用户的选择)。
- “小智”将这个包含完整对话历史的、更新后的Task对象,再次发送给“深航AI”(通常是通过HTTP PUT或POST到特定的任务URL)。
第5步: 任务完成与产物交付 (Completion & Artifact Delivery)
两个Agent之间发生了什么:任务执行完毕,服务端Agent交付最终成果。
- “深航AI”收到最终确认后,执行订票操作。
- 操作成功后,它最后一次修改Task对象:将state更新为completed。
- 最关键的一步:它在Task对象中填充artifacts数组。它创建了一个JSON对象作为Artifact (产物),例如:{ “name”: “flight_confirmation”, “parts”: [{ “content-type”: “application/json”, “content”: “{…包含订单号、座位、二维码数据的完整JSON…}” }] }。
- “深航AI”将这个最终形态的Task对象推送给“小智”,标志着它这边的工作已全部完成。
第6步: 结果解析与呈现 (Result Processing & Presentation)
两个Agent之间发生了什么:客户端Agent接收并利用最终产物。
- “小智”收到这个state为completed的Task对象。
- 它不再关心history,而是直接解析artifacts数组。
- 它找到名为flight_confirmation的产物,并从中提取出content-type为application/json的part,获得结构化的订单数据。
- “小智”利用这些精确的数据,在用户界面上渲染出可视化的订票成功卡片。从技术上讲,A2A的协作到此结束。“小智”的后续动作是其自身与用户之间的交互。
通过这个流程,两个原本独立的AI智能体,在A2A协议这个标准化的“协作框架”下,安全、高效、清晰地完成了一次复杂的协作任务。
A2A 如何确保安全?
A2A协议构建了一个多层级纵深安全防御体系,确保智能体之间的协作从一开始就是安全的。
它主要有以下三个层面:
第一层:传输层安全 —— 验证“机器”的身份 (mTLS)
在两个AI智能体开始对话之前,首先要解决最基本的问题:我是在和正确的“机器”对话吗?我们的通话信道是私密的吗?A2A协议通过“相互TLS” (MutualTransport Layer Security,简称 mTLS)来解决这个问题。
什么是mTLS?我们平时访问网站使用的HTTPS(或称TLS),是客户端(你的浏览器)会验证服务器(网站)的证书,来确保网站是真实的,而不是一个冒牌货。这是一个单向验证。 而mTLS则是一个双向验证过程。不仅客户端要验证服务器的身份,服务器也要反过来验证客户端的身份。双方都需要出示并验证对方的数字证书,才能建立一条加密的通信信道。
它起什么作用?
- 强身份验证 (Strong Authentication):mTLS确保了参与通信的双方(两个AI智能体)都是经过认证的、可信的实体。这可以有效防止未经授权的“假冒”智能体接入系统。
- 数据加密 (Data Encryption):一旦mTLS握手成功,两者之间所有传输的数据都会被加密。这可以防止任何中间方窃听或篡改通信内容。
普通HTTPS就像你去一个政府机构办事,你需要向工作人员出示你的身份证(单向验证)。而mTLS则像是两个特工接头,他们需要互相展示自己的证件(双向验证),确认彼此身份后,才开始在加密的信道里交换情报。
第二层:应用层安全 —— 验证“操作”的授权 (OAuth 2.0)
仅仅确认了“机器”的身份还不够,还需要解决第二个更重要的问题:你(这个AI)有权代表你的用户,来执行这个操作吗?A2A协议采用了目前业界最主流的授权框架OAuth 2.0来解决这个问题。
什么是OAuth 2.0?OAuth 2.0 是一个授权标准,它允许第三方应用(例如,一个客户端AI)在不获取用户密码的情况下,代表用户去访问其在另一个服务(例如,一个服务端AI)上的受保护资源。这是通过“令牌 (Token)”来实现的。
它在A2A中如何工作?
- 当一个客户端AI想要代表用户(比如你)去请求另一个服务端AI(比如航空公司的订票AI)时,它会首先通过OAuth 2.0流程,从用户那里获得一个授权令牌 (Access Token)。
- 这个令牌就像一张有时效、有范围的“授权委托书”。它会被包含在客户端AI发给服务端AI的每一个请求中。
- 服务端AI收到请求后,会验证这个令牌的有效性,并检查令牌中包含的“范围” (Scopes),来判断这个客户端AI是否有权限执行请求的操作(例如,是否有read:flights或write:booking的权限)。
例如,你授权一个第三方App(客户端AI)去读取你的相册(服务端AI)。你并不会把你的密码告诉它,而是通过一个授权页面,同意授予它“只读”权限。系统会发给这个App一个令牌(Token),这个App拿着令牌就可以读取你的相册,但无法删除或修改,因为令牌的“范围”(Scopes)限制了它的操作权限。
第三层:设计哲学 —— 最小权限原则 (Principle of Least Privilege)
这是贯穿整个A2A安全设计的核心指导思想。
- 什么是最小权限原则?这个原则要求,任何一个智能体(或系统中的任何组件)都应该只被授予完成其任务所必需的、最少的权限。不多也不少。
- 它如何体现?在设计Agent Card的能力清单时,开发者就被鼓励严格遵循此原则。例如,一个用于“查询天气”的AI,其Agent Card中定义的任务就绝不应该被授予访问用户通讯录或修改文件的权限。通过OAuth 2.0分配的令牌范围(scopes)也应该被尽可能地细化和限制。
这样做可以极大地缩小攻击面。即使某个智能体因为某种原因被攻破,由于它的权限本身就非常有限,攻击者能够造成的损害也会被控制在最小范围内。
通过这三层能力的结合,A2A协议构建了一个强大的默认安全模型:

A2A 让 1+1 >> N的神奇魔力
为什么说A2A拥有巨大潜力?
因为它能释放AI的“网络效应”,实现“1+1远大于N”的惊人效果。
功能叠加只是开胃菜:
比如,你的个人助理AI(负责日程)通过A2A连接到天气AI(提供预报)和新闻AI(筛选资讯),为你生成一份高度定制化的晨间简报。这还只是简单的能力相加。
真正的魔力在于“智能涌现”:
更进一步,想象一个由多个医学研究AI组成的网络,它们分别专攻基因组学、蛋白质组学、药物化学等。通过A2A协议,它们不仅共享数据,更能协同推理,可能会发现人类研究员未能注意到的复杂疾病模式或潜在药物靶点。这种从量变到质变的飞跃,就是“智能涌现”。这类似于单个神经元很简单,但亿万个神经元通过复杂的连接(类似A2A)形成了人类智慧。
历史上,TCP/IP协议的出现,使得分散的计算机连接成互联网,彻底改变了信息传播方式。USB标准的统一,让无数外设即插即用,极大便利了用户。
A2A协议被寄予厚望,有望成为AI时代的“TCP/IP”,将孤立的AI智能连接成一张巨大的“智慧网络”,其潜在价值将难以估量。
正如谷歌所强调的,这种“通用互操作性对于充分释放协作式AI智能体的潜力至关重要”。
例如,在应对全球气候变化时,分布在各地的环境监测AI、气候模型AI、能源调度AI可以通过A2A协同工作,提供前所未有的洞察和解决方案。
A2A与API、函数调用、MCP、联邦学习的区别
人们很容易把A2A和API、函数调用、MCP和联邦学习这些概念搞混。它们看似相关,实则在目标和机制上有很大区别:
- API(应用程序接口):像是餐厅的“菜单”。规定了你能点什么菜(功能)以及怎么点(调用方式)。核心是“功能的程序化调用”。
- 函数调用(Function Calling):像是给了AI一个“智能工具箱”。AI知道在特定场景下该使用哪个工具(调用某个函数)来增强自身能力。核心是“AI能力的扩展与工具使用”。
- MCP(模型上下文协议):这像是为AI的“工具箱”提供了标准化的“设备操作指南”,让工具更好用。核心是“AI与工具/数据源的交互规范”。
- 联邦学习(Federated Learning):联邦学习确实也是“分布式协作”,但它的目标与A2A完全不同。想象一个全球烹饪学校联盟,想创造出完美的蛋糕配方。每个学校用自己的秘密原料(本地数据)进行试验,然后只把试验得出的“烘焙心得”(模型更新)发回总部。总部结合所有心得,更新出一版更完美的“总配方”(全局模型),再发给大家。整个过程是为了产出一个更好的“配方”,而不是为了完成一次“蛋糕订单”。
核心区别一览表:

A2A的本质是构建AI智能体之间的“社会关系”和“协作生态”,强调的是自主性、协商性和智能的组合与涌现。它不是让AI变得更会“用工具”,而是让AI学会“找搭档”、“组团队”、“干大事”!
A2A的应用场景前瞻
A2A协议的出现,将极大地拓展AI的应用边界,目前可以推演出一些充满想象力的应用场景:
- 超级个人助理:你的个人AI助理将成为一个“总调度师”。当你需要安排一次复杂的跨国旅行时,它会自动连接航空公司的AI进行订票、酒店的AI进行预订、租车公司的AI安排接送,甚至连接目的地的导游AI为你规划行程。你只需要说出你的想法,剩下的全部交给AI天团来搞定。
- 自动化企业运营:企业的运营将变得前所未有的高效。采购AI自动与全球供应商的AI进行比价和谈判;生产AI根据销售AI提供的市场预测,实时调整生产线;财务AI则会自动完成所有交易的记账和审计。整个公司就像一个由无数AI智能体协同工作的精密机器,7×24小时不间断地高效运转。
- 智能城市与公共服务:城市的交通管理AI可以与天气预报AI、大型活动管理AI互联,提前预测并疏导交通拥堵。市民的求助AI可以直接连接到社区服务AI、医疗急救AI,在第一时间获得最精准、最快速的帮助。
- “无人驾驶”的全球智慧物流网:无人卡车、无人机、自动化仓库、港口调度AI通过A2A形成一张覆盖全球的智慧物流网络,货物运输效率和成本将发生革命性变化。
- “数字孪生地球”与危机预警:无数传感器AI、环境模拟AI、社会经济模型AI通过A2A构建一个实时的“数字孪生地球”,能够模拟气候变化、预测自然灾害、优化资源分配,甚至推演政策影响,为人类应对全球性挑战提供决策支持。
- 去中心化的“AI科研共同体”:全球各地的科研AI可以基于A2A协议,安全、高效地共享加密数据、算法模型和计算结果,针对癌症、艾滋病、新能源等重大课题发起“分布式总攻”,加速科学发现的进程。
这些激动人心的场景正在因为A2A变得不再遥不可及。
A2A的出现和发展为何是必然趋势?
AI的发展并非一蹴而就。从早期只会执行固定指令的“计算器”,到后来在特定领域(如下棋、图像识别)展现超凡能力的“专家系统”,AI经历了漫长的“学艺”过程。然而,这些“天才AI”大多是“独行侠”,各自为政,能力难以整合。
这就好比人类社会,个体的能力再强,也无法建成金字塔或登陆月球。只有当个体学会交流、分工、协作,文明才能进步。AI也是如此。随着单一AI模型的能力逐渐触及天花板,以及现实世界问题的日益复杂化,让AI走出“茧房”,学会“社交”与“协作”,就成了打破瓶颈、释放更大潜能的必然选择。
A2A协议的出现,正是顺应了这一历史潮流。它是AI从“个体智能”迈向“集体智能”的关键一步,标志着AI“社交进化史”新篇章的开启。
在过去,我们更关注如何让单个的AI模型变得更强大、更聪明,这就像是努力培养一个个“单项冠军”。而A2A协议的出现,则为我们提供了一个框架,去组建一支由无数“单项冠军”构成的“梦之队”,通过协同合作来解决更加宏大和复杂的挑战。
这不仅仅是效率的提升,更是一种范式的转移。正如TCP/IP协议的出现,最终催生了我们今天所知的互联网生态系统一样,A2A协议也极有可能成为未来“AI互联网”的基石。在这个全新的生态中,AI智能体的价值将不再仅仅取决于其自身的能力,更取决于它与其他智能体连接和协作的能力。
当然,A2A协议的发展之路也并非一帆风顺。如何建立广泛的行业共识、如何确保跨生态协作的绝对安全、如何处理协作过程中可能出现的责任归属等问题,都是未来需要持续探索和解决的挑战。
但无论如何,A2A协议已经为我们描绘了一幅激动人心的未来蓝图。在这个蓝图中,AI成为可以相互沟通、彼此协作的“数字生命”。它们将以前所未有的深度和广度融入人类社会,重塑我们的生活、工作乃至整个世界的运作方式。
作者:赛先声;公众号:奇点漫游者
本文由 @赛先声 原创发布于人人都是产品经理。未经作者许可,禁止转载
题图来自Unsplash,基于CC0协议
该文观点仅代表作者本人,人人都是产品经理平台仅提供信息存储空间服务
- 目前还没评论,等你发挥!

起点课堂会员权益




