从需求到落地:手把手教你打造企业级 AI 智能客服平台,附实战案例(二)
当70%的重复咨询仍由人工客服应答,当用户因机器人答非所问愤然转人工,当业务专家为维护知识库熬红双眼——传统智能客服的瓶颈已触手可及。
大模型时代的突破性解法,正藏在知识体系的智能重构与对话引擎的进化中。本文将拆解AI客服平台设计的核心阶段,揭示如何让机器真正“读懂业务”。

二、阶段二:平台设计构建客服的「超级大脑」
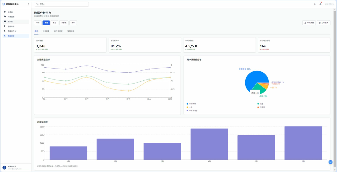
1. 仪表盘

定位:通过数据图表实时呈现客服系统的整体运行状态,为管理者提供决策上的依据。
核心功能:
- 实时监控关键指标:比如当前在线用户数、排队人数、AI问题解决率、人工客服接通率、平均响应时间等;
- 历史趋势分析:展示每日/每周/每月的咨询量、问题类型分布、用户满意度变化等;
- 异常预警:当指标超出阈值(比如排队人数过多、AI准确率骤降)时,自动触发提醒(如短信、系统弹窗)。
核心作用:帮助管理者快速掌握服务质量、资源瓶颈(如人工客服人力不足)、用户需求热点,从而及时调整策略(比如临时增派人手、优化高频问题解决方案)。
关键特性:支持自定义配置(如按业务线、部门拆分数据)、多维度下钻分析(如从 “咨询量” 下钻到 “具体问题类型”)、数据导出(用于深度复盘)。
2. 对话管理

定位:控制用户与客服(AI 或人工)交互流程的 “指挥官”,确保对话逻辑连贯、高效推进。
核心功能:
- 对话流程设计:支持可视化配置交互路径(如“用户问物流→先确认订单号→查询物流状态→是否需要催单”);
- 多轮对话支撑:通过上下文理解(如记住用户前文提到的“订单号A123”),避免重复提问;
- 话术管理:统一AI/人工客服的回复风格(如亲切型、专业型),并支持动态更新话术模板;
- 转人工触发:当AI无法解决问题(如用户情绪激动、需求复杂)时,自动跳转至人工客服,并同步历史对话记录。
核心作用:避免对话 “断层”(如答非所问、重复循环),减少用户操作成本,提升单次对话的问题解决率。
3. 知识库

定位:客服系统的 “大脑记忆库”,存储所有可复用的服务信息(如产品信息、政策规则、解决方案),为 AI 和人工客服提供答案支撑。
核心功能:
- 结构化内容:FAQ(常见问题,如“退款时效是多久”)、结构化数据(如产品参数、价格表);
- 非结构化内容:用户手册、政策文档、历史案例(如“如何处理快递破损投诉”);
- 多类型内容存储:
- 智能检索:支持关键词、语义匹配(如用户问“退钱要多久”,能匹配到“退款时效”的FAQ);
- 动态维护:支持人工更新、AI自动补充(如从历史对话中提取新问题并生成答案),并通过审核机制确保内容准确性。
核心作用:确保 AI / 人工客服回答的一致性和准确性,减少 “信息盲区”,同时降低新客服的培训成本(无需死记硬背知识)。
4. 意图识别

定位:系统的 “语言解码器”,通过自然语言处理(NLP)技术解析用户输入(文本、语音)背后的真实需求(即 “意图”),是 AI 理解用户的核心能力。
核心功能:
- 意图分类:将用户输入映射到预设意图(如“查询订单”“投诉物流”“咨询优惠”),准确率通常需达到85%以上;
- 实体提取:从用户输入中提取关键信息(如“订单号A123”“手机号138xxxx”“城市上海”),支撑后续流程(如查询订单需订单号);
- 模糊意图处理:当用户表达模糊(如“我想问问那个事”)时,通过上下文联想或引导提问(如“您是想咨询订单还是物流呢?”)明确需求;
- 模型迭代:通过用户反馈(如“AI答错了”)持续优化识别模型,提升复杂场景(如方言、口语化表达)的准确率。
核心作用:解决 “用户说 A,系统理解成 B” 的问题,是 AI 自主服务的 “前提”—— 只有准确识别意图,才能调用知识库或对话流程给出正确回应。
5. 客服工作台

定位:人工客服的 “操作中枢”,整合 AI 辅助工具、对话记录、工单系统等功能,提升人工服务效率。
核心功能:
- 对话窗口:实时展示用户消息,支持文本、语音、图片等多形式交互;
- AI辅助响应:基于用户输入,自动从知识库推荐答案(如“推荐3条回复话术”),客服可一键发送或修改;
- 用户画像集成:展示用户历史订单、咨询记录、标签(如“高价值客户”“投诉过物流”),帮助客服个性化服务;
- 工单管理:当问题需跨部门解决(如“技术故障”),可直接创建工单并分配给对应部门,跟踪处理进度;
- 快捷操作:预设常用回复模板、快捷键(如“F5发送”),减少重复输入。
核心作用:降低人工客服的工作强度(减少查资料、打字时间),让客服聚焦于复杂问题解决,同时通过标准化工具确保服务质量。
6. 数据分析

定位:系统的 “优化引擎”,通过挖掘历史交互数据,为服务流程、AI 模型、业务策略的迭代提供依据。
核心功能:
- 用户需求分析:统计高频问题(如“每月有30%咨询集中在‘退款’”)、需求趋势(如“节假日物流咨询量增长50%”);
- 系统性能分析:跟踪AI意图识别准确率(如“‘投诉’意图识别准确率92%,‘售后’仅78%”)、知识库匹配成功率、人工客服响应时长;服务质量评估:通过用户满意度评分(如“五星好评占比”)、问题解决率(如“一次对话解决80%问题”)评估服务效果;
- 异常根因定位:如“某时段AI解决率骤降”,可追溯至“知识库未更新新政策”或“意图识别模型过旧”。
核心作用:打破 “经验驱动” 的优化模式,用数据明确系统短板(如 “意图识别需优化‘售后’场景”)、指导资源投入(如 “增加‘退款’相关的知识库内容”),实现服务的持续迭代。
三、智能客服用户业务流程

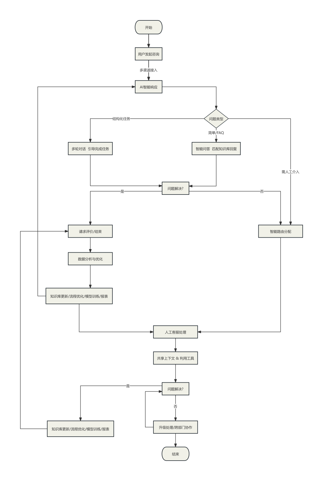
1.用户咨询发起:用户通过网站、APP、微信等任何一个渠道发起咨询。
2.AI智能响应:
- 智能问答(FAQ):识别为常见问题,立即从知识库返回精准答案。
- 多轮对话(Task):识别为流程任务,引导用户逐步完成,实时对接业务系统。
- 智能路由:当AI智能客服无法解决、用户要求人工、或根据规则需人工介入时,基于多维度规则(问题类型、用户价值、技能、紧急度、历史)将对话精准分配给最优人工客服或技能组。
3.人机协作处理:
- 人工客服接收对话,完整查看AI交互上下文和用户信息。
- 利用客服工作台处理问题,可能需要调用业务系统。
- 处理过程中或完成后,将有价值的新知识/解决方案沉淀回知识库。
- 复杂问题可能需要升级或跨部门协作。
4.问题解决与反馈:问题解决后,系统可邀请用户评价(满意度CSAT/NPS)。
5.数据分析与持续优化:系统分析全流程数据(对话量、解决率、满意度、热点问题、机器人表现等),生成报表和洞察,用于:
- 更新和优化知识库内容。
- 优化路由策略和业务流程。
- 指导客服培训和排班。
四、与算法模型层的交互逻辑
AI智能客服平台与算法模型层的交互可概括为“业务配置层→模型适配层→推理执行层→反馈优化层”的闭环:
- 业务配置层:(可视化流程、话术模板、转人工规则)通过中间件转化为模型可理解的参数(如状态转移矩阵、风格嵌入、阈值);
- 模型适配层:(意图识别、DST、NLG、情绪识别)基于参数执行实时推理,输出结构化结果(如意图标签、实体槽位、生成文本、情绪得分);
- 推理执行层:将模型结果转化为业务动作(如推进流程、复用实体、生成回复、触发转人工);
- 反馈优化层:收集用户交互数据(如误触发案例、话术差评),用于模型微调(如DST实体识别优化、NLG风格校准),持续提升协同效率。
五、平台架构层

六、写在最后
AI 智能客服是通过自然语言处理(NLP)、机器学习等技术,模拟人类客服与用户交互,实现自动化服务的系统。
本文由人人都是产品经理作者【产品人勿缺】,微信公众号:【产品人勿缺】,原创/授权 发布于人人都是产品经理,未经许可,禁止转载。
题图来自Unsplash,基于 CC0 协议。
- 目前还没评论,等你发挥!

起点课堂会员权益




