那个被低估的免费AI,帮我写完了专利、搞定了设计系统
当大家还在砸钱抢 GPT-4 额度时,一款被忽视的免费 AI 已经悄悄干完“脏活累活”:从专利撰写、图纸生成到设计系统搭框架,一条龙全包。我实测 7 天,交完 1 份发明专利初稿 + 38 页品牌视觉规范,成本为 0,时间省掉 80%。今天把提示词模板、流程图和避坑清单全部公开,教你用零预算把创意直接变成知识产权,让这款“小众大杀器”替你打工。

AI现在已经越来越好用了,可选的也越来越多了。但对我来说,用的最多的其实就那么几个,今天就跟大家做一个推荐。
如果你想要高质量的图片参考,Midjourney在创意和审美上,目前依然是王者。
如果你想要对图片进行编辑和修改,我现在用的最多的是Gemini Nano Banana模型,对比下来,它修改的细节和整体质感是最好的。
如果你是想处理文字,比如梳理思路或者写文章,我用的最多的是Gemini 2.5 pro,它也几乎是我每天都会打开的AI工具。
今天这篇文章,我想重点聊聊Gemini 2.5 pro,这个容易被大家低估的AI工具,对我来说,它实在是太好用了。今天主要想给大家总结我自己平时比较常用的5个用法和5个进阶技巧。
关于Gemini 2.5 pro,我之前专门写过一篇文章介绍了它的一些基础用法,但发现很多人平时还比较少用它。它完全免费,免费还能这么好用,真的非常离谱。
用这么久,我觉得它最优秀的地方在于,输出的结果,几乎每次都能准确理解我的意思,AI味也比较少。
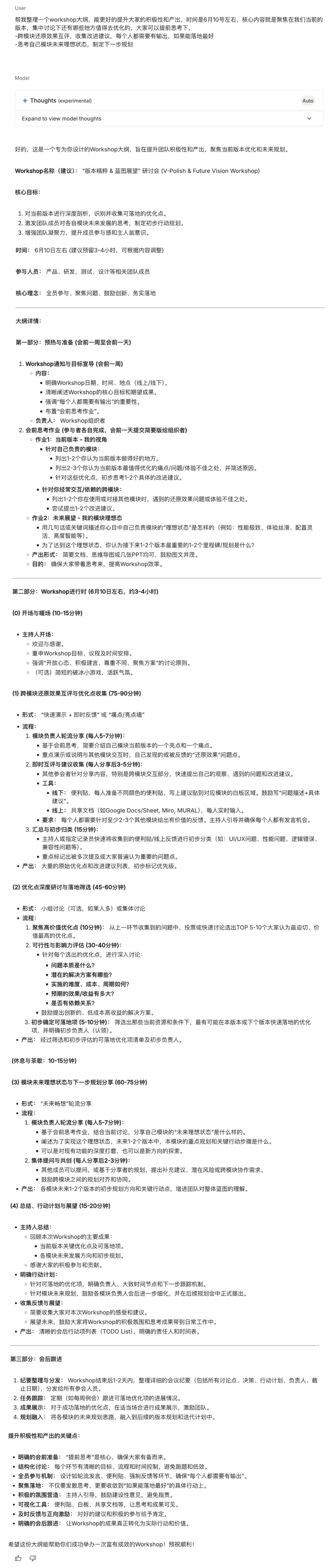
我通常会把我想问的问题,写成提示词,然后扔给几个不同的AI工具做对比,Gemini几乎每次都能完胜。前段时间,我在团队内打算组织一次workshop,希望通过AI帮自己完善准备内容,我把自己的初步想法发给了Gemini,chatGPT,我们可以对比下结果,差距明显。
先看下chatGPT生成的结果

然后再看下Gemini是怎么说的

很显然,对于同一个问题,Gemini给出的方案更为完整且好落地,不仅包含了前期准备,执行细节,每一步都帮我想全了,最后就是用了这套框架,帮助我把这个活动组织的圆满成功。
虽然Gemini可以有很多使用途径,但我最常用的是Google AI studio,里面的模型和功能都是最全的。地址是:
https://aistudio.google.com
发现居然很多人还在问我为啥他们用的是付费的,聊了才知道原来是地址搞错了,所以我再贴一遍。
下面给大家总结我自己平时比较常用的5个用法。1)总结视频内容
我很多知识技能都是在油管上学到的,但如果不太有时间看那么长时间的视频的话,我会把视频链接发给Gemini帮我总结关键点。
提示词:请总结这个视频+视频链接(目前仅支持油管和本地视频)

2)@应用,回答可以更准确
可以在Gemini 中设置关联不同APP接口,比如“请帮我找出上海静安区附近,3家以原木和水泥为主要装修风格的咖啡店,我需要为新项目寻找线下空间的设计灵感。”,在操作上直接用“@xxx”就可以,相比于其他AI来说,信息源靠谱很多。

不过,要注意的是,这个用法目前只能在gemini(https://gemini.google.com)中使用,在studio中还用不了。它现在能@邮件,日历,机票,酒店,文档等等,谷歌生态的应用都能打通,感觉谷歌确实是在下一盘大棋啊,难怪现在都免费给咱们用。

如果你发现用不了这个功能,可以在设置里面勾选打开。


3)辅助写专利
还可以用它来帮写专利交底书,我已经顺利通过它帮我完成了专利输出。写过专利的同学都知道这有多有用,自己写专利可太麻烦了。写完后,专利还可以给自己带来收入,自己只需要出想法就好了,写专利的成本大大降低了。
这里分享一个我写专利的提示词模版,值得收藏:
【你发现的痛点】+【你想到的创意点子idea】
请帮我基于以上背景及idea写出一份高质量的专利交底书,要求符合专利书写规范,按以下框架来写:
-缩略词与关键术语解释
-技术领域
-背景技术
-背景技术的缺陷
-本发明的发明目的及改进点
-技术方案方案实施方式本发明实施方式的有益效果
-侵权可视度说明
-规避难易程度
-发散思维
其他模型也能写,但我自己对比下来,Gemini目前是写的最好的那个。4)分析作品
因为它是多模态的AI模型,所以可以把你的设计稿或者作品集发给它,让它帮你做一个设计点评。它的点评还是挺专业的,可以拿来参考。虽然其他AI模型现在基本上也都能点评了,但个人觉得对比下来,它的准确度是最高的。

5)Canvas画布模式,可以自由编辑,局部修改
在这个模式下,可以方便编辑,你可以在文档中进行扩写,局部细化,比如对其中的某句话,某个段落进行修改,比如换个说法、改个口吻,精简一下之类的,都很常用,就不用每次都重新全部生成一遍了。
把这个打开即可使用


它还能做信息可视化。

进阶使用技巧
前面聊了Gemini 一些常用的方法,解决一些日常问题已经足够了。但我平常用的时候,还有5个进阶技巧,也想跟大家分享。
1)按明确要求输出。在做竞品分析或整理设计规范时,我们的目标通常很明确,这个时候就不大希望AI太自由的去发散,我会按结构化的方式写提示词,这样把AI框在一个合理的范围内,按规矩输出,能节省很多时间。
比如,我写的提示词:”请对比分析‘Keep’和‘Peloton’这两款健身App。从‘品牌色和辅助色’、‘核心字体选择’、‘图标风格’、‘布局框架’这四个维度出发,以表格形式为我呈现一份视觉风格竞品分析报告。“
2)限定回复语言。有时候,你可能会在提问后,乱跳英文,可以在system instructions加上要求,“你必须用简体中文进行回复”。这样就算你用英文问它,它也会回复你中文

而如果你不设置,它就会用英文回复你

3)屏幕共享,实时解决问题。让它帮你检查遇到的问题,并给出解决方案。共享屏幕后,Gemini能查看到你的屏幕,就好像是有一位远程专家,手把手教你怎么解决。

4)引导它进行深度思考。我称之为思维链的方式,这样它的思考会更加深入,我们也可以通过它的思考步骤审视我们自己的方案。
在提示词中加上一句话:”请一步一步地思考“,让AI在处理复杂任务时更有条理。
比如”我们团队计划对现有App进行一次全面的设计系统(Design System)梳理和升级。请一步一步地思考,为我规划一个详细的执行路线图,需要包含‘设计原则定义、组件库盘点、原子组件设计、文档撰写、与开发的协同规范’等关键节点。“

5)避免AI的讨好模式。AI在出场设定的时候,由于各种原因,它们被设定为尽可能鼓励用户,但我们在实际工作中可能更需要的是军师,是帮我指点出问题的人。如果一味地的说多好多好,当我们的想法用在实际工作中时,很可能没有啥帮助,反而会坏事。
所以我们加上一段提示词,让它不要太捧着我们,多给一些批评意见。
提示词示例:请你扮演一个极其挑剔和注重商业回报的CEO,对我这个设计方案进行严格的审查。不要说任何鼓励的话,我需要你直接从‘是否能提升核心业务指标’、‘开发实现成本是否过高’、‘学习成本是否对老用户不友好’这几个角度,提出最尖锐的挑战性问题。最后
写到这里,我想说的不仅仅是推荐一个好用的工具,更是想分享一种正在改变我工作方式的思路。
我发现咱们很多设计师,平时都爱画图,一让写文字就容易头疼,但现在文字表达的能力,在当下的职场中却变得越来越重要。我自己是受益于此,也非常推荐也多用用。
我现在在工作中离不开AI的地方,就在于文字这块。它虽然不能替代我的创意和决策,但它能极大地加速我思考的过程,帮助我把脑海中那些零散、模糊的想法,快速梳理成清晰、专业、有条理的语言。
最后想说,用AI的过程,其实也是一个边用边调整的过程。在思考任何一个问题时,试着把它写下来,写的过程中往往就能想到下一个问题。这样写着写着,思路就自然清晰了。
如果这篇文章让你有了一点启发,不妨把它分享给你的朋友们。让我们一起,用更聪明的方式工作,把更多的时间,留给创造和生活。
今日分享星球里的一场闭门直播:如何在一天内掌握1个新技能?在星球的这场2个小时的直播里,我会就我的思考体系和方法论建立,如何快速研究清楚一个新的技术和方法等问题做了毫无保留的分享。为啥每次新东西出来,我总能以最快的方式学到精髓?这个在AI这种快速变化时代,我相信是非常有用的能力,听完直播的同学都觉得学到了,都是干货。
本文由人人都是产品经理作者【彩云sky】,微信公众号:【彩云译设计】,原创/授权 发布于人人都是产品经理,未经许可,禁止转载。
题图来自Unsplash,基于 CC0 协议。
- 目前还没评论,等你发挥!

起点课堂会员权益




