“理响万家,通达民心”:“理响通”基层理论宣讲智能体助力党的创新理论“飞入寻常百姓家”
基层理论宣讲面临落地难、转化难、适配难的困境,腾讯元器平台推出的“理响通”智能体通过结构化逻辑和六大核心模块,实现了从主题构思到内容审校的全流程覆盖。这款工具不仅降低了宣讲准备的技术门槛,更通过AI技术赋能基层宣讲员,让党的创新理论真正飞入寻常百姓家。

一、智能体概述
基层理论宣讲面临理论落地难、政策转化难、内容适配难三大痛点,基层宣讲员因精力有限,难以高效完成资料搜集、案例筛选、思路梳理等工作。“理响通”基层理论宣讲以结构化逻辑构建六大核心模块,工作场景覆盖宣讲主题构思、理论要点拆解、语言转化、讲稿优化、PPT适配、内容审校全流程,形成“构思-落地-优化”完整工作闭环,降低宣讲准备的技术门槛,全面助力宣讲员提升宣讲内容的逻辑性、适配性与合规性。

智能体入口
智能体链接:https://yuanqi.tencent.com/webim/#/chat/POpGIO?appid=2002952971141024000&experience=true

二、研发背景
常年扎根一线的理论宣讲员肯定都有过这样的困扰:党的创新理论内涵深邃,得反复拆解才能讲清来龙去脉;政策表述严谨规范,直接照搬根本无法让群众听懂;面对不同受众(比如社区老人、企业职工、学校学生),宣讲内容得不停调整,耗时又耗力。基层工作点多面广,分身乏术之时,想快速查到精准资料、找个贴切案例、理顺宣讲逻辑,简直难上加难。
党的二十届四中全会提出全面实施“人工智能+”行动,让我看到了破解痛点的新方向。结合自己多年一线宣讲经验,聚焦基层宣讲的核心需求,依托腾讯元器在零代码快速开发、与微信生态深度整合以及多智能体协同架构方面的独特优势,我设计开发了“理响通”基层理论宣讲助手——这款智能体不追求 “高大上” 的技术堆砌,只做 “接地气” 的实用工具,核心定位就是帮基层宣讲员省时间、提质量、强效果,赋能理论宣讲,让党的创新理论真正飞入寻常百姓家。
三、选择腾讯元器作为智能体开发平台的N个理由

选择腾讯元器作为“理响通”基层理论宣讲助手的开发平台,是基于其在零代码快速开发、与微信生态深度整合以及多智能体协同架构方面的独特优势,这些优势精准匹配了基层宣讲工作对操作简便性、广泛触达能力和复杂内容处理能力的核心需求。
腾讯元器提供的可视化配置界面和丰富的模板,使得即使不具备专业编程背景的基层工作人员也能像“搭积木”一样,在极短时间内快速构建和迭代出符合实际场景的智能应用,极大地降低了技术门槛和学习成本,确保了工具的易用性和可推广性。
平台能够实现智能体向微信公众号、企业微信等渠道的一键分发,这让我开发的“理响通”能够无缝嵌入基层工作人员和群众最常用的微信环境中,直接面对服务对象,解决了理论宣讲“最后一公里”的触达难题。
腾讯元器支持的Multi-Agent(多智能体协作)模式,允许我根据理论宣讲的不同环节(如政策解读、案例匹配、语言转化等)配置专属的“专家”智能体进行协同工作,由一个主智能体(Leader)进行任务调度与结果整合,这种架构能够有效应对宣讲材料准备中多维度、专业化的复杂需求,腾讯元器对超大知识库的支持,让我能够将历年政策文件、宣讲材料、典型案例等海量内容统一沉淀为知识资产,通过智能检索和精准匹配,为宣讲员提供“随用随取”的知识服务,真正实现为宣讲员“省时间、提质量”的设计目标。
四、设计思路
我在启动“理响通”前,先对基层理论宣讲的真实工作流程做了任务拆解。基层理论宣讲的痛点看上去是“讲不清、讲不活”,拆开之后通常落在三类任务上:
- 信息任务:短时间内找权威材料、抓主线、找可用例子
- 表达任务:把文件话变成可讲的口头话,同时守住口径
- 组织任务:搭结构、控节奏、配PPT、留互动、做评估据此,我将需求转换为“可交付”的六类任务单元:主题建模、要点展开、表达转写、稿件诊断、PPT适配、合规审校。后续所有工程设计,围绕这六类任务稳定产出展开。

在产品定位上,我明确放弃了“通用写作工具”的思路,而是将“理响通”定位为一个围绕宣讲流程提供结构化支持的专业辅助智能体。整个智能体的设计核心是“以宣讲全流程为导向,用结构化逻辑解决个性化痛点”。聚焦“宣讲员真正需要做什么”——从拿到主题开始,到构建框架、拆解内容、转化语言、撰写讲稿、制作PPT,再到最终审核,每个环节都对应一个核心需求,每个需求都用“固定逻辑模板”来输出结果,确保新手也能快速上手。

五、总体实现架构:提示词控方向,知识库供依据,工作流保稳定
总提示词
总提示词层的核心目标:统一“角色、边界与交付标准”
- 角色与边界固化:把“宣讲纪律、政治方向、领域范围、禁区清单”写成默认前提,避免对话中反复校准。
- 交付标准固化:将“可当场讲出来、可直接替换、结构稳定”写成硬性验收口径,保证输出长期一致。
- 任务路由固化:将六种工作模式写成触发条件与固定输出结构,让系统能够自动匹配用户意图,减少使用门槛。

此外,在总提示词中,我刻意将一些来自一线经验的判断,写成长期有效的系统偏好,例如:
- 偏好逻辑链条而非概念堆叠
- 偏好可替换文本而非修改建议
- 偏好问题导向的宣讲结构
- 偏好双版本输出而非单一表述
这样做的目的,是将原本依赖个人经验的“好宣讲写法”,固化为系统默认行为,而不需要用户每一次重复说明“我要可讲的”“不要太学术”。这使得“理响通”的使用门槛显著降低,同时也保证了输出风格的长期一致性。
编写顺序方面,总提示词层按“强约束 → 交付标准 → 路由规则 → 输出形态 → 不确定性处理”的顺序写,先把红线立住,再规定合格交付长什么样,最后才允许生成内容。顺序反过来,系统更容易先跑起来再补纪律,风险更高。
需要注意的是,在基层理论宣讲场景中,一旦系统开始:
- 延伸价值判断
- 替代权威解读
- 编造地方实践
- 提供泛化写作服务
就会迅速偏离其原本的使用边界,既增加政治风险,也削弱专业可信度。
因此,我在总提示词中明确规定:理响通的能力严格限定于宣讲内容的生成、转写、诊断与适配,并且不提供任何形式的意识形态讨论、学术推演或个人咨询,让系统在其擅长的领域内更加稳定、可靠。
总提示词层中另一个非常关键的设计,是“模式化响应”的引入。
我没有假设用户能够准确描述需求,而是假设用户往往只会说“这个不好讲”“太像文件了”“帮我看看有没有风险”。因此,总提示词中明确规定:系统必须先进行意图识别,再进入对应的六种工作模式。
- 把“怎么用智能体”的认知成本,从用户端转移到系统端;
- 确保不同模块之间的输出标准不混用、不串位;
- 为后续工作流与评测提供稳定接口。
聚焦需求调研中的三类高频需求,我将知识库拆分为口径库、方法库、素材库三类,并明确三库之间的功能边界与协同方式,避免内容混用和功能重叠。
知识库设计:以“宣讲可用性”为唯一组织逻辑
口径库:为宣讲表达提供稳定、可追溯的边界支持
口径库承担的是政治准确性与概念稳定性保障。在宣讲中,表达形式可以灵活,但概念边界必须清晰。口径库的设计目标,是让系统在任何生成、转写或审校任务中,都能快速回到权威、稳妥、可复用的表达区间。
口径库的内容按功能拆分为三个单元:
- 概念边界单元:围绕高频政治概念,对其内涵、适用范围和常见理解偏差进行拆解说明。每个条目聚焦“说清楚什么能讲、讲到哪一步为止”,为后续的群众化转写和风险校核提供边界参考。
- 规范表述单元:整理形成可直接用于讲稿、PPT 或书面材料的规范句式,标注适用语境和使用强度。这些表述经过多轮实践验证,目标在于降低宣讲员反复斟酌措辞的成本。
- 风险提示单元:针对易引发误读、容易被绝对化理解的高频表述,设置风险提示条目,说明问题类型、可能的理解偏差以及更稳妥的替代表达方向,用于支撑合规审校模块的判断。
在加工方式上,口径库坚持中等颗粒度原则:每一条内容都以“宣讲员可以直接调用”为标准,避免整段文件堆叠,也避免过度碎片化导致脱离语境。
方法库:将成熟宣讲经验转化为稳定可复用的结构约束
方法库用于解决宣讲质量不稳定的问题。宣讲是否“讲得清”,高度依赖结构安排与表达顺序。方法库的任务,是把一线宣讲中已经反复验证有效的做法,固化为可调用的结构模板和输出规范。
方法库主要包含以下几类内容:
- 六模块输出协议:为每一项核心能力模块设定明确的输出构成、顺序要求和完成标准。例如主题宣讲化建模模块,必须同时输出核心结论句、宣讲主线、分论点及逻辑关系、展开方向和关键表达句,确保结构完整、逻辑闭合。
- 理论展开链条模板:固化“问题—原因—举措—变化—意义”的展开顺序,并明确每一环节的功能定位。问题段负责唤起共鸣,原因段解释现实成因,举措段承接理论要求,变化段呈现可感知结果,意义段完成理论回扣,避免段落功能混杂。
- 双版本转写规则:明确规范表述版本与群众理解版本在语气、句式和解释深度上的差异处理原则,确保核心概念保持一致,同时适配不同传播场景。
- PPT 适配与讲解模板:围绕“一页一观点”的原则,提供页面拆分、信息下沉和口头讲解脚本的生成规则,使 PPT 成为宣讲提示工具,而非阅读材料。
- 诊断与替换结构:将讲稿评估拆解为可操作的诊断维度,并要求每一次诊断都同步给出可直接替换的优化文本,形成闭环修改。
方法库的核心作用,在于为生成过程提供稳定约束,使输出在不同主题、不同宣讲员使用时,保持一致的逻辑质量和可讲性。
素材库:提供安全、通用、可感知的基层落点支撑
素材库服务于“听众是否有感受”。其收录重点不在完整故事,而在可迁移的场景结构,确保在不同地区、不同主题下都能安全使用。
素材库的构建遵循三项原则:
- 通用性:选取医疗、教育、养老、就业、社区治理等多数基层场景普遍存在的生活领域,降低地域依赖。
- 结构化:素材以“现实困扰—制度回应—变化方向”的骨架形式呈现,便于嵌入不同理论展开链条中。
- 安全性:严格避免具体地名、数字、项目名称和未经核实的成效描述,对需要结合地方实际补充的内容明确标注提示。
素材库与方法库配合使用:素材提供落点框架,方法规定嵌入方式,确保表达既具体又稳妥。
六、六大能力,覆盖宣讲全流程场景
“理响通”的核心优势的是“全流程覆盖+结构化输出”,不管你是刚接触宣讲的新手,还是经验丰富的老手,都能直接受益:

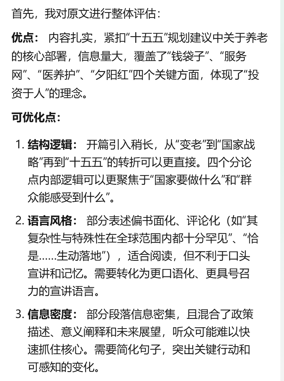
理论主题快落地:不用再对着宏观主题“抓瞎”,输入主题就能拿到“核心结论-宣讲主线-分论点-展开方向-关键表达句”的完整框架,直接上手就能用;
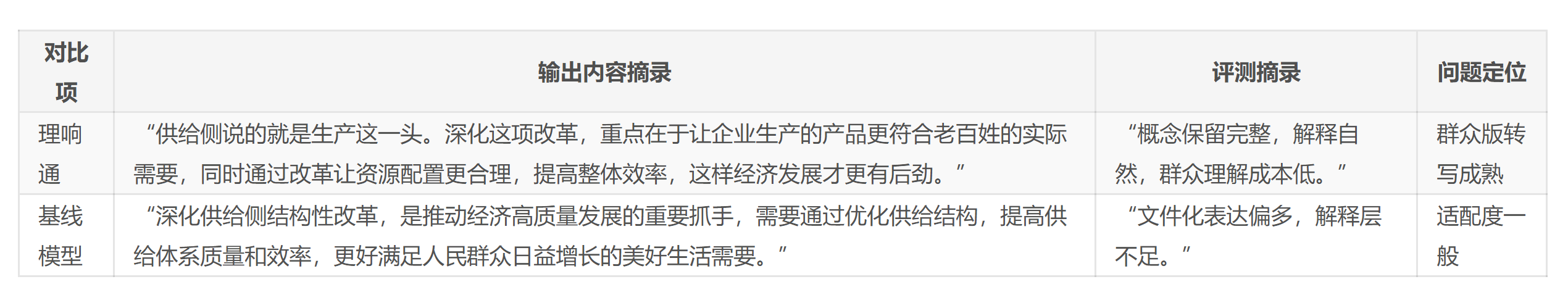
示例:提问词——讲好“投资于人”

- 抽象理论具象化:把“口号化”表述转化为群众能感知的“问题-对策-变化”逻辑链,比如“发展防治康管全链条服务”,能直接拆解成群众关心的看病痛点、解决办法和未来变化;
- 语言转化无门槛:平行输出规范表述和群众理解版本,既保证政治内涵不偏差,又能用“乡音土语”讲清政策,不用再反复琢磨“怎么说群众才懂”;

- 讲稿优化有抓手:输入现有讲稿,就能诊断出逻辑漏洞、观点堆叠等问题,还能拿到可直接替换的优化文本,不用再自己逐句修改;
示例:提问词——帮我修改优化【讲稿全文】

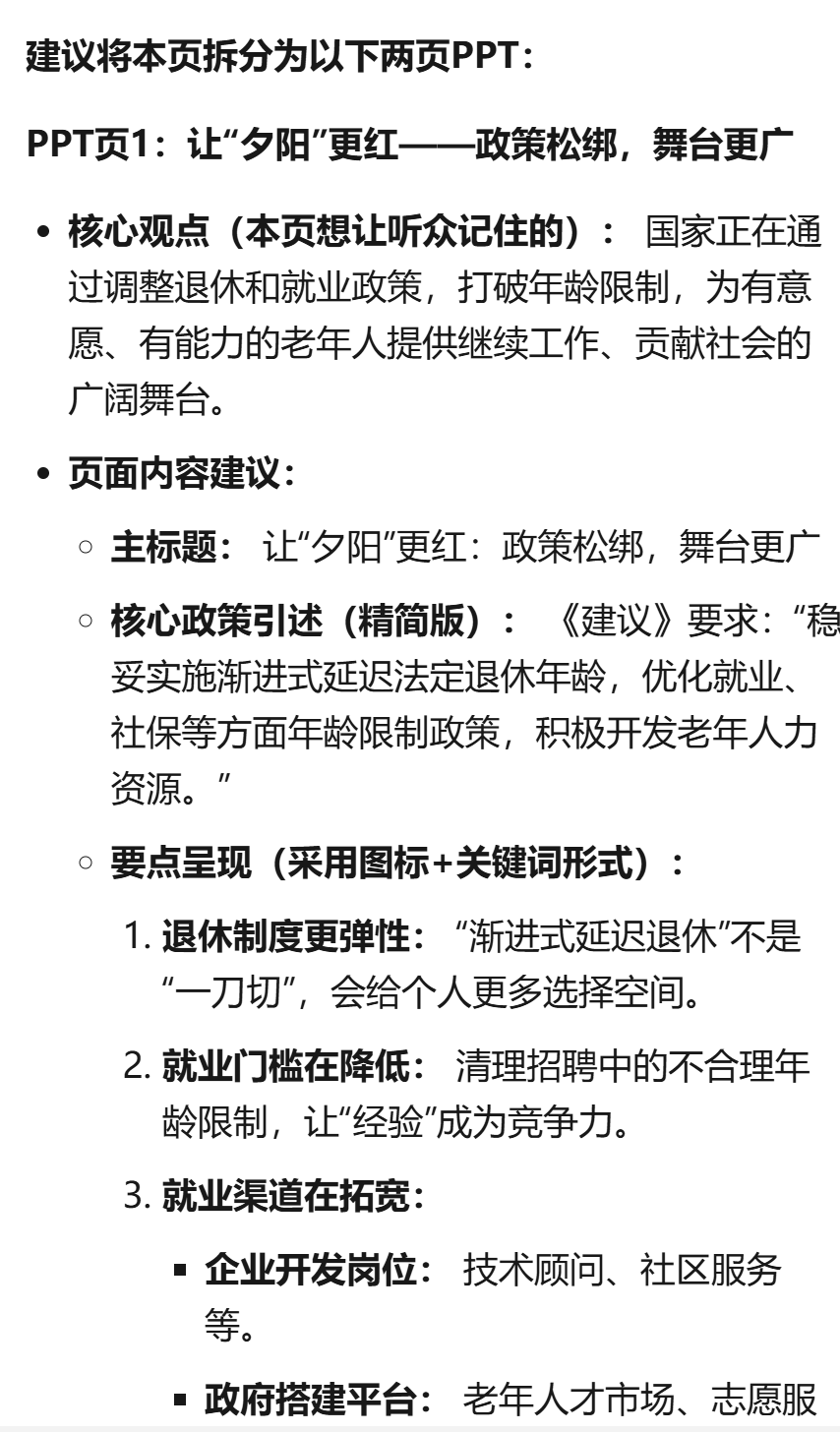
- PPT适配更精准:从“服务宣讲”角度逐页评估PPT,解决“信息过载、观点混杂”问题,把PPT从“阅读材料”变成“演讲支撑”;
示例:提问词——帮我看看这个内容在PPT里面怎么呈现

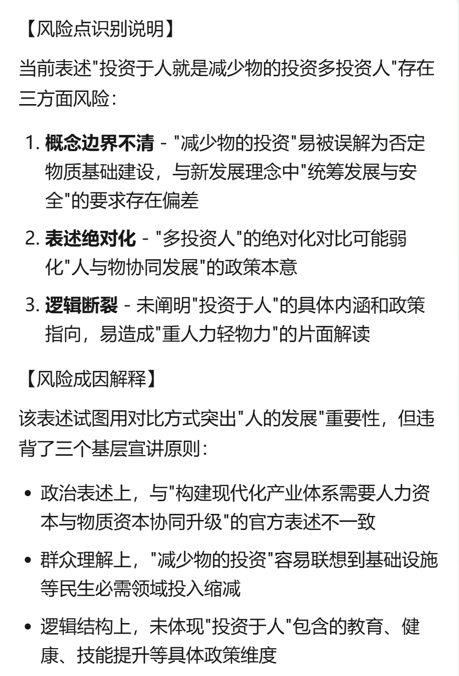
- 合规审校保安全:自动校核政治准确性、概念严谨性,识别表述风险并给出稳妥替代表述,避免宣讲中出现表述偏差。
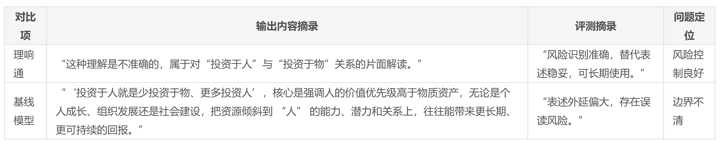
示例:提问词——投资于人就是减少物的投资多投资人

七、调试与评测:测评表格、实验设计与对比验证
“理响通”的迭代路径以评测体系为牵引。开发阶段优先解决一个问题:如何把“宣讲好不好用”从经验判断转化为可对比的评测结果。基于这一目标,我将调试与评测工作拆成三条并行的工作线:测评表格开发、实验与对比验证、基于结果的调试迭代,最终形成可以持续运行的评测闭环。
测评表格开发:把“宣讲使用感”转成可量化维度
评测表格的设计遵循两条原则:
- 维度必须对应宣讲工作流中的关键节点(主题建模、展开、转写、诊断、PPT适配、合规审校),避免抽象化评价;
- 题项必须能被不同评测者稳定理解,减少“看心情打分”的波动。
基于这两条原则,测评表格采用“模块—维度—题项”三级结构,每一模块至少覆盖四类核心维度:
- 结构质量维度:用于评价输出是否形成稳定主线、分论点关系是否清楚、段落功能是否明确。
- 表达适配维度:用于评价规范版与群众版的一致性、术语解释是否到位、口头表达是否顺畅。
- 任务完成度维度:用于评价是否按模块要求完整交付关键要素(例如主题建模的五项交付、合规审校的四段结构)。
- 风险与边界维度:用于评价表述是否存在绝对化、外溢推断、概念混用、容易被误读的表达风险。
表格题项以5分量表为主,同时配套两个必要的开放栏位:
- “可直接替换句/段摘录”(评测者直接圈出可用片段,便于复用与回归训练)
- “问题定位与修改建议”(要求指向结构缺口、表达歧义或任务缺项,不接受笼统评价)
这一设计的目的在于让评测结果具备两种用途:一方面形成可对比的量化数据;另一方面能够直接反哺调试环节,定位问题来源。
实验设计:以“相同任务、相同输入、统一评测”构建可比性
为了保证对比有效,实验设计采用“任务集 + 统一输入 + 多模型输出 + 盲评打分”的形式。
1)任务集构建(评测题库)任务集围绕六模块分别设置测试题,覆盖三类常见输入形态:
- 关键词或宏观主题输入(用于主题建模)
- 单句/短段政策表述输入(用于具象化展开、表达转写、合规审校)
- 成段讲稿或PPT页要点输入(用于诊断与PPT适配)
每类任务设置“基础题 + 边界题”两种难度:
- 基础题用于检验完成度与稳定性
- 边界题用于检验风险控制、概念边界与口径一致性
2)对比对象设置(基线)对比实验至少包含两组输出对象:
- 理响通(经过总提示词、知识库与工作流调试)
- 未经过调试的通用智能体/大模型(作为基线,保持默认或轻量提示词)
基线的意义在于评估“调试体系带来的增益”来自哪里:结构协议、双版本机制、风险前置、任务路由、知识库支撑分别贡献多少。
3)评测过程控制
- 同一任务使用完全一致的输入文本
- 输出统一去标识(盲评)
- 评测者使用同一套测评表格打分
- 允许评测者记录“可直接复用片段”和“问题定位”,用于后续回归分析
调试与迭代:从评分差异回溯到“提示词—知识库—工作流”的具体改动
实验数据进入调试环节后,是采用“模块拆解 + 维度拆解 + 题项定位”的方式回溯问题。
常见回溯路径包括:
- 任务缺项问题 → 提示词结构协议修订:例如主题建模输出缺少“逻辑关系说明”,直接修订模块输出协议,强制补齐交付项。
- 概念漂移或口径不稳 → 口径库补条目 + 审校规则加触发词:例如同一概念在不同题目下出现表达外延扩大,优先补充概念边界条目,并在合规审校模块增加对应触发词与替代表述策略。
- 群众版解释过度或落点虚化 → 双版本转写规程收紧:对群众版允许使用的解释方式进行约束,明确“解释深度、允许类比类型、禁止使用表达”,保证口头可懂同时保持边界。
- PPT适配出现信息堆叠 → 一页一观点规则加硬约束:将“核心观点一句话”设为必交付项,同时要求给出“讲解脚本与过渡句”,减少页面堆砌
每一次改动都要求能对应回测结果,形成“改动—指标变化—案例复核”的闭环记录,避免凭直觉反复调风格。
对比结论呈现:用表格展示“增益来自哪里”
表 1|总体对比表
- 评分范围:1–5 分
- 每一模块得分为该模块下所有测试题的平均分
- 标准差用于反映同一模块在不同题目下的稳定性

理响通在六个模块上均呈现出显著的均分提升,同时标准差明显降低,表明在不同输入条件下输出质量更加稳定,结构型模块与风险敏感模块的改进尤为突出。
表 2|维度对比表(结构 / 表达 / 完成度 / 风险)
- 结构清晰度:主线是否明确、分论点关系是否稳定
- 表达适配度:规范版与群众版的一致性、口头可讲性
- 任务完成度:是否完整交付模块规定的关键要素
- 风险控制:概念边界、口径一致性、误读风险

提升主要集中在结构清晰度与任务完成度两个维度,说明总提示词、方法库和模块化工作流对输出质量起到了决定性约束作用;风险控制维度的提升,反映出口径库与合规审校规则的有效性。
典型题目案例对照表(同题输出对比)
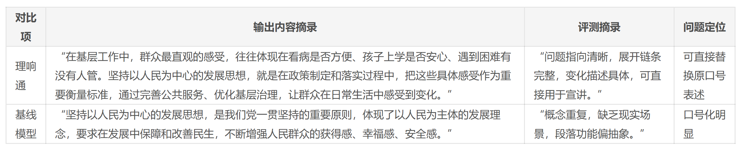
案例一|理论要点具象化展开
“坚持以人民为中心的发展思想”这一表述在基层宣讲中如何具体展开?

案例二|宣讲表达适配转化
测试题目
“深化供给侧结构性改革”如何讲给群众听?

案例三|宣讲内容合规审校
测试题目
投资于人就是少投资于物更多投资人(不严谨表述)

通过测评表格、任务集实验和基线对比,“理响通”的优化过程获得了稳定抓手:
- 评测标准可复用
- 实验输入可复现
- 改动依据可追溯
- 增益来源可解释
这使后续迭代不依赖个人感觉,能够围绕“具体模块—具体题项—具体改动”持续推进。
作者的话
基层理论宣讲是连接党的创新理论与人民群众的桥梁,基层宣讲员是架桥铺路的建设者,也是过桥引路的带头人。作为一名怀揣热爱的理论宣讲员,我深感使命光荣、责任重大,也对一线宣讲中理论落地难、政策转化难、内容适配难的实操难点深有体会。
党的创新理论思想深邃、内涵丰富,往往需要反复拆解、层层铺陈,才能在宣讲中讲清来龙去脉;政策表述严谨规范,但在具体宣讲场景中,难以直接转化为群众听得懂、愿意听的“乡音土语”;面对不同对象、不同场合,宣讲内容在取舍重点和呈现方式上也需要不断调整和精细打磨。这些工作高度依赖宣讲员的个人经验和充足时间投入,基层工作点多面广,基层宣讲员分身乏术,如何在短时间内查到资料、找好案例、理顺思路,成为困扰大家的现实难题,一定程度上也制约了理论宣讲质量的稳定提升。
党的二十届四中全会立足高质量发展、发展新质生产力,明确提出全面实施“人工智能+” 行动,全方位赋能千行百业,为破解基层宣讲痛点、推动理论宣讲提质增效指明了新方向、提供了新思路。人工智能与理论宣讲的深度融合,是时代趋势,也是基层理论宣讲创新发展的必然选择。基于此,结合自身多年一线宣讲实践经验,紧扣基层宣讲核心需求,我设计开发了“‘理响通’基层理论宣讲助手” —— 一款专为基层宣讲员量身定制的专业智能体,致力于“精准传理论、高效助宣讲”。
“理响通”智能体的根本定位在于“辅助”而非“替代”。它旨在通过结构化、标准化的智能路径,帮助基层宣讲员降低在材料准备、逻辑构建和语言转化等方面的技术门槛,从而提升宣讲工作效率与宣讲传播效果。好的理论宣讲以“人”为目的,离不开对“人”理解与关怀。必须清醒认识到,人工智能始终是工具,无法替代宣讲员个人对理论的深入思考、对基层情况的真切体察,以及与人民群众之间真实的情感联结。因此,在使用“理响通”的过程中,持续保持理论学习的主动性,注重深入一线、掌握实际情况,并坚持独立思考和审慎判断。,将智能体生成的内容作为理论学习参考和宣讲准备的起点。
在“理响通”的实际开发与使用过程中,我的感动与欣慰来自一项持续变化:宣讲准备的确定性在不断提高。
过去,面对同一主题,不同时间、不同输入方式下人工智能生成的内容,结构和重点往往存在较大波动,需要反复筛选和重写;在完成系统化调试、知识库约束和评测迭代之后,输出逐步呈现出稳定的主线、清晰的层次和可直接使用的表达,这对一线宣讲而言尤为重要。
从实测结果看,“理响通”的优势体现在三个方面:结构稳定、任务完整、风险可控。它能够在主题建模阶段快速搭起宣讲骨架,在展开与转写环节保持概念边界清晰,在诊断与审校环节提前识别潜在风险,从而减少宣讲员在准备阶段的反复消耗。这种“减负效应”,是多轮实验对比中最为稳定的收获。
需要强调的是,“理响通”始终被定位为宣讲员的辅助工具。系统提供的是结构、路径和表达依据,最终的判断、取舍和现场发挥,仍然来自宣讲员自身的理论理解与实践经验。只有在人机分工清晰的前提下,技术介入才能真正提升宣讲质量,而不是干扰原有工作节奏。
从更长远的视角看,人工智能在理论宣讲领域的价值,绝非生成更多文本,而在于把隐性的宣讲经验转化为可复用的方法,把容易走偏的表达风险前置控制,把个体能力转化为集体可继承的工作机制。随着评测体系、知识库和工作流不断完善,理论宣讲有可能逐步形成一套可复制、可迭代、可持续优化的智能辅助模式。
任何智能体都需要持续迭代优化。“理响通”目前的知识库与能力模型,主要基于公开发布的党的二十届四中全会系列学习资料以及普遍适用的基层宣讲方法论构建。面对不断变化发展的客观实际,其理解深度与内容生成适配性必然存在局限。
在此,诚挚邀请宣讲一线的同仁们在试用过程中积极提出宝贵的批评、建议和具体需求。
智能体入口:https://yuanqi.tencent.com/webim/#/chat/POpGIO?appid=2002952971141024000&experience=true
您的反馈将是推动“理响通”持续“进化”、更好地服务于新时代理论宣讲工作的关键动力。让我们同心协力,乘人工智能“东风”,助力党的创新理论“飞入寻常百姓家”!
本文由 @思无邪|知无涯 原创发布于人人都是产品经理。未经作者许可,禁止转载
题图来自Unsplash,基于CC0协议
- 目前还没评论,等你发挥!

起点课堂会员权益




