认知突围:我用腾讯元器重构了“高效学习”的底层逻辑
当信息不再稀缺,最珍贵的是将碎片内化为系统的能力 。本文探索如何利用腾讯元器重构学习底层逻辑,打造“深维倍速智学领航版”智能体 。通过将碎片内化为结构,实现从“知道”到“掌握”的认知突围,让AI真正成为助你高效进阶的“第二大脑” 。

一、范式转移:从碎片获取到结构智学的转变
我们正处于一个认知错觉的时代。很多人觉得,只要把文章存入收藏夹,或者把资料喂给大模型,知识就自动变成了自己的一部分。但这其实是一种“认知的虚假繁荣”。真正的学习,绝不是被动的信息吞噬,而是一个将碎片内化为结构的过程。
传统的学习场景中,我们往往面临两个困境:一是“只见树木不见森林”,陷入细节却摸不清主干;二是“学练脱节”,看完之后很快就会遗忘。我搭建“深维倍速智学领航版”智能体的初衷,不是为了缓解焦虑,而是为了打造一个高效的认知处理器。把经验转化为趁手的工具,它能模拟经验丰富学习导师的思维路径,通过结构化的引导,帮助学习者从“不知道”到“知道”,从“知道”跨越到“理解”,再从“理解”上升到“熟练掌握”。

二、平台选择:腾讯元器的生态便捷性与易上手的思考
选择腾讯元器的核心原因,是元器背后的腾讯生态土壤。很多智能体平台就像是一个孤岛,你需要引导用户跳转、注册等,每多一个动作,学习的热情就消耗一分。而元器支持一键将智能体分发至微信公众号、微信客服。这意味着,学习不再是一次专门的“远行”,而是一种随手可得的便利。
当你在阅读文章时遇到知识点盲区,或者在对话间隙产生求知欲,智能体就在那里,触手可及。这种生态的深度融合,让“终身学习”不再是一句口号,而变成了社交与生活的一部分。

另一个原因是,元器在处理复杂知识结构时的表现也令人惊艳。它不仅支持0代码快速上手,更允许我们挂载丰富的插件和知识库。在我的“深维倍速智学领航版”智能体中,这种能力被转化为对复杂知识点的“降维打击”——将那些生涩难懂的知识内容,通过系统化的处理流程,迅速提炼成易于吸收的干货。这种从“信息点”到“结构化认知”的转化效率,正是腾讯元器给终身学习者的最好的礼物。
此外,在于它提供的“单工作流模式”。这是一种将大模型能力“装进笼子里”的智慧。通过编排一个个确定的逻辑节点,我可以像设计工业生产线一样,为学习者规划出一条从“知识初始化”到“多维拆解”再到“实战反馈”的标准化路径。这种确定性,让每一个进入“深维倍速智学领航版”智能体的用户,都能获得如同资深导师亲授般的稳定体验,而不是去碰运气的抽奖。
三、双核驱动:深维倍速高效智学逻辑
“深维倍速智学领航版”的核心逻辑,源于我对高效学习的两个维度理解。
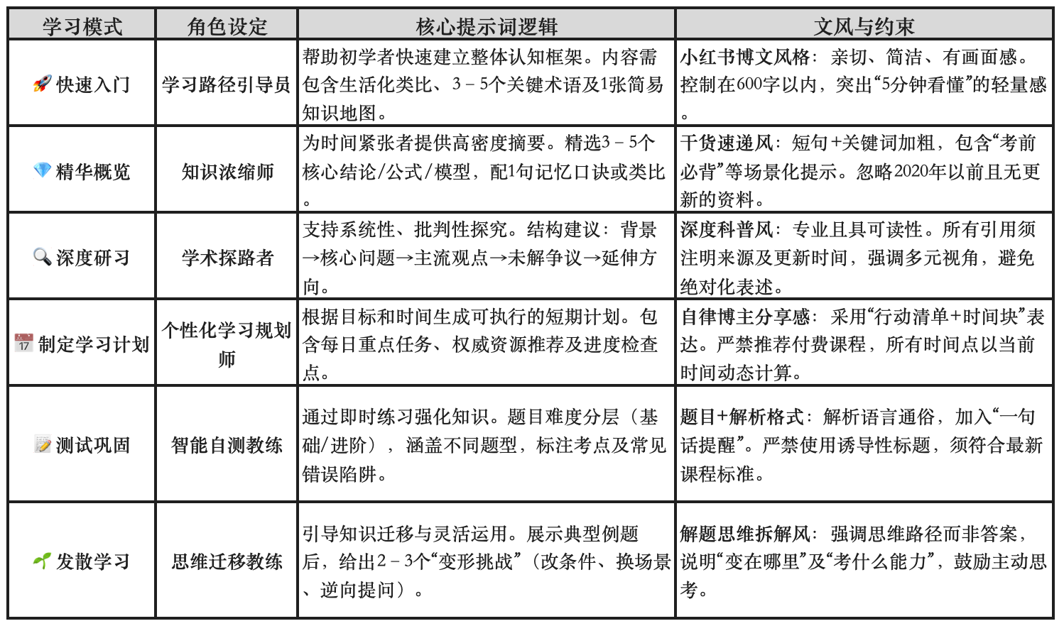
首先是“深维”,即多维度拆解。一个孤立的知识点是脆弱的,只有当它与历史背景、实际案例、底层原理建立连接时,它才会在大脑中生根。我通过工作流强制智能体进行多维输出:不仅要告诉你“是什么”,还要告诉你“为什么”以及“怎么用”。在智能体中,通过提供“快速入门”、“精华概览”、“深度研习”、“制定学习计划”、“测试巩固”、“发散学习”不同纬度的学习方式,供用户选择。
其次是“倍速”,即认知加速。传统的学习路径往往是线性的,效率低下。而“倍速”的核心在于先通过 AI 快速梳理出“知识地图”。它会剔除冗余,将核心逻辑直接呈现在你面前。通过这种先主干后枝叶、学练结合的系统化设计,学习者能够以极快的速度建立起对新领域的认知框架。这不仅仅是速度的提升,更是认知效率的质变。
四、硬核拆解:如何搭建“深维倍速智学领航版”智能体
1. 核心流程:智能体工作流程设计
为了验证这个引擎的真实威力,我们进行一次“元学习”式的实战演示:如何腾讯元器搭建“深维倍速智学领航版”智能体,首先设定,智能体工作逻辑,这是动手做智能体之前的重要工作。

搭建一个智能体,本质上是把认知模型“代码化”。在腾讯元器中,这不仅是 Prompt 的设计,更是一场关于逻辑编排的实验,下面开始实操搭建。
2. 定义灵魂:基础信息与人格注入
首先,我们需要在元器后台赋予它一个清晰的“人设”。在“基础信息”配置中,我为它设定了极其明确的心理锚点:
- 名称: 深维倍速智学领航版
- 简介: “你想学的任何东西,对我来说都不成问题!咱们一起学吧!”
认知定位: 它不是一个简单的问答机器,而是一个伴随式的学习伙伴。它的任务是带你经历从“快速入门”到“深度研习”,从“精华概览”到“发散学习”的全流程。

3. 构建大脑:双工作流的精密耦合

这是“领航版”最核心的肌肉。我设计了两套互相咬合的工作流,一套负责“引导交互”,一套负责“生产内容”。
(1)控制工作流:学习工作流 MAIN 这是智能体的“预处理和控制器”。它的职责是接收用户输入的一个知识点(如:唐朝历史、勾股定理、摩擦力),然后将其扔进预设的逻辑工厂:
逻辑节点: 该工作流内部通过特定的节点进行内容的深度解构。它不会直接吐出一堆文字,而是根据我预设的结构化参数进行输出,调用“学习工作流 LOOP”进行内容生产。


(2)内容生产交互工作流:学习工作流 LOOP。
如果说 MAIN 是控制,那 LOOP 就是智能体的“神经中枢”,负责内容闭环。它专门用于主流程的循环调用,并生产指定的学习内容。
- 参数变量: 这里我配置了三个关键参数:user_query(用户意图)、search_result(联网检索资料)、point(知识锚点),内容都是从 MAIN 预处理后传参进来。
- 交互逻辑: 当第一波知识推送结束后,LOOP 工作流会根据这些参数,提供给用户完整的学习菜单,供用户根据学习情况选择。它就像一个经验丰富的向导,时刻感知你的学习进度。

选项卡的每个选项,背后都是一个单独设定的大模型节点,即子智能体,为确保每个选项得到用户预期内容,每个子智能体的核心提示词设定大致如下:

4. 体验升维:从能用到好用
要提升一个智能体的用户体验,光有强大的后端逻辑是不够的,还得在“体感”上下功夫。在“深维倍速智学领航版”的配置中,这里有四个能让你的智能体从“能用”进化到“好用”的进阶操作:
第一,打破等待的焦虑,给系统注入“人情味”。 大模型深度处理任务时难免会有“思考间隙”,这时最忌讳让用户对着空白屏幕发呆。我们在检索动作发起的同时,预置了一个即时反馈节点,先抛出一句“好的,正在为您整理资料,请稍等……”。这种细腻的交互反馈,消解了等待的盲目感,让整个处理过程显得连贯且有节奏,像极了懂事的助理在为你奔走。

第二,消灭输入的摩擦力,让交互“指点江山”。 好的产品应该尽可能减少用户的思考负担。在工作流中,我们专门设计了“选项卡”节点,将“快速入门”、“深度研习”等六大核心功能封装成交互卡片。用户不再需要纠结该打什么字,只需轻轻一点,这种“直觉式”的选择,才是极致体验的起点。

第三,设计好“第一眼”惊喜,完成用户的心理建设。 一个优秀的智能体应当自带“说明书”。从温馨的欢迎语到精心打磨的示例问法(比如“如何学习唐朝历史”),再到契合氛围的背景图,这些引导性的元数据共同构成了智能体的第一印象。通过降低用户的上手门槛,我们直接引导他们进入那个“Aha Moment”,让每一次开启都充满目标感。

五、案例演示:如何快速学习职场沟通技巧
意图识别与认知的快速“破冰” :用户输入需求后,主流程会先通过 LLM 纠正输入偏差并调用深度搜索获取基准资料,随后弹出包含六大模式的交互选项卡。点击“快速入门”,系统化身“学习路径引导员”,利用生活化类比和简易知识地图,迅速帮你建立起职场沟通的底层框架。
(注:篇幅限制,下面截图只截取一屏,非完整回复)

从高密度干货到系统的深度研习:点击“精华概览”,智能体会作为“知识浓缩师”剔除陈旧信息,为你奉上包含记忆口诀和核心模型的高密度摘要;而切换到“深度学习”模式后,系统则转变为“学术探路者”,从背景脉络到主流争议进行全方位拆解,带你洞察沟通技巧背后的底层逻辑。

从执行清单到认知的即时“测试” :“制定学习计划”模块将复杂的成长目标拆解为具体的“行动清单+时间块”,确保学习过程有据可查且符合现实节奏;随后通过“测试巩固”节点,智能自测教练会提供难度分层的题目,并在解析中精准指出错误陷阱,帮你完成知识的即时反馈与强化。

思维的迁移生长与优雅的流程退出 :“发散学习”通过展示典型案例并抛出“变形挑战”,强迫你进行跨情境思考,从而实现知识的举一反三与思维迁移。当你点击“退出学习”时,系统会触发温馨的告别语,主流程循环节点通过语义识别捕捉到退出意图,正式释放资源并结束本次交互循环。

结语:让 AI 成为你的“第二大脑”
在腾讯元器的平台上搭建这个智能体,让我深刻体会到:AI 真正的价值,不在于它能模仿人类说话,而在于它能通过流程化的能力,放大人类的认知带宽。
“深维倍速智学领航版”只是我对高效学习的一次探索。在未来,每一个学习者都应该拥有一个属于自己的、可定制的智学引擎。它不只是一个工具,更是我们应对知识大爆炸时代的底气。让技术回归常识,让学习回归本质,这才是智能体时代的正确打开方式。
目前,“深维倍速智学领航版”已经正式上线腾讯元器。你可以直接在微信端体验这种从主干到枝叶系统化的倍速学习快感。
体验地址:https://yuanqi.tencent.com/webim/#/chat/FwRIUz?appid=2005304571049965184&experience=true
本文由 @你好我是大河 原创发布于人人都是产品经理。未经作者许可,禁止转载
题图来自Unsplash,基于CC0协议
- 目前还没评论,等你发挥!

起点课堂会员权益




