不用会设计,1小时用AI做一套2026专属日历
你是否也曾被精美的日历设计吸引,却苦于没有设计基础?现在,借助 AI 的力量,普通人也能轻松打造专属日历!本文将揭秘如何利用 Lovart 一步步制作 2026 年个性化日历,从风格确定、提示词优化到批量生成,手把手教你避开所有弯路,不到一小时就能完成属于你的创意日历。

最近刷到不少 2026 年日历,各种风格都太好看了,看得我是真心动。但转念一想:能不能干脆自己做一套?而且想要什么元素,全都自己说了算。
问题也很现实——我完全不会设计,PS、AI 这些统统不熟。
但好在现在有 AI,在折腾、试错了两天之后,我还真用 Lovart 做出了一套自己挺满意的 2026 年日历(部分示例,效果还可以吧?

这篇文章,就是想把整个过程 原原本本地记录下来:
包括我是怎么想的、踩过哪些坑、提示词怎么写,以及哪些地方最容易出效果。
所有关键提示词我也都整理好了,照着来,普通人基本 不到 1 小时就能做出自己的 2026 专属日历。
整体思路先说清楚
整体流程可以概括为三步:
先定风格 → 再批量生成提示词 → 最后按月出图。
实际操作时,我是先用一个月份把模板打磨到位,再让 AI 按同一风格生成 12 个月份的完整提示词,最后交给生图 AI ,按月份逐一生成。
虽然逻辑不复杂,但提示词的调试非常耗时间。下面我会把这些踩过的坑一一讲清楚,帮你少走弯路。
话不多说,进入正题。
一、定风格
这一步的重点是想清楚三件事:日历的 布局、风格和视觉重点,核心目的只有一个:把整套日历的风格定下来,相当于做好一个“模板”。
我初步的构思是这样的:
- 竖版布局:上半部分为插画、下半部分为日历表格
- 插画与表格的过渡要自然,不能割裂
- 插画主题可自由指定,比如动漫角色、原创角色、动物等主题,风格可以是3D软陶、卡通手绘等
- 日历表格必须准确,月起始日、日期数、节日不能出错,重要节日用「图标 + 文字」标注(日历的功能性不能丢!)
- 整体风格统一,但允许细微变化:结合插画场景、月份特征做小调整,使整套日历在和谐的基础上又不单调
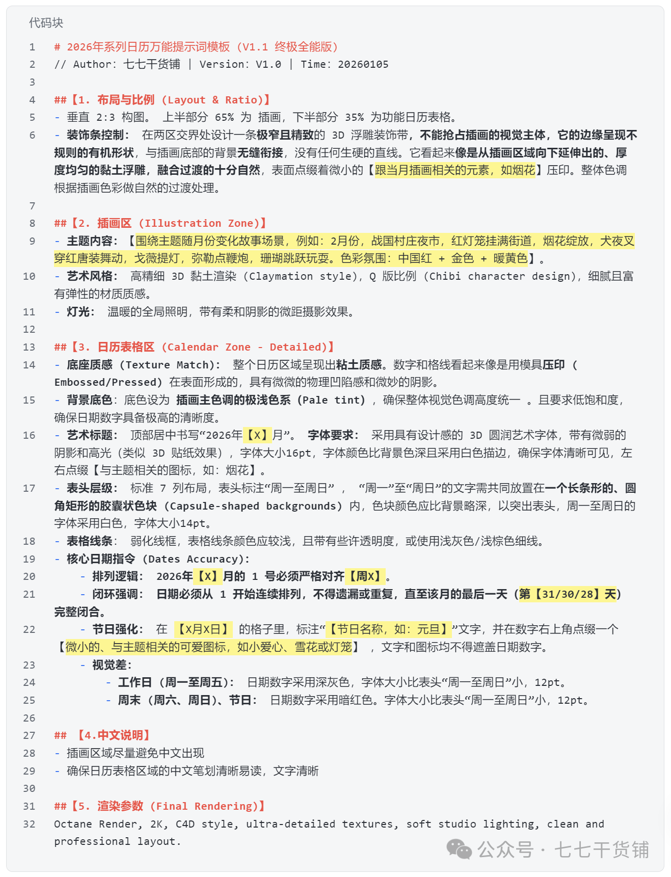
我选了1月份作为打样,经过不断地 跟AI对话输出提示词→AI生图测试效果→根据效果完善提示词,终于生成了一张满意的犬夜叉主题3D软陶风格日历图。

这里不好放代码块,上述图片提示词点击 完整提示词,直接复制到支持文生图的AI即可使用(不同模型效果有差异,我用的是Nano Banana PRO)。
二、批量生成提示词
有了1月份日历的提示词,其实就可以 “照着模板批量生产” 其他月份了。
关键在于: 先找出哪些内容是“月份变量”,哪些是固定不变的。
主要变化点包括:
1)插画内容:同一主题,但故事场景必须符合该月份的真实特征,包括季节与气候(如冬季寒冷、夏季炎热、春秋过渡)、节日氛围等
2)插画与日历表格间的过渡装饰:装饰元素要跟当月插画相关,色调随插画自然过渡
3)日历表格区:
- 月份标题:随月份更改为2026年X月
- 日期排布:每个月份的起始星期、天数、需要标注的节日
下图黄色高亮部分即是每月提示词的变量:

当然,手动替换 12 个月的变量几乎不现实,这一步还是交给 AI 来完成。
于是我专门写了一个 系统提示词,让 AI 严格按照真实日历数据,一次性输出 1–12 月的完整提示词。
⚠️ 这里一定要强调一点(非常重要):
如果不在提示词中明确限制每个月的天数、起始星期和节日,生图模型非常容易生成错误的日历。
系统提示词见 完整提示词,我已经把这些规则全部写死了(当前版本是 3D 软陶风格,你也可以自行改成其他风格)
使用方法很简单:
1. 把这段系统提示词复制给对话类 AI(我用的是 DeepSeek)
2. 输入你想要的插画主题
3. AI 就会一次性输出 12 个月份对应的完整提示词

小tips:
- 有些AI会因为完整输出12个月份的提示词太长,而偷偷“简写”后续月份的提示词,再次跟它强调必须完整遵循模板输出即可,或者直接用DeepSeek,测试下来可以完整生成。
- 拿到提示词后,最好先快速检查一遍:确认插画场景、月份、起始星期、节日没问题,再交给生图AI,避免反复抽卡消耗积分~
三、用Lovart按月出图
最后一步,就是按月份生成图片了。
ps:不一定要在lovart里做,只要能调用Nano Banana PRO的工具都可以(其他生图模型也行,但个人感觉效果不如)。
lovart地址:https://www.lovart.ai/(每个账户每天有100免费积分)。
点击左侧的“新建项目”就可以在无限画布中生图,或者直接在对话框中输入也可以。

我个人习惯的流程是:
- 新建项目 → 使用无限画布
- 点击左侧 图像生成器
- 选择尺寸和分辨率
- 粘贴第二步生成的提示词 → 出图

小tips:
lovart也可以在右侧对话中粘贴提示词生成图片,但我测试下来,感觉效果不太稳定,有时候不会严格按照我的提示词生成?用图像生成器会稳定一些。

但这里用来改图很方便:在左侧画布选中图片,在对话框里描述想要修改的点,即可基于原来的图修改(建议结尾加一句:仅修改前述内容,其他务必保持不变。不然AI有时会修改画面其他内容)

还可以选择图片上具体的区域进行精确编辑(按住Ctrl,然后点击图片区域)。

2. 虽然提示词中已经强调了当月起始星期、天数、要标注的节日,但AI偶尔还是会出错(概率比不强调已经低很多很多了),记得检查下生成的日历表格,发现问题及时补充关键信息,让它修改即可。

3. 在测试过程中,还发现了一个很诡异的点:当在同一个对话框中多次生成图片后,后面生成的图片效果会变得不稳定且容易出错,而且怎么修改都还是出错。这时候最好的方法是新建项目/新对话,不要跟它硬刚。
以上就是我完整的创作过程啦,提示词都有了,快去试试吧~
欢迎评论区po出你独一无二的2026年日历~
作者:Problemer,公众号:问问运营笔记
本文由 @Problemer 原创发布于人人都是产品经理。未经许可,禁止转载
题图来自Unsplash,基于CC0协议
该文观点仅代表作者本人,人人都是产品经理平台仅提供信息存储空间服务。
- 目前还没评论,等你发挥!

起点课堂会员权益




