开源🦞OpenClaw 火了:一个 Gateway 接住所有聊天 App
OpenClaw以独特的「小龙虾」形象和「EXFOLIATE!」口号破圈,成为2026年最值得关注的开源AI助手项目。它通过单Gateway架构实现跨IM平台的无缝对话,嵌入式Agent技术与自研系统提示词体系,为追求隐私可控的用户提供了全新的AI交互范式。本文将深度解析其技术架构与核心设计理念。

一、为什么叫「小龙虾」?为什么火?
项目名 OpenClaw 直译是「开放的爪子」—— logo 是一只 小龙虾,slogan 是 「EXFOLIATE! EXFOLIATE!」(剥壳、剥壳),和「open」谐音,又带点梗。
在 2026 年初,它之所以被频繁讨论,大致有这几类原因:
- 定位清晰:不和你抢「手机里的另一个聊天 App」,而是接进你已经在用的 IM(WhatsApp、Telegram、Slack、Discord、Signal、iMessage、Teams、WebChat 等),你从哪个 App 发消息,助手就从哪个 App 回你。
- 本地优先:Gateway 跑在你自己的机器上(本机或你控制的服务器),会话与配置都在你手里,适合在意隐私和可控性的用户。
- 技术栈现代:TypeScript/Node 核心 + Pi 嵌入式 Agent + 多端(macOS 菜单栏、iOS/Android、Web 管理端),既有 CLI 又有图形界面,还有语音唤醒、Live Canvas 等玩法。
- 开源可扩展:MIT 协议,渠道和技能都可扩展,社区有 Discord、文档齐全,适合二次开发和学习 Agent 架构。
所以「火」不一定是体量最大,而是切中了「个人 AI 助手 + 多渠道 + 自托管」 这个需求,并且工程上足够完整、可拆可学。
二、一句话:OpenClaw 是什么?
OpenClaw 是一个以「Gateway」为中心的个人 AI 助手系统:
- 你在本机(或自己的服务器)跑一个 Gateway 进程;
- Gateway 负责:连接各种 IM 渠道、管理会话、调用大模型、把回复发回对应渠道;
- 你通过 WhatsApp / Telegram / Slack / … 发消息,助手在同一个对话里用你选的模型(如 Claude、GPT)回复你;
- 还支持语音唤醒、Talk 语音对话、Canvas 可视化、技能(Skills)、多 Agent 路由等。
换句话说:一个 Gateway = 一个控制面;产品形态 = 你在各个 App 里对话的那个「助手」。
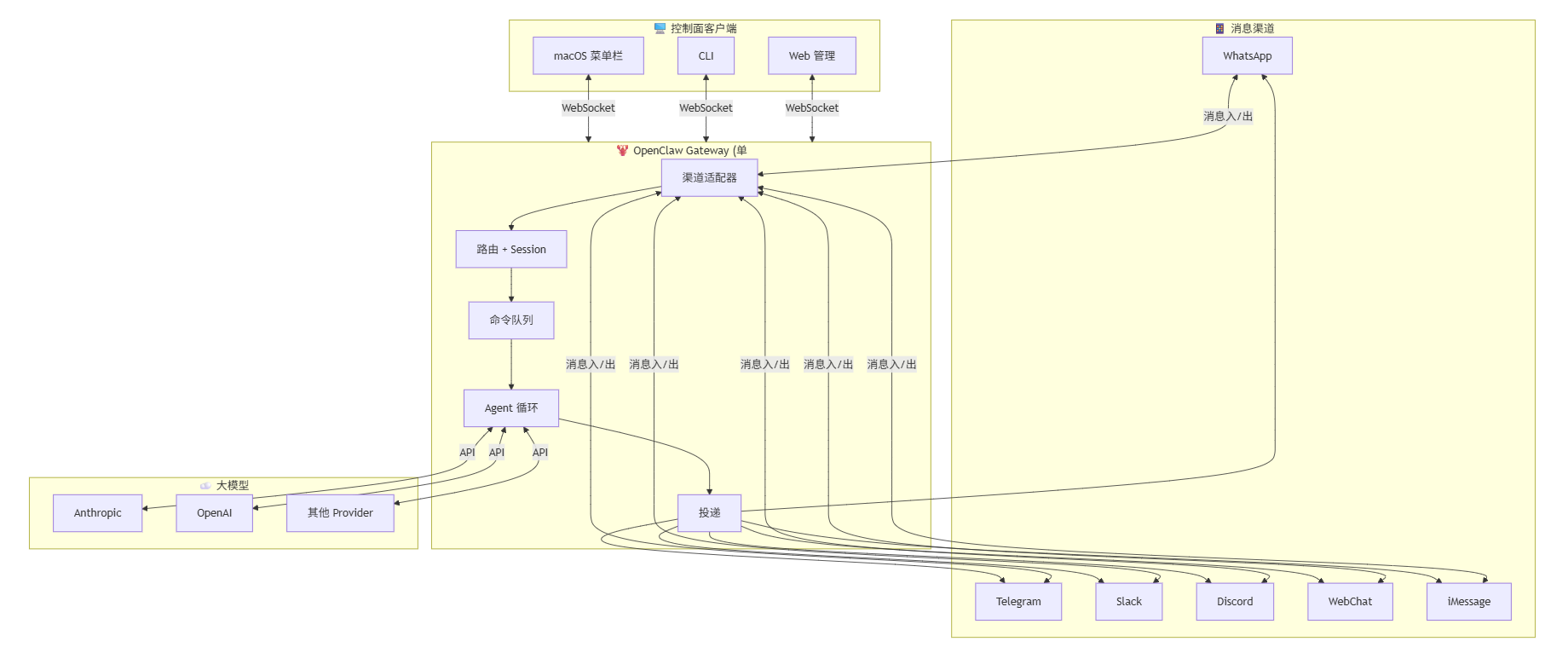
三、整体架构长什么样?
下面这张图概括了「谁连谁、谁管谁」。

要点可以记三句:
- 所有渠道都只连这一个 Gateway,没有「每个渠道一个独立服务」的分散架构。
- 控制端(macOS 应用、CLI、Web) 通过 WebSocket 和 Gateway 通信,不直接连 IM。
- 大模型 由 Gateway 内的 Agent 通过 Pi 等抽象统一调用,支持多 Provider、多模型、OAuth/API Key。
四、一条消息从「发」到「回」的完整路径
用时序图看更直观:用户在某渠道发一句话,到助手回复,中间经历了什么。

对应到「人话」:
- 入站:用户在某个 App(比如 Telegram、WhatsApp)里发了一条消息,这条消息会先送到 OpenClaw 的「中心」(Gateway)。系统根据「是谁、从哪个 App、哪个群或私聊」判断这条消息属于哪一段对话,再检查这个人是否被允许和助手聊天。通过检查后,这条消息会进入一个「待处理队列」,等着被回复。
- 排队:同一段对话在同一时间只会处理一条消息、跑一轮回复,这样不会出现顺序错乱或抢话。同时,整个系统也会限制「最多同时在进行多少轮回复」(比如最多 4 轮),避免一下子处理太多、卡顿或超载。
- Agent 循环:轮到这条消息时,系统会准备好「这段对话之前说了什么」「工作区里有哪些文件可以参考」「助手要遵守的规则和说明」,然后交给内部的 AI 引擎。引擎会反复做两件事:先让大模型根据当前内容想一轮(可能还会决定要执行什么操作,比如查文件、发消息),再按模型的要求去执行这些操作,把结果塞回对话里,再让模型想下一轮……直到模型觉得「可以收尾了」,给出最终要发给用户的那段回复。
- 出站:最后这段回复(以及可能的图片、文件等)会按照「这条消息当初是从哪个 App、哪段对话来的」原路发回去,用户就会在自己原来用的 Telegram、WhatsApp 等里看到助手的回复。
五、Agent 循环里具体在干什么?
「Agent 循环」指的是:一次「用户消息 → 模型推理 → 工具执行 → 再推理 → … → 最终回复」的完整过程。OpenClaw 里这一步是在 Gateway 进程内 用 Pi 完成的,不是起一个单独的子进程。

- 系统提示 由 OpenClaw 自己拼(工具列表、安全条款、技能说明、工作区、心跳与静默回复规则等),再通过 applySystemPromptOverrideToSession 灌进 Pi,所以模型看到的行为边界是OpenClaw 定义的。
- 工具 包括:读写信件、执行命令、发消息、管理 cron、调浏览器、Canvas、会话/子 Agent 等,按策略过滤后注入 Pi。
- 会话历史 存在本地的 JSONL 里(按 Session 一份),Pi 的 SessionManager 读同一份文件,保证「上下文连续」。
六、技术栈与亮点速览

亮点可以概括成几句便于传播的话:
- 一个 Gateway 管所有渠道,架构简单、易部署、易排查。
- Pi 嵌入式:不另起进程,会话与工具全在同一个进程内,控制力强、扩展方便。
- 系统提示完全自研:工具说明、安全条款、技能与记忆规则、心跳与静默回复等都在 OpenClaw 侧拼好再注入,方便做产品化和合规。
- 多端一致:CLI、macOS 菜单栏、Web、iOS/Android 都通过同一套 Gateway 协议交互,体验统一。
七、适合谁?可以用来做什么?
- 个人用户:想有一个「只服务自己、跑在自己设备上」的 AI 助手,并且希望用微信以外的 IM(如 Telegram、Slack)当入口。
- 团队/自托管:希望把对话与配置放在自己的服务器上,用现有 IM 做入口,做内部助手或客服原型。
- 开发者:想学习「多渠道 + 多模型 + Agent 编排 + 提示词工程」的完整实现,OpenClaw 的代码结构和文档都适合做参考。
- 产品/架构:关心「个人 AI 助手」的形态、本地优先、以及如何把「一个助手」接到「多个渠道」而不变成多个孤立的 bot。
典型用法包括:在 Telegram 里问日程、在 Slack 里让助手执行脚本、用语音唤醒问天气、用 Canvas 做可视化、用 Skills 做 PR 审查/Changelog 审计等。
八、小结与资源
OpenClaw 用「单 Gateway + 多渠道 + Pi 嵌入式 Agent + 自研系统提示」把「个人 AI 助手」做成一个可自托管、可扩展的开源产品。
- 官网与文档:https://openclaw.ai ,https://docs.openclaw.ai
- 仓库:https://github.com/openclaw/openclaw
- 部署参考文档:https://ncn0ce21tpw7.feishu.cn/wiki/T7NDwSx7piruZHkXckDcwujQnTh
最后分享「一句话架构」:

希望这篇拆解能帮你快速抓住 OpenClaw 的架构与原理,也欢迎在评论区聊聊你更想深挖的部分。
本文由 @Lucky培丽 原创发布于人人都是产品经理。未经作者许可,禁止转载
题图来自Unsplash,基于CC0协议
- 目前还没评论,等你发挥!

起点课堂会员权益



