金蝶与甲骨文ERP明细核算设计对比:明细会计科目与辅助项/弹性域的适用性分析
本文将围绕金蝶(以金蝶云·星空/EAS为例)与甲骨文(以Oracle ERP Cloud/Fusion为例)的ERP系统,从明细会计科目的设计逻辑与辅助项/弹性域的设计逻辑两个维度展开对比分析,探讨二者的适用场景与优劣。

在企业资源计划(ERP)系统中,明细核算是财务模块的核心功能之一,其本质是通过多维度数据记录与分析,满足企业对经济业务“业财同源、精准追溯”的需求。明细核算的模型设计,关键在于如何平衡“标准化规范”与“个性化扩展”的矛盾——既要符合会计准则的刚性要求,又要适应企业业务模式的多样性。
01 基础概念界定:明细会计科目 vs 辅助项/弹性域
在进入具体对比前,需明确两个核心概念的定义与差异:
1. 明细会计科目
明细会计科目是传统会计科目的延伸,通过“科目编码+级次”的层级结构实现核算细化。例如,“应收账款”可下设“客户A”“客户B”等二级科目,甚至三级科目(如“客户A-合同1”)。其本质是通过科目体系的纵向延伸满足明细核算需求,依赖会计准则对科目编码的规范(如《企业会计准则》对一级科目的统一规定),强调“科目即核算维度”的逻辑。
2. 辅助项/弹性域
辅助项(金蝶术语,也称核算维度)或弹性域(Oracle术语,Flexfield)是通过横向扩展字段的方式实现多维度核算。例如,在凭证行项目中,除科目外,可增加“客户”“部门”“项目”“成本中心”等辅助字段,每个字段可独立配置取值范围(如客户档案、部门档案)。其本质是通过独立于科目体系的多维度标签,实现同一科目下的交叉核算,强调“科目为基础,维度为补充”的逻辑。
辅助项虽然展示在用户面前是一列一列的辅助字段,但后台设计在不断创新优化,由原来每增加一个辅助项需要在会计科目上新增一个字段,到现在的可以实现一个辅助组ID支持任意多个辅助项。


(图摘自一文搞懂总账原理:从账户、会计分录、凭证、会计恒等式到四大核心原理)
明细科目与辅助项/弹性域的核心差异在于:明细会计科目是“纵向分层”的核算体系,辅助项/弹性域是“横向扩展”的核算标签。前者依赖科目级次的物理拆分,后者依赖字段的逻辑关联。
EBS弹性域示例如下图:

02 金蝶ERP的模型设计:科目主导,辅助项补充
金蝶作为国内主流ERP厂商,其产品设计深度贴合国内企业财务核算习惯(尤其是中小集团企业)。其明细核算的模型设计以“明细会计科目”为核心,辅助项作为补充维度,整体呈现“科目级次灵活扩展、辅助项与科目强绑定”的特点。
1. 明细会计科目的模型设计逻辑
金蝶的明细会计科目模型设计遵循“准则合规+企业定制”的双轨原则:
1)科目编码与级次的灵活性
金蝶允许企业根据自身需求调整科目级次(如一级科目4位、二级科目2位,或自定义级次),并支持动态新增科目(无需停机维护)。例如,在金蝶云·星空中,科目档案可通过“基础资料-财务会计-会计科目”模块直接配置,支持批量导入、级次调整(需注意调整级次可能影响历史数据,系统会提示风险)。
2)科目属性的多维定义
除基本的“资产/负债/权益”等类别外,金蝶科目支持绑定“核算项目”(即辅助项),例如“应收账款”科目可强制要求录入“客户”核算项目,“主营业务成本”可绑定“部门”核算项目。这种绑定关系在科目创建时通过“核算项目”页签配置,确保凭证录入时强制校验(如未录入客户则无法保存凭证)。

3)科目与辅助项的联动规则
金蝶的辅助项(如客户、部门)需预先在“基础资料”中维护档案(如客户档案需录入名称、编码、所属集团等),且辅助项与科目的绑定关系是“强关联”的——同一科目可绑定多个辅助项(如“管理费用”可同时绑定“部门”和“项目”),但每个凭证行项目只能选择一个辅助项组合(避免维度混乱)。
2. 辅助项的模型设计逻辑
金蝶的辅助项(核算项目)模型设计以“标准化档案管理”为核心,强调数据的规范性与可追溯性:
1)档案结构的标准化
每个辅助项(如客户、供应商、部门)有固定的档案字段(如客户编码、名称、联系人、所属组织),企业可根据需求扩展自定义字段(如客户的“信用等级”),但需通过系统配置界面提交“字段扩展申请”(部分版本支持)。
2)辅助项与业务的联动
辅助项不仅用于核算,还与采购、销售、库存等业务模块集成。例如,客户的“信用额度”字段可在销售订单审核时触发校验(超额度则无法保存),实现“业财融合”。
3)辅助项的查询与分析
金蝶提供“辅助核算明细账”“辅助核算余额表”等功能,支持按辅助项维度统计发生额、余额,并可通过“穿透式查询”从汇总数据直接定位到凭证行项目(如查看“管理费用-部门A”的总额,可下钻至每个部门的费用明细)。
3. 典型适用场景
金蝶的设计更适合国内中小集团企业或核算标准化程度较高的企业,尤其是对“科目级次清晰性”和“辅助项与业务联动”要求较高的场景。例如:
- 制造业企业需要按“车间-产品”核算制造费用,可通过“制造费用”科目绑定“车间”和“产品”辅助项,既满足准则对“制造费用”科目的规范,又实现多维度成本分析。
- 零售企业需要按“门店-品类”核算收入,可通过“主营业务收入”科目绑定“门店”和“品类”辅助项,直接通过辅助账查看各门店、各品类的销售情况。
03 甲骨文设计特点:弹性域主导、科目灵活扩展
甲骨文ERP(以Oracle ERP Cloud/Fusion为例)作为国际领先的ERP系统,其设计更强调“全球化、多组织、多准则”的支持能力。其明细核算的模型设计以“弹性域(Flexfield)”为核心,科目作为基础核算单元,弹性域作为灵活扩展的多维度标签,整体呈现“科目结构稳定、弹性域高度灵活”的特点。
1. 明细会计科目的模型设计逻辑
Oracle ERP的科目设计更注重“标准化与合规性”,科目结构相对固定,但支持通过“弹性域”补充明细需求:
1)科目编码的稳定性
Oracle ERP的科目(称为“账户”)编码通常遵循国际通用的“段式结构”(Segmented Account),例如“公司段-部门段-账户段-产品段”,但企业可根据需求调整段的顺序或数量(需在系统初始化时配置)。科目一旦创建,其段结构不可修改(避免影响历史数据),但可通过“账户别名”实现科目名称的灵活调整(如同一科目在不同组织显示不同名称)。

2)科目与会计准则的适配
Oracle ERP内置多会计准则(如IFRS、US GAAP、中国CAS)的支持,科目需根据准则要求标记“会计科目类型”(如资产、负债),并在报表中按准则要求汇总。例如,在合并报表中,系统可通过科目段的“公司段”自动抵消内部交易。
3)科目与弹性域的解耦
科目本身仅记录经济业务的性质(如“应收账款”),具体的核算维度(如客户、合同)通过弹性域实现,科目与弹性域之间无强制绑定关系(同一科目可关联多个弹性域组合)。
2. 弹性域的模型设计逻辑
弹性域是Oracle ERP的核心设计,其模型设计强调“高度灵活性与可扩展性”:
1)弹性域的段(Segment)定义
弹性域由多个“段”组成,每个段代表一个核算维度(如“客户段”“项目段”“成本中心段”)。企业可根据需求定义段的名称、长度、取值范围(如客户段的取值为维护的客户列表),并设置段的验证规则(如必填、格式校验)。例如,定义一个“业务单元-部门-项目”的三段式弹性域,每段最多20位,取值来自各自的基础档案。
2)弹性域的组合与验证
弹性域的组合(即各段的取值组合)需预先定义“有效组合”(Valid Combinations),系统会在凭证录入时校验弹性域值的组合是否有效(如“业务单元A”与“部门B”的组合不存在则无法保存)。有效组合的管理支持批量导入和自动校验,降低维护成本。
3)弹性域的多维度分析与集成
弹性域不仅用于核算,还与Oracle的其他模块(如采购云、项目云、收入云)深度集成。例如,项目的“项目段”可直接关联项目管理系统中的项目编号,实现“收入确认-成本归集-项目盈利分析”的全流程跟踪;弹性域的组合还可作为分析的维度,在Oracle Analytics Cloud(OAC)中生成多维报表。
3. 典型适用场景
Oracle ERP的设计更适合跨国集团企业、多组织架构复杂的企业或需要高度灵活核算的企业,尤其是对“多准则合规”“多维度分析”和“全球化运营”要求较高的场景。例如:
- 跨国制造企业需要在同一系统中管理美国、欧洲、中国的子公司,通过弹性域的“国家段”“税务段”实现不同国家的税务核算(如美国的销售税、欧盟的增值税),同时满足IFRS和当地GAAP的报表要求。
- 大型建筑企业需要按“项目-标段-分包商”核算成本,可通过弹性域定义“项目段-标段段-分包商段”,将成本费用按多维度标签归集,并与项目管理系统中的预算、进度数据联动分析。
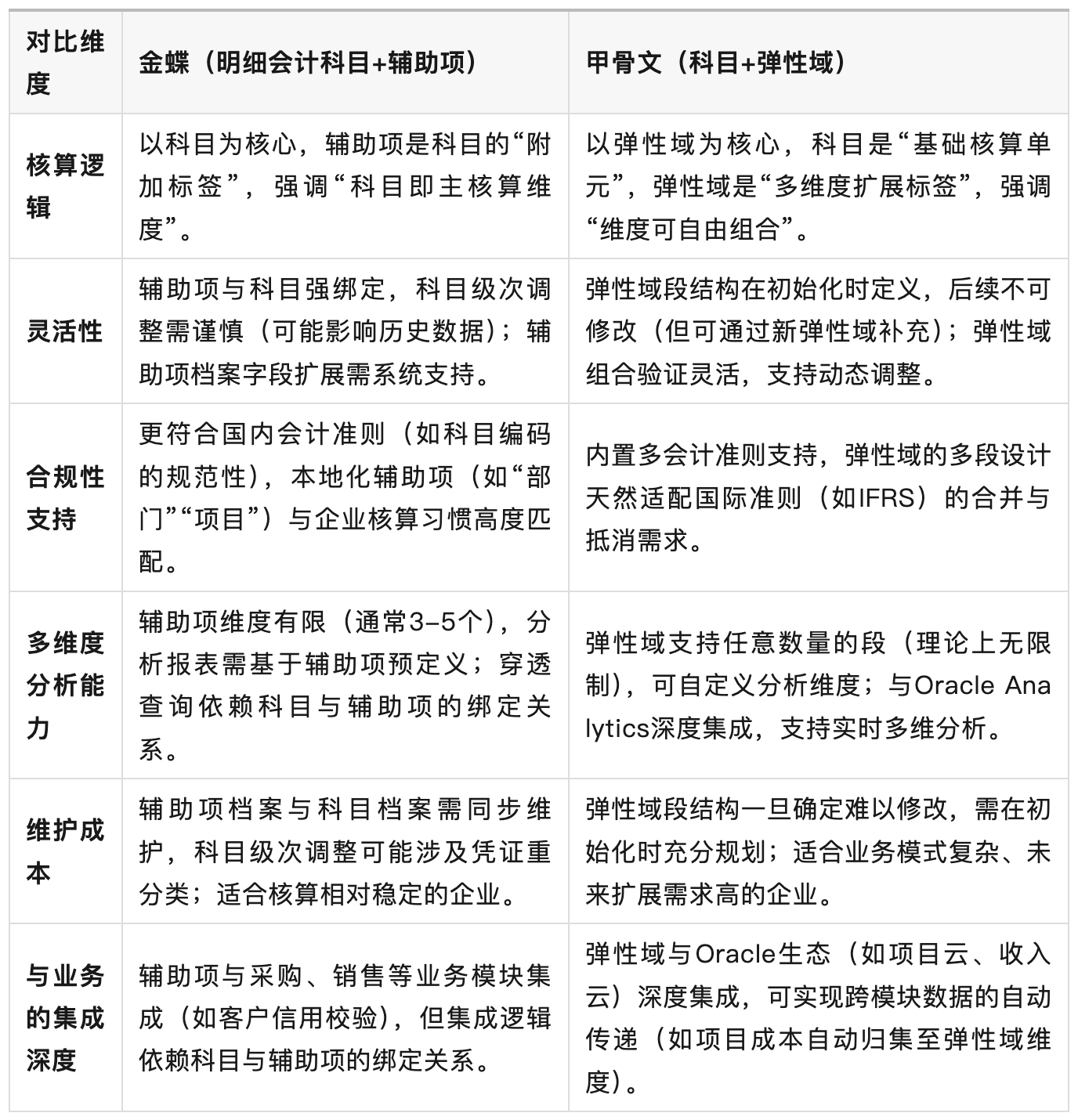
04 对比分析:二者核心差异
通过前文对金蝶与甲骨文模型设计的梳理,可将二者的差异总结为以下维度:

05 实践中如何选择?
金蝶与甲骨文的明细核算模型设计并无绝对优劣,关键取决于企业的业务模式、核算复杂度、国际化需求及未来扩展方向:
1. 选择金蝶的场景
- 中小集团企业或核算标准化程度高的企业(如制造业、零售业),对“科目级次清晰性”和“辅助项与业务联动”要求较高;
- 国内本地化需求为主(如税务核算、政府监管报表),无需复杂的跨国多准则支持;
- 核算维度相对固定(如仅需客户、部门、项目等3-5个辅助项),未来扩展需求较低。
2. 选择甲骨文或SAP的场景
- 跨国集团企业或多组织架构复杂的企业(如跨国制造、全球供应链),需要对多准则、多税务、多区域的核算支持;
- 业务模式高度灵活(如建筑、工程、咨询),需通过多维度弹性域实现成本的精细化归集与分析;
- 已采用Oracle生态(如项目云、收入云、供应链云),需实现跨系统数据的无缝集成与实时分析。
总结
明细核算的模型设计本质是企业“业财融合”需求的映射。金蝶的设计更贴近国内企业的“科目主导”核算习惯,适合标准化程度高、本地化需求强的企业;甲骨文的设计则以“弹性域”为核心,通过高度灵活的多维度扩展,满足全球化、多组织企业的复杂核算需求。企业需结合自身业务特点、发展阶段及未来规划,选择与自身需求匹配的ERP系统。
作者:业财老曾,公众号:业财老曾谈,专注财务信息化20年
本文由 @业财老曾 原创发布于人人都是产品经理,未经许可,禁止转载。
题图来自 Unsplash,基于CC0协议。
该文观点仅代表作者本人,人人都是产品经理平台仅提供信息存储空间服务。
- 目前还没评论,等你发挥!

起点课堂会员权益



