心智种草 VS 效果种草,两种种草营销有何不同?

先讲一个小故事:
中学的时候,我经常和几个离家近的同学一起放学回家。有一次我感冒了,走在路上,同学听出了我的鼻音,问:“你怎么不吃药?”
我说:“一吃感冒药,上课就犯困,会被老师骂。”
同学很自然地说:“那你可以试试白加黑啊,白天吃白片不瞌睡,晚上吃黑片睡得香。”
我好奇地问:“你吃过吗?”
他说:“没有啊。”
我又问:“那你为什么推荐?”
他说:“我看到过广告啊。”
彼时年少的我并未多想,如今以营销的视角重新审视这段经历,才惊觉同学向我推荐白加黑的行为,用当下流行的话来讲,实则就是一种种草。
再仔细看一下这次种草,会发现两个有意思的点:
首先,这个广告竭力强调差异化,其他感冒药都是说自己效果怎么好,大家快来买,而这个广告强调自己跟其他产品不同的点——白天不瞌睡。
其次,我的朋友并不是因为用过这个产品向我种草,而是因为广告看得多影响了他,他记住了白天不瞌睡这个点,因而向我种草。
所以,我认为这次种草是一种心智种草,即产品特性已经占据了他的心智,他主动(没有收取费用)向我种草。
今天我们说到种草,一般更多指的是效果种草,即一个种草内容能带来多少转化,但在生活中,存在很多心智种草的营销,这二者有啥区别?这篇文章来讲一下。
01 心智种草与效果种草概念解析
心智种草的核心目标,在于占领消费者的心智,将品牌塑造成为特定品类、情感需求或功能场景下的首选符号。
它追求的不是即时的销售转化,而是通过深度触达和情感认同,在用户心中建立起牢固的品牌认知、好感度和信任度。当消费者产生相关需求时,该品牌能自然而然地浮现在脑海中,成为优先考虑的对象。
心智种草的形成主要有两种路径:
一是用户自发形成的正向认知(口碑式心智种草):
这种认知源于消费者长期的使用体验、观察比较或对品牌价值观的认同,最终形成相对固定的品牌印象,并主动向他人推荐。这本质上是一种强大的口碑营销。
例如,当朋友寻求高性价比的基础服饰时,你可能会脱口而出“买优衣库啊,基础款质量好又不贵”;或者在讨论电动汽车时,有人会因为极致的加速性能而推荐特斯拉。
这些推荐背后,是品牌在用户心中长期积累形成的心智标签。
二是品牌主导构建的引导性认知(营销式心智种草):
这是品牌通过营销活动,尤其是持续性的广告宣传、内容沟通和公关叙事,有意识地在目标消费者心中构建特定的品牌联想。
比如“怕上火,喝王老吉”,这句广告语成功地将王老吉与预防上火这一具体场景和需求强力绑定,引导消费者在聚餐、吃火锅等场景下主动选择或被他人种草王老吉。我文章开头说到的白加黑,也属于这种路径。
与心智种草着眼长远不同,效果种草的核心目标非常直接:驱动短期内的销售转化,并追求可量化的投入产出比(ROI)。
核心在于,品牌进行的每一次种草性质的曝光投入,都期望能直接或间接地追踪到具体的销售行为或投资回报。
无论是投放一篇KOL的种草笔记,还是组织一场达人直播带货,最终的衡量标尺往往落脚在带来了多少点击、多少加购、多少直接转化订单,以及最终实现了多少GMV。它的评价体系与实际的销售数字紧密挂钩。
从这个角度讲,社交裂变也是效果种草的一种。品牌将原本用于传统广告的预算,直接分配给大量具有一定影响力的普通消费者或KOC,激励他们通过分享优惠等方式去拉新或直接促成销售。
如果拿到前互联网时代,其实跟卖安利产品的直销员是一样的。
简单来说,心智种草重在影响用户心智,构建长期的品牌认知和情感连接,其效果往往是潜移默化、逐步累积的,有时甚至是由消费者主动发起。
而效果种草则聚焦于驱动即时行为,强调可衡量的短期效果和转化效率,其动作通常带有更明显的商业推广痕迹,往往是被品牌或付费内容所引导。
02 心智种草与效果种草的区别
理解了这两个基本概念,接下来将从目标、策略、内容、影响层级和衡量结果等多个维度,剖析一下心智种草与效果种草之间的具体区别。
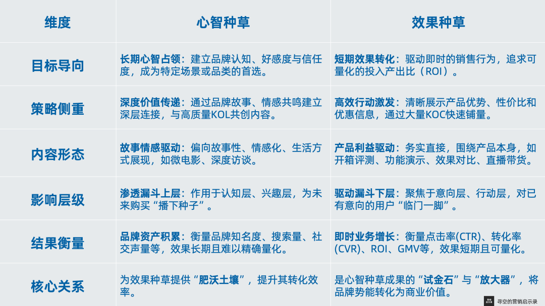
1. 目标导向:长期心智占领 vs 短期效果转化
前文说,心智种草的终极目标是占领消费者的心智,建立和加深品牌的认知度、好感度与信任度。
它着眼于长远影响力,追求的是当消费者产生相关需求或处于特定情境时,能够自然而然地、优先地想到该品牌,即实现“提到某个场景/需求,就想到你这个品牌”的战略占位。
效果种草的目标则更为直接和短期,其核心在于驱动即时的、可衡量的商业成果,主要是销售转化。
无论是提升点击率、加购率,还是最终的购买转化率和ROI,都是其关注的焦点。它追求的是“看到这个内容,就想立刻下单”的即时转化效果,力求每一次投入都能带来清晰可见的销售增长或用户行为改变。
2. 策略侧重:深度价值传递 vs 高效行动激发
心智种草更依赖于差异化价值的深度沟通和传递。它需要精心策划,将品牌故事、核心理念、情感共鸣点以及独特的文化符号巧妙融入沟通之中,以建立深层次的情感连接。
在合作对象的选择上,通常需要与能够深度理解并演绎品牌理念的头、腰部达人或KOL进行定制化、高质量的内容共创,强调内容的独特性和感染力。
效果种草则聚焦于如何最高效地激发用户的即时购买冲动,并顺畅引导其完成购买动作。策略上更侧重于清晰地展示产品核心优势、使用效果、性价比、限时优惠等能快速打动消费者的信息点。
在执行上,往往倾向于与大量腰、尾部达人或KOC合作,通过标准化或半标准化的内容快速铺量,以覆盖更广泛的潜在购买人群,追求规模效应和转化效率。
3. 内容形态:故事情感共鸣 vs 产品利益驱动
心智种草的内容往往更偏向于故事性、情感化、价值观传递、生活方式展现。
常见形式包括制作精良的TVC、微电影、深度访谈、能够引发思考的图文、KOL基于真实体验和理念认同的分享等。这些内容旨在潜移默化地影响用户认知,塑造品牌形象,建立长期的情感连接。
效果种草的内容则更加务实和直接,围绕产品本身展开。
常见形式包括产品开箱评测、功能演示、使用教程、前后效果对比、成分分析、优惠信息整合、直播带货中的实时互动与促销、用户的真实反馈和证言等。其核心是快速展示产品价值点和购买理由,降低消费者的决策门槛,直接促使行动。
4. 影响层级:渗透上层认知 vs 驱动下层行动
心智种草主要作用于漏斗的上层(认知层、兴趣层)。
它的目的是让潜在消费者知道品牌,对品牌产生兴趣和初步好感,将品牌纳入考虑范围。它是在为未来的购买决策播下种子。
效果种草则主要聚焦于漏斗的下层(意向层、行动层)。
它针对的是那些已经对品类或品牌有一定认知和兴趣,甚至已有购买意向的消费者,通过提供更具体的信息、优惠或紧迫感,临门一脚,推动他们完成最终的购买行为。
5. 结果衡量:品牌资产积累 vs 即时业务增长
心智种草的效果通常是长期性、潜移默化、逐步累积的,短期内难以精确量化其直接带来的销售额。
其成果主要体现在无形的品牌资产增值上,如品牌知名度、美誉度、用户忠诚度、品牌溢价能力的提升。
衡量指标通常包括品牌搜索量、社交媒体声量与提及量、用户调研中的认知度/偏好度指标、内容互动深度(如评论质量、分享意愿)等。它旨在构建可持续的品牌护城河。
效果种草则追求快速见效和即时反馈,效果通常在短期或特定活动周期内显现。
其衡量标准与实际的销售结果和转化效率紧密挂钩,如点击率(CTR)、转化率(CVR)、投资回报率(ROI)、直接带来的销售额(GMV)、加购率等。
需要强调的是,心智种草与效果种草并非相互排斥、非此即彼的选择。
心智种草为效果种草提供了肥沃的土壤:当一个品牌通过心智种草在消费者心中建立了良好的认知和信任基础后,效果种草的转化效率自然会更高。
用户更容易被熟悉的、有好感的品牌所推出的优惠或产品信息所打动。
效果种草是心智种草成果的试金石与放大器:效果种草的直接转化数据,能在一定程度上验证心智种草的成效,将积累的品牌势能转化为实实在在的商业价值。
同时,成功的销售也能反哺品牌声誉,进一步巩固心智地位。效果种草活动中收集的用户反馈和数据,也能为后续心智种草的内容和策略优化提供宝贵的参考。

03 心智种草 or 效果种草?品牌应该怎么做?
那么,如何在实际的营销战役中做出明智的选择和有效的配合。这并非简单的二选一,而是需要根据品牌自身状况、市场环境和营销目标进行动态调整和策略组合。
1. 什么情况下,优先考虑心智种草?
心智种草是构建品牌长期价值的基础,尤其在以下几种情况中应被置于优先地位:
高预算品牌初创或进入新市场/品类时:首要任务是建立基础认知,让目标受众知道“你是谁”、“你代表什么”。需要通过故事、理念和差异化价值,在用户心中占据一个独特的位置。
此时强推效果转化,如同无源之水,效率低下且难以持续。
销售高客单价、高决策门槛产品时:如汽车、房产、奢侈品、高端服务等。消费者购买决策周期长,需要充分的信息收集、比较和信任建立。品牌形象、口碑、专业度、价值观认同(心智层面)往往是最终成交的关键。
处于高度同质化竞争市场时:当产品功能、价格趋同,品牌需要通过塑造独特的品牌形象、情感连接或文化符号来实现差异化突围。例如,饮料、快消品、基础服饰等领域,强大的心智占有率是抵抗价格战、维持用户忠诚度的护城河。
需要提升品牌溢价和用户忠诚度时:如果品牌的目标是摆脱低价竞争,建立长期、稳固的客户关系,并让用户愿意为品牌价值支付更高价格,那么持续投入心智建设,培养品牌认同感和情感依赖至关重要。
进行品牌重塑或形象升级时:当品牌需要改变固有印象,传递新的价值主张时,心智种草是沟通核心信息的关键手段,需要通过深度内容和有影响力的声音来引导用户认知转变。
2. 什么情况下,优先考虑效果种草?
效果种草是驱动短期增长、验证市场反应的利器,在以下场景中应重点发力:
新品上市的快速引爆期:在已有一定品牌认知的基础上,通过效果种草快速激发试用、购买,制造初期热销,收集用户反馈,为后续推广积累势能。
大促节点(如618、双11)或特定营销活动期:目标明确为在短期内冲刺销量、达成KPI。此时需要集中火力,利用优惠、限时、稀缺等元素,通过直播带货、KOC矩阵、效果广告等手段,最大化地激发购买转化。
销售低客单价、冲动型消费品时:对于决策链路短、易受价格和便利性影响的产品(如零食、日用品),效果种草能够直接刺激购买欲望,快速促成交易。
需要快速清理库存或推广特定SKU时:通过强调性价比、限时折扣等利益点,配合效果种草手段,可以高效地达成清库存或主推单品的目标。
初创品牌/DTC品牌需要验证MVP(最小可行产品)或快速获取现金流时:在资源有限的情况下,效果种草能提供直接的、可量化的市场反馈,帮助品牌快速迭代产品和策略,并维持运营。
当然,大部分时候,心智种草和效果种草是需要并行的,那么二者如何协同?
对于新锐品牌/ 产品冷启动期来说,在资源有限、市场认知空白的初期,活下去是第一要务,策略重心应倾向于效果种草,可以考虑效果种草(约70%)+ 心智种草(约30%)的资源配比。
实现路径是:
- 启动(效果主导):集中火力进行效果种草,通过KOC测评、小范围精准投放等方式,快速将产品推向潜在核心用户,进行MVP(最小可行产品)验证。
- 迭代(数据驱动):密切关注转化数据和用户反馈,迅速改进产品、优化卖点和沟通策略。
- 放大(验证后):对被验证有效的效果种草策略和渠道加大投放,争取实现初步的资金回笼和用户增长,站稳脚跟。
- 渗透(心智起步):当有了一定基础(用户、现金流)后,开始适度投入心智种草,如讲述品牌故事、传递核心理念,旨在扩大品牌认知,吸引更广泛、更注重价值认同的受众人群,实现更广泛的覆盖和销售。

对于成熟品牌 / 存量竞争期来说,单纯依赖效果容易陷入价格战和流量焦虑。提升品牌价值、构筑用户忠诚度是实现长期增长和高利润的关键。策略重心可以是心智种草为主(约70%) + 效果种草为辅(约30%)
实现路径是:
- 筑基(心智主导):大力投入心智种草,通过持续输出高质量内容、塑造品牌文化、深化情感连接等方式,建立和强化品牌的差异化认知。
- 占位(巩固优势):目标是让品牌在特定品类或场景下牢牢占据用户心智,成为首选或优先考虑的对象,以此形成强大的市场壁垒,抵御竞争冲击。
- 收割(效果辅助):基于已建立的品牌势能和用户信任,策略性地运用效果种草,在新品推广、大促节点或针对特定人群进行精准收割,实现高效转化。
- 验证(数据反馈):效果种草的转化数据也能反过来验证心智建设的成果(如高品牌认知度带来更高的转化率),并为后续心智策略的优化提供参考。

结语
心智种草,是品牌赢得未来的战略投资。它如同修建水库,通过持续的价值沟通和情感链接,积蓄用户的认知、信任与偏爱,为品牌构筑起抵御市场波动的深厚堤坝,也为未来的转化储备了最宝贵的势能。
效果种草,则是品牌把握当下的战术利器。它如同开闸放水,通过精准的触达和直接的利益驱动,将品牌积累的心智势能迅速转化为可衡量的商业成果,验证市场策略,驱动即时增长。
归根结底,成功的品牌需要既能“仰望星空”(心智),也能“脚踏实地”(效果)。
本文由人人都是产品经理作者【寻空】,微信公众号:【寻空的营销启示录】,原创/授权 发布于人人都是产品经理,未经许可,禁止转载。
题图来自Unsplash,基于 CC0 协议。
- 目前还没评论,等你发挥!

起点课堂会员权益



