爱你老己是年轻人的宣言,还是悦己消费时代的呐喊?
“爱你老己”从游戏热梗演变为2026年悦己消费的核心宣言,标志着情绪经济全面爆发。文章深度拆解个人护理、休闲娱乐、自我提升与情感消费四大维度,揭示消费逻辑如何从“性价比”转向“心价比”。在AI技术加持下,这场关乎个体价值确认的革命,正重塑未来商业格局。

2026年初,一边是”爱你老己”的热梗火爆全网,一边是践行“爱你老己“悦己消费数据大爆。
爱你老己与悦己消费的相遇,既是情绪经济火爆元年的注脚,也伴随了一种新生活浪潮的悄然到来。
01 自己变老己:回应内心深处的自我
“爱你老己”,最初源于英雄联盟游戏英雄角色腕豪台词“爱你老妈,明天见”的谐音改编,后某博主在搞笑视频中将“爱你自己”误读为“爱你老己”,魔性发音迅速引发模仿。
《赛博朋克2077》中的同款台词也进一步助推了这一热梗的传播,最终让“爱你老己”从小众的自我解压走向大众视野的暖心热梗。
本是“自己“,变成了第三人称的”老己“,在自我的基础上,多了一份朋友之间的亲切感。

当代人面临着前所未有的竞争和不确定性,从职场内卷到社交网络的比较文化,都让他们承受着巨大的心理负担,承受着巨大的情绪压力。
情绪压力无处安放,唯有释放。
情绪的释放的同时,我们也在反思,在996,三点一线忙碌的生活,我们有没有好好的对待自己,有没有好好的爱自己。
社交平台如小红书、抖音和Instagram上涌现出大量关于“如何爱自己”的内容分享,包括护肤教程、旅行攻略、美食推荐等。这些内容不仅在释放情绪压力,也在是在为时代的自己呐喊。
随着情绪压力的释放,反思的深入,越来越多的消费者开始追求个性化的产品和服务。例如,定制化护肤品、专属健身计划以及沉浸式娱乐体验等,都反映了他们对“独特性”情绪价值的强烈需求。
但独特性不是反思的最终结果,只是悦己的开始。
02 悦己而美:性价比到心价比
爱自己是一个全面的,终生的话题。
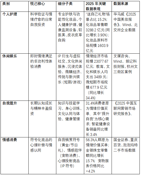
围绕悦己需求的层次,悦己消费主要分成了四大类:个人护理类消费,休闲娱乐类消费,自我提升类消费,情感消费。这四类消费构成了以情绪价值为核心的悦己消费。
悦己消费呈现出清晰的“四维立体结构”:个人护理是基础,是爱你老己的日常关怀;休闲娱乐提供即时的情绪释放与感官愉悦,是爱你老己的情绪犒赏,是情绪的进一步升级;自我提升是情绪价值的深度,是情绪价值的长期的自我投资;情感消费则是爱你老己的内核,承载着对孤独、压力与存在意义的情绪价值的终极回应。

在爱你老己的深层引导下,个人护理已超越传统意义上的“清洁”与“修饰”,演变为“爱你老己”的日常自我关怀。

2024年,中国化妆品原料市场规模达到1603.9亿元,五年复合增长率达6.9%,这一数据背后是消费者对“情绪疗愈的日常自我关怀”理念的集体认同。与此同时,轻医美项目如水光针、光子嫩肤开始从年轻群体扩展到中青年群体。
2025年武汉美容服务价格同比上涨9.1%,而医美用户平均年龄已升至32.8岁,20至35岁人群占比超过60%,表明这一消费已从年轻群体的“尝鲜”行为,扩展为中青年群体的常态化自我维护。
更值得注意的是,消费场景的延伸已渗透至非传统领域:年轻人最新热衷于黄金的投资,但已不是简单止于投资,而是将黄金作为礼物送给自己。毕马威《2025中国美妆报告》指出,“送自己礼物”已成为悦己消费的首要载体,占比达15.2%。
个人护理的消费逻辑,已从“为悦己者容”转向“爱你老己的日常需要”。
与个人护理的日常性不同,休闲娱乐作为悦己消费中增长最迅猛的板块,其本质是为即时情绪满足而进行的非功利性体验消费。
2025年,居民人均教育、文化和娱乐消费支出达3489元,占总消费比重提升至11.84%,三年复合增长率达9.5%,远超其他生活类支出。
这一增长并非源于传统旅游或观影的简单扩张,而是由沉浸式体验、IP经济与微醺文化等新兴形态所驱动。泡泡玛特等潮玩品牌通过“隐藏款”“系列收集”机制,将消费行为转化为一场充满情感投射的仪式。
2026年春节前,“马年文创”搜索量同比增长240%,泡泡玛特2024年会员复购率高达50%,注册会员突破4608万,其核心吸引力在于IP角色所承载的“陪伴感”与“成长感”——消费者购买的不是玩具,而是“努力终有回报”的心理暗示。

在数字空间,微短剧市场规模于2025年达到677.9亿元,同比增长34.4%,其短平快的叙事结构与强情绪共鸣内容,精准契合了都市人群碎片化时间中的情绪补给需求。与此同时,线下消费场景正经历深刻重构:杭州文三街区打造《原神》主题沉浸式打卡地,消费者不再满足于“到此一游”,而是追求“迷路时收获陌生人善意”这类真实而微小的温暖瞬间。
微醺经济的崛起同样印证了这一趋势,低度酒、中式果酿成为年轻人“一人食”后的标配,消费场景从社交聚会转向独处时的自我疗愈。2026年天猫年货节低度酒销量显著提升,洋酒类目部分联名单品同比增长超200%,其溢价并非来自酒精度或品牌历史,而是来自限量设计、情感叙事与“小酌治愈”的心理认同。
休闲娱乐的消费逻辑,已从“我路过”转向“我沉浸在其中”,其增长动能源于对精神松弛与情绪释放的普遍渴求。

自我提升类消费则代表了悦己消费中最具长期主义色彩的维度,其核心是为未来的自己进行认知与精神层面的投资。2025年,31.4%的消费者表示愿意为情绪价值买单,其中“提升自我”是核心心理需求,这一比例较2024年显著上升。
线上冥想课程、心理学通识课、语言学习App等知识型服务的兴起,反映了都市人群对焦虑的系统性应对。与此同时,非遗手作、东方美学课程等文化体验类消费悄然流行,消费者通过香囊制作、水墨绘制、传统色彩体系学习,重建与文化根源的情感联结。这种消费行为超越了技能习得,成为一种文化身份的确认与精神归属的寻找。
健康生活方式的升级亦属此列,低GI食品、有机饮品、智能厨房家电(如破壁机、咖啡机)的热销,不仅体现对身体健康的关注,更是一种“精致生活”态度的外化。
2025年,智能健康设备销量同比增长3.4%,消费者愿意为“无风感空调”“洗烘一体机”等提升生活舒适度的产品支付溢价,其本质是通过环境优化实现对自我的温柔关照。
自我提升的消费逻辑,是“我正在成为独特的自己”的长期叙事,其价值不在于即时回报,而在于日复一日的自我重塑所带来的深层满足感和精神归属感。
情感消费作为悦己消费的内核,其本质是通过物质载体完成对孤独、压力与存在焦虑的心理补偿。这一类别最显著的特征是情感附加值主导定价,商品的象征意义远超其使用价值。
黄金珠宝市场正经历从“婚庆刚需”到“自我犒赏”的范式转移。2025年,金银珠宝类商品零售额同比增长15.7%,中老年群体购买黄金饰品不再为保值,而是“奖励自己熬过艰难一年”的情感宣言;年轻群体则通过联名款、古法金、金镶钻等高设计感产品,将饰品转化为表达个性与生活态度的符号。
宠物消费的爆发则更为深刻,宠物被视为“家庭成员”,其消费已延伸至全生命周期:高端粮、智能窝、宠物SPA、甚至宠物殡葬服务,2025年武汉宠物服务价格同比上涨4.2%。消费者为宠物购买价值数千元的智能窝,其动机并非功能需求,而是填补情感空洞、获得无条件的陪伴与爱。
IP情感符号的二次交易市场同样印证了这一逻辑,泡泡玛特“成功+1”隐藏款在二手平台售价高达396元,远超原价,其溢价源于消费者对“努力终将被看见”的集体心理投射。

节日消费亦被赋予新内涵,春节自购皮草、情人节为自己送花,这些行为打破了“礼物必须由他人赠送”的传统规范,标志着个体对自我价值的主动确认。
2025年,56.3%的消费者表示愿意为情绪价值买单,较2024年增长16.2个百分点,覆盖从Z世代到银发族的全年龄段,表明情感补偿已成为跨越代际的普遍心理需求。
情感消费的逻辑,是“我深度理解我自己,我在认真对待我自己”,其终极目标是通过物质符号重建内心的秩序与安宁。
当越来越多的人开始为自己的情绪买单、为自己的热爱投资、为自己的生活负责,这场“爱你老己“之下的悦己消费革命所创造的,将不仅是商业的增长与市场的繁荣,更是一个更加多元、包容、注重个体价值的美好社会。
而这,不是简单的从性价比到心价比的消费升级,也是爱你老己的真正意义——它不止于消费,更关乎生活本身。
02 二十载进化之路:悦己消费如何成为时代主流?
任何一场消费革命的爆发,都离不开关键事件的推动与时代因素的共振。
2000年至2015年是悦己消费的萌芽期。
随着经济增长与城市化进程加快,消费观念从“必需消费”向“品质消费”升级,“女为悦己者容”的传统观念开始转向“女为悦己而容”,女性消费力的崛起成为重要推力。
这一时期,小众品牌、设计师品牌初现端倪,个性化需求开始萌芽,人们不再满足于千篇一律的商品,开始追求能体现自我风格的消费选择,为悦己消费埋下伏笔。
2016年至2019年是悦己消费的成长期,悦己消费逐渐形成概念并拓展市场边界。
2019年京东到家发布的《年货消费报告》显示,品质已取代价格成为年货消费的首选因素,“好好吃饭”“精致生活”等日常消费中开始呈现鲜明的悦己特征。
鲜花经济的爆发是这一阶段的重要标志,花加等品牌获得亿元融资,让鲜花从节日礼品走进日常生活,悦己消费从奢侈品向日常用品渗透。
社交媒体的兴起则成为重要推手,小红书“爱自己”话题浏览量超3700万,悦己理念通过真实分享不断传播,逐渐成为年轻人的消费共识。
2020年至2024年是悦己消费的加速期,新冠疫情成为关键催化剂,让悦己意识全面觉醒。
疫情带来的不确定性,让人们重新思考生活的意义,安全与舒适成为首要需求,“及时行乐”“善待自己”的观念深入人心。
单身经济在此期间快速崛起,单人消费场景全面爆发,“孤独消费”成为新风口。更值得关注的是,悦己消费打破了性别壁垒,2024年抖音平台男士美妆五大类目销售额达18.60亿元,同比增长65.0%,男性悦己意识显著提升。
政策层面也开始关注这一趋势,上海市将“悦己消费”写入《提振消费专项行动方案》,为行业发展注入政策动力。
2025年,悦己消费迎来主流化与全龄覆盖,成为情绪经济的爆发元年。

03 未来,“爱你老己“怎样继续蜕变
2025年不仅是悦己情绪消费爆发的元年,也是Ai爆发元年。
每一场消费革命都有相应的科技助力。而悦己消费与AI技术的相遇,也是正当其时,AI技术正是悦己消费技术创新的重要助力。
有了AI技术,更能帮助悦己消费实现“为我定制”的个性化需求。悦己是千人千面的,要实现精准对接需求,精准推荐则十分必要。
而AI技术则是最契合的技术工具。AI可以通过算法驱动场景嵌入、情感互动和价值共创来完成精准推荐。例如,银发群体与Z世代共同参与“非遗体验”研学项目,AI可以根据代际偏好算法设计课程,这样每个年龄段的需求都得到了满足,实现了精准推荐。
但是AI虽好,但数据和安全隐患也是不可忽视的问题。随着AI应用深化,数据隐私和算法偏见问题凸显。
未来需建立严格的数据安全机制,并推动算法审计立法,平衡技术创新与消费者权益,这样才能更好推动悦己消费向更深层次的发展。
而悦己消费的消费场景的进一步深化,则需要深挖情绪价值,做好产品的情感联结。悦己消费的产品,不应是冷冰冰的产品,而是理解并回应个体情绪的“知己”。
只有能随时随地回应个体情绪的“知己”,才能更好让消费者沉浸其中,与消费者构成情感共同体,实现消费场景的重构,完成消费者心中那个独特的自己。
悦己消费是“全龄化、体验化、科技化、精细化、理性化”的爱你老己,其本质是消费者从“性价比”向“心价比”的转型。未来,企业需通过技术创新、情感联结与场景重构满足需求,而政策端则需完善市场规范,共同推动悦己消费市场向高质量方向演进。
作者|周行之
本文由人人都是产品经理作者【鲸研品牌实验室】,微信公众号:【深氪新消费】,原创/授权 发布于人人都是产品经理,未经许可,禁止转载。
题图来自AI生成

起点课堂会员权益





当情绪>理性时,短暂的快乐与过后的后悔
当理想>情绪时,短暂的压抑与过后的无感