总账系统核心设计
在企业数字化转型的浪潮中,总账系统不仅是财务管理的底座,更是业务与财务融合的关键枢纽。本文将从架构设计、数据流动、权限控制等核心维度出发,系统拆解总账系统的设计要义,助力财务信息化从“可用”走向“高效”。

纵观市面所有ERP,无论是Oracle的EBS或FUSION、SAP的HANA/4,还是国内大厂的金蝶K系列或星系列、用友的T系列或NC、BIP,财务的核心都在总账系统(模块)。
01 总账系统概述
1.1 系统定位
总账系统是企业财务信息系统的核心模块,承担经济业务集中核算、财务数据汇总归集、财务报表生成的核心职责。
通过记录所有经济业务的来龙去脉(凭证),自动生成标准化账簿(总账/明细账),并基于账簿数据输出法定财务报表(资产负债表、利润表等),为企业管理层、税务、审计提供统一的财务数据支撑。
1.2 核心目标
- 数据集中化:所有经济业务通过凭证统一录入,避免分散记账导致的口径差异;
- 核算标准化:遵循《企业会计准则》,规范科目、辅助核算、记账规则;
- 流程自动化:实现凭证审核、记账、结账、报表生成的流程化操作,减少人工干预;
- 数据可追溯:支持从凭证到账簿、报表的全链路数据溯源,满足审计要求。
02 核心模块设计
总账系统核心模块包括:基础数据管理、凭证管理、账簿管理、报表管理、期末处理,各模块逻辑关联,形成“数据录入→审核→记账→结账→输出”的完整闭环。

2.1 基础数据管理模块
功能定位:维护系统运行的基础规则与参数,确保核算口径统一。
核心子模块:
1)会计科目管理:
(1)支持自定义科目体系(如工业企业按《企业会计准则》设置资产/负债/所有者权益/成本/损益类科目);
(2)科目属性配置:包括科目编码(规则:4-2-2级,如1002银行存款→100201工行→10020101人民币户)、科目名称、记账方向(借/贷)、余额方向(默认同方向)、是否末级科目(末级科目才能记账);
需要说明的是,国际厂如Oracle的EBS的会计科目编码并不是像国内ERP一样有这么清晰、固定的层级关系,而是模块化段组合:科目编码(COA)采用段式结构,例如“公司-业务单元-科目基础要素-内部公司-客商-项目”,通过弹性域(Flexfield)灵活组合字段,而非固定层级。
他们之间的对比如下:

(3)科目冻结/启用:支持停用历史科目(如旧准则下的“待摊费用”),避免误用。
2)辅助核算项管理:
定义辅助核算维度(如部门、客户、供应商、项目、现金流量项目);
- 配置辅助核算规则:指定哪些科目需关联辅助核算(如“管理费用”需关联部门,“应收账款”需关联客户);
- 辅助核算档案维护:建立部门目录(如行政部、销售部)、客户清单(含客户编码、名称、联系人)、供应商清单等。
随着企业信息化程度的完善和业务的扩大,部分核算档案会迁移或集中至基础数据(也称主数据)中心管理,如客户、供应商、组织部门等,实现一处维护多处使用,减少重复维护工作和避免数据差错问题。
3)记账规则配置:
- 记账权限控制:按角色分配凭证录入/审核/记账权限(如会计录入,主管审核);
- 凭证明细限制:单张凭证最多行数(如100行)、必填字段(摘要、借贷方金额、辅助核算项目等);
- 外币核算规则:支持固定汇率/浮动汇率,设置记账汇率、折算汇率。
2.2 凭证管理模块
功能定位:记录经济业务的原始依据,是总账系统的“数据入口”。
核心流程:凭证录入→凭证审核→凭证记账→凭证修改/作废。
2.2.1 凭证录入
1)录入方式
支持手工录入(逐笔录入摘要、科目、借贷方金额)或模板导入(Excel模板导入标准格式凭证);
2)智能校验
- 科目有效性:录入科目必须为末级科目且未冻结;
- 金额平衡:借贷方合计金额必须相等(系统自动提示“借贷不平衡”);
- 辅助核算匹配:若科目需关联辅助核算(如“应收账款-客户A”),需选择对应辅助项;
- 权限控制:仅允许授权角色(如会计)录入,且不可修改他人录入的凭证(防篡改)。
2.2.2 凭证审核
1)审核规则
- 审核人不能是凭证录入人(职责分离);
- 审核需检查业务真实性(如发票是否合规)、金额准确性(与附件一致)、科目适用性(如“研发费用”是否误用为“管理费用”);
- 审核通过后,凭证状态变更为“已审核”,不可直接修改(需反审核后调整)。
2.2.3 凭证记账
- 记账触发:审核通过的凭证自动进入记账队列(或手动点击“记账”);
- 记账逻辑:系统按科目汇总借贷方发生额,更新科目临时余额表(未结账前可反记账);
- 防重复记账:同一凭证只能记账一次,重复操作提示“凭证已记账”。
2.2.4 凭证修改/作废
修改:仅“未审核”或“已反审核”的凭证可修改,修改后需重新审核;需要注意的是,Oracle或SAP的ERP是不支持凭证修改,只能反冲销,这种设计有利有弊,利的是体现账务严谨,对财务人员提出更高要求;只不过对于国人随意的习性有点不习惯。
作废:无效凭证(如重复录入)可标记为“作废”,作废凭证不参与记账,但保留痕迹(审计需要)。
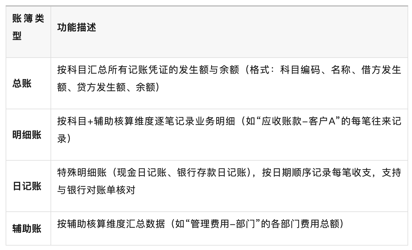
2.3 账簿管理模块
功能定位:基于记账凭证自动生成各类账簿,提供财务数据的明细与汇总视图。
核心账簿:

查询规则:
- 支持按科目、期间、辅助项组合查询(如查询“2024年1月销售部管理费用明细”);
- 提供“发生额趋势图”(如某科目月度波动)、“余额预警”(如某科目超预算提示,需启用预算模块)。
2.4 报表管理模块
功能定位:基于账簿数据生成法定财务报表及管理报表,满足外部监管与内部决策需求。
核心报表:

报表流程:
- 报表模板配置(预置法定报表模板,支持自定义管理报表);
- 报表取数(自动从账簿/凭证提取数据,支持手动调整特殊事项);
- 报表审核(财务负责人核对数据勾稽关系,如资产负债表“未分配利润”=利润表“净利润”+期初未分配利润);
- 报表导出(支持Excel/PDF格式,带防篡改水印)。
2.5 期末处理模块
功能定位:完成会计期间的结账操作,确保数据闭环并为下一期间初始化。
核心步骤:
2.5.1 月末检查
系统自动校验以下条件,不满足则禁止结账:
- 所有凭证已审核并记账;
- 试算平衡(总账借贷方发生额/余额相等);
- 关联业务处理完成(如工资计提、折旧计提、税费计算);
- 往来账项核对一致(如应收账款与CRM系统客户对账完成)。
2.5.2 自动转账
系统按预设规则自动生成转账凭证(无需人工录入),常见类型:
- 费用分摊:如“制造费用”按人工工时分摊至“生产成本”;
- 损益结转:将“收入”“成本”“费用”类科目余额转入“本年利润”;
- 税费计提:根据税法计算“应交增值税”“企业所得税”并生成凭证。
2.5.3 结账操作
- 所有检查通过后,点击“结账”,系统标记当前期间为“已结账”;
- 已结账期间不可修改凭证(需反结账后调整,仅允许月末/年末操作);
- 结账后自动生成下月期初余额(与上月期末余额一致)。
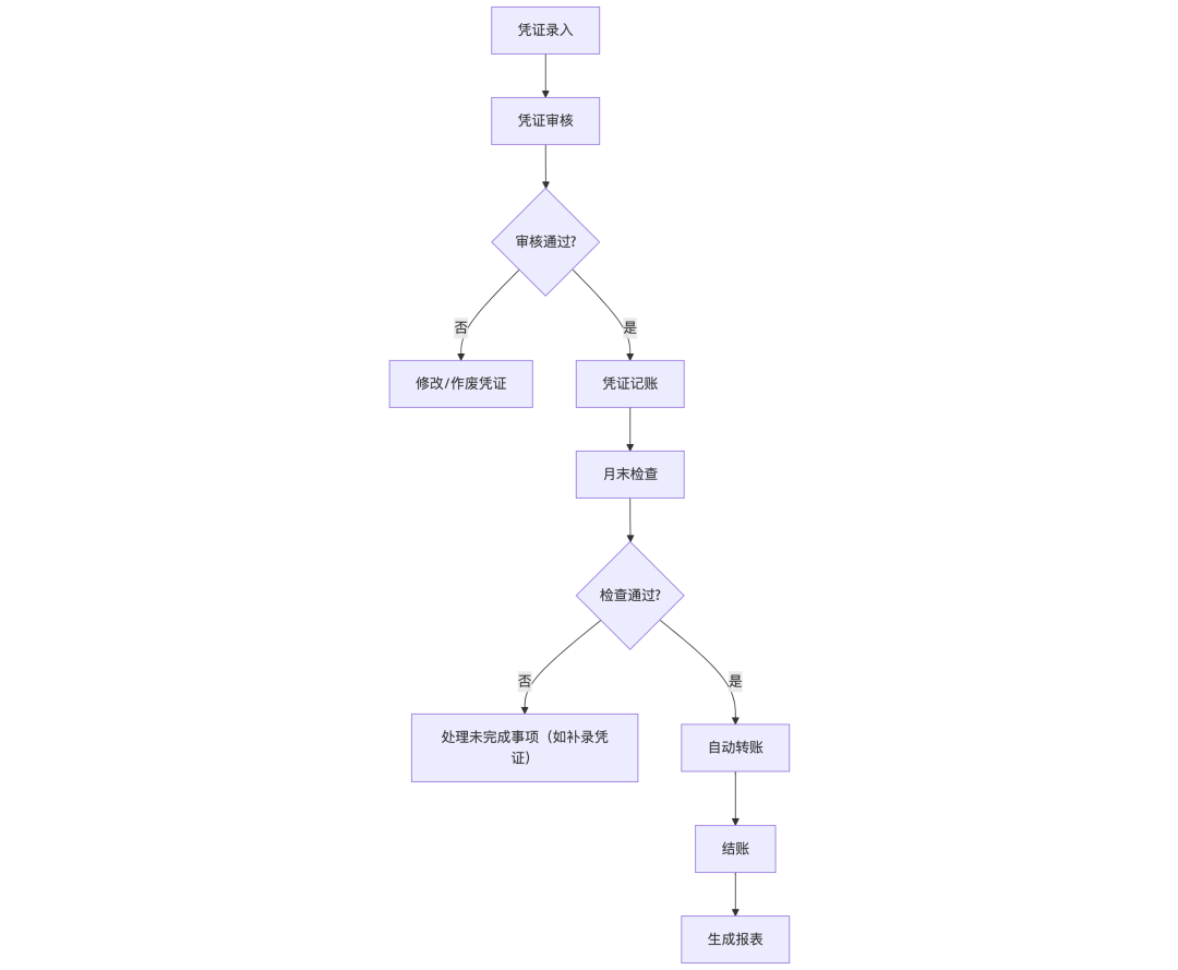
03 业务流程设计
3.1 业务流程(凭证→报表)

3.2 关键节点说明
- 凭证录入:会计岗每日根据原始单据(发票、合同、入库单)录入,要求当日业务当日录入;
- 凭证审核:主管岗次日上午完成审核,重点核查业务合规性(如超5000元支出需附审批单);
- 月末检查:结账前3日启动,系统自动推送待办事项(如“未计提折旧”“未核对银行账”);
- 报表生成:结账后次日生成报表,财务岗核对勾稽关系后,于次月5日前提交管理层。
04 系统架构设计
4.1 功能架构
采用“前端交互层→业务逻辑层→数据层”三层架构:
1)前端交互层
Web端(财务人员操作)+ 移动端(审批提醒),支持Chrome、Edge浏览器;
2)业务逻辑层
封装核心功能(凭证校验、记账、取数),通过API提供服务;
3)数据层
- 关系型数据库(MySQL):存储基础数据(科目、辅助项)、凭证、账簿、报表;
- 缓存数据库(Redis):缓存高频访问数据(如科目编码表),提升查询效率;
- 日志数据库(Elasticsearch):记录操作日志(谁、何时、修改了哪条凭证),用于审计。
- 从实务来看,用MySql的居多,当然SAP有其独特的HANA数据库而出名。
4.2 外部接口
- ERP系统:同步采购订单、销售发货单等业务单据(作为凭证录入依据);
- 税务系统:获取进项/销项发票信息(自动验真,避免不合规发票入账);
- 银行系统:直连银行获取电子回单,自动匹配记账凭证(减少人工录入);由于银行众多逐一对接银行成本高,一般通过第三方(如招商银行、金蝶的银企直联)与银行对接。
- OA系统:同步审批流程(如大额支出需OA审批通过后,才能录入凭证)。
05 总详细设计(关键功能)
5.1 凭证明细行校验规则

5.2 凭证审核权限表

5.3 报表勾稽关系校验

06 非功能需求
6.1 性能要求
- 凭证录入响应时间:≤2秒(单条);
- 凭证查询响应时间:≤3秒,实务中根据账簿数据大小及ERP技术栈而性能会有所差异;
- 账簿查询响应时间:≤3秒(1000条明细内);
- 报表生成时间:≤10分钟(含100张关联报表)。
6.2 安全性要求
- 权限控制:最小权限原则(如出纳仅能查看现金/银行日记账,不可修改凭证);权限控制分表、字段、按钮、数据等4个颗粒度,表、数据与按钮比较好实现,字段级(比如《员工表》,A用户可能看到【姓名】、【电话号码】字段,B用户却只能看到【姓名】字段)。
- 数据加密:传输层HTTPS加密,存储层敏感字段(如银行账号)AES加密;
- 操作日志:记录所有关键操作(凭证修改、结账、报表导出),保留≥3年。
6.3 易用性要求
- 界面设计:采用财务人员熟悉的表格布局(类似Excel),关键操作(保存、审核)按钮固定右侧;
- 提示信息:校验不通过时明确提示原因(如“科目1002非末级,请选择100201”);
- 帮助文档:内置操作手册(如截图、动画),支持关键词搜索(如“如何反结账”)。这一块点赞金蝶的开发者社区,几乎所有操作手册、开发秘诀应有尽有,甚至还可呼唤官方客服小姐姐帮你来解决。
作者:业财老曾,公众号:业财老曾谈,专注财务信息化20年
本文由 @业财老曾 原创发布于人人都是产品经理,未经许可,禁止转载。
题图来自 Unsplash,基于CC0协议。
该文观点仅代表作者本人,人人都是产品经理平台仅提供信息存储空间服务。
- 目前还没评论,等你发挥!

起点课堂会员权益



