用户说“要喝水”,其实想要“救生圈”?10招教你挖出用户隐性需求!(上篇)
用户的表达往往只是冰山一角,真正的需求藏在水面之下。本文通过10个实操方法,带你识别“喝水”背后的“救生圈”,理解用户行为背后的动因,从而构建更有洞察力的产品判断力。

智能手杯的产品经理李小明,在初期调研时发现用户普遍抱怨“总忘记喝水”。他立刻主导开发新型水杯,信心满满地加入了计时、震动提醒和喝水打卡等功能。
但现实却是残酷的,水杯上市后反响惨淡。直到某天在评论区看到用户的投诉:
这杯子总是催我喝水,可当我加班到深夜心慌手抖时,它只会不停地亮红灯,让我更慌。
他这时才恍然大悟,用户要的不是一个计时器,而是一只理解焦虑的救生圈。
你是不是也跟小明一样,遇到过这样的问题:
总是找不准用户的真实需求。或者是自以为找到了用户痛点,但最后发现搞错了。
其实,这并不完全是你的问题。因为在一般的用户调研中,他们往往不会直接告诉我们他们真正想要什么。甚至于
他们自己都搞不清楚自己想要什么。
用户的需求就像一座冰山,我们通常只能看到海面上冰山的一角(显性需求),而海面下隐藏的那个更庞大的主体(隐性需求),往往才是让产品脱颖而出的关键。
今天我们来讲讲如何能够更有效的找到用户的隐性需求。
我会先介绍显性需求与隐性需求的不同。然后再介绍不同资源投入程度(低、中、高)下的10种有效方法,帮助大家轻松挖掘出隐性需求。

01 显性需求 vs 隐性需求
首先,我们先聊聊这两个需求有什么不同?
什么是显性需求?
先举一个例子,你最近迷上了烘焙蛋糕,决定买一台烤箱。
你很清楚自己需要一台容量大、温度控制准确的烤箱。于是你走进电器店,告诉店员:“我需要一台容量至少20升,温度可以调节到1度精度的烤箱。”
这就是你的显性需求。
显性需求在市场营销学中被称为“明确需求”(ExplicitNeeds),指的是用户能够明确表达的需求。这些需求往往比较具体和直观,并且能够用语言或者行为直接表现出来。
根据心理学家马斯洛的需求层次理论,显性需求通常对应于较低层次的需求,如生理需求和安全需求。
这类需求在产品设计和营销中非常重要,因为它们可以直接指导产品的功能设计和服务提供。
什么是隐性需求?
再来看一个例子。
你去咖啡店喝咖啡,你点了一杯拿铁,这是你的显性需求。
但其实你还希望咖啡店的环境要安静舒适,有柔和的音乐,座位也要宽敞舒适。因为你不只是来喝咖啡,还想享受一个轻松愉快的午后时光。
这些需求你可能没有明确说出来,但却是你内心真正渴望的,这就是隐性需求。
隐性需求在市场营销学中被称为“潜在需求”(ImplicitNeeds),指的是用户没有明确表达,但确实存在的需求。
这些需求通常较难以辨识,往往是用户在实际使用过程中逐渐发现的,或者需要通过细致观察才能发现。
根据心理学家马斯洛的需求层次理论,隐性需求通常对应于较高层次的需求,如社交需求、尊重需求和自我实现需求。
这类需求对于提升用户的整体满意度和忠诚度至关重要。

02 隐性需求的重要性
隐性需求的挖掘对于产品创新和提升用户满意度都非常重要。它们往往是产品差异化和竞争优势的来源。
通过识别和满足这些需求,企业可以创造出更贴合用户实际使用场景的解决方案,从而提升用户满意度和忠诚度。
隐藏需求至少有以下几个重要性:
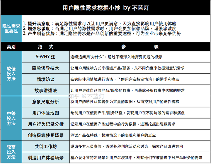
1)提升满意度:满足隐性需求可以让用户感到更加满意,因为这些需求往往直接影响用户的使用体验。
比如你买了一款智能手表的显性需求是它的显示时间和监测心率功能。但在使用中,你发现手表的界面设计在强光下也非常清晰。
这种界面设计虽然是隐性需求,但它显著提升了你的使用体验、提升你的满意度。
2)增强忠诚度:当产品能够满足用户的隐性需求时,用户会更加信赖品牌,从而增强忠诚度。
比如你买的烤箱,如果该厂商特别注意用户反馈、并能迅速解决在使用过程中遇到的问题,用户会更愿意继续使用该品牌的产品。
3)产生创新优势:发现并满足隐性需求是产品创新的重要途径,可以为企业带来竞争优势。
例如,如果一款智能音箱可以通过手势控制音量,只需挥动手掌即可调整,尽管这不是用户的显性需求,但它因为便利性而让产品在市场上具有明显的创新优势。
挖掘隐性需求的方法
为了帮助大家更有效地挖掘这些隐性需求,接下来我将按照资源投入程度的多寡,介绍三种投入层级、合计十种实用的方法,帮助你更深入地理解用户,发现他们心中真正的渴望。
03 较低投入方法
在资源(时间、人力、财力)有限的情况下,可以采用5-WHY法进行用户访谈,或者利用隐喻诱导技术、情境访谈、故事讲述法等四种方式,能够较快速的拿到一个初步结果。
1. 5-WHY 法
5-WHY法又称“5问法”(也有6-WHY法,原理相同),就是连续追问用户 “为什么”,通过不断深入地探究问题的根源,来挖掘出用户潜在的需求。
此方法最初是由丰田汽车公司的创始人丰田佐吉提出,提出并广泛应用于质量管理领域,后来逐渐被引入到用户需求挖掘等领域。
虽然名为“5why”,但实际上并不限定于进行五次的提问,关键是找到问题的根本原因为止,有时可能需要更多的提问。
举个栗子
比如你在开发一款智能台灯。
在与用户沟通时对方表示不太满意这款台灯,我们可以先问“为什么不满意这款台灯呢?”(Why1)
用户回答 “灯光有点刺眼”。
接着问“为什么觉得灯光刺眼呢?”(Why2)
用户说 “晚上开灯的时候觉得很不舒服”。
再问 “为什么晚上开灯会不舒服呢?”(Why3)
用户回答 “因为晚上眼睛比较敏感”。
继续问 “为什么晚上眼睛敏感的时候不希望灯光刺眼呢?”(Why4)
用户说 “因为会影响睡眠”。
最后问“为什么会影响睡眠呢?”(Why5)
用户回答 “因为刺眼的灯光会让大脑兴奋,难以入睡”。
从这个过程中,我们可以发现用户对于智能台灯的隐性需求是希望它在晚上能够提供柔和的灯光,不影响睡眠。

2. 隐喻诱导技术
隐喻诱导技术法,也称为萨尔特曼隐喻诱导技术(ZaltmanMetaphorElicitationTechnique简称ZMET)。
它是由哈佛商学院的萨尔特曼(GeraldZaltman)教授在1994年提出的研究方法,这是一种结合图片与文字(深入访谈)的崭新消费者研究方法。
通过让用户用隐喻的方式来描述产品或服务,让他们从不同的角度看待产品或服务,从而挖掘出他们潜意识中的需求。
举个栗子
以一款智能手表为例,我们让用户用隐喻来描述它。
有的用户可能会把智能手表比喻成一个贴心的小秘书,这就暗示着用户希望智能手表能够及时提醒自己重要事项、管理日程安排等。
有的用户把它比喻成一个时尚的配饰,那么可能意味着用户对智能手表的外观设计有较高的要求,希望它能够搭配不同的服装,展现个人风格。
又比如你正在开发一款新的运动饮料。
在访谈中,你可以让用户选择对运动和活力感觉相关的图片。
当他们选择一张布满茂密植物的山脉照片,这可能表示他们觉得大自然与活力、能量有深层次的联系。
这个发现不仅可以运用在产品设计(如饮料颜色、味道)上,在包装和营销上也使用,传达出这款运动饮料与大自然的关系。
3. 情境访谈
情境访谈(ContextualInterview)是一种定性研究方法。
通过在用户实际的使用情境中进行访谈,了解用户在特定情境下的行为、需求和痛点。
情境访谈的理念源于人类学中的田野调查方法以及心理学中的情境认知理论,在特定情境下,用户的行为和需求更加真实和具体,可以帮助我们更好地理解用户的实际需求。
举个栗子
比如我们要了解用户对一款新型的电饭煲。
我们可以直接拜访用户的家,在他们的厨房进行情境访谈。
用户可能会提到在煮饭过程中,希望电饭煲能够有更准确的时间显示,以便更好地安排其他菜品的烹饪时间。
或者希望电饭煲的内胆更容易清洗,避免米饭粘锅后难以清理的麻烦。
这些都是在实际情境中才能发现的隐性需求。
4. 故事讲述法(Storytelling)
是让用户讲述自己与产品或服务相关的故事,产品经理再藉此分析故事中透露出的需求。
我们可以让用户讲述他们在使用某个产品时的一次难忘经历,或者是遇到的问题以及如何解决的过程。通过分析这些故事,我们可以发现用户在不同阶段的需求和痛点,以及他们对产品或服务的期望。
举个栗子
以一款电子书阅读器为例。
用户可能会讲述自己在一次长途旅行中携带了阅读器,本以为可以尽情阅读打发时间。
但在使用过程中发现,电子书阅读器在阳光下屏幕反光严重,根本看不清内容,这让用户感到很苦恼。
同时用户还表示,有时候看到精彩的段落想分享给朋友,却发现很难便捷地分享出去。
从这些故事可以发现,用户对于电子书阅读器有防反光以及对社交分享功能的潜在期望。
除了上述四种方法外,其他如 What-If提问法(让用户进行假设性思考,提出 “如果…… 会怎样” 的问题)、排除法(从消费者不希望发生的事情、不想要什么功能中找需求)、逆向用户调研(针对用户抱怨的内容、了解用户不买你产品的原因)等,也都是能够以较低的投入、挖掘出用户隐性需求的方法。
由于篇幅有限,如果大家有兴趣了解,可以在留言区跟我说,留言人数够多我会再另外写一篇文章来探讨。
下周待续
由于挖掘用户隐性需求包含了10种方法,文章整体篇幅较大,所以将分为上、下两篇来说明。
本周介绍了什么是显性需求、隐性需求,以及透过较低资源投入来找到隐性需求的4个方法。
下篇内容包括中等投入的4种方法(包含意象尺度分析、用户体验地图、用户行为记录分析、创造极端使用场景),以及较高投入的2种方法(包含共创工作坊、创造用户体验场景),将于下周六(11/8)上线,敬请期待。
不蓝灯
消费品行业产品谘询顾问,曾任世界500强与国内港股上市公司產品总监。
长期主义者+细节控+一堂er,只写能落地实操的文章,帮助你打造爆款产品。
参考资料
- ZaltmanG.(2003).HowCustomer-FocusedCompaniesWin.HarvardBusinessReviewPress.
- SchulerD.&NamiokaA.(Eds.).(1993).ParticipatoryDesign:PrinciplesandPractices.LawrenceErlbaumAssociates.
- SandersE.B.-N.&StappersP.J.(2008).“Co-creationandthenewlandscapesofdesign.”
本文由 @不蓝灯 原创发布于人人都是产品经理。未经作者许可,禁止转载
题图来自Unsplash,基于CC0协议
该文观点仅代表作者本人,人人都是产品经理平台仅提供信息存储空间服务
- 目前还没评论,等你发挥!

起点课堂会员权益




