B端产品设计指南:从采购到付款的全流程解析
在ERP系统中,采购流程不仅是业务执行的起点,更是数据驱动与财务闭环的核心枢纽。本文从“采购到付款”的全流程出发,系统拆解ERP设计中的关键控制点、自动记账逻辑与产品经理的架构思维,为你构建一套可复用的B端产品设计方法论。

ERP中的采购模块就是“中枢神经的一环”,它的核心价值在于集成、协同和实时。它确保了从业务需求产生到财务账簿更新的整个过程中,数据只有一个真实来源,流程无缝衔接,资源状态实时可视。其最终目标是实现物流、信息流和资金流的“三流合一”。
一、ERP在采购流程中的核心设计哲学
在深入流程之前,必须理解ERP系统设计的几个基石原则:
1、主数据唯一性:
这是ERP的基石。物料、供应商、客户、总账科目等主数据在全系统内唯一、共享。一个“供应商”的信息,采购、财务、仓库看到的是同一份,确保了数据一致性。
2、驱动与状态管理:
采购流程被建模为一系列状态转换(如:采购申请->已批准->已下单->部分收货->完全收货->已开票->已付款)。每个状态变更都会触发后续动作并更新相关资源账本。
3、集成性控制点: ERP通过关键节点强制实现合规与控制。最经典的例子是“三单匹配”,系统逻辑强制要求发票必须与订单和收货单匹配才能付款,从技术上杜绝了违规。
4、实时凭证流:
每个业务操作(如收货、发票校验)都会实时生成财务凭证(会计分录),自动更新总账,实现了业务与财务的一体化。

二、ERP中的采购全流程四阶段深度解析
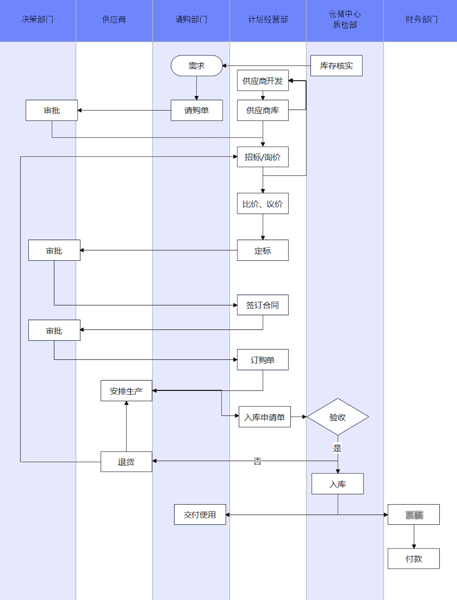
下图清晰地呈现了ERP系统中采购到付款流程的核心环节与数据流:

阶段一:计划与寻源(PR amp PO)
起点
需求通常来源于ERP内的其他模块:销售订单触发物料需求计划(MRP,Material Requirement Planning)运行,或由库存模块的再订货点自动触发,也可能由用户手工创建采购申请(PR, Purchase Requisition)。
ERP集成价值体现:
PR审批工作流:ERP的工作流引擎根据申请金额、物料类型、申请部门等规则,自动路由给相应责任人审批。审批流与组织的职位体系集成。
生成采购订单(PO, Purchase Order):批准的PR采购申请单可一键生成PO采购单。PO不是一个孤立的文件,而是包含承诺物料、价格、交期的正式合同。此时,ERP会更新相关数据。
预算预留:财务模块中,该笔预算被占用。
承诺成本:虽然未实际收货,但管理层可以通过报表看到未来的现金支出承诺。
阶段二:收货与入库(Goods Receipt)
核心操作:
仓库人员根据实物和PO,在ERP中执行收货(MIGO)操作。
ERP集成价值体现:
库存实时更新:收货操作会实时增加对应仓库的库存数量。任何授权人员都可查询实时库存。
核心会计凭证生成:这是ERP最精髓的部分。收货动作会自动产生一笔会计分录:
借:原材料/库存商品 (资产增加)
贷:应付暂估科目
这笔自动记账意味着:物资(资产)已入账,但发票未到,作为“暂估”处理。它确保了财务账与实物账在任何一个时间点都保持一致。

阶段三:发票校验(Invoice Verification)
核心操作:
财务部门收到供应商发票后,在ERP中基于PO、收货单和发票进行三单匹配。
ERP集成价值体现:
核心控制点:系统自动检查发票数量/金额是否超出PO的容差、是否已收货。匹配成功,发票被批准过账。
再次自动记账:发票过账又会产生一笔自动分录,冲销暂估并确认负债:
借:GR/IR (冲销暂估)
贷:应付账款 (负债增加)
异常处理:若匹配失败(如价格不符、数量超收),发票会被“冻结付款”,需由采购、财务等部门介入处理。ERP系统确保了问题不会被掩盖。
阶段四:付款与核算(Payment amp Reconciliation)
核心操作:
财务部门根据发票的付款条款,通过ERP的自动付款程序执行付款。
ERP集成价值体现:
付款建议:系统能根据发票的到期日、供应商、付款方式等条件,自动生成最优的付款建议清单,极大提高效率。
最终自动记账:执行付款后,系统生成:
借:应付账款 (负债减少)
贷:银行存款 (资产减少)
闭环与对账:整个P2P流程结束。所有业务数据(采购、库存)与财务数据(总账、应付账款)完全同步,为月末结账和银行对账提供了无可争议的数据基础。

三、供应链产品经理的核心职责与设计权衡
在ERP环境下,产品经理的思考必须超越功能,聚焦于架构和策略:
1、主数据治理策略:如何设计物料、供应商的创建和维护流程?是集中管控还是分散授权?糟糕的主数据是ERP实施失败的罪魁祸首。
2、集成深度与灵活性权衡:ERP强调标准流程,但业务需要灵活性。例如,是否允许“紧急采购”绕过标准PR流程?如何设计既满足控规又不失敏捷的“快速通道”?
3、异常流程设计:标准流程只覆盖80%的场景。产品经理需要重点设计另外20%的异常处理流程(如退货、部分收货、质保费扣除等),确保系统鲁棒性。
4、数据分析与洞察:利用ERP集成的数据金矿,构建分析报表:供应商绩效(准时率、质量合格率)、采购周期、付款周期分析等,驱动供应链持续优化。

总结
从ERP的视角看,采购流程是一个高度结构化、数据驱动、紧密集成的业务闭环。它通过唯一的真相来源和实时的自动记账,将供应链的物理世界与财务的数字世界完美地映射在一起。作为产品经理,我们的核心价值在于深刻理解这一闭环的业务本质,并设计出既严谨可控、又能灵活适应业务变化的系统架构,最终让ERP这个“中枢神经系统”高效地指挥企业资源顺畅流动,创造真正的竞争优势。
本文由 @高见供应链产品观 原创发布于人人都是产品经理。未经作者许可,禁止转载
题图来自Unsplash,基于CC0协议
- 目前还没评论,等你发挥!

起点课堂会员权益




