详解:基金代销业务、代销系统
基金代销业务看似简单,实则涉及牌照申请、系统架构、资金清算等复杂环节。本文从业务模式切入,深度解析银行系、券商系、三方系的市场格局,并详细拆解TA系统、资金清算、风险控制等核心模块。通过账户管理、交易流程、监管对接等实操细节,为金融科技产品经理提供完整的业务逻辑图谱。

索性和大家一起来聊聊基金代销吧,其实基金代销业务复杂、抽象、关联的内容多、话题大。要聊好它要下翻功夫,围炉打算将它分为两部分:一、基金代销业务,二、基金代销系统去聊,当然基金代销业务简单聊聊,重点聊聊支撑基金代销的系统。为了呈上一篇有逻辑、有依据、有细节的文章。
在开始话题之前,先弄清楚为什么从2012年起,基金代销机构和基金代销平台雨后春笋般都冒出来有银行系、券商系和三方系,三方系发力猛且快,如下图所示(仅截部分图,其它数据可去中基协官网查询)。

数据源于中基协官网各大基金代销机构及基金销售平台大量冒出的原因如下(供参考):
1、正所谓天下熙熙皆利往,天下攘攘皆为利来,有利且是大利可图(收入来源如下图所示)

2、软硬件设施穷出不层的推出:特别是移动端(IOS和Android手机)、运营商4G移动网络全面覆盖且费用大大降低;
3、大众理财的情绪已让余额宝点燃了,且烧得很旺,把理财的门槛降低很多(15年前银行理财5万起),另外各大银行及其它互联公司紧跟其后、应用市场和各大媒体上一起多了好多理财APP和网站;
4、当时线上获取流量成本低,当时的互联网是红利增量市场,线上营销本质是一场流量的战争;
5、必然条件 – 大众口袋里有了闲钱;
小结:综上所述必然会加速基金代销机构和平台的诞生、促进基金代销江湖繁荣。但与时至今日基金代销江湖形成鲜明对比和反差,今日之基金代销发行遇冷;银行与第三方代销机构,无一不出现了数百亿的规模减少,陷入苦战;投资者血亏频繁赎回,割肉离场,看看在21年花2万在某宝上申购华夏核心制造混合A亏得一塌糊涂
!最近微博上出现了继上市公司董秘怒怼3家公募基金后,又有蓝色光标上市公司证券事务代表,在朋友圈点名3只基金产品业绩差的段子。

基金代销将何去何从?各家代销机构各有各自救方法,指望“以量补价”在弱市情况下是不可行的,更多需要节流开源,不排除有以下几种路径:一是:降本增效,重点投入优势、核心行业研究和修炼内功;二是:强化对内服务,改变纯卖方的定位,探索更多研究服务的兑现方式;三是,拓展私募基金、保险资管、海外机构等客户群体,加大服务力度。
02 基金代销业务
言归正传!基金销售分为:直销和代销两种方式,各有各自的特点详情见下表。

1、名词解释
1.1、直销:通过基金公司或基金公司网站进行买卖基金的一种方式,申购和赎回直接在基金公司或基金公司网站进行,不通过银行或证券公司的网点,没有代理费。
大白话:去苹果官网买iPhone—直接从“厂家”手里买基金,没有中间商。
1.2、代销:金融机构的一项投资业务,全称为开放式基金代销业务,是银行、券商和三方代销机构为开放式基金的代销机构,向投资者提供开户、认购、申购、赎回等开放式基金的投资代理服务,方便投资者间接参与资本市场投资,实现投资收益,同时提供配套服务的一项中间业务。这些机构被统称为基金代销机构。
大白话:在京东或淘宝买iPhone—平台帮你从厂家拿货,你通过它下单。

基金代销江湖三分天下,银行系Top3:招行、工行、建行等;券商系Top3:中信、华泰、广发、等;三方系Top3:蚂蚁财富、天天基金网、腾讯理财等。
2、基金代销资格准入要求及流程
2.1、基金销售牌照:开展基金代销业务前,基金代销机构必须向中国证监会注册取得基金销售业务资格,未取得基金代销业务资格的机构,不得接受基金管理人委托,代为办理基金的销售业务。

图片源于百度图,如有侵权请联系删除
首先解决的是牌照问题,基金代销也是要有牌照的,围炉喝茶聊产品大概梳理取得资格准入内容如下:(具体细节可以上中国证券监会官网查看《证券投资基金销售管理办法》,这里不作过多介绍了)。

2.2、基金销售牌照申请流程
申请流程大概分这6步:公司成立 -> 人员到岗 -> IT系统上线 -> 测试成功 -> 证监会现场检 -> 取得牌照。附上基金销售牌照申请行政许可审核流程图,如下图:

小结:如需快速获取基金代销牌照可向提供代理办理基金代销牌照公司进行咨询,这类公司经常和监管公司打交道知道那里有坑,会帮助避免不少坑。Ta们服务内容有效涵盖项目立项、流程梳理、申牌材料协助整理、场检模拟练习等,同时在申牌过程中协助银行与监管部门进行沟通,确保银行基金代销牌照申请的顺利进行。附上:全流程申请基金销售牌照所需的文件,具体以证券监会或中基协要求的文件为准。

附上:协助进行现场检查流程演练和场检前的预检文件,具体以证券监会或中基协要求的文件为准。

2.3、与各大基金公司签署基金代销协议
2.3.1、当基金代销机构万事具备只欠东风,就是与各大基金公司签署基金代销协议,基金代销机构应与基金公司机构签署书面服务协议,明确双方的权利义务及违约责任。协议应当至少包括以下内容:服务范围、服务内容、双方的权利和义务、收费方式和业务费率、保密义务等。对双方的运营能力和服务水平进行持续关注,并每半年定期进行一次评估。
2.3.2、具体基金代销协议可参自行百度搜索:《基金代销机构代销合作业务管理办法》,进行阅读了解这里不作过多介绍了,协议签定好后,当然还有其它大量工作要做如:产品筛选、产品风控、产品上架、产品推广宣传、产品清结算、向投资者提供相关的投资建议和市场信息、反洗钱、代销机构对客户风险能力的评估,也应避免滞后评估的情况、产品信息披露、代销机构提供售后服务等等。
2.4、基金支付牌照
2.4.1、基金支付牌照是有代销或者直销资格的公司在销售基金的时候提供资金留存和清结算的公司。目前有四十多家有基金支付牌照资格的公司,包括支付宝,腾讯等公司。PS:拥有基金支付牌照并不代表能销售基金,这是两不同牌照,支付牌照仅为基金销售公司提供支付和清结算的中间步骤。
2.4.2、如何申请基金支付牌照含:申请条件、提交材料、申请流程、备案时间、变更及重大事项备案、备案监管等,我们就不细聊了,感兴趣就去中国证监会网站和基金协会网站上查阅。
2.4.3、重要的前提就是已经取得互联网或者移动支付牌照,否则无法申请基金支付牌照,而支付牌照是由央妈颁发的,申请难度更是难上加难,目前已经不审批了,只能通过收购获得。而支付牌照的价格更是高达数十亿。当然而牌照不是你申请了不用可以随便放那的,央妈每年都会审核拥有牌照公司的支付流水和经营资质情况,审核不通过,央行分分钟给你取缔,每年都会因审核不过而取消的支付牌照。
2.5、基金代销业务小结
基金市场进化至今,基金代销已经不再单纯以渠道或流量论成败,而是逐渐形成了一个由资管机构、销售平台、大众用户组合的复合生态。而处于中间的平台,则是连接各方的关键角色。做好基金代销业务,需要注重专业化建设、风险控制和客户服务等方面,提高自身的核心竞争力,赢得客户的信任和支持。
03 基金代销系统
通过上面我们聊了基金代销业务,大家或多或少对基金代销业务有了一定了解和基础,现在我们开始来聊一聊支撑基金代销业务的系统吧!烦请大家先花10秒钟思考:你心目中的基金代销系统是什么样的?基金代销系统由那几个系统共同组成?各系统之间的数据流是如何流转的?系统方面在券商系、银行系、三方系里,券商系的系统相对来说要完善和具有优势(券商即可销售场内基金,又可销售场外基金)。现在让我们带着这些问题,一点一点的切入,一块一块的展开,从入门逐渐到精通之旅。
3.1、基金代销系统涉及角色

3.2、基金代销基本业务流程
3.2.1、基本业务流程:主要涉及到账户开通(交易账户、基金账户等)、风险测评、相关权限开通、协议签署并存档、客户的回访、产品浏览、产品交易(认/申购、赎回、转换、转托管、分红与变更)、资金清算等一整套的功能和服务。(实际流程比较复杂,本文不做过多赘述)

3.3、基金代销系统对接那些系统
3.3.1、上游系统:支付系统、中登TA系统、监管子系统(反洗系统)、基金公司估值系统;

3.3.2、下游系统:网上销售系统(网站、APP、H5、小程序等)、网下销售(柜台交易即在柜台进行基金销售)、资金清算系统(管理销售系统各资金账户资金交收情况、数据申请和确认、生成监管行报送文件)、重要后台运营支撑管理系统。

图片源于互联网,如有侵权请联系删除
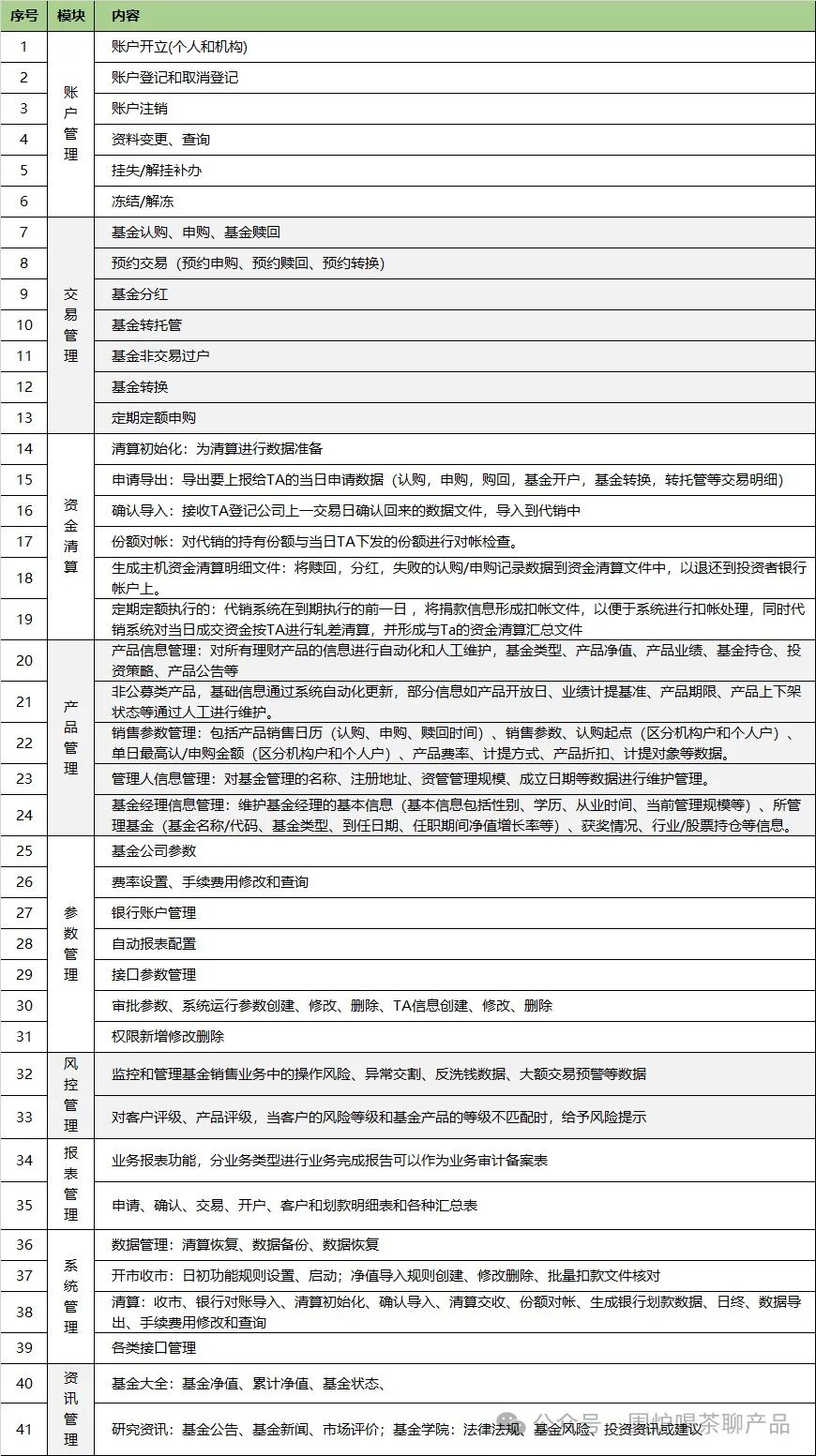
3.4、基金代销系统模块组成
3.4.1、系统模块:账户管理、交易管理、资金清算、产品管理、客户管理、参数管理、风控管理、系统管理、报表管理等。具体内容如下图所示:(可能此表中部分模块会有遗漏,烦请大家补充,主要看实际业务需求而定)。

3.4.2、账户管理:开立、登记和取消登记、账户注销、资料变更、查询、挂失/解挂补办、冻结/解冻。基金交易涉及到不少的账户、账户类型、各类账户区别及关联、这里不做过多介绍了。这里简单介绍下:基金账户和基金交易账户。
3.4.3、基金账户:它和TA对应一个基金账户。基金交易账户和基金账户是一对多关系。用户在XX开通基金交易账户,买了3家基金公司基金,就开了3个基金账户。基金账户是基金公司开通的,我们会在用户首次购买该基金公司产品时,一起将开户和认申购交易上报给基金公司。一位用户在数米基金、XX基金购买了同一支基金,所用的基金账号是一样的。一个基金账户对应多个交易账户:投资者在多个销售网点购买同一个基金(TA系统的角度)。

3.4.4、基金交易账户: 自然人或机构开通一个基金交易账户,自然人通过身份证、护照等证件实名认证,机构客户通过营业执照等证件,三要素(客户类型、证件类型、证件号码)或四要素(客户类型、客户名称证件类型、证件号码)相同则识别为同一个客户,开户时生成唯一的基金交易账户。客户表中存放客户维度的公共信息。不同的销售机构对同一个客户会生成不同的基金交易账户。认证通过后开通基金交易账户,基金交易账户编号前3位通常是一个基金销售机构的唯一编码。一个交易账户对应多个基金账户:投资者在同一个销售机构购买多个基金公司的基金, 投资者在这个销售机构就会有多个基金公司的基金账户, 但是只有一个交易账户(销售系统的角度)。

3.4.5、产品管理:负责公司整个产品库维护和管理,为公司线上和线下的销售渠道产品数据库自动化更新、提供产品查询、销售数据查询、产品日历查询等服务。包括基金的基本信息、净值数据、费用信息、基金类型、产品业绩、基金持仓、投资策略、产品公告等等。

3.4.6、交易管理:系统可以对基金交易进行处理,包括认购、申购、赎回等操作。用户可以通过系统进行交易的录入和确认,并查看交易的状态和历史记录。有关基金认/申购、赎回和转换等操作前面有篇文章介绍很清楚。
3.4.6.1、基金认购
官方定义:通常认购价为基金份额面值(1元/份)加上一定的销售费用。投资者认购基金应在基金销售点填写认购申请书,交付认购款项。
通俗理解:参与新基金刚发行时购买基金的行为(像抢iPhone首发)。
计算公式:
净认购金额 = 认购金额 / (1 + 认购费率);
认购费用 = 认购金额 – 净认购金额;
认购份额 = (净认购金额 + 募集利息) / 基金面值(1元/份)。
使用场景:看好某只新发行的基金或它的基金经理,在其发行期内购买。
信息流:用户认购 -> 支付成功 -> 生成订单;推送TA系统 -> 登记、交易确认及会计清算 -> 管理人清算系统 -> 托管账户监管,如下图所示。欲想学习,请戳蓝色链接学习权益类产品之基金 – 认购那些事儿。

举栗子:隔壁老王看中某“牛掰芯片基金”,同时该基金的基金经理是行业的大拿,叠加认购费率比较低可省笔费用,于是就参与认购,即买买买。

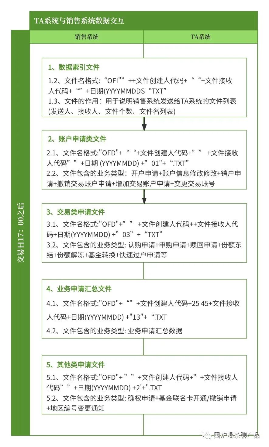
在代销业务模式下,销售机构和基金公司之间是以文件形式传递交易数据的。常见的文件有:
开户申请 01 文件、交易申请 03 文件(包括所有用户发起的交易)
开户确认 02 文件,交易确认 04 文件(包括所有用户发起、TA 发起的交易)
份额对账 05 文件、分红下发 06 文件、基金行情 07 文件。

3.4.7、客户管理:对客户信息进行管理,包括客户的个人信息、投资偏好、风险承受能力等。用户可以通过系统查看客户信息,并进行客户分类和标签管理。
3.4.8、风险管理:对基金销售过程中的风险进行控制,包括客户风险评估、交易限额控制、反洗钱监测等。用户可以通过系统进行风险控制的设置和监控。
3.4.9、资金清算:涉及到基金的资金交收、清结算和资金流向这里不过多介绍。

销售业务日常资金清算总额风险监控:结算中心若未按时收到资金清算报表,应与基金管理公司取得联系,并要求其传送。结算中心收到基金管理公司传送的报表后,于T+1日编制的《基金交易确认报表》核对;结算中心若核对发现问题,应及时与基金管理公司联系,查清问题,并负责解决。
小结:基金代销系统涉及到内容很多且细节复杂众多,没有一一介绍,如与交易有关业务:报表分析业务、财务与对账分析、消息中心、对接不同的基金公司TA系统,并实现认/申购委托、赎回委托、预约赎回委托、持仓信息统计、账户清算、费率统计、资金划拨、交割单统计等等。
3.5、基金代销系统架构图
架构图由两部分组成:硬件设施架构和软件设施架构,只有两者完美结合才能提升整个系统高性能、低延迟、稳定性,不过现在要了云,方便多了,但仍是重点之前刚才数据库选型也是一项不易的事情。

图片源于互联网,如有侵权请联系删除

3.6、基金代销系统相关接口
以下内容从《中国证券登记结算公司开放式基金数据接口规范》截图过来,详情可以中国证券登记结算公司管方网站下载到,平时有空时多这些文档对自己理解金融业务非常有帮助,特别业务流程、业务角色、业务异常有很深了解后面对客户时可以从容面对,有时甚至帮助客户建立完整业务闭环。那么客户可以放把系统交给你或你公司去开发。





3.7、基金代销系统供应商
基金代销系统供应商国内有好几家,各厂商的系统大同小异,各有各的优缺点,主要看自己的实际业务需求而定。基金业务系统供应商有:恒生、金证、顶点等其它公司。恒生第三方基金销售系统是恒生银行开发的一款用于销售基金产品的系统。该系统提供了一站式的基金销售服务,包括基金产品的查询、购买、赎回等功能。用户可以通过该系统方便地了解各类基金产品的信息,进行交易操作,并且可以根据自己的需求进行资产配置和风险管理。

金证基金代销系统 :具有灵活的业务扩展性,可有效扩展其他代理销售业务,如资管计划代销。此外,结合智能投顾的市场需求,金证基金代销系统从账户体系、客户画像、投资组合策略、组合再调整(调仓)、交易订单及接口服务等方面进行适配,可实现与金证智能投顾系统的无缝对接,支持银行快速开展智能投顾业务,助其在人工智能时代占领先机。
本文由人人都是产品经理作者【围炉喝茶聊产品】,微信公众号:【围炉喝茶聊产品】,原创/授权 发布于人人都是产品经理,未经许可,禁止转载。
题图来自Unsplash,基于 CC0 协议。
- 目前还没评论,等你发挥!

起点课堂会员权益




