5年产品实战复盘:从“被动接需求”到“主动控全局”,避开90%新人踩过的坑
在当前严苛的就业环境下,产品经理们正面临前所未有的挑战。本文从5年实战经验出发,直击需求乱象、产品感落地与实战避坑三大核心痛点,提供可复用的方法论与流程工具,帮助从业者从被动接需求的工具人成长为主动控局的产品人,在AI时代保持核心竞争力。

“在环境好的时候,猪都可以起飞;可当下的就业环境里,大小企业轮番裁员,环境越差,业绩要求越高,裁员越多,工作任务越紧。” 这是我做产品5年来最直观的感受——我们这些“当代打工人”,慢慢被繁杂的需求压榨成昼夜不停的旋转木马。
当初被“人人都是产品经理”这句话吸引入行,如今依旧认可“人人都可以是产品经理”,但更深刻的认知是:“人人都可以”不代表“人人都能胜任”。而“胜任”二字,从来不是靠画原型、写PRD的硬技能,更多是藏在需求沟通、落地执行、决策判断里的软实力,掺杂着对业务、用户、技术的综合考量,也藏着无数实战踩坑后的沉淀。
结合5年实战经历,根据自己从“被动接需求的工具人”成长为“主动控局的产品人”的全过程,拆解成可落地的方法,避开常见的“泛经验分享”,聚焦「需求乱象解决」「产品感落地」「实战避坑」三大核心,帮新手小白少走弯路,也给同行们一份可参考互相学习的实战指南。
一、先明确:能“控需求”的产品,才是能胜任的产品
很多新人产品经理,误以为“能画原型、写文档”就是胜任,可实际工作中才发现,80%的内耗都来自“不会控需求”——被业务催着上线、被模糊需求绕晕、被仓促需求拖垮系统。结合我的经历,能胜任的产品经理,核心要做到3点,缺一不可:
- 想的清楚、说的明白:能穿透需求表象,理清逻辑,高效沟通,不被业务牵着走;
- 需求可落地:能平衡业务、技术、体验,让需求从“想法”变成“可用的功能”,不做空中楼阁;
- 数据可闭环:能预判需求风险,跟踪上线效果,用数据验证决策,而非“做完就忘”。
这3点看似简单,却需要在无数次“被催更”“被质疑”“踩坑”中慢慢打磨。下面将从最让人头疼的「需求沟通乱象」开始,拆解实战解法,全程搭配实操流程,帮小白快速上手。
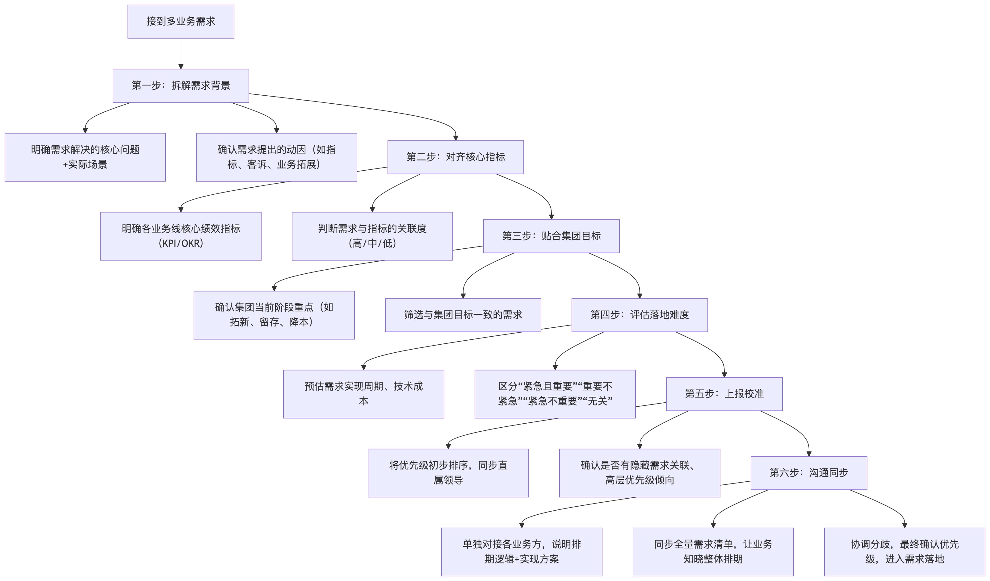
二、实战解法1:多业务催需求?用“优先级评定流程”破局
每个产品经理都经历过这样的场景:业务A说“这个需求XX总审批过了,必须马上上线”,业务B催“这个功能月底前要用,不然指标完不成”,业务C抱怨“我前几天就提了需求,怎么还没动静”。多业务同时施压,乱了阵脚就会陷入“越做越乱、越乱越被催”的死循环。
从无数次内耗中,总结出一套「需求优先级评定全流程」,不用靠“猜”“靠吵”,用理性逻辑协调各方,亲测能减少80%的沟通内耗,流程图如下:

其中2个关键细节,可以帮助更流程的落地:
1. 沟通时,不要只说“排不上”,要带着“数据+逻辑”——比如“你的需求和集团当前降本目标关联度低,且实现需要2周,而业务A的需求能直接提升核心指标,且1周可落地,所以优先推进业务A”,业务方更容易接受;
2. 排期后,一定要同步“需求清单”,明确每个需求的优先级、排期时间、负责系统,避免后续业务反复追问、临时加需求。
三、实战解法2:“一句话需求”难倒人?3步还原需求全貌
5年产品生涯,我遇到的需求里,80%都是“一句话需求”——“做一个积分查询功能”“加一个用户补发入口”“优化一下下单流程”,没有场景、没有目标、没有链路,稍有不慎就会做“无用功”,甚至偏离业务真实需求。
平台上很多文章只说“要追问需求”,却没说具体怎么问、怎么拆。我总结的「一句话需求拆解3步法」,搭配实例和流程,能快速还原需求原貌,避免踩“表面需求”的坑:
第一步:目标对齐(先明确“为什么做”)
核心是问3个问题,不绕弯子,直击本质:
- 问题1:当前遇到了什么具体问题?(拒绝“用户不方便”“业务有需求”这类模糊表述);
- 问题2:期望达成什么可量化的结果?(比如“减少客诉量”“提升补发效率”“降低人工成本”);
- 问题3:最关注的指标是什么?(比如“客诉量下降20%”“补发耗时从10分钟缩短到2分钟”)。
第二步:场景对齐(再明确“怎么用”)
目标明确后,要拆解“使用场景”,避免“想当然”设计功能,核心要确认3点:
- 核心使用场景:用户在什么时间、什么条件下使用这个功能?(比如“用户积分过期后,联系客服补发时”);
- 系统流转链路:涉及哪些系统配合?(比如“积分系统+客服系统+用户中心”);
- 关键节点:有没有需要特别注意的环节?(比如“补发不能重复,需要校验用户补发次数”)。
第三步:数据对齐(最后明确“做多大”)
确认需求可行性和落地范围,避免“过度设计”,核心关注3点:
- 历史数据影响:这个需求会改变哪些现有数据?(比如“积分查询功能会增加积分系统的查询压力”);
- 新增数据记录:需要新增哪些数据看板、统计指标?(比如“补发次数、补发成功率”);
- 使用量级:每天大概有多少人使用?(比如“每天补发量500笔左右”),用于评估技术压力。
结合实例拆解,更易理解:
业务提出:“我们要做一个查询近3个月用户过期积分额度的需求。”
第一步(目标对齐):追问“为什么要查?遇到了什么问题?”——业务回复“用户积分过期后会有客诉,需要给用户补发,客服和用户都需要查询过期积分额度”,目标是“减少积分相关客诉,提升补发效率”。
第二步(场景对齐):确认使用角色(用户、客服),使用场景(用户联系客服补发时、客服处理客诉时),系统链路(积分系统+客服系统),关键节点(查询后需要判断是否可补发,且一个用户仅能补发一次)。
第三步(数据对齐):确认每天补发量约300笔,需要新增“过期积分查询量、补发成功率”看板,同时提示业务“不建议直接向用户透漏实时过期积分,可提供3天前的查询截图,避免用户质疑”。
通过这3步,“一句话需求”就能变成“可落地、有目标、有边界”的具体需求,拆解流程如下:

四、实战解法3:仓促需求的致命坑,用“风险清单+落地流程”规避
做产品久了,总会遇到“紧急需求”——“今天提需求,明天要上线”“不用考虑数据,先做出来再说”,这类仓促需求看似能满足业务紧急诉求,实则会给系统、业务、用户埋下巨大隐患,我曾因一次仓促上线的需求,导致系统冗余、数据错乱,后续花了1个月才整改完毕。
平台上大多文章只提“仓促需求有风险”,却没说具体怎么规避。结合我的踩坑经历,核心是“先控风险,再谈落地”,分为「风险评估」和「规范落地」两步,全程可落地、可复用。
第一步:先做风险评估,提前规避隐患
任何仓促需求,上线前必须过“3类风险检查”,整理成「风险评估清单」,同步业务和技术,不盲目上线:

第二步:规范落地流程,不做“无序开发”
即使是紧急需求,也不能跳过“核心落地环节”,「仓促需求简化落地流程」,既能提升效率,又能控制风险,流程图如下:

这里有个关键提醒:仓促需求的核心是“抓重点、弃冗余”,比如“用户积分补发查询”,紧急情况下,先做“基础查询+补发校验”功能,后续再迭代“查询记录、数据统计”,不追求“一步到位”,才能平衡效率和风险。
五、产品感不是“天赋”,是3个进阶阶段练出来的
聊完需求沟通和落地,再说说产品经理的核心软实力——产品感(产品sense)。很多人觉得“产品感是天生的”,但我从新手到能独立控局,深刻体会到:产品感不是天赋,是在一次次实战中,刻意练习、持续复盘练出来的,它和“画原型、写PRD”无关,核心是“精准抓真实需求、符合现实做决策”。
先明确:产品感的核心是什么?
产品感,本质是一种“发现问题、解决问题的思维方式”——学生时代叫“学习能力”,工作中叫“产品感”,生活中叫“遇事有办法”。具体到产品工作中,就是对用户需求、业务本质、产品设计、落地可行性的直觉判断力,核心是两个关键词:精准(抓真实需求)、符合(做平衡决策)。
简单说,有产品感的人,不会被表面需求骗,不会做无意义的功能堆砌,能在业务、技术、体验之间找到最优解。
再拆解:3个进阶阶段,从新手到进阶,可直接照练
结合自己成长经历,产品感的培养不用“靠悟”,按这3个阶段刻意练习,3-12个月就能明显感受到变化,每个阶段都有具体动作,可落地、可复盘:
进阶一:摆脱“被动接需求”,敢质疑、会判断(1-3个月)
核心目标:不被表面需求带偏,学会区分“真需求”和“假需求”,动作如下:
- 强制养成“需求三问”习惯:接到任何需求,先问自己3个问题——用户到底烦什么/缺什么?这个需求解决的是真问题还是假问题?不做会怎样?做了收益在哪?
- 每天10分钟,拆一个产品细节:打开任意APP,不看界面、不看流程,只思考“这个功能解决了用户什么真实需求?”,比如“微信朋友圈点赞,不是为了‘评价’,是为了‘轻互动、无压力表达关注’”。
- 输出前多问一句:写PRD、画原型前,先写一句话——“我这个设计,解决的核心问题是什么?”,写不出来,就说明需求没理清,不急于推进。
进阶二:穿透需求表象,一眼抓本质(3-6个月)
核心目标:别人说一句话,你就能知道他的真实需求,动作如下:
- 练“需求分层法”:把任何需求拆成三层——表面需求(用户说要什么)、场景需求(在什么场景下用)、本质需求(用户真正想要的结果),比如用户说“要更大的书包”,本质是“收纳效率低,想让东西摆放更整齐”。
- 盯“痛点密度”:不做小修小补,每次判断需求,都问自己“这个问题,多少人痛?多频繁?多难受?”,痛点越密集,需求价值越高,这就是“精准”的核心。
- 用数据验证直觉:每一个判断,都找一个小数据佐证,比如“觉得用户对积分补发流程不满意”,就去看“积分客诉量、补发操作停留时间”,不凭“感觉”做决策。
进阶三:平衡多方需求,做“可落地”的决策(6-12个月)
核心目标:不用大量数据,也能大概率做对决策,动作如下:
- 牢记“决策三平衡”:任何功能上线前,必须过三关——对用户好不好?对业务有没有价值?技术能不能低成本落地?三者同时满足,才值得做。
- 学会“砍功能”:高手不是会加功能,是知道“什么不该做”,比如一个需求,核心功能能满足80%的用户,就先做核心功能,后续再迭代优化,不追求“完美”。
- 建立复盘机制:每上线一个功能,就问自己3个问题——我当初的判断对吗?哪里精准?哪里有偏差?下次怎么更快抓到本质?复盘的次数越多,产品感越稳定。
六、AI时代已至
产品实战的后半段,最直观的变化就是AI技术的快速渗透——从最初的AI辅助客服、数据统计,到如今生成式AI、多模态大模型深入产品设计、需求分析、落地执行的全流程,2026年的AI发展已不再是“概念炒作”,而是真正走进产品日常,成为不可忽视的变革力量,这一点从家电、消费电子等领域的AI落地就能清晰感知到。
当前AI在产品领域的发展,核心呈现两大趋势:一是从“被动响应”到“主动服务”,比如搭载AI大模型的智能终端的,能理解用户自然语言指令,拆解任务并联动多设备完成主动服务,像AI摄像头识别场景后联动扫地机器人清洁,正是这种趋势的典型体现;二是AI与场景深度融合,无论是零售场景的递送机器人、博物馆的导览机器人,还是康养场景的智能陪护设备,AI已不再是独立功能,而是融入具体产品场景,成为提升用户体验、降低运营成本的核心助力。与此同时,AI在产品工作中的应用也日益普及,从需求初筛、用户反馈分析,到PRD生成、流程优化,AI正在快速替代重复、机械的工作,提升产品效率。
面对这样的变革,很多传统产品人陷入焦虑:AI会不会替代产品经理?其实答案很明确:AI能替代的是“画原型、写基础PRD、数据统计”等硬技能,却替代不了产品人“精准抓真实需求、平衡业务与体验”的产品感,替代不了实战中沉淀的判断能力和场景洞察力——这也是传统产品人应对AI时代的核心底气。
七、最后:实践出真知,产品人的成长,从来没有捷径
无论理论多么充盈,没有实战的验证,都是纸上谈兵。上面提到的所有方法、流程,都是在一次次接需求、改方案、踩坑、复盘里总结出来的,脱离了实际业务,再完美的理论,也会慢慢遗忘。
我们总在追求“胜任产品经理”,追求“提升产品感”,却容易忽略:产品人的成长,从来不是一蹴而就的,它藏在每一次需求沟通里,藏在每一次风险规避里,藏在每一次复盘总结里。
当下的就业环境很难,我们或许都是“被压榨的旋转木马”,但请相信:每一次认真处理需求,每一次主动规避坑点,每一次刻意练习产品感,都是在为自己积累力量。
愿所有产品人,既能在工作中掌控需求、实现价值,也能在生活中认可自己、稳步前行。不回头,向前走,在实战中成长,在沉淀中进阶。
本文由 @大仓鼠 原创发布于人人都是产品经理,未经许可,禁止转载
题图来自 Unsplash,基于 CC0 协议
该文观点仅代表作者本人,人人都是产品经理平台仅提供信息存储空间服务。
- 目前还没评论,等你发挥!

起点课堂会员权益




