PRD:二手书APP产品需求文档
大家有用过什么类型的二手书APP呢?下边这篇文章主要讲的是关于未央二手书APP这个二手书交易平台的相关内容,大家一起来了解了解吧!

一、前言
1. 编写目的
通过编写产品需求文档,培养自己的思维逻辑能力,锻炼自己攥写文档的能力。
2. 产品概述
1)产品介绍
未央二手书APP是通过回收即将毕业学生的课本并将课本出售给需要的新生,负责给出售课本的学生收益,对回收的课本进行消毒修复等工作,再以新旧程度定价出售给新生的一个平台。
2)产品定位
未央二手书APP是一个只收书卖书的学习平台。
未央二手书APP的产品定位为:二手课本交易网站。
Slogan:让学习变得更方便。
目标人群:需要将自己课本卖出去的即将毕业的学生和需要购书的学校新生。
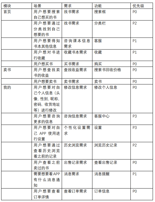
3. 需求整理

二、产品说明
1. 产品功能结构图

2. 产品信息结构图

3. 产品结构图

三、全局说明
1. 功能权限
登录/未登录状态:
登录状态:可以使用APP所以功能。
未登录状态:可以浏览首页,搜索书籍,查看书籍详情,不能购买、收藏、评论;不能卖书;不能跳转到“我的”页面。
2. 键盘交互
进行登录操作时,点击APP手机号码输入框,由页面底部弹出数字键盘。
点击搜索框、评论框、编辑框时页面底部弹出字母键盘。
3. 页面异常

操作反馈
状态:打开APP时无网络状态
位置:页面中部
交互:提示网络错误
四、部分业务流程图
1. 登录/注册流程

2.购买书籍流程

3. 出售书籍流程

五、页面说明图
1. 首页浏览书籍页面


2. 出售书籍页面


3. 我的页面


六、总结
未央二手书APP作为一个二手书交易平台,它的核心功能是回收和出售二手书,满足了广大学生需要纸质书籍的需求。
会随着产品不断更新迭代,APP功能也不断得到扩展,其中也有几个功能是该APP的亮点:
- 图书种类足够丰富,不管是出售还是回收的图书,可以更好的满足学生的书籍种类需求。
- 搜索功能齐全,不仅可以书名模糊搜索也可以进行二维码搜索、书皮识图搜索、分类搜索等,方便用户进行使用APP购买或出售书籍。
本人还是产品小白在找实习,想通过做项目丰富自己的简历,望各位可以批评指正,万分感谢!
本文由 @学习用 原创发布于人人都是产品经理,未经许可,禁止转载
题图来自 Unsplash,基于 CC0 协议
该文观点仅代表作者本人,人人都是产品经理平台仅提供信息存储空间服务。

起点课堂会员权益





请问您这是有具体的项目吗,可以分享一下您这个项目吗,应届生求职想多了解一点。谢谢您
模板填的很好,继续努力
我感觉写的很详细了哎
本人还是小白,希望有更多前辈可以进行指导!
写的满基础的,可以学学我原创的产品工作流:接需求、懂业务、理流程、选方案、建模型、定状态、画原型、补交互。
好的好的 谢谢您 我学习一下