用户分层下优惠券策略(货架电商视角下)
优惠券不是“促销工具”,而是“用户分层表达机制”的落地载体。本文从货架电商的视角出发,系统梳理如何基于用户分层设计差异化优惠策略,帮助运营人理解如何在“认知机制”与“行为触发”之间构建精准表达,实现从“发券”到“转化”的跃迁。

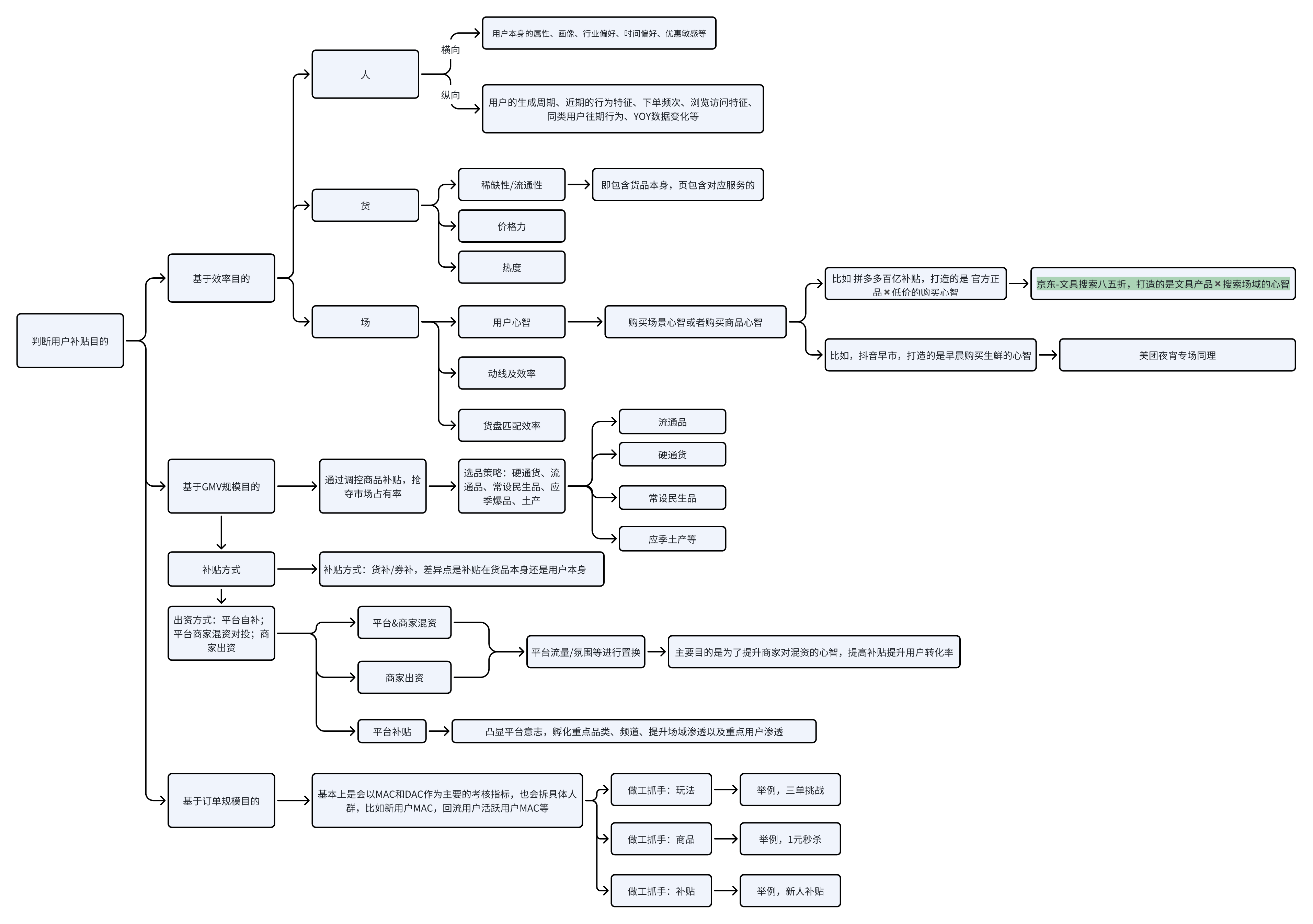
货架场用户券主要是 两个目的:
【长期目标:改变行为习惯培养信任】1、引导更多新用户下单,为MAC和DAC负责,提升商城在站内外的渗透,对内容场来说,用户在货架消费的心智不强因此站内渗透其实有非常大的增量空间,这块关键点在于挖掘结合用户需求和洞察挖掘创新场景,打通消费路径,产生∆收益。
【短期目标:提升规模】2、提升GMV,以及活跃用户的消费频次和消费金额。这部分用户的运营重点是货盘和补贴策略。如何联动供给侧和产研,对用户进行更加精准的推送,识别用户的对货盘和补贴的兴趣程度。针对不同的用户推荐对应的货盘。
结合以上两个目的,我们看和用户分层如何耦合在一起。
更加习惯泛货架购买的用户对于比价、搜索、店铺浏览、商详浏览、加购等行为都是更加熟悉和了解的,在电商场域内的消费次数、金额等都更好;不熟悉平台或者货架场域的用户,以上行为和交易次数就会很低,但是呢这部分用户的长期培养将会影响平台的后续发展。因此在进行补贴券设置的时候,我们要将两类用户全都覆盖进来,并且根据我们补贴的目的、目标、时间进度性、预算等情况,调整不同分层用户占比。
分层方式可以按照有效订单量、订单频次等,主要是来划分用户是否具备更高的货架消费习惯,如果这次活动是为了改变用户习惯,主要目标人群就是有效订单量较低或者是新用户、潜客等,帮助消费者快速完成首单,当然也可以通过数据分析,查看下用户下单次数/金额与下月留存的相关性,找出拐点数据,根据拐点数据倒推我们的目标用户群体及影响指标和水平。
当然,有部分情况是需要冲GMV等的,因此补贴完成的GMV规模非常重要。这种情况,就需要找出高货架行为的用户群体,并针对他们进行更大范围和高面额的补贴。
用户分层或者分群的主要方式是两个:
- 用户行为;
- 用户属性:年龄、区域、设备状态、时长、性别等等一些列展示用户本身社会/自然属性的特征和标签
其中用户行为在电商场域中可以分成交易行为和非交易行为。

当然,根据不同行业,我们需要观测的用户行为数据还有些差异,比如手机,不同用户属性不同购买手机看中的卖点就不太一样,相同品牌持机用户更容易购买同品牌手机,持机品牌、型号以及时间会成本该品类进行用户运营时的关键指标。母婴产品则更需要知道卖家主要是给多大的孩子买的,孩子的性别、年龄等如果有将会是非常有价值的信息。
我们进行用户补贴的时候,场域是非常关键的因素,比如直播间的商品很多购买是因为主播的个人影响和即时沉浸式的视听刺激,部分用户也会受主播话术影响觉得现在不买就要错过很多折扣和利益点,因此被逼单下单,优惠券以大额天降红包的形式为主,给用户强烈视觉刺激,并且仅限直播间使用,具有一定时效,能快速拉起直播间氛围。
在货架场域,从平台运营视角如何设计用户补贴呢? 首先要确定用户补贴的目的,正如刚开始说到的,我们做补贴要么培养用户购买习惯,调整平台的用户结构,要么短期冲业绩。
基于目的1:
首先判断现有的用户结构(用户分层*占比),其次针对现有交易数据,分析找出一个拐点数据——例如,有效订单达到XX单,累计金额达到XX的用户下月的月留存将会有显著提升,至XX。 这样我们就有一个目标——将用户成长为XX有效订单/XX金额的用户,这样就能推出新用户、潜客以及低活用户要朝着什么方向调整,一般情况下用户完成3单左右对平台的信任就会建立起来,在供给充足的情况下将会继续在平台购买商品。 因此,很多时候我们针对新用户、潜客、回流用户以及低活用户设计优惠补贴,刺激用户尽快完成3笔订单消费,常见的各个电商的玩法就是三单挑战,用户完成1笔订单后将会获得下一笔订单可用优惠券一次类推,通过对补贴和货盘的优化,提升新用户,潜客以及回流用户的成长。
基于目的2:
站在平台视角冲GMV更多地需要结合货盘情况,当时当下哪些商品的流速好,且用户对商品的价格更为敏感,让利空间大,冲GMV的时候可以重点考虑这部分货盘,当然很多平台也需要考虑商家力量,走对赌或者混资模式,通过这种方式降低成本。重点还是找出高流速、高价格敏感的商品,当然还需要排除掉硬通货商品——本身供给非常紧缺,保值性各方面非常好的商品,不通过补贴就能快速走量,这种情况还是不要补贴,避免伤害商家利益。重点看的就是 流通品和用户品。
流通品——本身在平台非常畅销,品牌度和美誉度不错,价格相对透明。这部分商品大部分是标品,价格调整能有效控制流速,从而达到提升GMV的目的。
在供给和需求动态变化较快的场景中,补贴策略更需要根据供给变化而调整,比如打车业务中,部分城市或者商圈的忙时价格和闲时价格时不一样的,平台在其中是否需要补贴,进行多大程度补贴,给什么司机/什么用户补贴都是不一样的。

本文由 @BF张暴富 原创发布于人人都是产品经理。未经作者许可,禁止转载
题图来自Unsplash,基于CC0协议
- 目前还没评论,等你发挥!

起点课堂会员权益




