从迷茫到清晰:一个产品小白的90天“打怪升级”计划全公开
从零开始做产品经理,你是否也陷入了‘什么都想学,却什么都学不精’的困境?一位产品新人通过制定90天系统成长计划,用‘每周一个可展示成果’的闭环策略,将自己从混乱的学习状态中解救出来。本文详细拆解了从Axure工具实操到产品思维培养的进阶路径,并邀请你共同见证这段从‘绘画工’到‘产品思考者’的蜕变之旅。

最近我陷入了典型的“新手焦虑”:想学Axure画原型,又想练产品分析,还要研究交互逻辑…什么都想学,结果东一榔头西一棒槌,进度缓慢,充满挫败感。
直到我把所有想法梳理成一张完整的路线图,混乱的思绪才瞬间清晰。我不再纠结每天该学什么,而是清楚地知道,自己正走在一条从“绘画工”到“产品思考者”的进阶之路上。
今天,我想完整分享这份 【产品小白90天系统成长计划】 ,并邀请你一起见证和监督我的旅程。我会每周更新我的学习产出和思考,希望也能给同样起步的你,一点参考和动力。
一、我的核心战略:不贪多,但求闭环
我意识到,与其泛泛了解十个知识点,不如彻底掌握一个并能付诸实践。因此,我制定了唯一准则:每周必须产生一个“可展示的成果”,并公开分享。
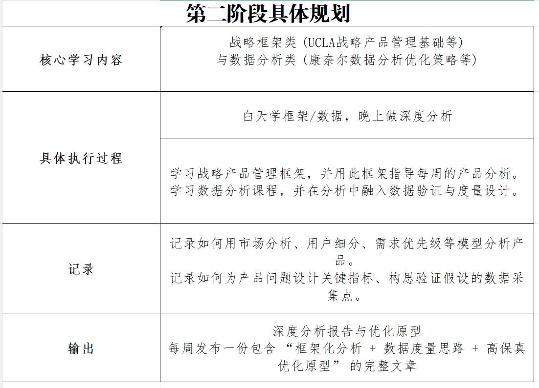
为此,我将三个月左右的时间,划分成三个目标明确的阶段:

二、第一步:从“像素级临摹”开始
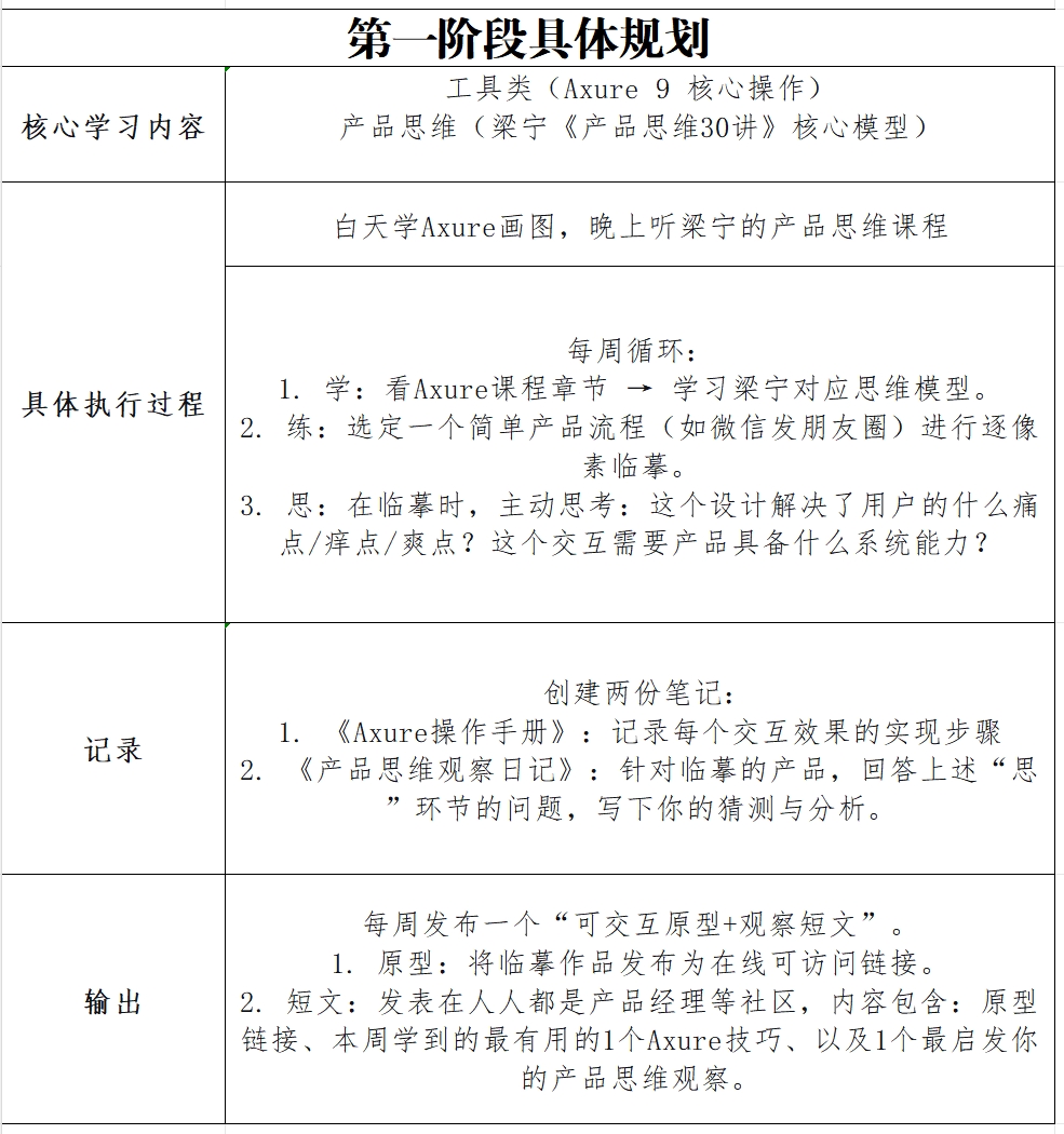
万丈高楼平地起。我深知,在学会奔跑前,得先扎实走好每一步。因此,第一个月,我给自己定下了看似简单却极需耐心的任务:成为Axure熟手,并培养产品思维直觉。
1. 学什么?
工具(白天):死磕 Axure 9,从元件、动态面板到交互事件,目标是看到任何常见效果都能知道如何实现。
思维(晚上):精读 梁宁《产品思维30讲》,理解痛点、痒点、爽点、系统能力这些底层逻辑。
2. 怎么练?
我的每周循环非常固定:
学:看一章节Axure教程,学一节梁宁的课。
摹:挑选一个极简的产品流程(比如微信点赞、微博发布),在Axure里进行像素级复刻。
思:临摹时,不停问自己:这个设计满足了什么情绪?背后需要什么技术支撑?
记:我会维护两份笔记:
- 《Axure操作手册》:纯技术流水账,记录“轮播图效果五步实现法”。
- 《产品思维观察日记》:我的思考飞地,写下所有“为什么这样设计”的猜测。
3. 产出什么?
每周,我都会在这里发布:
一个可交互的原型链接:这是我本周的“手工作业”。
一篇千字以内的观察短文:分享一个最收获的Axure技巧,和一个最启发我的产品思考。



三、为什么选择公开分享?
对抗惰性:公开承诺是最好的监督。
收获反馈:你的每一次点赞、评论或批评,都能让我从不同视角审视自己的学习。
建立连接:希望能遇到同行者,我们一起交流、解惑、打气。
四、我的第一篇作业预告
下周此时,我将发布我的“Week 1”成果。
- 临摹对象:微信朋友圈的发布流程(从点击相机图标到发布完成)。
- 挑战重点:实现图标切换状态、模拟键盘弹出、完成图片选择态的交互。
- 思维探索:我会尝试分析,这个看似简单的流程,是如何通过细节处理来降低用户发布压力的。
这条路不会轻松,但我已经出发。我不再追求速成,而是享受这个“打怪升级”、能力一点点具体化的过程。
如果你也对成为产品经理感兴趣,或者正在学习的路上,欢迎关注我的更新,更欢迎你分享你的经验和困惑。我们可以一起,把这条路走得热闹一点。
下周见!
本文由 @小任的产品笔记 原创发布于人人都是产品经理。未经作者许可,禁止转载
题图来自Unsplash,基于CC0协议
- 目前还没评论,等你发挥!

起点课堂会员权益




