通用运费兜底,特殊规则优先:如何在通用逻辑之上,优雅承载复杂运营策略?
运费规则的精细化运营正成为电商平台的核心竞争力。本文系统梳理了从优先级分层、维度绑定到最小化改造的五大设计原则,并详细拆解了规则体系搭建、系统流程设计及核心功能模块的实现路径,揭示如何通过运费规则实现运营策略精准落地与成本效益的最优平衡。

一、核心设计原则
1. 优先级分层原则
建立“特殊规则优先于通用规则”的运费计算体系,按业务运营权重划分规则层级,优先级高的规则前置触发,避免规则冲突,同时保障运营策略精准落地,通用规则作为兜底适配常规场景。
2. 维度绑定原则
所有运费规则均绑定业务核心维度(如用户、区域、类目等优先级),确保规则与物流、交易场景深度匹配,避免跨维度误触发,提升规则精准性。
3. 最小化改造原则
在原有运费计算核心链路基础上做增量设计,新增特殊规则查询节点,不颠覆原有通用流程,降低开发成本与系统上线风险,保障原有业务平稳运行。
4. 高效操作原则
围绕运营端批量配置、快速查询、便捷管理的核心需求,设计标准化的批量操作能力与精准的检索功能,降低人工操作成本,提升规则配置效率。
5. 全链路可追溯原则
实现所有规则配置操作的日志化管理,覆盖操作动作、操作数据、操作人员、操作时间,支持精准查询,保障操作安全与问题快速排查。
暂时无法在飞书文档外展示此内容
二、运费规则体系搭建方法
1. 规则层级与优先级设计
(1)规则分层逻辑
基于运营精细化需求与业务场景权重,将运费规则分为特殊运费规则与通用运费规则两大层级,特殊规则为运营定制化策略服务,通用规则为常规交易场景兜底。
(2)优先级制定方法
按“运营策略优先级>场景特殊性>通用兜底”的逻辑排序,典型优先级参考(可按业务需求调整):
单类目/商品特殊运费规则 > 单用户特殊运费规则 > 区域/城市仓运费规则 > 基础服务城市运费规则
(3)核心设计要点
- 同一场景下,一个主体(类目/商品/用户)仅绑定一种特殊运费规则,避免规则冲突;
- 高优先级规则触发后,直接终止运费计算流程,不执行后续低优先级规则,提升系统计算效率。
2. 规则适用场景匹配
根据业务运营目标,为不同层级规则匹配对应的适用场景,实现“规则与策略精准绑定”,典型匹配方式如下:

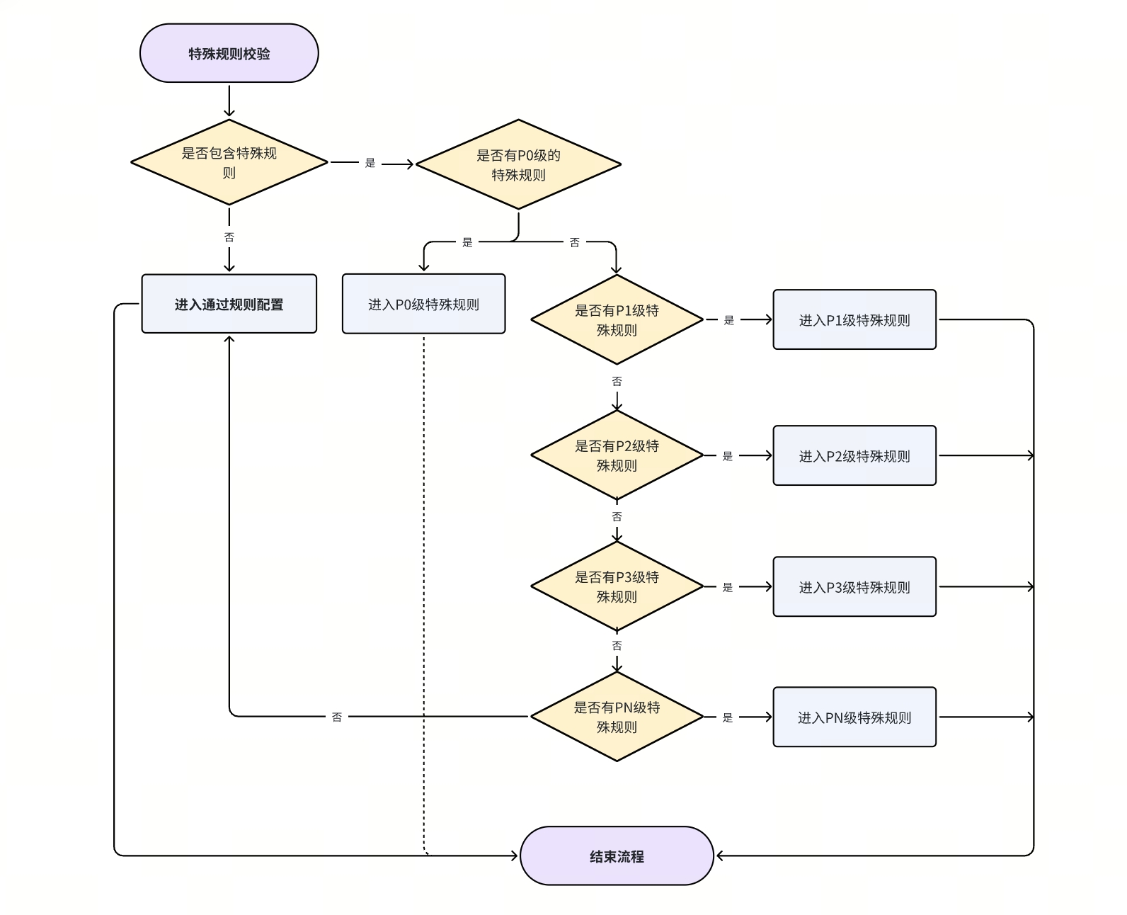
三、系统流程设计通用框架
以“门店/用户下单(含加购)触发运费计算”为核心起点,采用“前置特殊规则查询,后置通用规则兜底”的串行校验流程,确保规则触发精准、流程无冗余,适配所有电商运费计算场景。

通用流程步骤(S-E)
- 特殊规则一级校验:查询当前下单类目/商品是否配置特殊运费规则(绑定核心业务维度),若是则执行该规则,结束计算;否则进入下一步;
- 特殊规则二级校验:查询当前下单用户/商户是否配置特殊运费规则(绑定核心业务维度),若是则执行该规则,结束计算;否则进入下一步;
- 特殊场景规则校验:查询是否存在特殊物流场景的运费规则,若是则执行该规则,结束计算;否则进入下一步;
- 通用规则兜底计算:如果都没有上述的特殊规则,则直接执行通用运费计算,完成流程。
流程设计核心要点
- 所有校验节点均基于“核心业务维度(如特殊区域)+ 规则主体(商品/用户)”双重校验,确保规则精准触发;
- 每个节点仅做“是否配置规则”的判断,校验通过即终止流程,避免无效计算,提升系统响应速度;
- 保留原有通用规则计算逻辑,仅做增量节点新增,实现与原有系统的无缝兼容。
四、核心功能模块设计方法
围绕运费规则“配置-管理-执行-追溯”全生命周期,设计五大核心功能模块,各模块相互协同,实现规则的精细化管理与高效运营,模块设计需贴合运营端实际操作需求,兼顾效率与易用性。
1. 规则配置入口设计
(1)入口整合原则
将所有运费规则配置入口统一收口,避免分散在多个端口导致的操作繁琐,同时按规则主体(商品/用户)设置分入口,实现“分类配置、统一管理”。
(2)核心设计要点
- 在原有商户/商品/类目管理列表中,新增特殊运费规则统一操作入口,作为所有特殊规则的总入口;
- 在商品管理页面的功能区,新增商品特殊运费专属配置入口,适配单品精细化运营需求;
- 入口设计需关联核心业务维度(如仓储、线路),进入后自动匹配当前维度,避免跨维度误操作。【下图为特殊商品配置穿梭框示意图(非实际业务,供参考)】

2. 规则配置列表管理
作为规则管理的核心页面,实现所有特殊运费规则的集中查看、快速检索、便捷操作,设计需兼顾“信息展示完整性”与“操作便捷性”。
(1)基础信息设计
- 页面顶部固定展示当前核心业务维度信息(如仓储名称/ID、线路名称/ID),明确配置维度;
- 列表字段包含:规则ID、关联核心维度(如配送线路)、规则主体(商品/类目/用户)、运费金额、更新人、更新时间、操作按钮,字段可按业务需求灵活拓展。
(2)检索与展示设计
- 支持规则主体名称/ID模糊搜索,快速定位目标规则;
- 规则主体数量较多时,采用“默认展示部分+悬浮层展示全部”的方式,兼顾页面简洁性与信息完整性;
(3)操作功能设计
- 提供编辑、删除、日志查看等基础操作,以及配送线路关联、批量导出、导入模版等进阶操作;
- 编辑操作时,锁定核心业务维度字段(如关联线路),仅允许修改运费金额、规则主体等可配置项,避免维度变动导致的规则混乱。
3. 批量导入/导出功能设计
针对多主体(商品/用户)的批量运营需求,设计标准化的批量操作能力,实现规则的快速批量配置与数据核对,核心在于标准化模版与严格校验逻辑。
(1)标准化模版设计
- 模版字段包含:核心业务维度ID(必填)、规则主体ID(必填,支持多个用逗号隔开)、规则主体名称、运费金额、关联线路信息,所有ID为必填项,确保数据精准关联;
- 模版格式为通用可编辑格式(如Excel),适配运营端常规操作习惯。
(2)批量导入设计
- 导入限制:设置单次导入最大条数,适配系统性能与运营实际需求;
- 校验逻辑:导入前自动执行三重校验,校验不通过给出明确提示,避免无效配置:
- 主体唯一性校验:规则主体已存在则拦截,禁止重复配置
- 重复导入校验:同一主体重复导入则拦截;
- 维度唯一性校验:核心业务维度组合(如用户ID+线路ID)为唯一键,重复则以最新配置覆盖为准;
(3)批量导出设计
支持导出全量规则数据与核心维度ID数据,适配运营端数据核对与二次编辑需求。
4. 配送线路关联管理
配送线路(如采购仓-配送仓)是运费规则的核心绑定维度,模块设计需实现线路的配置、绑定、管理,确保规则与物流场景精准匹配。
(1)线路初始化设计
为核心物流场景配置默认线路,系统自动初始化,无需人工配置,降低操作门槛;
(2)线路自定义配置
- 支持新增、删除、批量删除线路,操作流程简化为“点击新增-填写信息-确认保存”,适配灵活的物流场景需求;
- 新增线路时执行唯一性校验,已存在的线路直接提示,禁止重复配置;
(3)线路与规则绑定设计
- 同一条线路可配置多种不同的特殊运费规则,适配不同主体(商品/用户)的运营需求;
- 线路配置后作为数据字典,在规则配置时通过下拉筛选选择,提升配置效率。
5. 操作日志与计算规则优化
(1)操作日志模块设计
- 日志覆盖范围:记录当前核心业务维度下的所有操作动作,包括新增规则、编辑规则、删除规则、关联线路等;
- 日志内容:包含业务动作+操作数据+操作人员+操作时间,确保全链路可追溯;
- 检索功能:支持按操作动作、操作人员精准查询,快速定位操作记录,便于问题排查。
(2)运费计算规则优化
- 计费方式:支持按件、按重量、按金额等多种计费方式,默认适配主流业务场景,同时支持自定义配置;
- 金额精度:运费金额支持保留至少2位小数,适配精细化的物流成本核算;
- 主体选择:支持ID批量输入与名称检索选择两种方式绑定规则主体,同时提供级联筛选穿梭框,实现多主体批量快速选择,提升配置效率。
五、落地与迭代通用方法
1. 落地实施步骤
- 需求梳理:明确业务运营目标,梳理核心运营场景,确定规则层级与优先级;
- 流程设计:基于原有运费计算流程,新增特殊规则校验节点,完成流程设计与评审;
- 功能开发:按核心功能模块设计要求,开发规则配置、管理、批量操作、日志等功能,重点保障规则精准触发与批量操作效率;
- 测试验证:针对所有规则场景进行全量测试,包括规则触发、运费计算、批量导入/导出、日志追溯等,确保无规则冲突与计算错误;
- 灰度上线:先在小范围业务场景内灰度上线,收集运营端操作反馈,优化操作体验;
- 全量落地:灰度验证通过后,全量上线功能,同时提供运营操作手册,开展运营端培训,确保操作顺畅。
2. 后续迭代优化方向
- 数据化运营:新增运费规则效果分析模块,统计规则生效后的主体转化、订单量、复购率等数据,为运营策略调整提供数据支撑;
- 限时规则配置:新增规则生效/失效时间配置功能,支持限时运费优惠活动,丰富运营玩法;
- 规则场景拓展:基于现有核心业务维度,拓展区域、时间、用户等级等维度的特殊运费规则,支撑更多精细化运营策略;
- 多端适配:确保运费规则在小程序、APP、PC端等所有交易端精准生效,实现全端体验一致性。
六、核心价值提炼
这套运费精细化运营规则设计方法论,核心是为电商平台打造“可配置、可运营、可拓展”的运费规则体系,实现三大核心价值:
- 运营层面:打造“商品/类目+用户”双维度的精细化运费运营能力,支持定制化运营策略,实现引流、激活、复购等核心业务目标,同时通过批量操作降低人工成本,提升运营效率;
- 系统层面:实现运费规则的统一收口管理,解决端口分散、规则冲突、计算不准等问题,提升系统管理效率与稳定性,同时采用最小化改造原则,降低开发与上线成本;
- 业务层面:适配多物流场景、多运营角色、多交易端的业务需求,为平台后续的业务拓展、区域运营、精细化运营奠定基础,同时通过精准的运费核算,实现物流成本与运营收益的平衡。
本文由 @Totoro畅 原创发布于人人都是产品经理,未经许可,禁止转载
题图来自 Unsplash,基于 CC0 协议
- 目前还没评论,等你发挥!

起点课堂会员权益




