AI“读心术”:只需一个表情符号,AI就能猜透你未说出口的全部想法
如今 AI 已能通过一个表情符号解读人的潜在想法,这一 “读心术” 并非简单的符号对应,而是依托 “语境融合向量” 与 “个人表情词典” 两大核心逻辑。文章深入剖析 AI 如何穿透表情符号的表层含义,挖掘背后真实情绪与潜台词,同时探讨其在情绪预测、干预用户行为方面的能力。

你有没有想过一件事:你随手发的一个“😂”表情,在AI眼里可能已经暴露了你一整天的心情起伏?这可不是科幻片里的情节,而是正在发生的事实。
一个表情符号,真的可能成为AI窥探我们内心世界的钥匙。
01 AI如何“看穿”一个表情符号
很多人觉得,AI分析表情是一件“机械化”的事情,笑脸表示“开心”,哭脸表示“难过”。要是这么简单,那也太小看现在AI了。
实际上,这里面有两个特别核心:
第一个,“语境融合向量”。
AI看你发的表情,它压根就不是单独看那一个笑脸或者哭脸。你发个“😊”,要是前面说的是“今天发工资了”,那机器肯定知道你这是真开心。可你要是说“行,这事就这么干吧”,再跟上一个“😊”,那这感觉就完全不对了。
AI怎么知道这里头的道道?它会把你前面说的“行”、“这事”、“就这么干吧”这些话,跟你那个“😊”表情,一股脑全塞进一个叫“转换器”的东西里面。你说的每个字、发的每个表情,全都给变成了一串它自己才懂的数字密码。但最有意思的是什么呢,那个“😊”笑脸最后变成的数字密码,会因为前面跟着的是“发钱了”还是“行吧”,变得完完全全不一样。
所以说,AI读的根本不是那个笑脸,而是那个笑脸在你那句话的场景里,被“改造”成的新东西。这过程是活的,就像你炒菜,放了糖再放酱油,那肉味就全变了,它不是查字典。它等于是把字和表情搅和在一块儿,看到了一个更真实、更完整的你。
第二个,“个人表情词典”。
这个就更有意思了。我们每个人用表情的习惯,其实天差地别。比如有的人发“💀”是表示“笑死我了”,有的人就是字面意思,觉得事情很恐怖。AI怎么区分?靠的是海量的数据和你个人的历史记录。
当你用得多了,AI就会在你身上打上一个“标签”。它会默默记录,你每次用“💀”的时候,前后文的情绪大概率是积极的还是消极的,AI就会把这个用法,记在你的“个人档案”里。这已经不是简单的自然语言处理了,这有点行为分析和社会学的意思在里面了。
它在学习的是你个人的、独特的“方言”。
哪怕你跟朋友用“内部暗号”一样的表情聊天时,别以为AI看不懂。它可能比一个不明所以的外人,更懂你们之间那种微妙的情绪传递。它通过观察你和特定人群的互动,给自己做“特训”,不断微调模型,让它对你的理解越来越精准。
02 从情绪预测到“熵”的战争
AI现在能做到这些,其实是有点让人毛骨悚然的!
未来各大社交软件和手机APP都植入了AI,那么你跟朋友聊天的记录,你的社交评论……AI能把你最近一个月、甚至一整年的表情,给你画出一条“心情”曲线。从这条线上,它能看出你这人平时的性格怎么样。
更绝的是,它能看着你这条线最近的走向,来猜你下一步会怎么样。打个比方,它要是发现你连续三天乐呵呵的表情越来越少,还开始用一些很累、很烦的表情,那它可能就判断你快扛不住了,要emo了。
这时候,你的手机软件可能就会给你推送放松的音乐,好像很关心你。但你反过来想想,它也能趁你心情跌到谷底的时候,给你推个东西,告诉你买了就能开心……
你看,它已经不是在分析你过去干了什么,它是在动手干预你的未来了。
这才是AI“读心术”这事真正让人不舒服的地方!
大家都知道我们人类说话写字,句子长的长短的短,有时候还爱重复,想到哪说到哪,特别随性,不完美。
有个词管这个叫“熵”很高。
但AI写的东西呢,弄出来的句子,长度、用词,都特规整,没啥意外,这就是“熵”很低。
所以就有意思了,AI能看懂我们,反过来,我们能一眼看出是AI写的,就是因为它太整齐了,太完美了,反而假。这就成了一场比赛了。
AI靠分析我们的“乱”来猜我们,我们靠识别它的“齐”来防着它。那以后会演变成什么样?AI肯定会开始学着“捣乱”,它会故意在写东西的时候,加点废话,弄点小毛病,把句子弄得长短不一,装得跟人说的话一样。到那个时间上,机器的“指纹”就彻底没了,人和机器的边界就彻底糊了。
所谓“读心”的最高境界,不是看懂你发的表情,而是它能把自己伪装得跟你一模一样,让你跟它聊天的时候,一点防备都没有,真到了那一步,才是真的吓人。
03 “AI读心术”执行指令模板
为了随着AI被训练的数据越来越多,我上面说的这些不是可能,而是必然会成为现实!其实我这里也可以直接给出一个提示词,企业或者相关行业可以将这个提示词植入到你的APP或者软件中去测试,就会自动分析一个用户的行为了。
单纯的知识分享(以下是初级简单的提示词,并非最后成型的高质量提示词),禁止任何人用于非法用途!
# 指令框架:多维情感与潜台词解构
##1. [角色设定 & 分析目标]
– 核心角色:你的任务不是进行字面翻译,而是通过融合语境、用户行为模式和符号学理论,对所有信息进行深度解码。
-核心目标:针对下方提供的[用户消息],执行一次彻底的“情感与意图穿透”分析,输出一份关于信息发送者真实状态的深度洞察报告。
## 2.[输入信息 & 关键背景]
– 核心分析对象:
– 用户消息:“[在此处插入包含文本和表情符号的原始消息,例如:‘我没事,你先忙吧😊’]”
– 必要分析维度 :
-对话前文概要: “[在此处简述消息前的对话流向,例如:‘A向B连续追问了三次周末计划,B在长时间未回复后,发出了这条消息。’]”
– 用户已知习惯 (可选,如无则忽略): “[在此处描述用户的常规表达习惯,模拟‘个人表情词典’,例如:‘该用户平日极少使用😊,通常用😂或👍来表达积极情绪。’]”
– 关系背景: “[在此处定义发送者与接收者的关系,例如:‘情侣关系/普通同事/上下级’]”
##3. [分析指令 & 思考路径]
– 第一步:表层信息拆解。
– 分别陈述文本的字面含义和表情符号(Emoji/Emoticon)的通用公共含义。
– 第二步:语境融合分析 。
– 关键指令:绝对禁止孤立地解读表情符号。评估[对话前文概要]和[关系背景]如何剧烈地改变或强化了文本与表情符号的含义。那个“😊”在这里是被“污染”成了讽刺,还是被“证实”为真诚?详细阐述这个“化学反应”的过程。
– 第三步:深层意图挖掘
– [核心“读心”环节]。
– 真实情绪判断:*基于以上分析,判断发送者最可能隐藏的真实情绪是什么?(例如:失望、疲惫、被动攻击、无奈、宽慰等)。
-潜台词破译:这句话背后,没有说出口的潜台词是什么?(例如:“我其实有事,但不想再和你说了”或“请不要再追问我了”)。
– 行为动机预测:发送者发出这条信息的**最终目的**可能是什么?(例如:希望尽快结束对话、表达不满但避免直接冲突、试探对方的反应等)。
– 第四步:信心与风险评估。
– 为你的“潜台词破译”给出一个信心指数(1-10分)。
– 简要说明,如果你的判断出现偏差,最可能的原因是什么?(例如:“如果该用户的‘个人表情词典’与常规认知差异巨大,则分析可能失效。”)
##4. [指定输出格式]
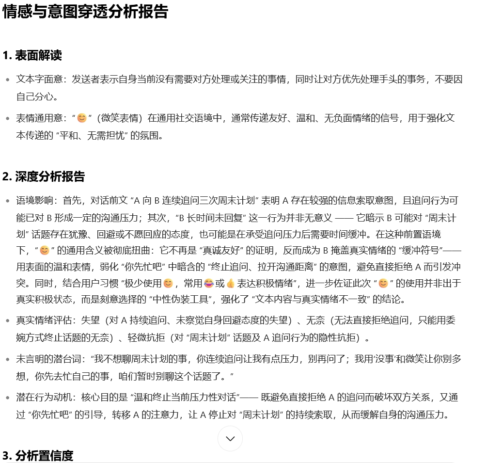
-1. 表面解读:
– 文本字面意:
– 表情通用意:
-2. 深度分析报告:
– 语境影响:[详细描述上下文如何扭曲了原始含义]
– 真实情绪评估: [具体的情绪词汇]
– 未言明的潜台词:[直接写出那句潜台词]
– 潜在行为动机: [阐述其目的]
-3. 分析置信度:
– 信心指数: [打分]
– 潜在风险: [简述]

本文由人人都是产品经理作者【抖知书】,微信公众号:【抖知书】,原创/授权 发布于人人都是产品经理,未经许可,禁止转载。
题图来自Unsplash,基于 CC0 协议。

起点课堂会员权益





AI真的很厉害,而且在不断的精细化,不断地进步,很有意思。