万字剖析AI 眼镜行业:产品内核、未来趋势与商业模式
AI眼镜,正在从“概念产品”走向“产业节点”。它既是硬件创新的延续,也是人机交互范式的重构,更是AI落地的关键入口。本文从产品内核出发,系统梳理AI眼镜的技术演进、场景拓展与商业模式,试图回答一个核心问题:AI眼镜,究竟是下一个智能终端,还是一场被高估的叙事泡沫?

在科技飞速迭代的当下,AI 眼镜作为前沿智能穿戴设备,正站在重塑人类交互与生活模式的风口浪尖。
它绝非传统眼镜的简单智能化延伸,而是融合了人工智能、精密光学、高效传感等多元顶尖技术的结晶,试图成为人类感官与认知的外挂,解锁全新的交互维度与应用版图。
深入探究 AI 眼镜的产品内核,洞察其未来趋势,拆解商业模式,不仅能为产品经理们提供战略级的思考框架,更是窥探未来智能生活形态的关键窗口。
一、行业分析:乘技术东风,市场爆发在即
近年来,AI 眼镜市场犹如被点燃的火药桶,呈现出井喷式增长态势。底层技术的群体性突破,如人工智能算法的持续精进、微型化传感器性能的飞跃,以及显示技术从萌芽到成熟的蜕变,为 AI 眼镜功能的拓展与体验的优化注入了源源不断的动力。
从市场数据这一 晴雨表来看,2024 年全球 AI 眼镜销量成功破百万大关,达到 152 万副,而行业研究机构WellsennXR 预测,2025 年这一数字将近乎翻倍,飙升至 350 万副,同比增长率高达 130%。
更具想象力的是,展望 2035 年,AI 眼镜年销量有望触及 14 亿副的天文数字,这一数据不仅彰显了 AI 眼镜广阔的市场前景,更预示着一个全新的智能硬件时代即将拉开帷幕。

Al眼镜(Artificial inteligence Glasses)是一种集成人工智能技术的智能可穿能设备,通常结合音频、摄像、显示等功能,通过语音、手势或眼动等多种输入方式,A1眼镜能够实时处理和展示增强现实信息,提供智能辅助和交互体验。
AI眼镜产品旨在提升用户在日常生活和工作中的效率与体验,成为连接数字与现实世界的桥梁。在消费级市场中,AI 眼镜也逐渐成为人们日常生活的得力伙伴,无论是出行时的智能导航、社交中的实时翻译,还是记录生活点滴的便捷拍摄,都极大地提升了生活的便利性与趣味性。
二、竞品分析:群雄逐鹿,差异化竞争凸显
小米 AI 眼镜

小米:价比全家桶
产品卖点:1200 万第一视角+小爱全域 AI,999 元就能用眼镜指挥全屋小米设备。
用户记忆点:最便宜的全生态遥控器。
华为智能眼镜

华为: 技术旗舰
产品卖点:盘古大模型+±3° 精度的“空中打字”,1080P 可变焦 HUD 连汽车导航都能投。
用户记忆点:把科幻片手势交互第一次做到可用。
Rokid 智能眼镜

Rokid – 提词器之王
产品卖点:镜片 5 米可见的隐形提词,心率/睡眠实时播报,主播 3 小时直播不卡词。
用户记忆点:开口忘词救命眼镜。
Xreal 智能眼镜

Xreal:口袋 IMAX
产品卖点:201英寸等效巨幕+120 Hz 高刷,插上手机就能 4K HDR,飞机高铁即开即看。
用户记忆点:随身携带的头等舱影院。
通过对上述竞品的深入剖析不难发现,在 AI 眼镜市场中,不同企业基于自身的技术优势、市场定位与战略规划,在功能侧重、技术应用、目标用户群体等方面呈现出显著的差异化特征。

这种多元化的竞争格局,既为消费者提供了丰富多样的选择,也为行业的持续创新与发展注入了强大动力。对于新进入者或寻求产品迭代升级的企业而言,如何在竞争激烈的市场中找准差异化定位,挖掘尚未被充分满足的用户需求,将成为在 AI 眼镜市场中立足与发展的关键所在。
三、商业模式:多元路径,挖掘商业潜力
硬件销售模式
作为最基础、最直观的商业模式,硬件销售直接面向终端消费者,通过产品的性能优势、设计创新与品牌影响力吸引用户买单。
小米、华为等行业领军企业,凭借在消费电子领域积累的深厚品牌底蕴、庞大的市场渠道以及卓越的产品研发能力,推出的 AI 眼镜产品在市场上获得了广泛的认可与较高的销量。

为了在激烈的市场竞争中持续保持优势,企业需要不断加大研发投入,紧跟技术发展前沿,引入新型材料、优化产品结构设计,提升产品的整体性能与品质;同时,注重用户需求调研,根据市场反馈及时调整产品功能与外观设计,推出更贴合用户需求、具有创新性的硬件产品,以吸引更多消费者选择并持续购买其产品。
软件服务收费模式
在硬件销售的基础上,软件服务收费模式为企业开辟了新的盈利增长点。企业通过为用户提供高级、个性化的 AI 软件服务,收取订阅费用或按功能模块收费。一些 AI 眼镜产品提供的高精度图像识别、个性化语音助手定制、专属健康管理方案等增值服务,用户可以根据自身需求选择订阅相应的服务套餐。
对于行业用户,企业则针对不同行业的特定需求,开发定制化的软件解决方案,如工业企业的设备全生命周期管理软件、医疗行业的远程会诊与病历智能管理软件等,根据软件的使用时长、用户数量或功能复杂程度收取费用。
这种商业模式不仅能够为企业带来持续、稳定的收入,还能通过软件服务的不断优化与升级,增强用户对产品的粘性与忠诚度。
广告与内容变现模式
AI 眼镜作为用户日常高频使用的贴身智能设备,拥有庞大的用户流量与精准的用户画像,这为广告与内容变现提供了得天独厚的条件。
在合规、尊重用户隐私的前提下,企业可以利用 AI 技术对用户的位置信息、浏览历史、消费偏好等数据进行深度分析,实现广告的精准推送。
当用户身处商场附近时,AI 眼镜可推送周边商家的优惠活动信息;
根据用户平时的阅读喜好,推送相关的电子书籍、新闻资讯等内容广告。
企业还可以与内容提供商展开深度合作,为用户提供丰富多样的付费内容,如独家影视资源、高品质有声读物、专业知识课程等,通过与内容提供商的分成模式实现盈利。
这种商业模式需要企业在用户体验与广告、内容投放之间找到精妙的平衡,避免过度营销对用户体验造成负面影响,确保用户在享受有价值内容与服务的自愿接受广告信息,实现三方共赢的局面。
数据服务模式
AI 眼镜在运行过程中会收集海量的用户数据,这些数据蕴含着巨大的商业价值。
企业通过对用户行为数据、健康数据、地理位置数据等进行深度挖掘与分析,能够提取出有价值的信息洞察,为其他企业提供专业的数据服务。
- 为广告商提供精准的用户画像与市场趋势分析报告,帮助其制定更具针对性的营销策略,提高广告投放的效果与转化率;
- 为医疗机构提供大规模的健康数据样本,支持医学研究与疾病预测模型的开发;
- 为城市规划部门提供居民出行数据,辅助城市交通规划与基础设施建设决策。
在数据服务模式下,数据安全与隐私保护至关重要,企业必须建立完善的数据安全管理体系,严格遵守相关法律法规,确保用户数据的合法、安全使用,才能赢得用户信任,实现数据价值的可持续挖掘与利用。
四、运营模式:精细运营,保障持续发展
产品研发运营
在技术飞速发展、用户需求快速变化的 AI 眼镜市场,持续的产品研发创新是企业保持竞争力的核心驱动力。企业需要密切关注行业前沿技术动态,加大在人工智能算法优化、新型显示技术研发、传感器性能提升等关键领域的投入,不断提升产品的技术含量与性能表现。
积极探索新型人工智能算法,提升语音识别、图像识别的准确率与响应速度,优化用户交互体验;投入资源研发更轻薄、高分辨率、低功耗的显示技术,解决当前显示效果与佩戴舒适度之间的矛盾。同时,建立高效的研发团队,加强与高校、科研机构的产学研合作,充分利用外部创新资源,加速技术创新与产品迭代的速度,确保企业产品始终走在行业前列,满足用户不断升级的需求。
供应链运营
AI 眼镜的生产制造涉及到复杂的供应链体系,从芯片、传感器、光学器件等核心零部件的供应,到整机组装、质量检测,每个环节都对产品的质量、成本与交付周期产生重要影响。
企业需要与优质供应商建立长期稳定的战略合作伙伴关系,通过签订长期供应合同、共同研发等方式,确保关键零部件的稳定供应与质量可靠性。
同时,运用大数据分析、供应链管理软件等工具,优化供应链管理流程,实现采购、生产、库存、配送等环节的精准协同与高效运作。通过大数据预测市场需求,合理安排生产计划,避免库存积压或缺货现象的发生;优化物流配送网络,降低物流成本,提高产品交付效率,确保产品能够及时、准确地送达用户手中。
市场推广运营
在产品同质化竞争日益激烈的市场环境下,精准、有效的市场推广是提升产品知名度、扩大市场份额的关键手段。企业需要制定全方位、多层次的市场推广策略,充分利用线上线下多种渠道进行产品宣传与推广。
线上方面:
- 借助社交媒体平台、科技资讯网站、电商平台等渠道,发布产品信息、技术亮点、用户案例等内容,吸引潜在用户的关注;
- 通过搜索引擎优化(SEO)、搜索引擎营销(SEM)等手段,提高产品在网络搜索结果中的曝光率;
- 与行业 KOL、科技博主等意见领袖合作,开展产品评测、体验分享等活动,借助其影响力与粉丝基础,扩大产品的传播范围。
线下方面:
- 举办产品发布会、体验活动、行业展会等,让用户亲身体验 AI 眼镜的独特魅力;
- 与线下零售商、经销商合作,建立广泛的销售网络,提高产品的铺货率与市场覆盖率。
用户运营
以用户为中心的运营理念是企业实现长期稳定发展的基石。企业需要建立完善的用户反馈机制,通过在线客服、用户论坛、问卷调查等多种渠道,广泛收集用户在产品使用过程中遇到的问题、提出的建议与需求。
对用户反馈进行及时、深入的分析与整理,将其作为产品优化升级、功能迭代的重要依据,确保产品始终能够满足用户的实际需求。
同时,注重用户个性化服务的提供,通过 AI 技术对用户行为数据、偏好数据等进行分析,为用户定制个性化的产品功能设置、服务推荐,提升用户体验的满意度与忠诚度。开展用户社区运营、会员活动等,增强用户之间的互动与粘性,营造良好的品牌口碑与用户生态。
五、SWOT 分析:洞察全局,把握机遇与挑战
优势(Strengths)
便捷性与实时交互优势显著
AI眼镜作为可穿戴设备,具备随时随地佩戴、随时使用的便捷特性,打破了传统智能设备在使用场景与时间上的限制。
与手机等传统设备相比,AI眼镜通过语音指令、手势识别等自然交互方式,实现了无需手动操作的实时交互体验,尤其在双手忙碌(如驾驶、工作场景)或紧急情况下,能够为用户提供更为高效、便捷的信息获取与任务执行方式,极大提升了用户体验的便捷性与流畅性。
个性化体验打造能力强
依托先进的人工智能技术,AI眼镜能够深度分析用户的使用习惯、兴趣偏好、健康数据等多维度信息,为用户量身定制个性化的服务与体验。
从个性化的语音助手音色、交互方式,到根据用户健康状况定制的健康管理方案,再到基于用户兴趣推送的内容资讯,AI眼镜能够满足不同用户的独特需求,提供独一无二的个性化体验,有效增强用户对产品的认同感与忠诚度。
多领域应用潜力巨大
如前文所述,AI眼镜在工业制造、医疗健康、教育培训、消费娱乐等多个领域展现出了广阔的应用前景。
通过与不同行业的深度融合,AI眼镜能够为各行业提供创新性的解决方案,提升行业生产效率、改善服务质量、创造全新的业务模式。
- 在工业领域,实现远程协助、设备巡检智能化,降低生产成本;
- 在医疗领域,辅助手术、远程诊断,提高医疗服务的可及性与精准度;
- 在教育领域,打造沉浸式学习环境,提升学习效果。
这种跨领域的应用潜力,为AI眼镜行业的发展提供了丰富的市场机遇与增长空间。
劣势(Weaknesses)
技术瓶颈制约发展
尽管AI眼镜技术取得了显著进展,但目前仍面临一系列技术难题。
续航问题是困扰AI眼镜发展的一大瓶颈,由于AI眼镜集成了多种功能模块,能耗较高,现有的电池技术难以满足用户长时间使用的需求,频繁充电严重影响用户体验。
佩戴舒适度方面,部分产品由于重量分布不合理、材质不亲肤、设计不符合人体工程学等原因,导致用户长时间佩戴后出现耳部、鼻部疼痛等不适症状。
AI技术在复杂环境下的准确性与稳定性也有待提高,如在嘈杂环境中语音识别准确率下降、光线复杂场景下图像识别出现偏差等问题,影响了产品功能的正常发挥与用户对产品的信任度。
隐私与安全隐患突出
AI眼镜作为数据采集与处理的终端设备,在使用过程中会收集大量用户的个人隐私信息,如面部识别数据、地理位置信息、健康数据等。
这些数据一旦泄露,将对用户的隐私安全造成严重威胁。AI眼镜的安全防护机制相对薄弱,容易受到黑客攻击,导致设备被恶意操控、数据被窃取篡改等安全事件发生。
随着AI眼镜的普及与应用场景的拓展,隐私与安全问题日益凸显,成为制约行业发展的重要因素之一,需要企业与相关监管部门共同努力,加强技术防护与法律法规建设,保障用户权益。
机会(Opportunities)
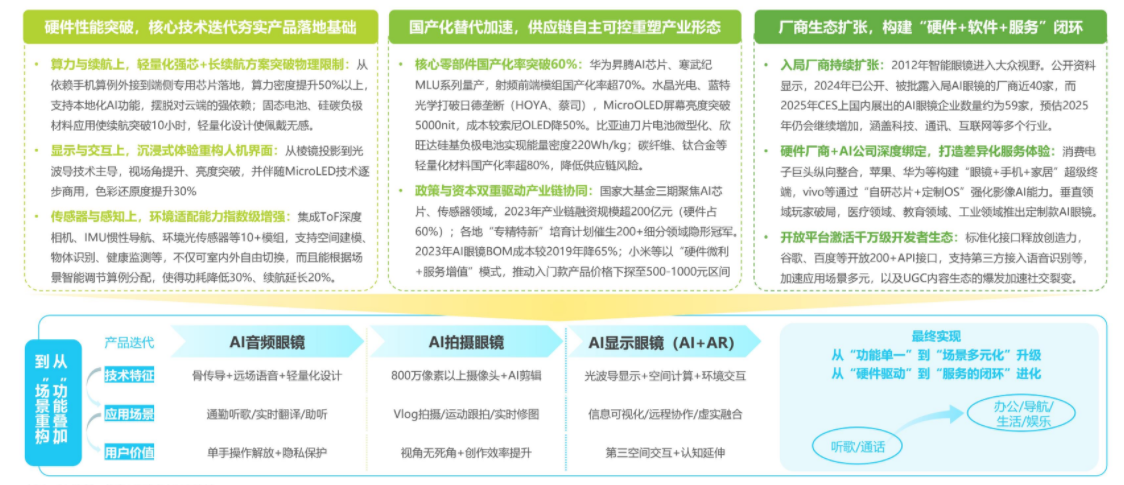
技术创新驱动体验跃迁:新型显示与材料技术突破为产品升级提供可能,如Rokid 乐奇眼镜采用 49 克超轻镜体集成双光波导模组,配合1500nit 高亮度显示,解决了户外可视性与佩戴舒适度的核心矛盾,这类技术创新将加速消费级市场渗透。

- 专业场景规模化验证:垂直领域的落地案例已证明商业价值,杭州交警佩戴Rokid眼镜使车辆核验效率提升87.5%(从80辆/小时增至150辆小时),文博领域200余家博物馆的AR导览合作验证了“刚需场景+AI眼镜”的可行性,公共安全、工业巡检等领域有望复制该模式实现批量采购。
- 产业链协同降低准入门槛:上游供应链成熟度提升降低创新成本,佰维存储的ePOP存储产品、龙迅半导体的桥接芯片已批量供应头部品牌,中游蓝思科技等代工厂具备规模化生产能力,使企业可聚焦核心算法与场景设计,加速产品迭代。
- 资本与政策双重加持:Rokid乐奇眼镜众筹破361万美元的市场热度,将吸引更多资本涌入;而智能穿戴设备向专业领域拓展的趋势,可能触发交通、医疗等行业的专项扶持政策。
威胁(Threats)
- 市场竞争进入白热化阶段:头部企业与创新公司形成多维度竞争,华为聚焦高端AI交互、Xreal深耕消费级观影、Rokid抢占垂直场景,新进入者需突破技术或成本壁垒。同时智能手机厂商可能通过生态延伸切入市场,加剧同质化竞争。
- 价格与成本的平衡难题:高端技术(如光波导显示、高精度传感器)仍依赖进口,导致主流产品价格偏高;而低价产品易陷入“体验缩水—用户流失”的恶性循环,如何在成本控制与体验保障间找到平衡点成为关键挑战。
- 隐私监管政策日趋严格:AI眼镜的图像采集、位置追踪功能触及隐私红线,欧盟《通用数据保护条例》(GDPR)已对可穿戴设备数据使用设限。国内若出台类似监管政策,将增加企业合规成本,限制部分功能开发。
- 用户习惯培养周期漫长:大众对“眼镜形态智能设备”的认知仍停留在小众科技产品,30%潜在用户担忧佩戴美观性,25%质疑实际使用频率,改变用户依赖手机的交互习惯需长期市场教育。
六、未来预测:技术、市场与生态的演进方向
技术演进:三年实现轻量全能突破
- 显示与形态:2026年前将实现30克以内超轻机身,MicroLED技术使显示亮度突破2000nit,视场角扩展至150°,彻底解决户外可视性问题;
- AI交互:端云协同大模型普及,本地端实现95%以上的语音/手势识别准确率,云端支持实时多模态数据处理(如同时完成图像识别+翻译+导航);
- 续航与功耗:固态电池技术使单次续航延长至8小时,配合智能休眠算法,待机时间突破72小时。
市场格局:专业先行,消费爆发的双轮驱动
- 短期(1-2年):专业级市场占据主导,公共安全、工业、医疗三大领域合计销量占比超60%,如交通执法类产品有望实现百万级部署;
- 中期(3-5年):消费级市场迎来拐点,千元级入门产品推动渗透率从不足0.1%提升至5%,健康监测、智能导航成为核心刚需功能;
- 长期(5年以上):形成高端专业+大众消费分层市场,专业级产品聚焦垂直场景定制化,消费级产品成为智能手机的核心辅助设备。
生态构建:从硬件单品到场景生态跃迁
- 服务层:第三方开发者生态崛起,针对不同职业的垂直应用(如医生专用影像分析工具、教师备课助手)数量爆发式增长;
- 数据层:合规前提下的跨设备数据协同,AI眼镜与智能手表、汽车车机形成“健康-出行-工作”数据闭环,提升服务精准度;
- 内容层:AR原生内容成为新增长点,影视、游戏厂商推出专属沉浸式内容,文博、旅游领域的AR数字化内容覆盖量增长10倍以上。
七、总结:AI 眼镜的价值重构与产品经理启示
行业核心逻辑:从工具到视觉入口的价值升级
AI 眼镜的终极价值并非替代手机,而是成为解放双手的视觉交互入口,其核心竞争力体现在:
一是场景适配能力,参考Rokid在交通执法场景中实现核验效率翻倍的精准价值交付;
二是技术平衡艺术,即在重量、续航、显示效果等矛盾维度找到最优解;
三是生态协同深度,能否与行业伙伴共建硬件 + 服务 + 内容的价值网络。
当前行业已度过技术验证期,进入 “场景规模化” 与体验标准化的关键竞争阶段。
产品经理的视角多关注
- 差异化定位:避开同质化竞争,选择“技术优势+场景刚需”的交叉领域(如华为的高端交互、Rokid的垂直场景),切忌追求“全能型产品”;
- 体验优先级排序:消费级产品优先解决“重量<200g、续航>4小时、户外可视”三大痛点,专业级产品聚焦“任务效率提升>30%”的核心指标;商业闭环设计:硬件盈利需结合服务变现,如工业级产品可采用“硬件低价+运维服务年费”模式,消费级产品通过内容订阅实现长期收益;
- 合规前置布局:在产品设计初期嵌入数据加密、权限分级功能,应对日益严格的隐私监管,建立用户信任壁垒。
行业终局判断
未来5-10 年,AI 眼镜将成为继智能手机后的下一代移动计算终端,但其普及路径不会复制手机的 全民统一形态,而是呈现千人千面的场景化形态。在工厂是智能巡检镜,在医院是手术辅助镜,在日常生活中是轻量信息镜。最终胜出的企业,必然是既能突破技术瓶颈,又能精准锚定场景价值,更能构建开放生态的技术+商业复合型玩家。
本文由人人都是产品经理作者【造梦产品论】,微信公众号:【造梦产品论】,原创/授权 发布于人人都是产品经理,未经许可,禁止转载。
题图来自Pexels,基于CC0协议

起点课堂会员权益





谢谢,欢迎一起讨论!