AgentKit无用矣,OpenAI需要明白:AI表格才是企业工作流的核心
本文通过一个实际案例,深入探讨了AI表格如何成为企业工作流的核心,以及如何通过多维表格实现数据的快速组织和流程的自动化。

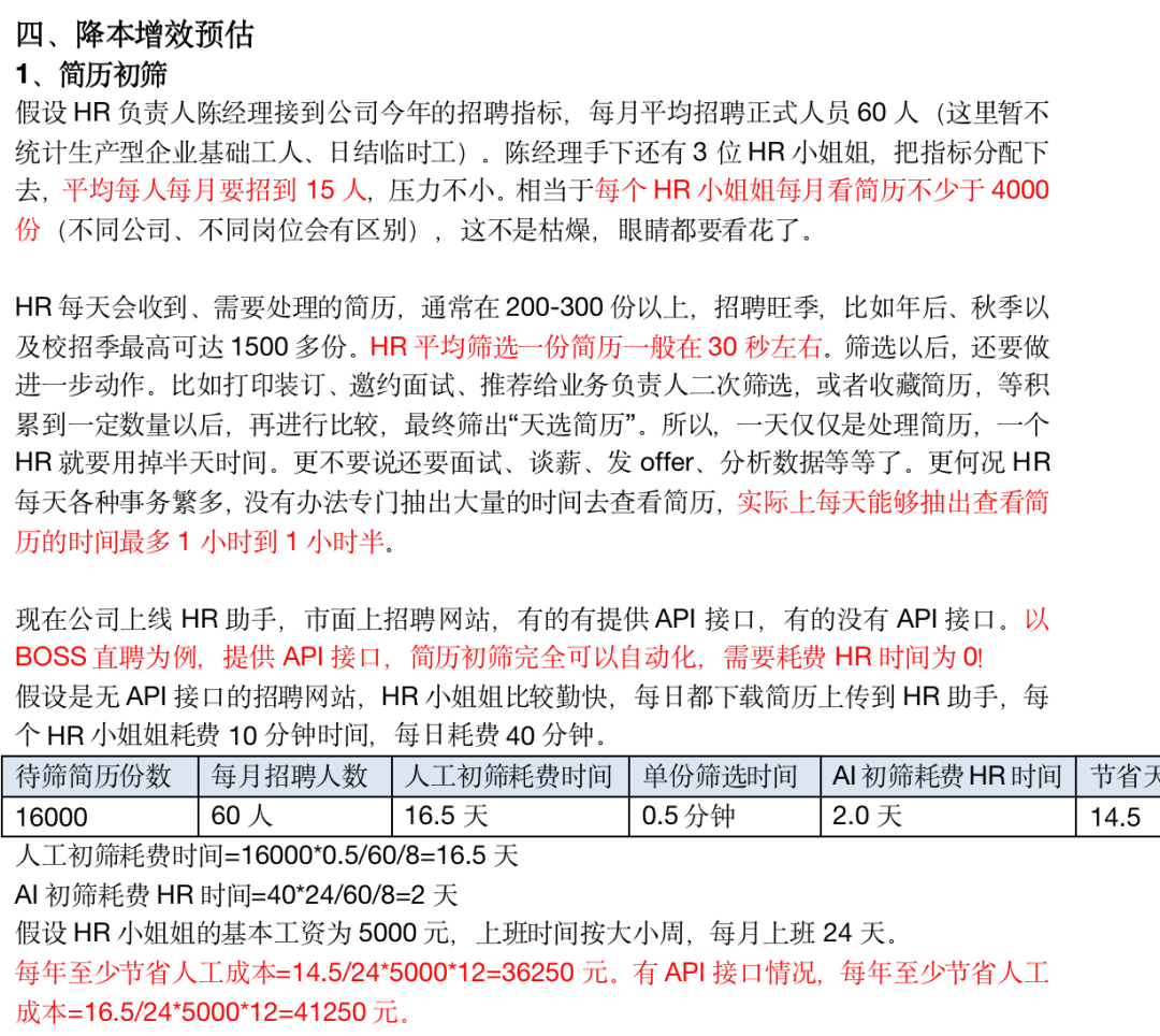
之前我们一直在说:AI表格才是企业降本增效的核心,很多同学其实并不理解其中含义。所以,今天我们就用一个实际案例来进行更系统性的阐述,先看效果,我们后续再说实现:
首先还是要回归本质:企业到底要什么,当前多数企业缺什么,他们为什么不补足?
企业缺什么?
对于企业视来说,他们没有那么多花花肠子,他们就想要一套多人分散录入 → 集中汇总 → 统一分析 → 按权限查询的轻系统。
对于很多中小型公司,比如一些200人的电销体系公司,他们根本没业务系统。最初他们理想的系统就是Excel,但Excel天然是有缺陷的,比如以下案例:
大概在五年前,那时候还没有多维表格这种东西,公司有个需求非常令人抓狂:
当时公司需要大量的外部兼职人员一起协作整理数据,这其中涉及到了大量的工作,包括:
- 每天内部人员得面试大量兼职人员,单日数据过百后,没有系统支撑,操作情况一团乱麻;
- 兼职初面通过后进入作业群,需要实操完成一份作业,内部员工判断没问题才转为长期兼职人员;
- 实际进入数据处理阶段,又会面临着提交->初审(通过,打回重做)->复审(通过、打回重做)等反复流程;
- 最后晚上按照实际完成情况进行数据归档以及结账;
以上是一套完整的SOP工作流,执行周期也就3个月,开发系统首先来不及其次迭代效率跟不上。
因为经常性碰到有人乱改数据,还看不到日志,我这边就很烦躁了;又因为没有消息通知,经常某个节点被卡着,为此调派了3个项目经理去组织,但实际做下来依旧各种问题…
其实这里的需求非常简单:在Excel的基础上,加一个权限控制(视图控制)和数据更新后的定向通知功能即可。
而就是这个简单的功能,在多维表格之前,我一时之间是束手无策的!
以上就可以实际回答企业缺什么和为什么不开发的问题,其实从这里也可以看出,企业缺的是一套可以快速组织数据和流程的工具,如果能用自然语言实现是最好的,因为整理SOP很烦。
难点在SOP
前面我们说了,企业想要的是一套轻量级系统,低代码平台可以,而自然语言可以实现是最好的!
只不过这里的难点并不是工具,而是如何组织流程和数据,根据以往经验,要完整实施一套中等规模的AI工作流类系统大概需要3个月,其中2个月都在跟企业一起梳理流程,梳理的流程会有两个产物:
SOP流程图以及数据结构,这个东西就是我们所谓的“AI时代的自然语言”,他长这个样子:


也可以是这个样子:

甚至需要各种核算成本:

总而言之,工作流类项目的难点在于形成SOP,形成SOP的难点又在沟通交流,这个一直是管理上的难点…
最后,让我们将上述HR流程的简单部分做下实现:
多维表格实现
这里用的是我们的课件,为避免复杂度增加,这里抽取其中一段完成两个功能:
- 用户上传简历文件后,系统自动解析内容,提取并填写候选人基本信息到表格中;
- HR通过修改状态字段(如“简历通过”),即可将该候选人自动同步到简历通过表;
功能确定后就是进行数据表设计,这个动作在SOP梳理结束后会比较简单:
简历表主要用于管理面试流程,包括状态字段:待面试、一面通过、一面未通过、二面通过、二面未通过。
状态变化自动控制面试流程:
- 面试官分配完成后,系统向对应面试官发送面试通知。
- 面试结束且二面通过后,候选人信息会自动写入待入职表。
- 待入职表,存放所有面试通过的候选人,由HR安排入职流程。
这里有几个自动化要求:
- 自动解析简历并填充信息,提高数据录入效率。
- 面试状态流转自动化,减少人工操作。
- 信息同步贯穿整个招聘流程,实现从简历收集到入职安排的闭环管理。
接下来是具体的表格设计:
简历表

简历通过表

待入职表

建立工作流
筛选简历工作流,主要是查看候选人的简历信息,将符合条件的候选人标记为简历通过进入到面试流程:

面试工作流,处理面试相关的流程:

自动化流程
系统通过 HTTP 接口实现三大自动化流程,核心来源基于 Coze,也可使用其他 HTTP API 实现。三大流程如下:
一、附件转在线 URL 流程
触发条件:用户上传附件。
具体逻辑:
- 判断附件内容是否发生变化且不为空。
- 调用HTTP接口获取附件的在线URL。
- 将在线URL填充到简历附件地址字段中。
二、简历附件解析流程
触发条件:监听 简历附件地址 字段的变化,且字段不为空。
逻辑:
- 调用HTTP接口获取附件内容。
- 解析简历信息。
- 将候选人的基本信息填充到简历搜集表中对应字段。
三、删除多维表格数据流程
触发条件:指定需要删除的表和记录 ID。
调用 HTTP 接口删除指定的多维表格数据。

通过http来请求coze的工作流:

飞书开放平台
要通过 API 操作飞书多维表格,需要在飞书开放平台注册并创建应用,获取 App ID 和 App Secret。
官网地址:https://open.feishu.cn/
一、注册账号并创建企业自建应用

二、获取 App ID 和 App Secret

三、配置应用权限

配置Coze工作流
最后,根据上面自动化工作流需要我们需要配置3个Coze的工作流:

工作流配置好了之后 点击右上角的三个点:

点击API之后,就能看到具体使用方法了,和普通的http接口调用一致:

需要点击授权来获取token:

至此,基于多维表格的工作流AI系统搭建完成,抛开整理SOP、写文档真的是毫无难度、索然无味啊!
结语
最后,一旦提到AI表格必定会让大家想起Agent平台如Coze、Dify,并且前两天OpenAI DevDay 2025发布了一款新的开发产品AgentKit,一套内置于 OpenAI 平台中的完整构建模块,旨在帮助开发者以更少的时间和精力,完成从原型设计到生产部署的全过程。
所以,这里要回归最初的问题:企业需要的会不会是他们呢?
AgentKit说白了就是Coze、Dify、n8n的标准竞品,只不过无论他们怎么渲染,都摆脱不了一个事实:他是一个低代码平台,而低代码平台生存的前提有两点:
第一,他是对的、好用的;第二,他有足够的流量分发给开发者。
所谓对的、好用的主要看生态和投入度,如果OpenAI是想在这个领域持续发力,是战略的一部分,那么就要清晰其服务客服的用户画像,比如飞书、钉钉就很清晰,他们就是要争夺AI Office的流量。
但如果说AI Office是OpenAI的一部分,显然AgentKit的出发点就是错的
因为无论飞书还是钉钉其重点都是AI表格,正如第一节就提到过:企业非常想要一套多人分散录入 → 集中汇总 → 统一分析 → 按权限查询的轻系统。这套轻系统就意味着AI办公的流量入口,一块非常大的蛋糕。
之前Excel/OA/低代码 都在抢这块份额,现在抢得尤其厉害的是飞书多维表格与钉钉AI表格。更确切的说法是,很多公司在挂着Coze、Dify的羊头在卖AI表格的狗肉。
只不过为什么AI表格是核心,因为在实践过程中实际使用部门非常唾弃Agent的体验,他们并不喜欢chat的体验,甚至有点排斥,他们已经习惯了Excel的操作,比如对HR、财务来说,他们能从一张Excel里面很容易就看到关键数据,而且这个动作很固定,Excel才是他们的工作台。
综上,如果OpenAI的目标是AI Office,那么他应该同步有强大的表格应用;如果不是,那么AgentKit这种低代码平台的意义是什么我就不清楚了,反正我身边的朋友要做生产级别智能体,一定会自己写代码…
比如AgentKit发布后,LangChain创始人直接表示可视化工作流构建器,那玩意没用,谁愿意做谁做呗,原因很多:拖拽不利于复杂工程啊!
原文:https://blog.langchain.com/not-another-workflow-builder/
最后,就算他们想玩这块,也没有自己的IM生态啊,所以AgentKit的出现非常神奇…
所以,最终回归第一句话:AI表格才是企业降本增效的核心,理解这句话就对外面莫名其妙的发布有自己心里一杆秤了!
本文由人人都是产品经理作者【叶小钗】,微信公众号:【叶小钗】,原创/授权 发布于人人都是产品经理,未经许可,禁止转载。
题图来自Unsplash,基于 CC0 协议。
- 目前还没评论,等你发挥!

起点课堂会员权益



