3份AI模版,帮你秒出竞品分析报告+方案评估报告
随着AI技术的发展,设计师们现在有了新的工具来提升工作的效率。这篇文章将介绍三份AI模板,帮助设计师快速生成竞品分析报告和方案评估报告。

作为设计师,我们几乎每天都会经历这样的时刻——打开五六个竞品 App,一边截图、一边排版、一边睁大我们的火眼金睛探查:
- 竞品的设计是怎么做的?
- 它为什么这么设计?
- 这么设计的优缺点是什么?
- 我们应该怎么设计?
做完设计发散后,面对三四个方案,我们也需要先自我评估:
- 每个方案的优缺点是什么?
- 还有没有更合适的方案?
- 我最推荐哪个方案?为什么?
如果你也经历过这些思考和斟酌,那么不妨来试试我们的AI竞品分析/方案评估模版。
让AI充当你的火眼金睛和设计评审团,帮你全方位洞悉竞品方案/设计方案的优缺点,弹指间输出专业的竞品分析报告和设计方案评估报告,省时省力省心的同时,还可以辅助提升自身的洞察力和方案的专业性,一起用起来吧~
模板一:纯结构化文本
适用场景:行业上比较成熟/经典的设计模式。
头部产品多有涉及,无需上传竞品截图,即可帮助你快速获取该行业通用且有效的设计策略。

以上是我们做竞品分析的一个案例,大家可以根据模版提示,修改【】内相应的描述,即可得到某领域某功能专业靠谱的建议。
在继续浏览之前,作为设计师,大家不妨将自己当做AI设想一下,面对这样的问题,你能给出哪些设计建议?然后再对比一下AI的结果,看会不会有豁然开朗的感觉?
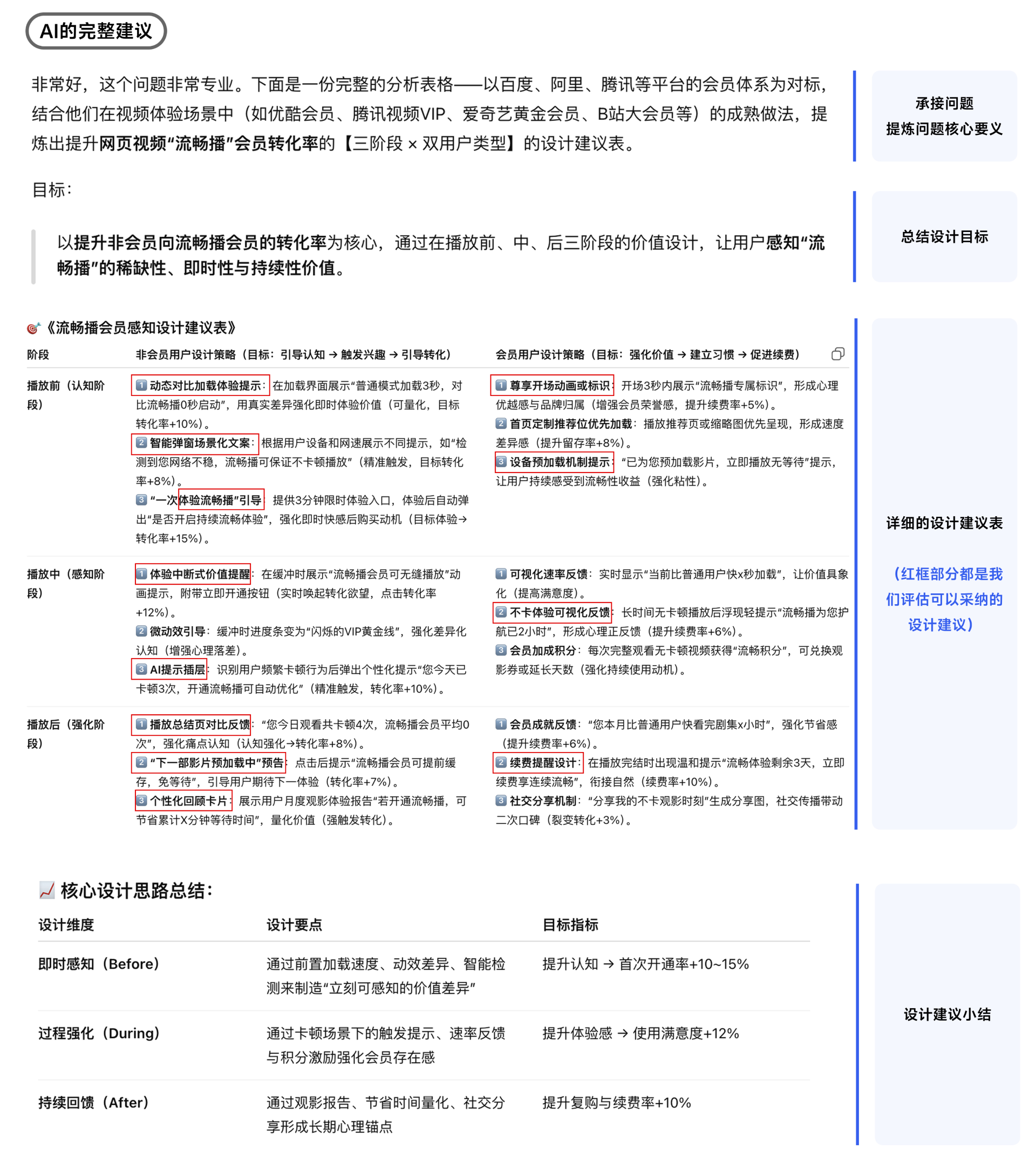
下面一起来看一下AI关于【提升流畅播转化率】的初步答复吧~
首先AI承接我们的问题,提炼了一下我们问题中的核心要求和设计目标,如下图:

然后以表格形式,输出了播放前中后三个阶段,两类用户各自的设计建议,是不是比咱们自己思考总结要高效且丰富。
如果你对这个问题有过一些研究,觉得AI的建议还不够深入,你可以直接告诉它这些你都知道,让它深入思考一下、多给一些建议,它会加足马力,瞬间给你更丰富的设计建议,如下图所示(以播放前为例):

我们可以根据这些建议,结合自身产品的设计目标进行筛选,或者让他沿着某个思路继续深化,从而得出更适合的设计策略,这比我们自己冥思苦想要高效得多。
AI不仅能帮我们发散更多策略,还可以拓展我们的思维,还是上面这个案例,其实我在第一次问AI如何提升会员转化率时,只想到了非会员转化,但AI在答复时,提到了会员的价值感知策略,这其实是一个特别宝贵的设计维度,我马上修改关键词将其纳入其中,让它同时从两个维度帮我提炼设计策略,从而把设计方案做得更完善。
同时,如果我们对用户有进一步的细分,比如易转化人群和难转化人群,还可以让它根据细分人群,给出更有针对性的建议,那我们的设计策略就会更加深入且有效。
模板二:单图素材+结构化文本
适用场景:适用于多竞品 · 单页面的对比分析。
这是竞品/方案分析最为高频的一个场景,可以帮助我们快速梳理页面从框架到细节的设计优缺点,指导我们做好核心页面的设计。
单图命名:【产品名称】or【产品名称-页面名称】
如果页面名称是相同的,可以省略页面名称,只保留产品名称即可。把图片按产品名称命名,可以帮助AI准确识别产品和页面,避免识别错误,或者张冠李戴。

如果你对竞品分析的顺序有严格的要求,不希望它打乱顺序,可以给单图编号,如果某些页面有动效,你希望它同时分析一下动效效果,可将页面录屏上传视频,如下图所示:

上传多张单图图片后,在结构化文本中,你需要增加【附件描述】,然后修改对应业务和分析维度的关键词,如下图所示:

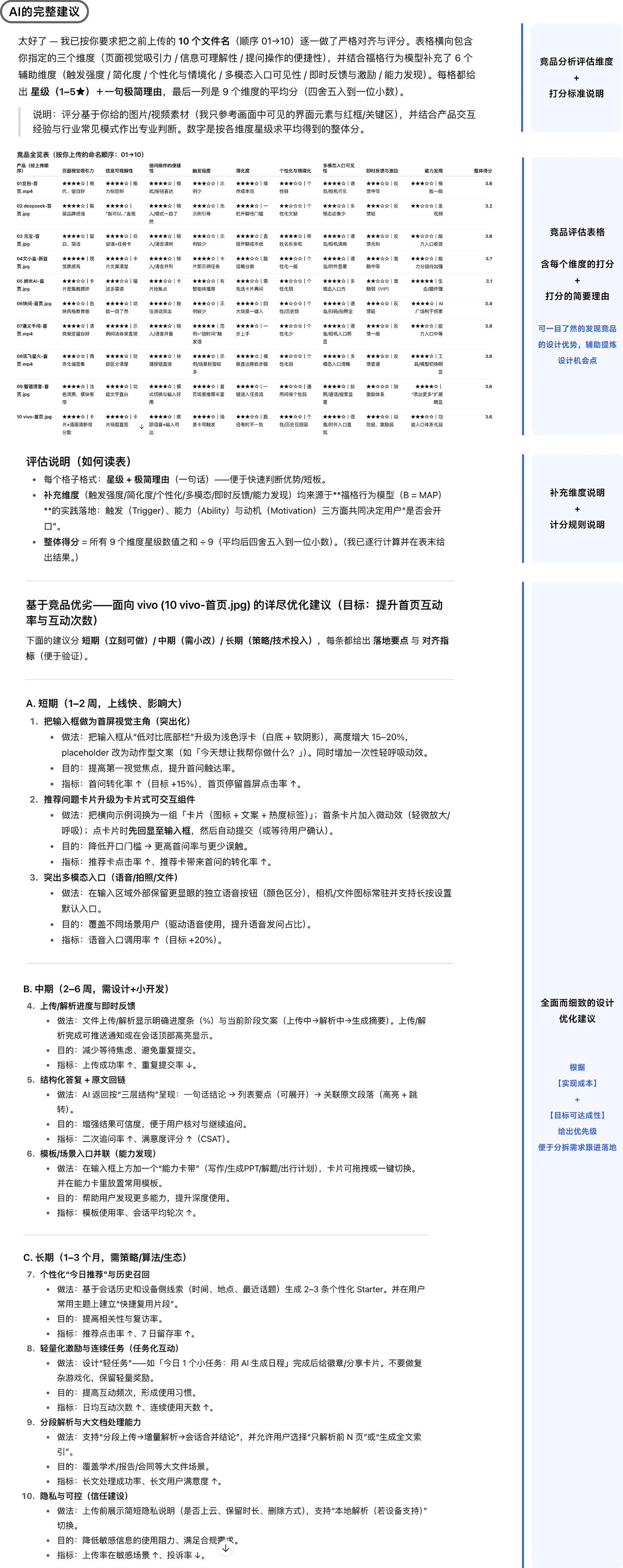
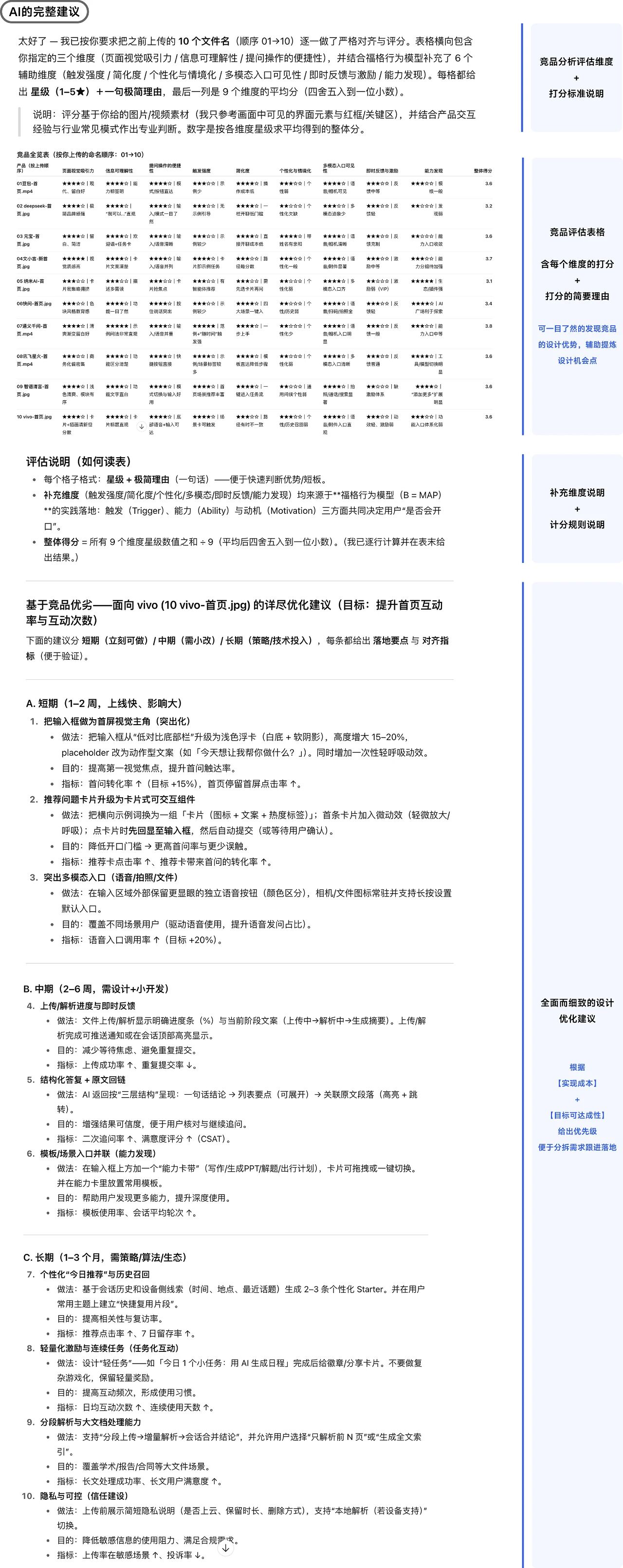
上传多张单图附件+这段结构化的文本,即可得到如下的AI结果:

从结果中可见,AI根据福格行为模型,在原来3个分析维度上,又额外补充6个分析维度,竞品评估维度更加全面。
此外,在优化建议上,AI还根据实现成本和目标达成性,拆分了短中长三个阶段的设计优化建议,详实而又专业,对我们的设计优先级排序也有很好的指导作用。
模版三:组图素材+结构化文本
适用场景:适用于多竞品 · 某功能交互流程的对比分析。
这也是交互设计师经常分析的一个场景,可以帮助我们快速梳理交互流程的设计优缺点,指导我们梳理最佳的设计流程。
分析交互流程时,建议使用下图固定模版,配合结构化文本提交,以保障分析效果。
组图模版分横向流程和纵向流程,大家可根据流程长度和竞品个数选择合适的模版。如果某个竞品流程中,少一个页面,则用灰色占位符展示,可让模型更好的理解流程。如果流程中的界面中,只有局部元素是跟功能流程相关的,则用红框圈选分析范围,可让大模型分析更有针对性。


按照模版上传组图后,在结构化文本中,也需要增加组图的【附件描述】,然后修改对应业务和分析维度的关键词,如下图所示:

组图的附件描述要求要详细一点,主要是因为目前大模型识图的准确性还不够,所以需要通过我们的描述,让大模型更正确的理解图片,从而带来更高质量的分析结果。
提交上述组图附件+结构化的文本后,我们就得到了如下结果:

从结果可见,AI在原来3个分析维度上,额外补充了4个分析维度,让竞品体验评估更全面。此外,在优化建议上,AI还根据实现成本和目标达成性,拆分了短中长三个阶段的设计优化建议,详实而又专业,对我们的设计优先级排序也有很好的指导作用。
方案评估模版
前面给出的是竞品分析的3个模版,当我们完成竞品分析和方案发散之后,如果需要对设计方案进行评估时,只需将附件描述略作修改,如下图所示:

核心是将竞品的描述修改为【这是我设计的XXX方案】,其他信息都不用变,让AI重新评估每个方案,筛选最佳方案,并给出基于最佳方案的设计优化建议即可。这样同一套模版,在帮我们完成了竞品分析之后,还可以继续帮我们进行设计方案评估。
这几套模版可以帮助大家在第一次跟大模型交互后,就得到相对高质量的答复(80分)。但在具体实践中,大家千万不要止步于此,而是要把自己当做甲方,根据自己的需求和目标,多多追问,直到AI给出你超出预期的答复为止(100分+)。
作者|李悦 编辑|GECHAOYU、张鑫
本文由人人都是产品经理作者【VMIC UED】,微信公众号:【VMIC UED】,原创/授权 发布于人人都是产品经理,未经许可,禁止转载。
题图来自Unsplash,基于 CC0 协议。

起点课堂会员权益





关键是有没有幻觉 参考材料是不是可靠
用的什么ai工具?
挺实用的,设计师做竞品分析时手动截图排版、分析逻辑零散的痛点,用 AI 模板把这个流程给效率化了。三份模板能帮设计师快速生成竞品分析和方案评估报告,不光是省时间,更重要的是把逻辑分析、总结能力这些软技能通过工具落地,让报告产出又快又系统。对设计师和需要做这类分析的岗位来说,算是 AI 在工作流里一个很实在的赋能,能把精力从繁琐的整理工作转移到核心的分析判断上
这3份AI模板能够帮助提高工作效率,而且很实用,也不用头疼很多报告了。