万字观止:别让RAG“失真”——“语料质量”方是企业级知识库落地的通关钥匙
2025年,RAG(Retrieval-Augmented Generation)几乎成了大模型项目落地的标配技术。从客服机器人到智能问答助手,从合规审查到业务支持,RAG系统正在重塑企业知识流动的方式。本文将带你穿越RAG的技术迷雾,回到第一性原理:RAG系统的核心,是构建一套“可检索、可生成、可信任”的知识库语料体系。

早期RAG实践者往往陷入“模型迷恋”,过度关注上下文窗口大小或提示词工程。但成百上千企业部署经验表明,如果知识库中充斥着过时文档、冲突政策或格式混乱的表格等噪声数据,即使是最先进的GPT系列或 Gemini系列模型,也只能自信地生成错误的答案。这种现象在数据体量大的知识库内尤为致命,被称为“垃圾进,垃圾出”(Garbage In,Garbage Out)
在生成式人工智能(GenAI)技术迅猛发展的当下,RAG(检索增强生成)架构已成为企业将大语言模型(LLM)能力落地的首选方案。RAG 通过将企业私有数据、特定数据挂载到通用大模型上,试图解决模型的知识时效性问题和幻觉问题。然而,随着 RAG 系统从概念验证(PoC)走向大规模生产环境,一个残酷的现实逐渐显现:决定 RAG 系统成败的核心要素,并非模型的参数规模或推理能力,而是被检索信息的质量——即“语料质量”。
目录
- 语料质量在知识库 RAG 中的核心作用与多维影响
- 当前阶段企业RAG系统——语料质量体系的相关痛点与启示
- 工程化路径——如何重塑知识库的语料质量
- 未来演变:语料质量治理的智能化跃迁
1. 语料质量在知识库 RAG 中的核心作用与多维影响
1.1 语料质量对RAG性能的影响
尽管RAG技术架构为解决大模型的固有问题提供了强大的框架,但其能否顺利投入使用运营,会受到一个根本性因素的制约:输入数据的质量。RAG系统的整个逻辑链条——从检索到生成——都建立在其知识库所包含的语料之上,如果作为“教科书”的知识库本身就充满了错误、过时、矛盾或无关的信息,那么无论检索算法多么先进、生成模型多么强大,最终产出的答案也必然是不可靠甚至是错误的。
检索器(Retriever)的职责是从海量文档中找到与查询最相关的内容,但如果知识库中的文档质量低下,检索器很可能优先获取到的是含有逻辑谬误或误导性的数据条目。当这些不准确的信息被传递给生成器(Generator)时,模型会尝试基于这些有缺陷的上下文来构建答案,从而导致输出内容出现事实性错误,即“幻觉”。
举个例子:一个用于提供法律合规建议的RAG机器人,如果其知识库中包含了一些已失去效力的法条、旧司法解释或依照旧法的判例,那么它很可能会基于这类语料给出一个看似权威但实则不良的建议,从而造成严重后果。同样,在金融领域,如果知识库中的市场数据未能及时更新,AI分析师可能会基于过时的信息做出错误的判断,给企业带来巨大的经济损失。
这种对语料质量的强依赖性意味着,RAG 系统的性能并非由模型本身决定,而是由知识库的质量决定。一个设计精良的 RAG 系统,其首要任务不再是优化模型参数或提示工程,而是确保其知识库中的每一份文档、每一个数据点都是准确、权威且最新的。

1.2 语料质量对系统经济性的影响
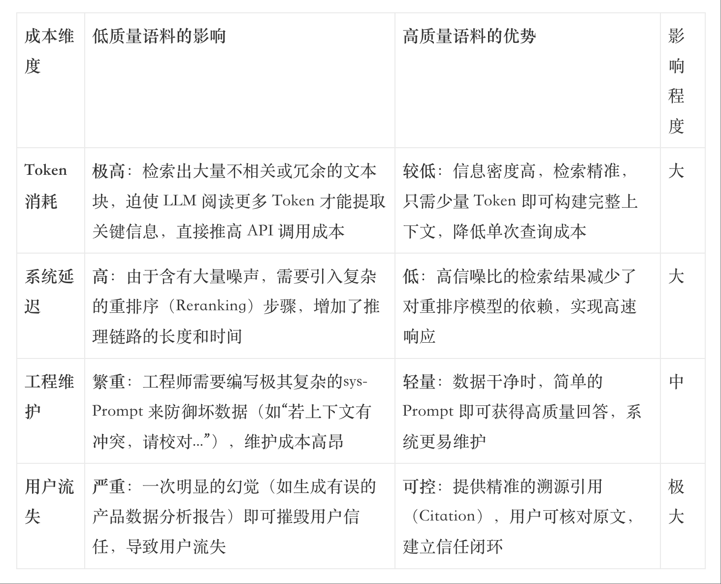
语料质量不仅关乎准确性,还直接决定了RAG系统的运营成本(Unit Economics)。低质量语料是用户流失的催化剂,是对AI算力的极大浪费。

1.3 语料质量是解决RAG核心难题的关键
1.3.1 解决大模型知识的时效性问题。作为大型语言模型(LLM)其中一个根本性局限:知识的静态性。模型的知识边界被固化在其训练数据所覆盖的时间点之前,这意味着它无法回答任何关于最新事件、新兴技术或近期政策变动的问题 。
例如,当用户询问“今天热映的电影有哪些?”或者“宇树科技公司最新发布的财报数据如何?”时,一个未经增强的LLM将无能为力。RAG技术通过连接一个可实时更新的外部知识库,完美地解决了这一时效性难题 。而语料质量在这一解决方案中扮演了决定性的角色,一个高质量的语料库,其核心特征之一就是时效性。这意味着知识库中的数据必须能够被持续、快速地更新,以反映最新的信息。
当企业构建其RAG系统时,如果能够确保其语料库(如产品文档、市场洞察数据、产品首销报告、政策法规等)能够被及时、准确地更新,那么RAG系统就能够将这些最新的知识“注入”到LLM的生成过程中。
例如,某终端设备企业在接入RAG系统后,其AI数据分析师能够实时引用最新的首销数据,使得回答的准确率大幅提升,这一显著提升的背后,正是高质量、高时效性语料的功劳。
为了实现这一点,企业需要建立一套有效的知识更新机制,能够自动或半自动地从权威数据源(如官方网站、新闻API、内部系统)抓取最新信息,并经过清洗、解析后,快速集成到知识库中 。这种动态更新的能力,使得RAG系统能够“与时俱进”,始终为用户提供基于最新事实的回答,从而将LLM从一个静态的知识容器,转变为一个动态的知识服务引擎,彻底解决了其知识过时的问题。
1.3.2 解决大模型幻觉问题中的“事实错误”。大模型的“幻觉”问题,尤其是“事实错误”(即生成与客观事实不符的内容),是其在高可靠性要求场景中应用的最大障碍。RAG技术的核心思想,就是通过检索外部权威知识来“锚定”模型的生成过程,从而有效缓解幻觉。
然而,RAG并非万能药,其缓解幻觉的效果完全取决于其所依赖的语料质量。如果知识库本身充满了错误、矛盾或未经核实的信息,那么RAG系统不仅无法纠正模型的幻觉,反而会成为放大错误信息的“传声筒” 。因此,高质量的语料是解决RAG系统幻觉问题的根本前提。
高质量的语料通过以下几个维度来杜绝“事实错误”的产生:

1.3.3 解决问答特定内容缺乏高置信度援引的问题。在企业决策、法律咨询、医疗诊断等高风险场景中,AI给出的答案不仅要求准确,更需要有高置信度的援引作为支撑。用户需要的不仅仅是一个结论,更是得出结论的完整证据链。大型语言模型本身无法提供这种援引,其回答是基于概率生成的,缺乏明确的依据。RAG 系统的本质上是“检索”与“生成”的耦合,天然地为答案提供了援引的可能性。当系统检索到相关的文档片段并基于其生成答案时,这些被检索到的片段本身就是答案的潜在援引 。然而,这种援引的置信度,同样高度依赖于语料的质量。
一个高质量的语料库,能够为RAG系统提供权威且可信的援引来源。这意味着知识库中的文档本身应该是权威的,例如来自官方发布的政策文件、经过同行评议的学术论文、具有法律效力的合同文本或企业内部经过审批的核心制度。当RAG系统基于这些权威文档生成答案时,其援引的置信度自然就高。
举个例子,一个医疗AI问答助手在回答关于阿尔茨海默症最新疗法的问题时,如果能够自动标注其答案引自《柳叶刀》的论文,那么这个答案的可信度将大大增加。
为了实现这一点,企业在构建语料库时,必须对数据来源进行严格的筛选和标注。每一份入库的文档都应该被标记其来源、作者、发布日期和权威性等级。
在检索和生成阶段,系统可以优先选择权威性更高的文档作为上下文,并在生成答案时,明确地将这些来源信息呈现给用户。通过这种方式,高质量的语料库不仅提升了答案的准确性,更重要的是,赋予了答案以“可信度”和“可验证性”,使得RAG系统能够真正胜任那些对事实依据有严格要求的复杂任务。
2. 当前阶段企业RAG系统——语料质量体系的相关痛点与启示
2.1 痛点一: 缺乏明确的语料质量评估标准
在构建企业级知识库RAG系统的实践中,容易遇到的最大痛点,也是一切问题的起点,便是缺乏一套明确、可量化、可执行的语料质量评估标准。与软件开发中有明确的代码规范、测试用例和性能指标不同,语料质量的评估在很大程度上仍然是一个“黑箱”。我们如何判断一份文档是“高质量”的?是看它的字数、格式,还是内容的准确性?准确性又如何定义?是事实无误、逻辑清晰,还是覆盖了所有关键知识点?这些问题在项目初期都没有明确的答案。
标准的缺失,导致了整个语料处理流程的混乱和低效。数据清洗团队不知道应该清洗到什么程度,业务专家无法有效地对处理后的语料进行验收,产品经理也难以衡量投入在语料处理上的资源是否带来了实际的性能提升。
此外评估标准的模糊性,直接影响了RAG系统的最终效果。由于没有统一的标准,不同来源、不同格式的文档在进入知识库时,其质量参差不齐。一些文档可能包含了过时的信息,一些可能存在事实性错误,而另一些则可能结构混乱,不适合进行向量化和检索。
当这些“低质量”的语料被纳入知识库后,它们就像一颗颗定时炸弹,随时可能在用户查询时被检索到,并导致生成模型产生错误的回答,即“幻觉” 。我们曾尝试通过一些简单的指标来评估,比如文档的完整性、格式的规范性等,但这些指标远远不足以衡量语料的“语义质量”。例如,一份格式完备的内部文档,其内容可能完全过时;而另一份格式混乱的内部文档,可能包含了最前沿、最准确的技术细节。
因此,如何建立一套能够综合评估语料的事实准确性、时效性、完整性、一致性和可理解性的标准体系,成为了我们亟待解决的首要难题。这不仅是一个技术问题,更是一个涉及数据治理、业务流程和领域知识的复杂管理问题。
2.2 痛点二:多源异构数据的清洗与集成复杂性
企业级知识库的语料来源极其复杂,这是我们面临的第二大痛点。在实际项目中,我们需要从各种异构系统中抽取数据,包括但不限于SVN库中的技术文档、Wiki中的团队协作知识、各类云文档(如飞书文档、腾讯文档)中的多人协作文档/多维表格,以及本地存储的PDF、Word、PPT文件等。这些数据源不仅在物理位置上分散,其数据格式、内容结构和更新机制也千差万别。更棘手的是,出于数据安全和业务连续性的考虑,我们不能直接在源端对这些数据进行清洗和修改,而必须建立一个独立的数据清洗和集成平台,将原始数据拉取到该平台进行处理。这一“数据搬运”和“集中处理”的模式,本身就带来了巨大的复杂性和挑战。
首先,在数据集成阶段,不同系统间的数据格式不兼容问题频发。例如,云文档中的数据格式兼容性弱,文本数据仅能通过视图等方式进行开发获取且多模态数据难以集成,而svn集成的数据虽兼容性有所提高,但可能包含大量特殊类型文档、多元素嵌套文档、未开发完成的文档等,在将这些数据统一导入清洗平台时,经常会出现解析失败、内容丢失或格式错乱的情况。特别是对于一些富媒体内容,如表格、代码块、图片注释等,在转换过程中极易出现信息丢失或语义损坏,而这些内容往往包含了关键的业务信息。
其次,在数据清洗阶段,即使成功集成了数据,后续的处理也充满挑战。我们需要对来自不同源头的数据进行去重,但由于文档标题、内容表述的细微差异,往往需要进行更为复杂特征工程达成去重目的
接着,我们需要将这些非结构化的文本转换为结构化的数据格式(如JSON结构体、Markdown结构体),以便于后续的向量化和检索。在这个过程中,如何准确地提取出文档的标题、作者、日期、章节结构等元数据,并保证其在转换过程中不失真,是一个巨大的技术难题。
最后,为了便于向量化模型更好地理解文本语义,我们通常会将文档转换为Markdown等结构化的格式。然而,这个转换过程同样可能导致语义的丢失或扭曲,例如,原文档中的列表、表格等结构信息在转换为纯文本后,其内在的逻辑关系可能就会变得模糊不清。
这一系列复杂的数据处理流程,每一步都充满了挑战,任何一个环节处理不当,都可能导致最终进入知识库的语料质量下降,从而影响整个RAG系统的效果。
2.3 痛点三:专业术语与领域知识的精准处理
在处理企业级语料时,尤其是在技术密集型行业(如硬件、芯片、生物医药等),专业术语和领域知识的精准处理是一个不容忽视的痛点。这些行业拥有大量内部约定俗成的术语、缩写、型号和概念,这些词汇对于领域内的专家来说是常识,但对于通用的语言模型和嵌入模型来说,却可能是完全陌生的“暗语”。
例如,在硬件领域,不同芯片型号之间的细微差别(如“骁龙8 Gen 1”与“骁龙8+ Gen 1”)可能代表了完全不同的性能参数和适用场景。如果模型无法准确区分这些术语,那么在回答相关问题时,就极易产生混淆,给出错误的建议。
上述这个痛点的解决,虽然相对于前两个痛点来说,技术上可能更为直接,但其复杂性在于需要深度的领域知识介入。仅仅依靠通用的NLP工具包或嵌入模型,很难对这些专业术语进行有效的语义表示。为了解决这个问题,我们通常需要采取一系列结合技术和人工的策略。
- 首先是术语标注与词典构建,即与业务专家合作,梳理出企业内部的术语表,并为每个术语提供标准化的定义和解释。
- 其次是标签映射与同义词处理,即为关键术语建立同义词或相关词的映射关系,例如将“GPU”“显卡”“图形处理器”映射到同一个概念上,以提升检索的召回率。
- 更进一步,我们可以利用这些标注好的术语数据,对嵌入模型进行领域自适应微调,使其能够更好地理解和表示这些专业词汇的语义。
例如,通过在领域语料上进行持续训练,模型可以学习到“芯片型号”与“性能指标”、“功耗”等概念之间的关联,从而在向量空间中更准确地定位这些术语。
尽管这些解决方案在一定程度上是可行的,但它们都需要投入大量的时间和人力成本,并且需要持续维护以适应业务的发展,这构成了企业级RAG系统建设中一个持续的挑战。
2.4 痛点四:知识更新与版本控制的动态同步难题
企业知识是动态演进的,新的政策出台、产品迭代、技术方案更新,都意味着知识库中的内容需要随之更新。因此,如何感知源端数据的变动,并将这些变动高效、准确地同步到RAG的向量知识库中,是我们面临的第四个,也是贯穿系统整个生命周期的核心痛点。这个痛点可以分解为两个层面:一是数据变动的感知,二是向量库的刷新。

2.5 痛点五:检索精度的“隐形杀手”
当语料质量低下时,RAG 系统会遭遇多种失效模式,这些模式常被误诊为模型能力不足:
噪声敏感性与“检索迷失”现象: 在低质量语料库中,往往存在大量语义相似但事实无关的冗余信息。向量搜索(Vector Search)基于语义距离召回 Top-K 个分块(Chunk),召回结果可能包含大量噪声,而这些噪声却极易被认为是检索模型问题。
例如,在银行客服场景中,用户询问“信用卡利息计算”,若语料库中包含大量关于“信用评分”或“贷款审批”的相似描述,且未做精细化区分治理,向量检索极易召回错误片段。LLM 被迫从噪声中取值合成答案,致使生成看似合理实则谬误的回复。
时间错位(Temporal Dissonance): 现阶段,绝大多数企业文档是动态更新的。若将没有良好版本管理的业务数据直接集成入库,那么因缺乏相应元数据(Metadata)来区分优先级的RAG系统难免会生成一些“胡言乱语”。
例如,加密货币监管或医疗协议等快速变化的领域,RAG系统同时召回了3份不同时期的市场数据,LM 无法像人类一样通过上下文推断“以最新日期为准”,而是倾向于根据检索权重平等对待所有输入信息,那回答准确率将失之千里,因为“昨日的真理很可能就是今日的谬误 ”
格式引发的认知盲区:高价值的商业知识往往锁定在非纯文本格式等非结构化数据中,例如:财务报表中的复杂表格、法条中的援引条款或工业图纸中的标注。
对于复杂的非结构化数据,传统的解析提取方法(如python-docx/pptx识别、olefile/panda读取等)会将表格“扁平化”为无意义的字符串序列,导致行与列的逻辑关系断裂。当 RAG 系统检索到这些碎片时,因缺乏结构化上下文,数据变得毫无价值,甚至引发推理错误。
2.6 启示:从“为什么RAG效果不佳”到“语料质量是根源”的认知转变
在搭建企业级知识库RAG系统的初期,项目团队往往会将大量精力投入到技术选型和模型优化上,例如选择性能更强的基础模型、调试嵌入模型、优化检索算法(如混合检索、重排序)以及进行复杂的提示工程。然而,在实际落地过程中,一个普遍的现象是,即使采用了业界领先的开源模型和算法,RAG系统的问答效果仍然不尽如人意,常常出现答非所问、事实错误、信息不全等问题。
这种“投入与产出(ROI)不成正比”的困境,促使我们重新审视整个技术栈,并最终将问题的根源从“如何优化模型”转向了“如何优化输入数据”。这一认知转变是项目成功的关键转折点。我们开始意识到,RAG系统的效果瓶颈,往往不在于检索或生成环节的技术缺陷,而在于输入的“燃料”——即语料——本身存在质量问题。这一转变的背后,是对RAG系统工作原理更深层次的理解。我们逐渐认识到,RAG本质上是一个信息检索与合成的过程,其输出的质量直接取决于输入信息的质量和完整性。当系统表现不佳时,我们不再首先怀疑模型“不够聪明”,而是开始追问:“我们提供给模型的资料是否足够好?”
通过深入分析失败的问答案例,我们发现绝大多数问题都可以追溯到语料层面:原始文档中存在过时或矛盾的信息、文档解析时丢失了表格或图片中的关键数据、不合理的文本分块策略导致上下文被切断、缺乏必要的元数据导致无法精准过滤信息,以及未能及时更新的知识导致答案与现状不符。
这些发现让我们明白,与其在下游拼命地“教”模型如何更好地回答问题,不如在上游确保提供给模型的“教科书”是清晰、准确、完整的。因此,项目的重心开始从“模型中心”转向“数据中心”,将提升语料质量作为整个RAG系统建设的核心任务。
3. 工程化路径——如何重塑知识库的语料质量
既然语料质量是核心,那么“数据工程”(Data Engineering for AI)就必须成为 RAG 项目的重中之重。提升语料质量并非一次性的“清洗”工作,而是一条涵盖摄入、清洗、结构化、增强和评估的全链路工程管线。
3.1 元数据(Metadata)治理:构建多维坐标系
在向量数据库中,所有文本都变成了数字矩阵,失去了现实世界的属性。元数据是赋予语料“身份”的唯一方式。
实施策略:在入库前,必须利用 LLM 或规则引擎提取关键元数据,并将其赋予到每一个 Chunk 上。

3.2 摄入层的变革:从“文件搬运”到“智能解析”
绝大多数企业知识存储在非结构化文档中(PDF, DOCX, PPT等等)。传统的 Python 库擅长于提取文本流,而在固定版面元素数据、多模态数据处理上显得乏力,例如:往往会将页眉、页脚、侧边栏混入正文,影响语义逻辑,丢失多模态数据与正文段落的坐标关系,影响语义结构。
3.2.1 智能文档处理(IDP)与版面分析
痛点:PDF 中的多栏排版(Multi-column layout)是语义杀手。简单提取会将左栏的第一行与右栏的第一行拼接,导致句子错乱。
解决方案:引入基于视觉模型的版面分析工具,如开源的MinerU2.0/2.5或LayoutLM(Microsoft Azure Document Intelligence),并根据业务场景进行适配性工程开发。这些工具会先将文档视为图像,识别出“标题”“段落”“表格”“图片”等区块,然后再进行 OCR 识别。这确保了文本是按照人类阅读顺序(Reading Order)被提取,保留了文档的逻辑结构。

3.2.2 表格数据的“语义化”重构
痛点:金融报表或技术规格书中的表格,一旦转化为 Markdown 或纯文本,往往丢失行列对齐信息。RAG 检索时只能找到“收入”,却不知道是哪一年的收入。
解决方案:LLM 辅助的表格摘要(Table Summarization)。
不直接对表格进行切分,而是将整个表格截取,输入给多模态大模型(如Qwen2.5-VL、DeepSeek-VL2、TableGPT2),要求其“用自然语言总结该表格的核心数据或趋势”。
工程化:原始表格 → LLM 总结 → 生成一段描述性摘要文本 → 对这段摘要进行向量化索引。
检索时:用户的自然语言提问匹配到摘要,系统召回原始表格一并传参给 LLM 进行最终回答。这种“索引摘要,返回原件”的策略能够解决大部分表格检索难题

3.3 切分策略(Chunking)的艺术:超越固定长度
切分(Chunking)是 RAG 管道中最重要的超参数。简单的“按500字符切分”是导致语料质量低下的主要原因之一,因为它容易切断语义连贯性,在实际工程中,递归字符切分(Recursive Character Splitting)是基准,但语义切分(Semantic Chunking)是进阶。
3.3.1 语义切分(Semantic Chunking)
原理:不再根据字符数切分,而是根据“语义断点”切分。
实现机制:利用嵌入模型(Embedding Model)计算相邻句子的余弦相似度。当句子 A 与句子 B 的相似度低于设定阈值时,说明话题发生了转换(例如从“产品介绍”转到了“保修条款”),此时进行切分。这确保了每个 Chunk 都是一个独立的、语义完整的知识单元,极大提升了检索的准确率。
3.3.2 父子索引策略(Parent-Child Indexing)
针对场景:法律合同或长篇技术文档。
原理:将文档切分为“父块”(Parent Chunk,例如一大章,2000 token)和“子块”(Child Chunk,例如一小段,200 token)。对子块进行向量化索引。当用户查询匹配到某个子块时,系统不只返回该子块,而是返回其对应的父块。
优势:利用小块的高精度匹配能力,同时提供大块的丰富上下文信息,解决了“检索精准度”与“生成上下文”之间的矛盾。
3.4 语料质量的评估与持续优化
3.4.1 完成从”建立多维度质量评估体系→构建用户反馈与模型迭代”的二维一体闭环。
为了系统性地评估语料质量,我们设计了一套多维度的评估指标体系,它从多个视角全面审视语料的价值,根据项目实际落地情况,丰富了数据六性在RAG知识库中的含义,并提出了人工智能时代语料评估新生的三大质量特征,这套体系主要包括下列核心维度:
- 完整性(Completeness) :评估知识库是否覆盖了所有关键的业务领域和知识点。我们通过制定知识地图(Knowledge Map),将业务分解为多个主题和子主题,然后检查每个主题下的文档覆盖率,以此来衡量完整性。
- 准确性(Accuracy) :评估语料内容的事实正确性。这是一个极具挑战性的维度,我们采用了“LLM-as-a-Judge”的思路,利用一个独立的、强大的LLM(如GPT-5、Qwen系列)来辅助评估。我们将待评估的语料片段和相关的上下文输入给“评估员”LLM,并通过PE工程(prompt engineering),让其判断内容是否存在事实性错误、逻辑矛盾或与已知信息冲突 。同时,我们也会定期进行人工抽样审核,对机器评估的结果进行校准。
- 一致性(Consistency):评估语料在术语、格式和逻辑上是否保持统一。我们利用前述的术语词典和知识图谱,自动检测文档中是否存在术语混用、前后矛盾等问题。格式一致性则通过文档模板和自动化检查工具来保证。
- 时效性(Timeliness):评估知识是否为最新有效状态。我们通过分析文档的“生效时间”、“失效时间”、“版本信息”等元数据,衡量知识库中处于有效期内、是否为最新版本的内容比例,确保用户获取的是当前仍具效力的信息。
- 可用性(Usability) :评估语料是否易于被最终用户和LLM理解和使用。这包括评估文档的语言逻辑是否清晰、结构是否合理、是否存在过多的噪声等。我们通过分析用户的检索日志和点击行为,以及收集用户的直接反馈,来间接衡量可用性(可消费性)。
- 唯一性(Uniqueness):同一知识在库内仅保留一份权威正本,避免多源冗余、互相矛盾或轻微改写副本,防止召回阶段出现同质答案堆叠。通过这套多维度的评估体系,我们能够对知识库的健康状况进行量化评估,并生成定期的质量报告,为后续的优化工作提供明确的数据指引。
人工智能时代下,语料评估的三大新型质量特征:企业必须建立基于 RAGAS(Retrieval Augmented Generation Assessment)框架的自动化评估体系。

额外实践:建立“黄金数据集”(Golden Dataset)。由领域专家或业务代表协同RAG评测人员构建 100-200 个标准且覆盖所有核心业务领域的问答对(Q&A Pairs),每次更新语料库后,自动运行评测,只有当指标未下降时才允许上线。这相当于软件工程中的“回归测试”。
3.4.2 构建用户反馈与模型迭代的闭环:
语料质量的最终评判者,是知识库的使用者。因此,建立一个从用户反馈到模型迭代的闭环,是实现知识库持续优化的根本动力。
我们在知识库的前端界面,为每一个由RAG生成的答案都设计了便捷的反馈机制。用户可以对答案的质量进行“点赞”或“点踩”,并可以选择预设的标签(如“信息过时”、“答非所问”、“事实错误”)或填写文字反馈,来说明答案存在的问题。这些用户反馈数据被系统实时收集,并进入专门的分析队列。我们定期对这些反馈数据进行分析,将其与原始的检索结果和LLM生成结果进行关联,从而定位问题的根源。
例如,如果发现大量用户反馈某个问题的答案是“信息过时”,我们就会追溯到是哪些知识片段被检索到了,并检查这些片段的时效性元数据,从而触发知识库的更新流程。如果反馈是“答非所问”,则可能是检索模型或排序算法存在问题,我们会利用这些“负样本”来优化我们的嵌入模型(Embedding Model)或调整重排模型。
通过这种方式,用户的每一次使用,都成为了对知识库的一次“标注”和“训练”,形成了一个“数据飞轮”:用户使用 → 产生反馈 → 定位问题 → 优化语料/模型 → 提升体验 → 更多用户使用。这个闭环的建立,使得我们的知识库能够不断从实际应用中学习和进化,真正实现与业务的共同成长。

4. 未来演变:语料质量治理的智能化跃迁
随着 AI 技术的演进,语料质量的定义正在发生质变。我们正在从静态文本的治理,走向多模态、动态化,甚至由 Agent 自主维护的“活体知识库”。
4.1 知识图谱增强(GraphRAG):突破逻辑推理的瓶颈
传统的向量检索只能捕捉“相似性”,无法捕捉“关系”。在复杂的企业知识中,实体间的关系往往比实体本身更重要。
未来趋势:GraphRAG(图谱增强检索)。
机制:在语料摄入阶段,利用 LLM 自动抽取实体(Nodes)和关系(Edges),构建知识图谱(Knowledge Graph)。
案例:在供应链管理中,查询“供应商K的破产会影响哪些产品?”
向量 RAG 困境:可能只找到提到“供应商K”的合同,但找不到该合同对应的下游产品。
GraphRAG 优势:图谱中明确存储了“供应商K → 供应 → 零件A → 组装成 → 产品B”的路径。系统通过图遍历(Graph Traversal)可以精准定位到所有受影响的产品,即使这些产品文档中从未直接提及供应商K。
语料启示:未来的语料质量不仅看文本清晰度,更看结构化程度。企业需要投资于实体抽取和关系建模,将非结构化文本“图谱化”。

4.2 多模态语料(Multimodal RAG):工业与制造的刚需
工业界的知识大量存在于工程图纸、CAD 模型、仪表盘截图和维修视频中。
演变方向:跨模态对齐(Cross-Modal Alignment)。未来的 RAG 语料库将不再是纯文本数据库,而是多模态向量库。
场景:维修工人上传一张硬件故障指示灯的照片,询问“如何消除此故障?”
技术实现:系统利用多模态嵌入模型(如Qwen2.5-Omni-Embedding, BGE-M3)将图片与文字总结映射到向量空间,并在语料库中检索与之匹配的维修记录总结插图或修复视频片段和文字说明总结。
质量挑战:语料质量的维度扩展到了图像清晰度、视频标注准确性以及图文相关性。低分辨率的扫描件或缺乏文字说明的图片将成为新的“低质量数据”。

4.3 Agentic RAG 与“自我修复”的语料库
目前,语料库的维护依赖人工。未来,AI Agent 将成为语料库的管理员。
工作模式:
- 自主纠错:当 Agent 在回答用户问题时发现检索到的两份文档存在事实冲突(如日期不同),它会自动触发一个“冲突标记”任务,甚至主动调用外部 API 核实最新信息,然后更新语料库的元数据,将旧文档标记为“已过期”。
- 主动学习:通过分析用户的负反馈(Downvote),Agent会反向追踪是哪一个 Chunk 导致了错误,并将其移出索引或移入质检区建议人工修订。
这标志着语料库从“静态仓库”进化为具有新陈代谢能力的“有机体” 。

4.4 领域自适应:RAG与微调技术的深度融合,用AI清洗 “AI的食物”
随着数据的积累,面对海量脏乱差的历史数据,人工清洗成本过高。
趋势:未来的RAG系统将不再是通用大模型与外部知识的简单拼接,而是实现更深度的领域自适应。通过将RAG技术与领域特定的模型微调相结合。在这种模式下,语料不仅是检索的来源,更是模型学习的“教材”,利用微调(Fine-tuning)过的高性能 LLM 生成来重写语料。
操作:当人工清洗的数据集达到一定规模(1万+),加之用户的负反馈样本集,形成优质的领域微调训练集,我们可以打造出既具备通用语言能力,又精通特定行业知识的“专家模型”,例如:将一份逻辑混乱、口语化的会议记录丢给“专家模型”,prompt调整为:“将其重写为结构清晰、格式标准的项目需求文档”。
成果:RAG 系统索引的是清洗后的合成文档,而非原始脏数据。这种“以毒攻毒”的方式将成为低成本提升存量语料质量的主流手段,模型可以通过持续学习企业内部的优质语料,不断调整其内部参数,使其在特定领域的理解和生成能力得到质的飞跃。

结语:产品经理的新战场

本文由 @徐泽谦 原创发布于人人都是产品经理。未经作者许可,禁止转载
题图来自AI生成,由作者提供

起点课堂会员权益





好啊好啊
专业提供定制化语音语料,已经和火山等大厂长期合作,专业录音仓、录音设备,可严格根据需求,提供不同年龄段、不同方言、信噪比大于 15dB、归类整理好的全量音频和配套的文本文件、提供数据整体信息,如总时长、总说话人数等,专业服务有需你就来。联系电话18121063055
值得细品👍🏻👍🏻👍🏻
学废了