你的“专属股票分析师”上线了!我用腾讯元器把高频麻烦变成了趁手利器
金融投资者每日被海量数据淹没,决策精力消耗殆尽?腾讯元器打造的「智析股参」智能体正掀起一场个人投资分析革命。它不预测涨跌,而是通过固化专业分析流程,将投资者从繁琐的数据筛选中解放出来,让每一分认知资源都用在刀刃上。本文将揭秘如何零代码构建这个懂金融语言、自带风控基因的「数字分析师」,彻底告别决策疲劳时代。

是不是常有这种感觉?打开股票软件,满屏红红绿绿,消息弹窗不停跳动,心里想着要理性分析,手却不由自主地跟着情绪走。好不容易根据某个热点选了几只股,又要切出去查财报、看研报、对比行业数据……一顿操作下来,头晕眼花,宝贵的决策时间全耗在了琐碎的“信息体力活”上。
作为一个长期关注金融市场和AI应用的产品观察者,我发现自己和身边很多朋友都陷在同一个怪圈里:我们拥有前所未有的数据获取渠道,但做出一个清晰、理性的投资决策,反而比过去更“心累”了。
问题出在哪?就出在那些每天都要重复的“高频小决策”上。筛选股票、跟踪参数、归纳板块特征——这些动作看似简单,却持续消耗着我们最宝贵的“决策精力”和“认知带宽”。
于是,我决定动手解决自己的问题。这次,我没有选择那些庞大复杂的专业软件,而是用腾讯元器,亲手打造了一个名叫 “智析股参” 的专属股票分析智能体。它不预测涨跌,也不推荐买卖,它只做一件事:把我从繁杂的数据整理中解放出来,让我能把心力聚焦在真正的思考和判断上。

一、从“数据苦力”到“决策参谋”:为什么要为股票分析做个智能体?
你可能会觉得惊讶:市面上炒股软件、财经终端那么多,功能一个比一个强大,为什么还要自己折腾一个“智能体”?是不是多此一举?
恰恰相反。这背后的逻辑,正是解决现代人决策疲劳的关键。通用工具追求大而全,而我的需求却需要“精准穿透”。
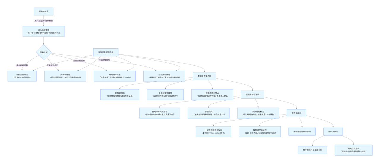
每天,我面对的是这样的场景:脑子里形成一个初步策略,比如“想找当前市场环境下,中小市值、换手活跃、短期趋势向上的科技类股票”。然后,我就不得不手动设置一堆筛选条件,在成千上万的股票里翻找,再把结果一条条粘贴到表格里,自己归类、计算、做简要标注。这个过程重复、枯燥,且极易在反复切换软件中打断思考的连续性。
“智析股参”要做的,就是把这个冗长的、标准化的“数据处理流水线”固化下来,一键生成我需要的结构化报告。 它节省的不仅是几分钟时间,更是将我从低价值的重复劳动中剥离,保护了连续、深度的思考状态。我相信,需要这种“决策减负”的,远不止我一个人。

二、为什么是腾讯元器?在金融分析这个“精细活”上,通用方案为何失灵?
肯定有人会问:现在很多AI助手也能聊天,直接问它“今天有什么好股票”不就行了?
这是一个典型的误解。金融分析,尤其是合规、严谨的分析,最忌讳的就是模糊和笼统。通用AI可以和你侃侃而谈市场大势,但它极难精准理解并执行像“筛选出市值在50亿到200亿之间、昨日换手率大于3%、量比大于1.2,并且属于半导体板块的股票”这样具体、多条件组合的复杂指令。它更无法用我习惯的、带有风险提示的专业格式来输出结果。
我需要的是一个懂金融语言、严守分析框架的“专业副手”,而不是一个天马行空的“聊天伙伴”。而腾讯元器,恰好提供了打造这个“专业副手”的完美工具箱:

优势一:生态无缝嵌入,咨询触手可及。 作为腾讯系产品,用元器搭建的智能体能够轻松集成到微信公众号、小程序等场景。这意味着“智析股参”可以化身为一个24小时在线的轻量级服务,用户无需下载新APP,在微信里随时就能发起一次专业的条件筛查。
优势二:固化“专业脑”,输出自带风控基因。 这是最核心的一点。通用模型知识面广,但不懂我的“专业操守”。我可以通过精心设计“提示词”和工作流,将一名严谨分析师的核心工作原则“灌输”给它:比如,所有结论必须基于数据,禁止预测未来走势;必须包含合规声明和风险提示;输出必须结构化,先整体后局部。这让它的每一次输出,都自带严谨、警惕的基因,从源头杜绝误导。
优势三:零代码装配,想法快速落地。 腾讯元器的产品设计对普通人极其友好。整个创建过程如同填空和搭积木,有清晰的指引和丰富的模板。即便你没有任何编程基础,只要你能想清楚自己的分析逻辑,就能一步步把它构建出来。
三、三步走通:从零到一,手把手教你捏出“智析股参”
好,主意已定,接下来就是动手实现。整个过程一点也不玄乎,就像照着食谱做一道新菜,关键是把步骤理清楚。我把它归纳为三个核心阶段,一步步带你走通。

第一步:动工前,先画好设计图——精准定义你的“分析师”
在打开任何工具之前,我花了些时间纯粹用脑子思考。这一步至关重要,它决定了最终成品是否合用。我问自己:我到底需要一个什么样的“数字分身”来辅助我?
我的核心诉求非常明确:我需要一个能快速将我的主观策略,转化为客观、结构化初筛报告的效率工具。 这个工具必须能帮我解决几个具体且顽固的痛点:
- 终结手动筛选的繁琐: 每次根据市场情绪调整策略(比如今天想找“超跌反弹”的,明天想看“趋势突破”的),都要在软件里重新设置一堆条件,过程重复,毫无乐趣。
- 弥补信息整合的断层: 传统筛选结果是一维的列表,我还得自己瞪大眼睛,从中分辨哪些属于半导体,哪些是消费医疗,并归纳板块强度,这个过程费神且容易遗漏。
- 植入风险提示的“条件反射”: 人在分析个股时容易上头,需要一个冷静的声音,时刻把个股表现拉回到大盘的整体背景下来审视,提醒我系统性风险的存在。
所以,我给未来这个智能体的“岗位职责”定下了三条铁律:第一,绝对服从指令,精准执行多维度筛选;第二,必须具备“归类-总结”的顶层视角;第三,输出任何结论前,必须附带与当前市场环境匹配的风险评估。
想清楚这些,我心里就有了清晰的“设计图”。它不是要取代我的深度研究,而是要做我最好的“预处理助理”。
第二步:进入“元器”车间,开始拼装核心能力
带着清晰的设计图,我来到了腾讯元器这个“智能体车间”。接下来的过程,出乎意料地像在填空和组装。
1)创建角色,赋予身份: 登录平台,创建新智能体。我给它起名“智析股参”,并在描述栏里,用大白话写下它的“人设”:“你是一名严谨、保守的虚拟股票分析师,不说废话,不预测未来,只根据我给的条件筛选股票,并严格按照固定格式输出分析报告,始终记得提示风险。

2)注入灵魂,编写“提示词”: 这是最核心的一步,相当于为机器人编写思维程序。平台提供了清晰的提示词编辑框,我按照“设计图”,把我的要求条分缕析地“教”给它:
- 你的核心原则是什么? ——“严格基于提供或假设的数据分析,不编造信息。任何结论都只是参考,绝不以任何形式暗示买卖。”
- 你接收到我的指令后,思考逻辑是什么? ——“第一步,理解我输入的涨跌幅、市值、换手率等所有条件。第二步,在模拟数据库中找到全部符合条件的股票。第三步,将这些股票按所属行业或概念板块进行归类。第四步,分析每个板块的股票共同特征。第五步,对重点股票进行一两句话的简析。第六步,跳出个股,结合大盘整体趋势,给出风险提示。”
- 你输出的报告,必须长什么样? ——“开头必须有合规声明。接着是筛选条件回顾。然后是结果,先按板块展示,每个板块下清晰列出股票名称、代码、关键数据。最后,必须有独立的风险提示章节。” 写完初稿,我甚至用了平台的“AI优化”功能,让另一位AI帮忙润色我的指令,确保逻辑链严密,没有歧义。

提示词优化前

提示词优化后
3)调校性格,设置参数:在高级设置里,我找到了“温度”参数(Temperature)。这个参数控制着AI的“想象力”。我果断将它调低。这意味着,我要求“智析股参”必须严谨、克制,严格遵循我的指令模板,绝不天马行空,杜绝一切“可能”、“也许”的模糊表述,保证输出结果的稳定性和可靠性。这是它作为一款“分析工具”而非“聊天玩伴”的尊严所在。
第三步:实战检验与迭代——让它真正“跑”起来
配置完成,点击发布。它瞬间变成了一个可以通过专属链接访问的智能体。是骡子是马,得拉出来遛遛。
我输入了一个真实的测试指令:“帮我找出当前股价在20日均线以上、市值小于300亿、最近三天成交量有所放大的所有科技类股票,并按细分领域归类分析。”
几秒钟后,一份完整的报告呈现在我眼前。它不仅列出了股票,还自动将它们分成了“软件开发”、“集成电路”、“通信设备”等小板块,并备注了“软件板块内个股估值分化较大”、“集成电路板块整体量能配合较好”等观察。报告最后,一行加粗的风险提示写道:“需注意科技板块整体受市场风险偏好影响较大,当前外部宏观环境存在不确定性,建议结合更多基本面信息综合判断。”

那一刻,我知道,成功了。它完全理解并执行了我的复杂意图,输出的正是我需要的那种“初筛报告”。当然,这还不是终点。我会根据实际使用中遇到的问题(比如某些条件组合结果不理想),回头去优化提示词,微调参数。这个过程,就像打磨一件称手的工具,越用越顺手。
这三步走下来,一个专属于我、带着我个人思维印记的“股票分析助手”就从构想变成了现实。 它没有取代我,而是在我思考的起点上,为我铺好了第一段坚实、整洁的道路。
四、未来想象:从“智能工具”到“有记忆的顾问”
目前的“智析股参”已经能完美解决我日常的数据筛选和初析需求。但我对它的期待更高:
- 如果未来能接入更丰富的实时数据源插件,它的分析将更加及时、立体。
- 如果能实现简单的用户偏好记忆(例如,记住我常关注的特定行业或规避的股票类型),那么它的筛选和建议将更具个性化,从一个标准工具升级为懂我习惯的“专属顾问”。
- 甚至可以设想,为不同风险偏好的用户(稳健型、进取型)预设不同的分析模型和提示词模板,让它变得更加灵活适配。
五、写在最后:赋能个体,从解决一个具体问题开始
最后,谈谈大家关心的成本和门槛。
费用方面,腾讯元器为智能体提供了充足的免费额度,对于个人投资者高频次的条件筛选和咨询使用,完全无需担心成本。最关键的是,技术门槛几乎为零。你不需要懂代码,只需要像吩咐一位实习生一样,用清晰的语言把你的专业分析思路和原则“交代”清楚,AI就能协助你将其固化为一个可靠的智能体。
我们常常仰望AI改变行业的宏大叙事,但技术赋能个体,往往始于解决自身那个最具体、最频繁的“小麻烦”。对于投资者而言,从一堆嘈杂的数据中迅速理出头绪,就是这个值得被解决的“麻烦”。
把重复的数据整理交给“智析股参”,把宝贵的认知资源留给深度的市场思考和价值判断。 如果你也厌倦了在信息的海洋里手动淘金,不妨就从梳理你最常使用的那个股票筛选策略开始。用腾讯元器,亲手打造你的第一个“专属金融分析助手”。让它成为你对抗信息过载、守护决策精力的第一道智能防线。
(免责声明:本文所提及的“智析股参”为基于假设场景的功能演示,不涉及真实股票推荐与投资建议。金融市场风险巨大,任何投资行为均需独立审慎决策。)
本文由 @产品体验羊 原创发布于人人都是产品经理。未经作者许可,禁止转载
题图来自Unsplash,基于CC0协议
- 目前还没评论,等你发挥!

起点课堂会员权益




